Inheritance diagram for Ipv6RawSocketImplTest:
Collaboration diagram for Ipv6RawSocketImplTest:Public Member Functions | |
| Ipv6RawSocketImplTest () | |
| virtual void | DoRun (void) |
| Implementation to actually run this TestCase. More... | |
| void | ReceivePacket (Ptr< Socket > socket, Ptr< Packet > packet, const Address &from) |
| void | ReceivePacket2 (Ptr< Socket > socket, Ptr< Packet > packet, const Address &from) |
| void | ReceivePkt (Ptr< Socket > socket) |
| void | ReceivePkt2 (Ptr< Socket > socket) |
Public Member Functions inherited from ns3::TestCase | |
| virtual | ~TestCase () |
Private Member Functions | |
| void | DoSendData (Ptr< Socket > socket, std::string to) |
| void | SendData (Ptr< Socket > socket, std::string to) |
Private Attributes | |
| Ptr< Packet > | m_receivedPacket |
| Ptr< Packet > | m_receivedPacket2 |
Additional Inherited Members | |
Public Types inherited from ns3::TestCase | |
| enum | TestDuration { QUICK = 1, EXTENSIVE = 2, TAKES_FOREVER = 3 } |
| How long the test takes to execute. More... | |
Protected Member Functions inherited from ns3::TestCase | |
| TestCase (std::string name) | |
| void | AddTestCase (TestCase *testCase) NS_DEPRECATED |
| Add an individual child TestCase case to this TestCase. More... | |
| void | AddTestCase (TestCase *testCase, enum TestDuration duration) |
| Add an individual child TestCase to this test suite. More... | |
| std::string | CreateDataDirFilename (std::string filename) |
| std::string | CreateTempDirFilename (std::string filename) |
| bool | GetErrorStatus (void) const NS_DEPRECATED |
| std::string | GetName (void) const |
| bool | IsStatusFailure (void) const |
| bool | IsStatusSuccess (void) const |
| bool | MustAssertOnFailure (void) const |
| bool | MustContinueOnFailure (void) const |
| void | ReportTestFailure (std::string cond, std::string actual, std::string limit, std::string message, std::string file, int32_t line) |
| void | SetDataDir (std::string directory) |
Definition at line 71 of file ipv6-raw-test.cc.
| Ipv6RawSocketImplTest::Ipv6RawSocketImplTest | ( | ) |
Definition at line 89 of file ipv6-raw-test.cc.
|
virtual |
Implementation to actually run this TestCase.
Subclasses should override this method to conduct their tests.
Implements ns3::TestCase.
Definition at line 146 of file ipv6-raw-test.cc.
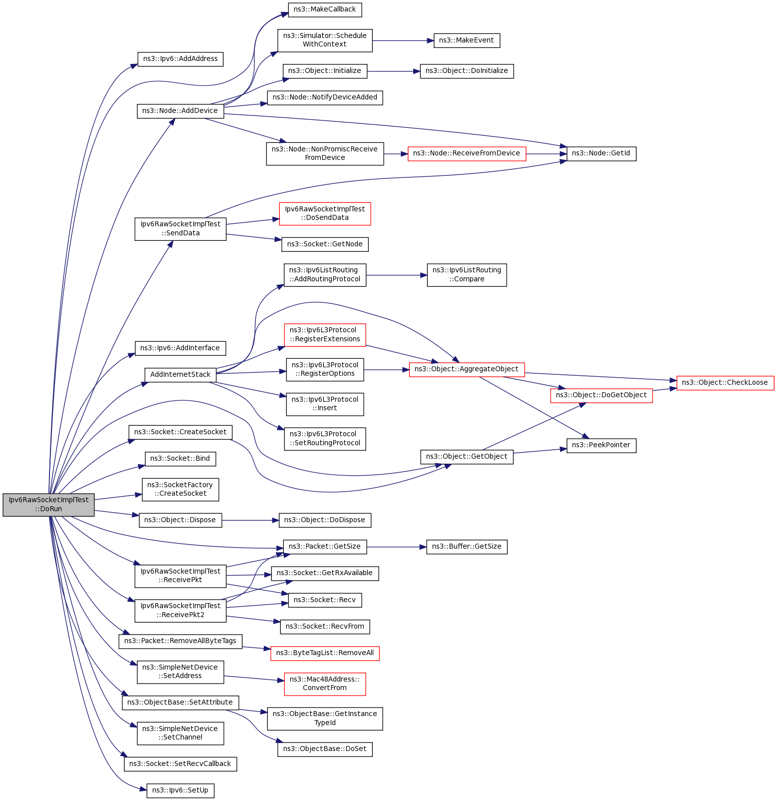
References ns3::Ipv6::AddAddress(), ns3::Node::AddDevice(), ns3::Ipv6::AddInterface(), AddInternetStack(), ns3::Socket::Bind(), ns3::SocketFactory::CreateSocket(), ns3::Socket::CreateSocket(), ns3::Object::Dispose(), ns3::Object::GetObject(), ns3::Packet::GetSize(), m_receivedPacket, m_receivedPacket2, ns3::MakeCallback(), NS_TEST_EXPECT_MSG_EQ, ReceivePkt(), ReceivePkt2(), ns3::Packet::RemoveAllByteTags(), SendData(), ns3::SimpleNetDevice::SetAddress(), ns3::ObjectBase::SetAttribute(), ns3::SimpleNetDevice::SetChannel(), ns3::Socket::SetRecvCallback(), and ns3::Ipv6::SetUp().
Here is the call graph for this function:Definition at line 128 of file ipv6-raw-test.cc.
References NS_TEST_EXPECT_MSG_EQ, and ns3::Socket::SendTo().
Referenced by SendData().
Here is the call graph for this function:
Here is the caller graph for this function:| void Ipv6RawSocketImplTest::ReceivePacket | ( | Ptr< Socket > | socket, |
| Ptr< Packet > | packet, | ||
| const Address & | from | ||
| ) |
Definition at line 94 of file ipv6-raw-test.cc.
References m_receivedPacket.
| void Ipv6RawSocketImplTest::ReceivePacket2 | ( | Ptr< Socket > | socket, |
| Ptr< Packet > | packet, | ||
| const Address & | from | ||
| ) |
Definition at line 99 of file ipv6-raw-test.cc.
References m_receivedPacket2.
Definition at line 104 of file ipv6-raw-test.cc.
References ns3::Socket::GetRxAvailable(), ns3::Packet::GetSize(), m_receivedPacket, NS_ASSERT, and ns3::Socket::Recv().
Referenced by DoRun().
Here is the call graph for this function:
Here is the caller graph for this function:Definition at line 114 of file ipv6-raw-test.cc.
References ns3::Socket::GetRxAvailable(), ns3::Packet::GetSize(), m_receivedPacket2, NS_ASSERT, NS_TEST_EXPECT_MSG_EQ, ns3::Socket::Recv(), and ns3::Socket::RecvFrom().
Referenced by DoRun().
Here is the call graph for this function:
Here is the caller graph for this function:Definition at line 136 of file ipv6-raw-test.cc.
References DoSendData(), ns3::Node::GetId(), ns3::Socket::GetNode(), m_receivedPacket, and m_receivedPacket2.
Referenced by DoRun().
Here is the call graph for this function:
Here is the caller graph for this function:Definition at line 73 of file ipv6-raw-test.cc.
Referenced by DoRun(), ReceivePacket(), ReceivePkt(), and SendData().
Definition at line 74 of file ipv6-raw-test.cc.
Referenced by DoRun(), ReceivePacket2(), ReceivePkt2(), and SendData().