A Discrete-Event Network Simulator
API
 All Classes Namespaces Files Functions Variables Typedefs Enumerations Enumerator Properties Friends Macros Groups Pages
ns3::Ipv4NixVectorRouting Class Reference

#include <ipv4-nix-vector-routing.h>

+ Inheritance diagram for ns3::Ipv4NixVectorRouting:
+ Collaboration diagram for ns3::Ipv4NixVectorRouting:

Public Member Functions

 Ipv4NixVectorRouting ()
 
 ~Ipv4NixVectorRouting ()
 
void FlushGlobalNixRoutingCache (void)
 Called when run-time link topology change occurs which iterates through the node list and flushes any nix vector caches. More...
 
void SetNode (Ptr< Node > node)
 Set the Node pointer of the node for which this routing protocol is to be placed. More...
 
- Public Member Functions inherited from ns3::Object
 Object ()
 
virtual ~Object ()
 
void AggregateObject (Ptr< Object > other)
 
void Dispose (void)
 
AggregateIterator GetAggregateIterator (void) const
 
virtual TypeId GetInstanceTypeId (void) const
 
template<typename T >
Ptr< T > GetObject (void) const
 
template<typename T >
Ptr< T > GetObject (TypeId tid) const
 
void Initialize (void)
 
- Public Member Functions inherited from ns3::SimpleRefCount< Object, ObjectBase, ObjectDeleter >
 SimpleRefCount ()
 
 SimpleRefCount (const SimpleRefCount &o)
 
uint32_t GetReferenceCount (void) const
 
SimpleRefCountoperator= (const SimpleRefCount &o)
 
void Ref (void) const
 
void Unref (void) const
 
- Public Member Functions inherited from ns3::ObjectBase
virtual ~ObjectBase ()
 
void GetAttribute (std::string name, AttributeValue &value) const
 
bool GetAttributeFailSafe (std::string name, AttributeValue &attribute) const
 
void SetAttribute (std::string name, const AttributeValue &value)
 
bool SetAttributeFailSafe (std::string name, const AttributeValue &value)
 
bool TraceConnect (std::string name, std::string context, const CallbackBase &cb)
 
bool TraceConnectWithoutContext (std::string name, const CallbackBase &cb)
 
bool TraceDisconnect (std::string name, std::string context, const CallbackBase &cb)
 
bool TraceDisconnectWithoutContext (std::string name, const CallbackBase &cb)
 

Static Public Member Functions

static TypeId GetTypeId (void)
 The Interface ID of the Global Router interface. More...
 
- Static Public Member Functions inherited from ns3::Ipv4RoutingProtocol
static TypeId GetTypeId (void)
 
- Static Public Member Functions inherited from ns3::Object
static TypeId GetTypeId (void)
 
- Static Public Member Functions inherited from ns3::SimpleRefCount< Object, ObjectBase, ObjectDeleter >
static void Cleanup (void)
 
- Static Public Member Functions inherited from ns3::ObjectBase
static TypeId GetTypeId (void)
 

Private Member Functions

bool BFS (uint32_t numberOfNodes, Ptr< Node > source, Ptr< Node > dest, std::vector< Ptr< Node > > &parentVector, Ptr< NetDevice > oif)
 
bool BuildNixVector (const std::vector< Ptr< Node > > &parentVector, uint32_t source, uint32_t dest, Ptr< NixVector > nixVector)
 
bool BuildNixVectorLocal (Ptr< NixVector > nixVector)
 
void DoDispose (void)
 
uint32_t FindNetDeviceForNixIndex (uint32_t nodeIndex, Ipv4Address &gatewayIp)
 
uint32_t FindTotalNeighbors (void)
 
void FlushIpv4RouteCache (void)
 
void FlushNixCache (void)
 
void GetAdjacentNetDevices (Ptr< NetDevice >, Ptr< Channel >, NetDeviceContainer &)
 
Ptr< Ipv4RouteGetIpv4RouteInCache (Ipv4Address)
 
Ptr< NixVectorGetNixVector (Ptr< Node >, Ipv4Address, Ptr< NetDevice >)
 
Ptr< NixVectorGetNixVectorInCache (Ipv4Address)
 
Ptr< NodeGetNodeByIp (Ipv4Address)
 
Ptr< BridgeNetDeviceNetDeviceIsBridged (Ptr< NetDevice > nd) const
 
virtual void NotifyAddAddress (uint32_t interface, Ipv4InterfaceAddress address)
 
virtual void NotifyInterfaceDown (uint32_t interface)
 
virtual void NotifyInterfaceUp (uint32_t interface)
 
virtual void NotifyRemoveAddress (uint32_t interface, Ipv4InterfaceAddress address)
 
virtual void PrintRoutingTable (Ptr< OutputStreamWrapper > stream) const
 Print the Routing Table entries. More...
 
void ResetTotalNeighbors (void)
 
virtual bool RouteInput (Ptr< const Packet > p, const Ipv4Header &header, Ptr< const NetDevice > idev, UnicastForwardCallback ucb, MulticastForwardCallback mcb, LocalDeliverCallback lcb, ErrorCallback ecb)
 Route an input packet (to be forwarded or locally delivered) More...
 
virtual Ptr< Ipv4RouteRouteOutput (Ptr< Packet > p, const Ipv4Header &header, Ptr< NetDevice > oif, Socket::SocketErrno &sockerr)
 Query routing cache for an existing route, for an outbound packet. More...
 
virtual void SetIpv4 (Ptr< Ipv4 > ipv4)
 

Private Attributes

Ptr< Ipv4m_ipv4
 
Ipv4RouteMap_t m_ipv4RouteCache
 
NixMap_t m_nixCache
 
Ptr< Nodem_node
 
uint32_t m_totalNeighbors
 

Additional Inherited Members

- Public Types inherited from ns3::Ipv4RoutingProtocol
typedef Callback< void, Ptr
< const Packet >, const
Ipv4Header
&, Socket::SocketErrno
ErrorCallback
 
typedef Callback< void, Ptr
< const Packet >, const
Ipv4Header &, uint32_t > 
LocalDeliverCallback
 
typedef Callback< void, Ptr
< Ipv4MulticastRoute >, Ptr
< const Packet >, const
Ipv4Header & > 
MulticastForwardCallback
 
typedef Callback< void, Ptr
< Ipv4Route >, Ptr< const
Packet >, const Ipv4Header & > 
UnicastForwardCallback
 
- Protected Member Functions inherited from ns3::Object
 Object (const Object &o)
 
virtual void DoInitialize (void)
 
virtual void NotifyNewAggregate (void)
 
- Protected Member Functions inherited from ns3::ObjectBase
void ConstructSelf (const AttributeConstructionList &attributes)
 
virtual void NotifyConstructionCompleted (void)
 

Detailed Description

Nix-vector routing protocol

Doxygen introspection did not find any typical Config paths.
No Attributes are defined for this type.
No TraceSources are defined for this type.

Definition at line 49 of file ipv4-nix-vector-routing.h.

Constructor & Destructor Documentation

ns3::Ipv4NixVectorRouting::Ipv4NixVectorRouting ( )

Definition at line 47 of file ipv4-nix-vector-routing.cc.

References NS_LOG_FUNCTION_NOARGS.

ns3::Ipv4NixVectorRouting::~Ipv4NixVectorRouting ( )

Definition at line 53 of file ipv4-nix-vector-routing.cc.

References NS_LOG_FUNCTION_NOARGS.

Member Function Documentation

bool ns3::Ipv4NixVectorRouting::BFS ( uint32_t  numberOfNodes,
Ptr< Node source,
Ptr< Node dest,
std::vector< Ptr< Node > > &  parentVector,
Ptr< NetDevice oif 
)
private
bool ns3::Ipv4NixVectorRouting::BuildNixVector ( const std::vector< Ptr< Node > > &  parentVector,
uint32_t  source,
uint32_t  dest,
Ptr< NixVector nixVector 
)
private
bool ns3::Ipv4NixVectorRouting::BuildNixVectorLocal ( Ptr< NixVector nixVector)
private
void ns3::Ipv4NixVectorRouting::DoDispose ( void  )
privatevirtual

This method is called by Object::Dispose or by the object's destructor, whichever comes first.

Subclasses are expected to implement their real destruction code in an overriden version of this method and chain up to their parent's implementation once they are done. i.e., for simplicity, the destructor of every subclass should be empty and its content should be moved to the associated DoDispose method.

It is safe to call GetObject from within this method.

Reimplemented from ns3::Object.

Definition at line 69 of file ipv4-nix-vector-routing.cc.

References ns3::Object::DoDispose(), m_ipv4, m_node, and NS_LOG_FUNCTION_NOARGS.

+ Here is the call graph for this function:

uint32_t ns3::Ipv4NixVectorRouting::FindNetDeviceForNixIndex ( uint32_t  nodeIndex,
Ipv4Address gatewayIp 
)
private

Definition at line 438 of file ipv4-nix-vector-routing.cc.

References ns3::NetDeviceContainer::Get(), GetAdjacentNetDevices(), ns3::Node::GetDevice(), ns3::Ipv4InterfaceAddress::GetLocal(), ns3::NetDeviceContainer::GetN(), ns3::Node::GetNDevices(), ns3::Object::GetObject(), and m_node.

Referenced by RouteInput(), and RouteOutput().

+ Here is the call graph for this function:

+ Here is the caller graph for this function:

uint32_t ns3::Ipv4NixVectorRouting::FindTotalNeighbors ( void  )
private

Definition at line 367 of file ipv4-nix-vector-routing.cc.

References GetAdjacentNetDevices(), ns3::Node::GetDevice(), ns3::NetDeviceContainer::GetN(), ns3::Node::GetNDevices(), and m_node.

Referenced by RouteInput(), and RouteOutput().

+ Here is the call graph for this function:

+ Here is the caller graph for this function:

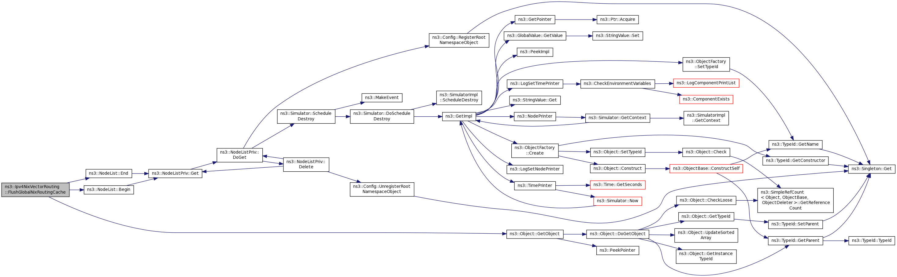
void ns3::Ipv4NixVectorRouting::FlushGlobalNixRoutingCache ( void  )

Called when run-time link topology change occurs which iterates through the node list and flushes any nix vector caches.

Definition at line 89 of file ipv4-nix-vector-routing.cc.

References ns3::NodeList::Begin(), ns3::NodeList::End(), ns3::Object::GetObject(), NS_LOG_FUNCTION_NOARGS, and NS_LOG_LOGIC.

Referenced by NotifyAddAddress(), NotifyInterfaceDown(), NotifyInterfaceUp(), and NotifyRemoveAddress().

+ Here is the call graph for this function:

+ Here is the caller graph for this function:

void ns3::Ipv4NixVectorRouting::FlushIpv4RouteCache ( void  )
private

Definition at line 115 of file ipv4-nix-vector-routing.cc.

References m_ipv4RouteCache, and NS_LOG_FUNCTION_NOARGS.

void ns3::Ipv4NixVectorRouting::FlushNixCache ( void  )
private

Definition at line 108 of file ipv4-nix-vector-routing.cc.

References m_nixCache, and NS_LOG_FUNCTION_NOARGS.

void ns3::Ipv4NixVectorRouting::GetAdjacentNetDevices ( Ptr< NetDevice netDevice,
Ptr< Channel channel,
NetDeviceContainer netDeviceContainer 
)
private

Definition at line 299 of file ipv4-nix-vector-routing.cc.

References ns3::NetDeviceContainer::Add(), NetDeviceIsBridged(), NS_LOG_FUNCTION_NOARGS, and NS_LOG_LOGIC.

Referenced by BFS(), BuildNixVector(), FindNetDeviceForNixIndex(), and FindTotalNeighbors().

+ Here is the call graph for this function:

+ Here is the caller graph for this function:

Ptr< Ipv4Route > ns3::Ipv4NixVectorRouting::GetIpv4RouteInCache ( Ipv4Address  address)
private

Definition at line 183 of file ipv4-nix-vector-routing.cc.

References m_ipv4RouteCache, NS_LOG_FUNCTION_NOARGS, and NS_LOG_LOGIC.

Referenced by RouteInput(), and RouteOutput().

+ Here is the caller graph for this function:

Ptr< NixVector > ns3::Ipv4NixVectorRouting::GetNixVector ( Ptr< Node source,
Ipv4Address  dest,
Ptr< NetDevice oif 
)
private
Internal:
Do not process packets to self (see Bug 1308)

Definition at line 122 of file ipv4-nix-vector-routing.cc.

References BFS(), BuildNixVector(), ns3::Node::GetId(), ns3::NodeList::GetNNodes(), GetNodeByIp(), NS_LOG_DEBUG, NS_LOG_ERROR, and NS_LOG_FUNCTION_NOARGS.

Referenced by RouteOutput().

+ Here is the call graph for this function:

+ Here is the caller graph for this function:

Ptr< NixVector > ns3::Ipv4NixVectorRouting::GetNixVectorInCache ( Ipv4Address  address)
private

Definition at line 167 of file ipv4-nix-vector-routing.cc.

References m_nixCache, NS_LOG_FUNCTION_NOARGS, and NS_LOG_LOGIC.

Referenced by RouteOutput().

+ Here is the caller graph for this function:

Ptr< Node > ns3::Ipv4NixVectorRouting::GetNodeByIp ( Ipv4Address  dest)
private

Definition at line 339 of file ipv4-nix-vector-routing.cc.

References ns3::NodeContainer::Begin(), ns3::NodeContainer::End(), ns3::NodeContainer::GetGlobal(), ns3::Object::GetObject(), NS_LOG_ERROR, and NS_LOG_FUNCTION_NOARGS.

Referenced by GetNixVector().

+ Here is the call graph for this function:

+ Here is the caller graph for this function:

TypeId ns3::Ipv4NixVectorRouting::GetTypeId ( void  )
static

The Interface ID of the Global Router interface.

See Also
Object::GetObject ()

Definition at line 38 of file ipv4-nix-vector-routing.cc.

References ns3::TypeId::SetParent().

+ Here is the call graph for this function:

Ptr< BridgeNetDevice > ns3::Ipv4NixVectorRouting::NetDeviceIsBridged ( Ptr< NetDevice nd) const
private

Definition at line 398 of file ipv4-nix-vector-routing.cc.

References ns3::Node::GetDevice(), ns3::Node::GetNDevices(), NS_ABORT_MSG_UNLESS, NS_LOG_FUNCTION, and NS_LOG_LOGIC.

Referenced by GetAdjacentNetDevices().

+ Here is the call graph for this function:

+ Here is the caller graph for this function:

void ns3::Ipv4NixVectorRouting::NotifyAddAddress ( uint32_t  interface,
Ipv4InterfaceAddress  address 
)
privatevirtual
Parameters
interfacethe index of the interface we are being notified about
addressa new address being added to an interface

Protocols are expected to implement this method to be notified whenever a new address is added to an interface. Typically used to add a 'network route' on an interface. Can be invoked on an up or down interface.

Implements ns3::Ipv4RoutingProtocol.

Definition at line 718 of file ipv4-nix-vector-routing.cc.

References FlushGlobalNixRoutingCache().

+ Here is the call graph for this function:

void ns3::Ipv4NixVectorRouting::NotifyInterfaceDown ( uint32_t  interface)
privatevirtual
Parameters
interfacethe index of the interface we are being notified about

Protocols are expected to implement this method to be notified of the state change of an interface in a node.

Implements ns3::Ipv4RoutingProtocol.

Definition at line 713 of file ipv4-nix-vector-routing.cc.

References FlushGlobalNixRoutingCache().

+ Here is the call graph for this function:

void ns3::Ipv4NixVectorRouting::NotifyInterfaceUp ( uint32_t  interface)
privatevirtual
Parameters
interfacethe index of the interface we are being notified about

Protocols are expected to implement this method to be notified of the state change of an interface in a node.

Implements ns3::Ipv4RoutingProtocol.

Definition at line 708 of file ipv4-nix-vector-routing.cc.

References FlushGlobalNixRoutingCache().

+ Here is the call graph for this function:

void ns3::Ipv4NixVectorRouting::NotifyRemoveAddress ( uint32_t  interface,
Ipv4InterfaceAddress  address 
)
privatevirtual
Parameters
interfacethe index of the interface we are being notified about
addressa new address being added to an interface

Protocols are expected to implement this method to be notified whenever a new address is removed from an interface. Typically used to remove the 'network route' of an interface. Can be invoked on an up or down interface.

Implements ns3::Ipv4RoutingProtocol.

Definition at line 723 of file ipv4-nix-vector-routing.cc.

References FlushGlobalNixRoutingCache().

+ Here is the call graph for this function:

void ns3::Ipv4NixVectorRouting::PrintRoutingTable ( Ptr< OutputStreamWrapper stream) const
privatevirtual

Print the Routing Table entries.

Parameters
streamthe ostream the Routing table is printed to

Implements ns3::Ipv4RoutingProtocol.

Definition at line 663 of file ipv4-nix-vector-routing.cc.

References ns3::Names::FindName(), ns3::OutputStreamWrapper::GetStream(), m_ipv4RouteCache, and m_nixCache.

+ Here is the call graph for this function:

void ns3::Ipv4NixVectorRouting::ResetTotalNeighbors ( void  )
private
bool ns3::Ipv4NixVectorRouting::RouteInput ( Ptr< const Packet p,
const Ipv4Header header,
Ptr< const NetDevice idev,
UnicastForwardCallback  ucb,
MulticastForwardCallback  mcb,
LocalDeliverCallback  lcb,
ErrorCallback  ecb 
)
privatevirtual

Route an input packet (to be forwarded or locally delivered)

This lookup is used in the forwarding process. The packet is handed over to the Ipv4RoutingProtocol, and will get forwarded onward by one of the callbacks. The Linux equivalent is ip_route_input(). There are four valid outcomes, and a matching callbacks to handle each.

Parameters
preceived packet
headerinput parameter used to form a search key for a route
idevPointer to ingress network device
ucbCallback for the case in which the packet is to be forwarded as unicast
mcbCallback for the case in which the packet is to be forwarded as multicast
lcbCallback for the case in which the packet is to be locally delivered
ecbCallback to call if there is an error in forwarding
Returns
true if the Ipv4RoutingProtocol takes responsibility for forwarding or delivering the packet, false otherwise

Implements ns3::Ipv4RoutingProtocol.

Definition at line 605 of file ipv4-nix-vector-routing.cc.

References ns3::NixVector::BitCount(), ns3::NixVector::ExtractNeighborIndex(), FindNetDeviceForNixIndex(), FindTotalNeighbors(), ns3::Ipv4Header::GetDestination(), ns3::Node::GetDevice(), ns3::Node::GetId(), GetIpv4RouteInCache(), ns3::Ipv4InterfaceAddress::GetLocal(), ns3::Packet::GetNixVector(), m_ipv4, m_ipv4RouteCache, m_node, m_totalNeighbors, NS_ASSERT, NS_LOG_FUNCTION_NOARGS, NS_LOG_LOGIC, ns3::Ipv4Route::SetDestination(), ns3::Ipv4Route::SetGateway(), ns3::Ipv4Route::SetOutputDevice(), and ns3::Ipv4Route::SetSource().

+ Here is the call graph for this function:

Ptr< Ipv4Route > ns3::Ipv4NixVectorRouting::RouteOutput ( Ptr< Packet p,
const Ipv4Header header,
Ptr< NetDevice oif,
Socket::SocketErrno sockerr 
)
privatevirtual

Query routing cache for an existing route, for an outbound packet.

This lookup is used by transport protocols. It does not cause any packet to be forwarded, and is synchronous. Can be used for multicast or unicast. The Linux equivalent is ip_route_output()

The header input parameter may have an uninitialized value for the source address, but the destination address should always be properly set by the caller.

Parameters
ppacket to be routed. Note that this method may modify the packet. Callers may also pass in a null pointer.
headerinput parameter (used to form key to search for the route)
oifOutput interface Netdevice. May be zero, or may be bound via socket options to a particular output interface.
sockerrOutput parameter; socket errno
Returns
a code that indicates what happened in the lookup

Implements ns3::Ipv4RoutingProtocol.

Definition at line 484 of file ipv4-nix-vector-routing.cc.

References ns3::NixVector::Copy(), ns3::Socket::ERROR_NOROUTETOHOST, ns3::Socket::ERROR_NOTERROR, FindNetDeviceForNixIndex(), FindTotalNeighbors(), ns3::Ipv4Header::GetDestination(), ns3::Node::GetDevice(), GetIpv4RouteInCache(), ns3::Ipv4InterfaceAddress::GetLocal(), GetNixVector(), GetNixVectorInCache(), ns3::Ipv4Route::GetOutputDevice(), m_ipv4, m_ipv4RouteCache, m_nixCache, m_node, m_totalNeighbors, NS_ASSERT_MSG, NS_LOG_DEBUG, NS_LOG_ERROR, NS_LOG_FUNCTION_NOARGS, NS_LOG_LOGIC, ns3::Ipv4Route::SetDestination(), ns3::Ipv4Route::SetGateway(), ns3::Packet::SetNixVector(), ns3::Ipv4Route::SetOutputDevice(), and ns3::Ipv4Route::SetSource().

+ Here is the call graph for this function:

void ns3::Ipv4NixVectorRouting::SetIpv4 ( Ptr< Ipv4 ipv4)
privatevirtual
Parameters
ipv4the ipv4 object this routing protocol is being associated with

Typically, invoked directly or indirectly from ns3::Ipv4::SetRoutingProtocol

Implements ns3::Ipv4RoutingProtocol.

Definition at line 59 of file ipv4-nix-vector-routing.cc.

References m_ipv4, NS_ASSERT, and NS_LOG_DEBUG.

void ns3::Ipv4NixVectorRouting::SetNode ( Ptr< Node node)

Set the Node pointer of the node for which this routing protocol is to be placed.

Parameters
nodeNode pointer

Definition at line 81 of file ipv4-nix-vector-routing.cc.

References m_node, and NS_LOG_FUNCTION_NOARGS.

Member Data Documentation

Ptr<Ipv4> ns3::Ipv4NixVectorRouting::m_ipv4
private
Ipv4RouteMap_t ns3::Ipv4NixVectorRouting::m_ipv4RouteCache
private
NixMap_t ns3::Ipv4NixVectorRouting::m_nixCache
private
Ptr<Node> ns3::Ipv4NixVectorRouting::m_node
private
uint32_t ns3::Ipv4NixVectorRouting::m_totalNeighbors
private

Definition at line 167 of file ipv4-nix-vector-routing.h.

Referenced by RouteInput(), and RouteOutput().


The documentation for this class was generated from the following files: