IPv6 Extension Fragment. More...
#include <ipv6-extension.h>
Inheritance diagram for ns3::Ipv6ExtensionFragment:
Collaboration diagram for ns3::Ipv6ExtensionFragment:Classes | |
| class | Fragments |
| A Set of Fragment. More... | |
Public Member Functions | |
| Ipv6ExtensionFragment () | |
| Constructor. More... | |
| ~Ipv6ExtensionFragment () | |
| Destructor. More... | |
| virtual uint8_t | GetExtensionNumber () const |
| Get the extension number. More... | |
| void | GetFragments (Ptr< Packet > packet, uint32_t fragmentSize, std::list< Ptr< Packet > > &listFragments) |
| Fragment a packet. More... | |
| virtual uint8_t | Process (Ptr< Packet > &packet, uint8_t offset, Ipv6Header const &ipv6Header, Ipv6Address dst, uint8_t *nextHeader, bool &isDropped) |
| Process method Called from Ipv6L3Protocol::Receive. More... | |
Public Member Functions inherited from ns3::Ipv6Extension | |
| Ipv6Extension () | |
| Constructor. More... | |
| virtual | ~Ipv6Extension () |
| Destructor. More... | |
| int64_t | AssignStreams (int64_t stream) |
| Ptr< Node > | GetNode () const |
| Get the node. More... | |
| virtual uint8_t | ProcessOptions (Ptr< Packet > &packet, uint8_t offset, uint8_t length, Ipv6Header const &ipv6Header, Ipv6Address dst, uint8_t *nextHeader, bool &isDropped) |
| Process options Called by implementing classes to process the options. More... | |
| void | SetNode (Ptr< Node > node) |
| Set the node. More... | |
Public Member Functions inherited from ns3::Object | |
| Object () | |
| virtual | ~Object () |
| void | AggregateObject (Ptr< Object > other) |
| void | Dispose (void) |
| AggregateIterator | GetAggregateIterator (void) const |
| virtual TypeId | GetInstanceTypeId (void) const |
| template<typename T > | |
| Ptr< T > | GetObject (void) const |
| template<typename T > | |
| Ptr< T > | GetObject (TypeId tid) const |
| void | Initialize (void) |
Public Member Functions inherited from ns3::SimpleRefCount< Object, ObjectBase, ObjectDeleter > | |
| SimpleRefCount () | |
| SimpleRefCount (const SimpleRefCount &o) | |
| uint32_t | GetReferenceCount (void) const |
| SimpleRefCount & | operator= (const SimpleRefCount &o) |
| void | Ref (void) const |
| void | Unref (void) const |
Public Member Functions inherited from ns3::ObjectBase | |
| virtual | ~ObjectBase () |
| void | GetAttribute (std::string name, AttributeValue &value) const |
| bool | GetAttributeFailSafe (std::string name, AttributeValue &attribute) const |
| void | SetAttribute (std::string name, const AttributeValue &value) |
| bool | SetAttributeFailSafe (std::string name, const AttributeValue &value) |
| bool | TraceConnect (std::string name, std::string context, const CallbackBase &cb) |
| bool | TraceConnectWithoutContext (std::string name, const CallbackBase &cb) |
| bool | TraceDisconnect (std::string name, std::string context, const CallbackBase &cb) |
| bool | TraceDisconnectWithoutContext (std::string name, const CallbackBase &cb) |
Static Public Member Functions | |
| static TypeId | GetTypeId () |
| Get the type identificator. More... | |
Static Public Member Functions inherited from ns3::Ipv6Extension | |
| static TypeId | GetTypeId () |
| Get the type identificator. More... | |
Static Public Member Functions inherited from ns3::Object | |
| static TypeId | GetTypeId (void) |
Static Public Member Functions inherited from ns3::SimpleRefCount< Object, ObjectBase, ObjectDeleter > | |
| static void | Cleanup (void) |
Static Public Member Functions inherited from ns3::ObjectBase | |
| static TypeId | GetTypeId (void) |
Static Public Attributes | |
| static const uint8_t | EXT_NUMBER = 44 |
| Fragmentation extension number. More... | |
Protected Member Functions | |
| virtual void | DoDispose () |
| Dispose this object. More... | |
Protected Member Functions inherited from ns3::Object | |
| Object (const Object &o) | |
| virtual void | DoInitialize (void) |
| virtual void | NotifyNewAggregate (void) |
Protected Member Functions inherited from ns3::ObjectBase | |
| void | ConstructSelf (const AttributeConstructionList &attributes) |
| virtual void | NotifyConstructionCompleted (void) |
Private Types | |
| typedef std::map< std::pair < Ipv6Address, uint32_t >, Ptr < Fragments > > | MapFragments_t |
Private Member Functions | |
| void | CancelTimeout () |
| Cancel the timeout event. More... | |
| Ptr< Packet > | GetPartialPacket () const |
| Get the packet parts so far received. More... | |
| void | HandleFragmentsTimeout (std::pair< Ipv6Address, uint32_t > key, Ipv6Header &ipHeader) |
| Process the timeout for packet fragments. More... | |
| void | SetTimeoutEventId (EventId event) |
| Set the Timeout EventId. More... | |
Private Attributes | |
| MapFragments_t | m_fragments |
| The hash of fragmented packets. More... | |
Additional Inherited Members | |
Protected Attributes inherited from ns3::Ipv6Extension | |
| TracedCallback< Ptr< const Packet > > | m_dropTrace |
| Drop trace callback. More... | |
| Ptr< UniformRandomVariable > | m_uvar |
| Provides uniform random variables. More... | |
IPv6 Extension Fragment.
Doxygen introspection did not find any typical Config paths.
No Attributes are defined for this type.
No TraceSources are defined for this type.
Definition at line 241 of file ipv6-extension.h.
|
private |
Definition at line 404 of file ipv6-extension.h.
| ns3::Ipv6ExtensionFragment::Ipv6ExtensionFragment | ( | ) |
| ns3::Ipv6ExtensionFragment::~Ipv6ExtensionFragment | ( | ) |
|
private |
Cancel the timeout event.
|
protectedvirtual |
Dispose this object.
Reimplemented from ns3::Object.
Definition at line 310 of file ipv6-extension.cc.
References ns3::Object::DoDispose(), m_fragments, and NS_LOG_FUNCTION_NOARGS.
Here is the call graph for this function:
|
virtual |
Get the extension number.
Implements ns3::Ipv6Extension.
Definition at line 323 of file ipv6-extension.cc.
References EXT_NUMBER, and NS_LOG_FUNCTION_NOARGS.
| void ns3::Ipv6ExtensionFragment::GetFragments | ( | Ptr< Packet > | packet, |
| uint32_t | fragmentSize, | ||
| std::list< Ptr< Packet > > & | listFragments | ||
| ) |
Fragment a packet.
| packet | the packet |
| fragmentSize | the maximal size of the fragment (unfragmentable part + fragmentation header + fragmentable part) |
| listFragments | the list of fragments |
Definition at line 396 of file ipv6-extension.cc.
References ns3::Packet::AddHeader(), ns3::Packet::Copy(), ns3::Packet::CopyData(), ns3::Packet::CreateFragment(), ns3::Ipv6ExtensionHeader::GetLength(), ns3::Ipv6ExtensionHeader::GetNextHeader(), ns3::Ipv6Header::GetNextHeader(), ns3::Ipv6Extension::GetNode(), ns3::Object::GetObject(), ns3::Ipv6Header::GetSerializedSize(), ns3::Ipv6ExtensionFragmentHeader::GetSerializedSize(), ns3::Packet::GetSize(), ns3::UniformRandomVariable::GetValue(), ns3::Ipv6Header::IPV6_EXT_DESTINATION, ns3::Ipv6Header::IPV6_EXT_FRAGMENTATION, ns3::Ipv6Header::IPV6_EXT_HOP_BY_HOP, ns3::Ipv6Header::IPV6_EXT_ROUTING, list, ns3::Ipv6Extension::m_uvar, NS_ASSERT, ns3::Packet::Print(), ns3::Packet::RemoveHeader(), ns3::Ipv6ExtensionFragmentHeader::SetIdentification(), ns3::Ipv6ExtensionHeader::SetLength(), ns3::Ipv6ExtensionFragmentHeader::SetMoreFragment(), ns3::Ipv6ExtensionHeader::SetNextHeader(), ns3::Ipv6Header::SetNextHeader(), ns3::Ipv6ExtensionLooseRoutingHeader::SetNumberAddress(), ns3::Ipv6ExtensionFragmentHeader::SetOffset(), and ns3::Ipv6Header::SetPayloadLength().
Referenced by ns3::Ipv6L3Protocol::SendRealOut().
Here is the call graph for this function:
Here is the caller graph for this function:Get the packet parts so far received.
|
static |
Get the type identificator.
Definition at line 291 of file ipv6-extension.cc.
References ns3::TypeId::SetParent().
Here is the call graph for this function:
|
private |
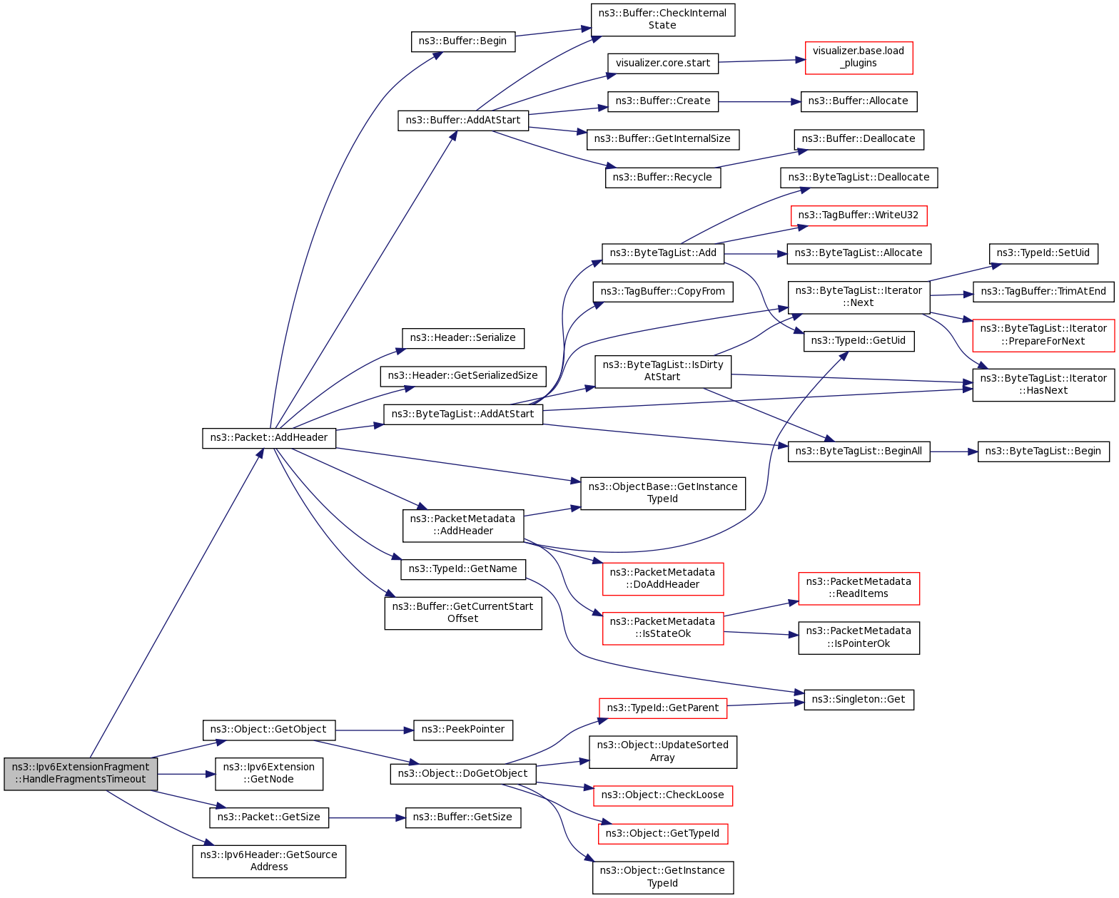
Process the timeout for packet fragments.
| key | representing the packet fragments |
| ipHeader | the IP header of the original packet |
| iif | Input Interface |
Definition at line 572 of file ipv6-extension.cc.
References ns3::Packet::AddHeader(), ns3::Ipv6Extension::GetNode(), ns3::Object::GetObject(), ns3::Packet::GetSize(), ns3::Ipv6Header::GetSourceAddress(), ns3::Icmpv6Header::ICMPV6_FRAGTIME, ns3::Ipv6Extension::m_dropTrace, m_fragments, and NS_ASSERT_MSG.
Referenced by Process().
Here is the call graph for this function:
Here is the caller graph for this function:
|
virtual |
Process method Called from Ipv6L3Protocol::Receive.
| packet | the packet |
| offset | the offset of the extension to process |
| ipv6Header | the IPv6 header of packet received |
| dst | destination address of the packet received (i.e. us) |
| nextHeader | the next header |
| isDropped | if the packet must be dropped |
Implements ns3::Ipv6Extension.
Definition at line 330 of file ipv6-extension.cc.
References ns3::Packet::Copy(), ns3::Ipv6ExtensionFragmentHeader::GetIdentification(), ns3::Ipv6ExtensionFragmentHeader::GetMoreFragment(), ns3::Ipv6ExtensionHeader::GetNextHeader(), ns3::Ipv6ExtensionFragmentHeader::GetOffset(), ns3::Packet::GetSize(), ns3::Ipv6Header::GetSourceAddress(), HandleFragmentsTimeout(), m_fragments, NS_LOG_FUNCTION, ns3::Packet::RemoveAtEnd(), ns3::Packet::RemoveAtStart(), ns3::Packet::RemoveHeader(), ns3::Simulator::Schedule(), ns3::Ipv6Header::SetNextHeader(), and timeout.
Here is the call graph for this function:
|
private |
Set the Timeout EventId.
|
static |
Fragmentation extension number.
Definition at line 247 of file ipv6-extension.h.
Referenced by ns3::InternetStackHelper::AssignStreams(), GetExtensionNumber(), ns3::Ipv6ExtensionRouting::GetExtensionNumber(), ns3::Ipv6ExtensionESP::GetExtensionNumber(), and ns3::Ipv6ExtensionAH::GetExtensionNumber().
|
private |
The hash of fragmented packets.
Definition at line 409 of file ipv6-extension.h.
Referenced by DoDispose(), HandleFragmentsTimeout(), and Process().