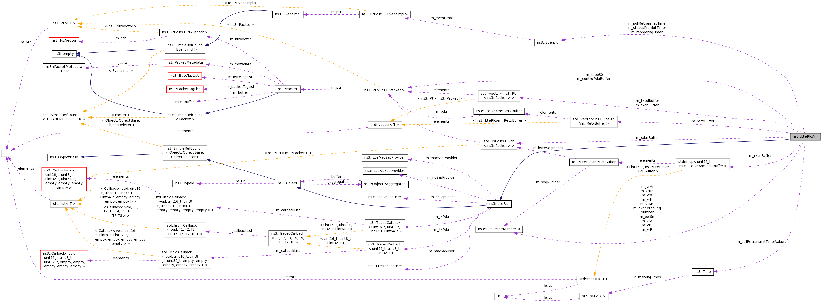
#include <lte-rlc-am.h>
Inheritance diagram for ns3::LteRlcAm:
Collaboration diagram for ns3::LteRlcAm:Classes | |
| struct | PduBuffer |
| struct | RetxBuffer |
Public Member Functions | |
| LteRlcAm () | |
| virtual | ~LteRlcAm () |
| virtual void | DoDispose () |
| virtual void | DoNotifyHarqDeliveryFailure () |
| virtual void | DoNotifyTxOpportunity (uint32_t bytes, uint8_t layer, uint8_t harqId) |
| virtual void | DoReceivePdu (Ptr< Packet > p) |
| virtual void | DoTransmitPdcpPdu (Ptr< Packet > p) |
Public Member Functions inherited from ns3::LteRlc | |
| LteRlc () | |
| virtual | ~LteRlc () |
| LteMacSapUser * | GetLteMacSapUser () |
| LteRlcSapProvider * | GetLteRlcSapProvider () |
| void | SetLcId (uint8_t lcId) |
| void | SetLteMacSapProvider (LteMacSapProvider *s) |
| void | SetLteRlcSapUser (LteRlcSapUser *s) |
| void | SetRnti (uint16_t rnti) |
Public Member Functions inherited from ns3::Object | |
| Object () | |
| virtual | ~Object () |
| void | AggregateObject (Ptr< Object > other) |
| void | Dispose (void) |
| AggregateIterator | GetAggregateIterator (void) const |
| virtual TypeId | GetInstanceTypeId (void) const |
| template<typename T > | |
| Ptr< T > | GetObject (void) const |
| template<typename T > | |
| Ptr< T > | GetObject (TypeId tid) const |
| void | Initialize (void) |
Public Member Functions inherited from ns3::SimpleRefCount< Object, ObjectBase, ObjectDeleter > | |
| SimpleRefCount () | |
| SimpleRefCount (const SimpleRefCount &o) | |
| uint32_t | GetReferenceCount (void) const |
| SimpleRefCount & | operator= (const SimpleRefCount &o) |
| void | Ref (void) const |
| void | Unref (void) const |
Public Member Functions inherited from ns3::ObjectBase | |
| virtual | ~ObjectBase () |
| void | GetAttribute (std::string name, AttributeValue &value) const |
| bool | GetAttributeFailSafe (std::string name, AttributeValue &attribute) const |
| void | SetAttribute (std::string name, const AttributeValue &value) |
| bool | SetAttributeFailSafe (std::string name, const AttributeValue &value) |
| bool | TraceConnect (std::string name, std::string context, const CallbackBase &cb) |
| bool | TraceConnectWithoutContext (std::string name, const CallbackBase &cb) |
| bool | TraceDisconnect (std::string name, std::string context, const CallbackBase &cb) |
| bool | TraceDisconnectWithoutContext (std::string name, const CallbackBase &cb) |
Static Public Member Functions | |
| static TypeId | GetTypeId (void) |
Static Public Member Functions inherited from ns3::LteRlc | |
| static TypeId | GetTypeId (void) |
Static Public Member Functions inherited from ns3::Object | |
| static TypeId | GetTypeId (void) |
Static Public Member Functions inherited from ns3::SimpleRefCount< Object, ObjectBase, ObjectDeleter > | |
| static void | Cleanup (void) |
Static Public Member Functions inherited from ns3::ObjectBase | |
| static TypeId | GetTypeId (void) |
Private Types | |
| enum | ReassemblingState_t { NONE = 0, WAITING_S0_FULL = 1, WAITING_SI_SF = 2 } |
Private Member Functions | |
| void | DoReportBufferStatus () |
| void | ExpirePollRetransmitTimer (void) |
| void | ExpireReorderingTimer (void) |
| bool | IsInsideReceivingWindow (SequenceNumber10 seqNumber) |
| void | ReassembleAndDeliver (Ptr< Packet > packet) |
Private Attributes | |
| uint32_t | m_byteWithoutPoll |
| Ptr< Packet > | m_controlPduBuffer |
| SequenceNumber10 | m_expectedSeqNumber |
| Ptr< Packet > | m_keepS0 |
| uint16_t | m_maxRetxThreshold |
| uint32_t | m_pduWithoutPoll |
| uint16_t | m_pollByte |
| uint16_t | m_pollPdu |
| EventId | m_pollRetransmitTimer |
| Time | m_pollRetransmitTimerValue |
| SequenceNumber10 | m_pollSn |
| ReassemblingState_t | m_reassemblingState |
| EventId | m_reorderingTimer |
| std::vector< RetxBuffer > | m_retxBuffer |
| uint32_t | m_retxBufferSize |
| std::map< uint16_t, PduBuffer > | m_rxonBuffer |
| std::list< Ptr< Packet > > | m_sdusBuffer |
| uint32_t | m_statusPduBufferSize |
| bool | m_statusPduRequested |
| EventId | m_statusProhibitTimer |
| std::vector< Ptr< Packet > > | m_txedBuffer |
| uint32_t | m_txedBufferSize |
| std::vector< Ptr< Packet > > | m_txonBuffer |
| uint32_t | m_txonBufferSize |
| SequenceNumber10 | m_vrH |
| SequenceNumber10 | m_vrMr |
| SequenceNumber10 | m_vrMs |
| SequenceNumber10 | m_vrR |
| SequenceNumber10 | m_vrX |
| SequenceNumber10 | m_vtA |
| SequenceNumber10 | m_vtMs |
| SequenceNumber10 | m_vtS |
| uint16_t | m_windowSize |
Additional Inherited Members | |
Protected Member Functions inherited from ns3::Object | |
| Object (const Object &o) | |
| virtual void | DoInitialize (void) |
| virtual void | NotifyNewAggregate (void) |
Protected Member Functions inherited from ns3::ObjectBase | |
| void | ConstructSelf (const AttributeConstructionList &attributes) |
| virtual void | NotifyConstructionCompleted (void) |
Protected Attributes inherited from ns3::LteRlc | |
| uint8_t | m_lcid |
| LteMacSapProvider * | m_macSapProvider |
| LteMacSapUser * | m_macSapUser |
| LteRlcSapProvider * | m_rlcSapProvider |
| LteRlcSapUser * | m_rlcSapUser |
| uint16_t | m_rnti |
| TracedCallback< uint16_t, uint8_t, uint32_t, uint64_t > | m_rxPdu |
| TracedCallback< uint16_t, uint8_t, uint32_t > | m_txPdu |
LTE RLC Acknowledged Mode (AM), see 3GPP TS 36.322
ns3::LteRlcAm is accessible through the following paths with Config::Set and Config::Connect:
No TraceSources are defined for this type.
Definition at line 36 of file lte-rlc-am.h.
|
private |
SDU Reassembling state
| Enumerator | |
|---|---|
| NONE | |
| WAITING_S0_FULL | |
| WAITING_SI_SF | |
Definition at line 157 of file lte-rlc-am.h.
| ns3::LteRlcAm::LteRlcAm | ( | ) |
Definition at line 35 of file lte-rlc-am.cc.
References m_byteWithoutPoll, m_expectedSeqNumber, m_maxRetxThreshold, m_pduWithoutPoll, m_pollByte, m_pollPdu, m_pollRetransmitTimerValue, m_pollSn, m_reassemblingState, m_retxBuffer, m_retxBufferSize, m_statusPduBufferSize, m_statusPduRequested, m_txedBuffer, m_txedBufferSize, m_txonBufferSize, m_vrH, m_vrMr, m_vrMs, m_vrR, m_vrX, m_vtA, m_vtMs, m_vtS, m_windowSize, NS_LOG_FUNCTION, and WAITING_S0_FULL.
|
virtual |
Definition at line 80 of file lte-rlc-am.cc.
References NS_LOG_FUNCTION.
|
virtual |
This method is called by Object::Dispose or by the object's destructor, whichever comes first.
Subclasses are expected to implement their real destruction code in an overriden version of this method and chain up to their parent's implementation once they are done. i.e., for simplicity, the destructor of every subclass should be empty and its content should be moved to the associated DoDispose method.
It is safe to call GetObject from within this method.
Reimplemented from ns3::LteRlc.
Definition at line 101 of file lte-rlc-am.cc.
References ns3::EventId::Cancel(), ns3::LteRlc::DoDispose(), m_controlPduBuffer, m_keepS0, m_pollRetransmitTimer, m_reorderingTimer, m_retxBuffer, m_retxBufferSize, m_rxonBuffer, m_sdusBuffer, m_statusProhibitTimer, m_txedBuffer, m_txedBufferSize, m_txonBuffer, m_txonBufferSize, and NS_LOG_FUNCTION.
Here is the call graph for this function:
|
virtual |
|
virtual |
MAC SAP
Implements ns3::LteRlc.
Definition at line 159 of file lte-rlc-am.cc.
References ns3::Packet::AddAtEnd(), ns3::Packet::AddByteTag(), ns3::Packet::AddHeader(), ns3::Packet::AddPacketTag(), ns3::EventId::Cancel(), ns3::Packet::Copy(), ns3::Packet::CreateFragment(), ns3::LteRlcAmHeader::DATA_FIELD_FOLLOWS, ns3::LteRlcAmHeader::E_LI_FIELDS_FOLLOWS, ExpirePollRetransmitTimer(), ns3::LteRlcAmHeader::FIRST_BYTE, ns3::LteRlcSduStatusTag::FIRST_SEGMENT, ns3::LteRlcSduStatusTag::FULL_SDU, ns3::Packet::GetSize(), ns3::LteRlcSduStatusTag::GetStatus(), ns3::SequenceNumber10::GetValue(), ns3::LteMacSapProvider::TransmitPduParameters::harqProcessId, ns3::EventId::IsRunning(), ns3::LteRlcAmHeader::LAST_BYTE, ns3::LteRlcAmHeader::LAST_PDU_SEGMENT, ns3::LteRlcSduStatusTag::LAST_SEGMENT, ns3::LteMacSapProvider::TransmitPduParameters::layer, ns3::LteMacSapProvider::TransmitPduParameters::lcid, m_byteWithoutPoll, ns3::LteRlc::m_lcid, ns3::LteRlc::m_macSapProvider, m_pduWithoutPoll, m_pollByte, m_pollPdu, m_pollRetransmitTimer, m_pollRetransmitTimerValue, m_pollSn, m_retxBuffer, m_retxBufferSize, ns3::LteRlc::m_rnti, m_statusPduBufferSize, m_statusPduRequested, m_statusProhibitTimer, m_txedBuffer, m_txedBufferSize, m_txonBuffer, m_txonBufferSize, ns3::LteRlc::m_txPdu, m_vrR, m_vtA, m_vtMs, m_vtS, ns3::LteRlcSduStatusTag::MIDDLE_SEGMENT, ns3::LteRlcAmHeader::NO_FIRST_BYTE, ns3::LteRlcAmHeader::NO_LAST_BYTE, ns3::Simulator::Now(), NS_ASSERT_MSG, NS_LOG_FUNCTION, NS_LOG_INFO, NS_LOG_LOGIC, ns3::LteMacSapProvider::TransmitPduParameters::pdu, ns3::LteRlcAmHeader::PDU, ns3::Packet::PeekHeader(), ns3::Packet::RemoveAtStart(), ns3::Packet::RemovePacketTag(), ns3::LteMacSapProvider::TransmitPduParameters::rnti, ns3::Simulator::Schedule(), ns3::LteRlcAmHeader::SetControlPdu(), ns3::LteRlcAmHeader::SetDataPdu(), ns3::LteRlcAmHeader::STATUS_PDU, ns3::LteRlcAmHeader::STATUS_REPORT_IS_REQUESTED, ns3::LteRlcAmHeader::STATUS_REPORT_NOT_REQUESTED, and ns3::LteMacSapProvider::TransmitPdu().
Here is the call graph for this function:Implements ns3::LteRlc.
Definition at line 618 of file lte-rlc-am.cc.
References ns3::EventId::Cancel(), DoReportBufferStatus(), ExpireReorderingTimer(), ns3::Packet::FindFirstMatchingByteTag(), ns3::Time::GetNanoSeconds(), ns3::Packet::GetSize(), ns3::SequenceNumber10::GetValue(), IsInsideReceivingWindow(), ns3::EventId::IsRunning(), ns3::LteRlc::m_lcid, m_maxRetxThreshold, m_reorderingTimer, m_retxBuffer, m_retxBufferSize, ns3::LteRlc::m_rnti, m_rxonBuffer, ns3::LteRlc::m_rxPdu, m_statusPduBufferSize, m_statusPduRequested, m_statusProhibitTimer, m_txedBuffer, m_txedBufferSize, m_vrH, m_vrMr, m_vrMs, m_vrR, m_vrX, m_vtA, m_vtS, m_windowSize, ns3::Simulator::Now(), NS_ASSERT_MSG, NS_LOG_FUNCTION, NS_LOG_INFO, NS_LOG_LOGIC, NS_LOG_WARN, ns3::LteRlcAmHeader::PDU, ns3::Packet::PeekHeader(), ReassembleAndDeliver(), ns3::Simulator::Schedule(), ns3::LteRlcAmHeader::SEGMENT, and ns3::LteRlcAmHeader::STATUS_REPORT_IS_REQUESTED.
Here is the call graph for this function:
|
private |
Definition at line 1527 of file lte-rlc-am.cc.
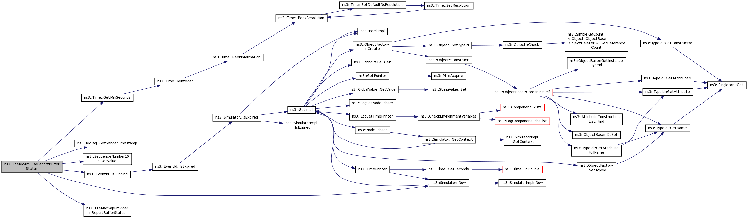
References ns3::Time::GetMilliSeconds(), ns3::RlcTag::GetSenderTimestamp(), ns3::SequenceNumber10::GetValue(), ns3::EventId::IsRunning(), ns3::LteMacSapProvider::ReportBufferStatusParameters::lcid, ns3::LteRlc::m_lcid, ns3::LteRlc::m_macSapProvider, m_retxBuffer, m_retxBufferSize, ns3::LteRlc::m_rnti, m_statusPduBufferSize, m_statusPduRequested, m_statusProhibitTimer, m_txedBuffer, m_txedBufferSize, m_txonBuffer, m_txonBufferSize, m_vtA, m_vtS, ns3::Simulator::Now(), NS_LOG_FUNCTION, NS_LOG_INFO, NS_LOG_LOGIC, ns3::LteMacSapProvider::ReportBufferStatus(), ns3::LteMacSapProvider::ReportBufferStatusParameters::retxQueueHolDelay, ns3::LteMacSapProvider::ReportBufferStatusParameters::retxQueueSize, ns3::LteMacSapProvider::ReportBufferStatusParameters::rnti, ns3::LteMacSapProvider::ReportBufferStatusParameters::statusPduSize, ns3::LteMacSapProvider::ReportBufferStatusParameters::txQueueHolDelay, and ns3::LteMacSapProvider::ReportBufferStatusParameters::txQueueSize.
Referenced by DoReceivePdu(), DoTransmitPdcpPdu(), and ExpirePollRetransmitTimer().
Here is the call graph for this function:
Here is the caller graph for this function:RLC SAP
Store arrival time
Store PDCP PDU
Report Buffer Status
Implements ns3::LteRlc.
Definition at line 128 of file lte-rlc-am.cc.
References ns3::Packet::AddPacketTag(), DoReportBufferStatus(), ns3::LteRlcSduStatusTag::FULL_SDU, ns3::Packet::GetSize(), ns3::LteRlc::m_lcid, ns3::LteRlc::m_rnti, m_txonBuffer, m_txonBufferSize, ns3::Simulator::Now(), NS_LOG_FUNCTION, NS_LOG_LOGIC, and ns3::LteRlcSduStatusTag::SetStatus().
Here is the call graph for this function:
|
private |
Definition at line 1631 of file lte-rlc-am.cc.
References DoReportBufferStatus(), m_retxBufferSize, m_statusPduRequested, m_txedBufferSize, m_txonBufferSize, NS_LOG_FUNCTION, and NS_LOG_LOGIC.
Referenced by DoNotifyTxOpportunity().
Here is the call graph for this function:
Here is the caller graph for this function:
|
private |
This method will schedule a timeout at WaitReplyTimeout interval in the future, unless a timer is already running for the cache, in which case this method does nothing.
Definition at line 1594 of file lte-rlc-am.cc.
References ns3::SequenceNumber10::GetValue(), m_reorderingTimer, m_rxonBuffer, m_vrH, m_vrMs, m_vrX, NS_ASSERT_MSG, NS_LOG_FUNCTION, NS_LOG_LOGIC, and ns3::Simulator::Schedule().
Referenced by DoReceivePdu().
Here is the call graph for this function:
Here is the caller graph for this function:
|
static |
Definition at line 86 of file lte-rlc-am.cc.
References m_pollRetransmitTimerValue, ns3::MakeTimeChecker(), and ns3::TypeId::SetParent().
Referenced by ns3::LteUeRrc::ApplyRadioResourceConfigDedicated(), ns3::LteEnbRrc::GetRlcType(), and ns3::UeManager::SetupDataRadioBearer().
Here is the call graph for this function:
Here is the caller graph for this function:
|
private |
Definition at line 1032 of file lte-rlc-am.cc.
References m_vrMr, m_vrR, NS_LOG_FUNCTION, NS_LOG_LOGIC, and ns3::SequenceNumber10::SetModulusBase().
Referenced by DoReceivePdu().
Here is the call graph for this function:
Here is the caller graph for this function:Deliver one or multiple PDUs
Deliver full PDUs
Keep S0
ERROR: Transition not possible
Deliver (Kept)S0 + SN
Deliver zero, one or multiple PDUs
Keep SI
Deliver (Kept)S0 + SN
Deliver zero, one or multiple PDUs
Keep S0
ERROR: Transition not possible
Deliver one or multiple PDUs
Deliver full PDUs
Keep S0
Discard SN
Deliver zero, one or multiple PDUs
Discard SI or SN
Deliver zero, one or multiple PDUs
Keep S0
ERROR: Transition not possible
Discard S0
Deliver one or multiple PDUs
Discard S0
Deliver zero, one or multiple PDUs
Keep S0
Discard S0
Discard SI or SN
Deliver zero, one or multiple PDUs
Discard S0
Discard SI or SN
Deliver zero, one or multiple PDUs
Keep S0
ERROR: Transition not possible
Definition at line 1056 of file lte-rlc-am.cc.
References ns3::Packet::AddAtEnd(), ns3::Packet::CreateFragment(), ns3::LteRlcAmHeader::FIRST_BYTE, ns3::LteRlcAmHeader::GetFramingInfo(), ns3::LteRlcAmHeader::GetSequenceNumber(), ns3::Packet::GetSize(), ns3::LteRlcAmHeader::LAST_BYTE, m_expectedSeqNumber, m_keepS0, m_reassemblingState, ns3::LteRlc::m_rlcSapUser, m_sdusBuffer, ns3::LteRlcAmHeader::NO_FIRST_BYTE, ns3::LteRlcAmHeader::NO_LAST_BYTE, NS_LOG_LOGIC, ns3::LteRlcAmHeader::PopExtensionBit(), ns3::LteRlcAmHeader::PopLengthIndicator(), ns3::LteRlcSapUser::ReceivePdcpPdu(), ns3::Packet::RemoveAtStart(), ns3::Packet::RemoveHeader(), WAITING_S0_FULL, and WAITING_SI_SF.
Referenced by DoReceivePdu().
Here is the call graph for this function:
Here is the caller graph for this function:
|
private |
Definition at line 132 of file lte-rlc-am.h.
Referenced by DoNotifyTxOpportunity(), and LteRlcAm().
Definition at line 105 of file lte-rlc-am.h.
Referenced by DoDispose().
|
private |
Expected Sequence Number
Definition at line 166 of file lte-rlc-am.h.
Referenced by LteRlcAm(), and ReassembleAndDeliver().
Definition at line 161 of file lte-rlc-am.h.
Referenced by DoDispose(), and ReassembleAndDeliver().
|
private |
Configurable parameters. See section 7.4 in TS 36.322
Definition at line 150 of file lte-rlc-am.h.
Referenced by DoReceivePdu(), and LteRlcAm().
|
private |
Counters. See section 7.1 in TS 36.322
Definition at line 131 of file lte-rlc-am.h.
Referenced by DoNotifyTxOpportunity(), and LteRlcAm().
|
private |
Definition at line 152 of file lte-rlc-am.h.
Referenced by DoNotifyTxOpportunity(), and LteRlcAm().
|
private |
Definition at line 151 of file lte-rlc-am.h.
Referenced by DoNotifyTxOpportunity(), and LteRlcAm().
|
private |
Timers. See section 7.3 in TS 36.322
Definition at line 142 of file lte-rlc-am.h.
Referenced by DoDispose(), and DoNotifyTxOpportunity().
|
private |
Definition at line 143 of file lte-rlc-am.h.
Referenced by DoNotifyTxOpportunity(), GetTypeId(), and LteRlcAm().
|
private |
Definition at line 119 of file lte-rlc-am.h.
Referenced by DoNotifyTxOpportunity(), and LteRlcAm().
|
private |
Definition at line 160 of file lte-rlc-am.h.
Referenced by LteRlcAm(), and ReassembleAndDeliver().
|
private |
Definition at line 144 of file lte-rlc-am.h.
Referenced by DoDispose(), DoReceivePdu(), and ExpireReorderingTimer().
|
private |
Definition at line 84 of file lte-rlc-am.h.
Referenced by DoDispose(), DoNotifyTxOpportunity(), DoReceivePdu(), DoReportBufferStatus(), and LteRlcAm().
|
private |
Definition at line 87 of file lte-rlc-am.h.
Referenced by DoDispose(), DoNotifyTxOpportunity(), DoReceivePdu(), DoReportBufferStatus(), ExpirePollRetransmitTimer(), and LteRlcAm().
|
private |
Definition at line 103 of file lte-rlc-am.h.
Referenced by DoDispose(), DoReceivePdu(), and ExpireReorderingTimer().
Definition at line 110 of file lte-rlc-am.h.
Referenced by DoDispose(), and ReassembleAndDeliver().
|
private |
Definition at line 91 of file lte-rlc-am.h.
Referenced by DoNotifyTxOpportunity(), DoReceivePdu(), DoReportBufferStatus(), and LteRlcAm().
|
private |
Definition at line 90 of file lte-rlc-am.h.
Referenced by DoNotifyTxOpportunity(), DoReceivePdu(), DoReportBufferStatus(), ExpirePollRetransmitTimer(), and LteRlcAm().
|
private |
Definition at line 145 of file lte-rlc-am.h.
Referenced by DoDispose(), DoNotifyTxOpportunity(), DoReceivePdu(), and DoReportBufferStatus().
Definition at line 76 of file lte-rlc-am.h.
Referenced by DoDispose(), DoNotifyTxOpportunity(), DoReceivePdu(), DoReportBufferStatus(), and LteRlcAm().
|
private |
Definition at line 88 of file lte-rlc-am.h.
Referenced by DoDispose(), DoNotifyTxOpportunity(), DoReceivePdu(), DoReportBufferStatus(), ExpirePollRetransmitTimer(), and LteRlcAm().
Definition at line 75 of file lte-rlc-am.h.
Referenced by DoDispose(), DoNotifyTxOpportunity(), DoReportBufferStatus(), and DoTransmitPdcpPdu().
|
private |
Definition at line 86 of file lte-rlc-am.h.
Referenced by DoDispose(), DoNotifyTxOpportunity(), DoReportBufferStatus(), DoTransmitPdcpPdu(), ExpirePollRetransmitTimer(), and LteRlcAm().
|
private |
Definition at line 126 of file lte-rlc-am.h.
Referenced by DoReceivePdu(), ExpireReorderingTimer(), and LteRlcAm().
|
private |
Definition at line 123 of file lte-rlc-am.h.
Referenced by DoReceivePdu(), IsInsideReceivingWindow(), and LteRlcAm().
|
private |
Definition at line 125 of file lte-rlc-am.h.
Referenced by DoReceivePdu(), ExpireReorderingTimer(), and LteRlcAm().
|
private |
Definition at line 122 of file lte-rlc-am.h.
Referenced by DoNotifyTxOpportunity(), DoReceivePdu(), IsInsideReceivingWindow(), and LteRlcAm().
|
private |
Definition at line 124 of file lte-rlc-am.h.
Referenced by DoReceivePdu(), ExpireReorderingTimer(), and LteRlcAm().
|
private |
State variables. See section 7.1 in TS 36.322
Definition at line 116 of file lte-rlc-am.h.
Referenced by DoNotifyTxOpportunity(), DoReceivePdu(), DoReportBufferStatus(), and LteRlcAm().
|
private |
Definition at line 117 of file lte-rlc-am.h.
Referenced by DoNotifyTxOpportunity(), and LteRlcAm().
|
private |
Definition at line 118 of file lte-rlc-am.h.
Referenced by DoNotifyTxOpportunity(), DoReceivePdu(), DoReportBufferStatus(), and LteRlcAm().
|
private |
Constants. See section 7.2 in TS 36.322
Definition at line 137 of file lte-rlc-am.h.
Referenced by DoReceivePdu(), and LteRlcAm().