A Discrete-Event Network Simulator
API
 All Classes Namespaces Files Functions Variables Typedefs Enumerations Enumerator Properties Friends Macros Groups Pages
ns3::PointToPointRemoteChannel Class Reference

#include <point-to-point-remote-channel.h>

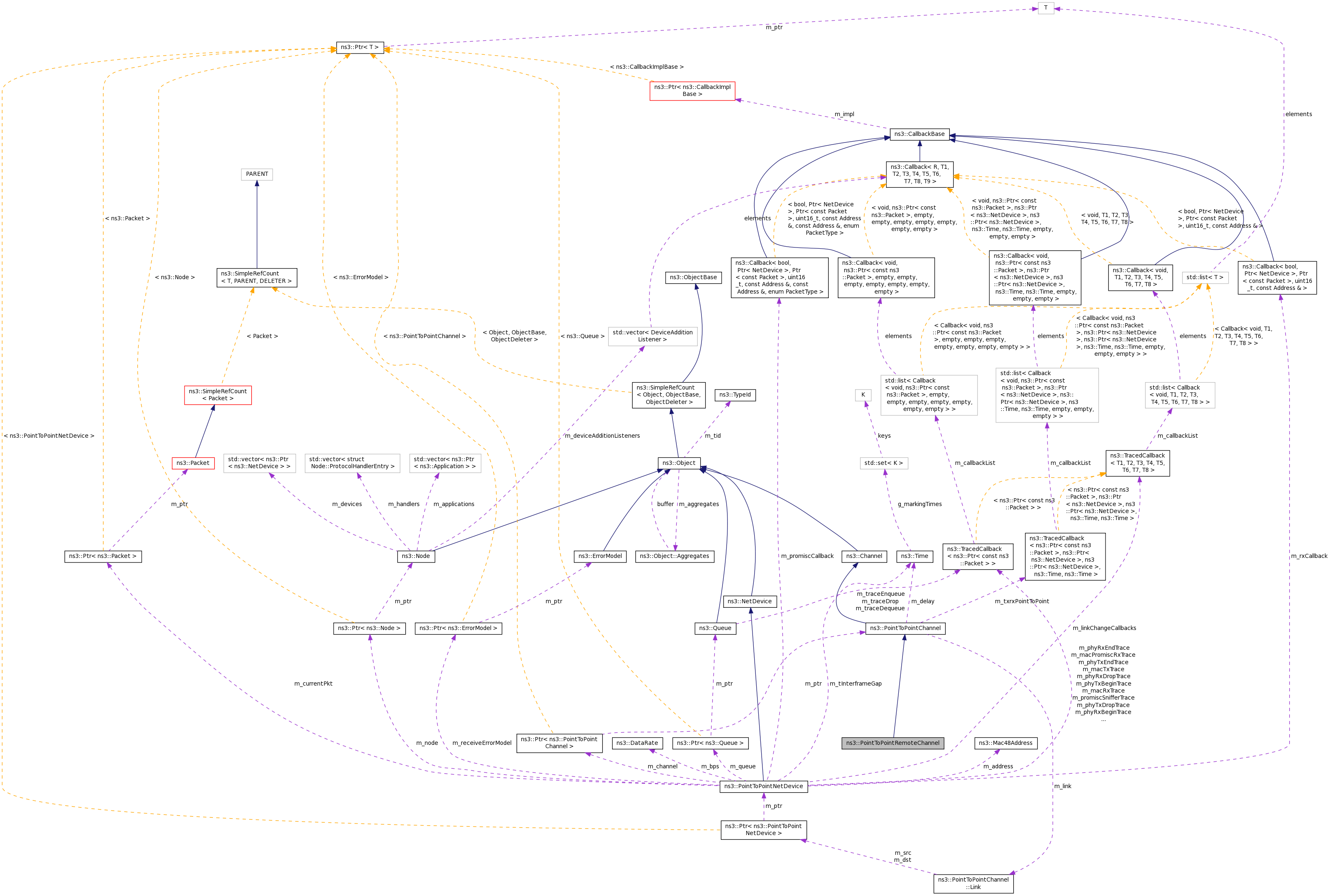
+ Inheritance diagram for ns3::PointToPointRemoteChannel:
+ Collaboration diagram for ns3::PointToPointRemoteChannel:

Public Member Functions

 PointToPointRemoteChannel ()
 
 ~PointToPointRemoteChannel ()
 
virtual bool TransmitStart (Ptr< Packet > p, Ptr< PointToPointNetDevice > src, Time txTime)
 Transmit a packet over this channel. More...
 
- Public Member Functions inherited from ns3::PointToPointChannel
 PointToPointChannel ()
 Create a PointToPointChannel. More...
 
void Attach (Ptr< PointToPointNetDevice > device)
 Attach a given netdevice to this channel. More...
 
virtual Ptr< NetDeviceGetDevice (uint32_t i) const
 
virtual uint32_t GetNDevices (void) const
 Get number of devices on this channel. More...
 
Ptr< PointToPointNetDeviceGetPointToPointDevice (uint32_t i) const
 
- Public Member Functions inherited from ns3::Channel
 Channel ()
 
virtual ~Channel ()
 
uint32_t GetId (void) const
 
- Public Member Functions inherited from ns3::Object
 Object ()
 
virtual ~Object ()
 
void AggregateObject (Ptr< Object > other)
 
void Dispose (void)
 
AggregateIterator GetAggregateIterator (void) const
 
virtual TypeId GetInstanceTypeId (void) const
 
template<typename T >
Ptr< T > GetObject (void) const
 
template<typename T >
Ptr< T > GetObject (TypeId tid) const
 
void Initialize (void)
 
- Public Member Functions inherited from ns3::SimpleRefCount< Object, ObjectBase, ObjectDeleter >
 SimpleRefCount ()
 
 SimpleRefCount (const SimpleRefCount &o)
 
uint32_t GetReferenceCount (void) const
 
SimpleRefCountoperator= (const SimpleRefCount &o)
 
void Ref (void) const
 
void Unref (void) const
 
- Public Member Functions inherited from ns3::ObjectBase
virtual ~ObjectBase ()
 
void GetAttribute (std::string name, AttributeValue &value) const
 
bool GetAttributeFailSafe (std::string name, AttributeValue &attribute) const
 
void SetAttribute (std::string name, const AttributeValue &value)
 
bool SetAttributeFailSafe (std::string name, const AttributeValue &value)
 
bool TraceConnect (std::string name, std::string context, const CallbackBase &cb)
 
bool TraceConnectWithoutContext (std::string name, const CallbackBase &cb)
 
bool TraceDisconnect (std::string name, std::string context, const CallbackBase &cb)
 
bool TraceDisconnectWithoutContext (std::string name, const CallbackBase &cb)
 

Static Public Member Functions

static TypeId GetTypeId (void)
 
- Static Public Member Functions inherited from ns3::PointToPointChannel
static TypeId GetTypeId (void)
 
- Static Public Member Functions inherited from ns3::Channel
static TypeId GetTypeId (void)
 
- Static Public Member Functions inherited from ns3::Object
static TypeId GetTypeId (void)
 
- Static Public Member Functions inherited from ns3::SimpleRefCount< Object, ObjectBase, ObjectDeleter >
static void Cleanup (void)
 
- Static Public Member Functions inherited from ns3::ObjectBase
static TypeId GetTypeId (void)
 

Additional Inherited Members

- Protected Member Functions inherited from ns3::PointToPointChannel
Time GetDelay (void) const
 
Ptr< PointToPointNetDeviceGetDestination (uint32_t i) const
 
Ptr< PointToPointNetDeviceGetSource (uint32_t i) const
 
bool IsInitialized (void) const
 
- Protected Member Functions inherited from ns3::Object
 Object (const Object &o)
 
virtual void DoDispose (void)
 
virtual void DoInitialize (void)
 
virtual void NotifyNewAggregate (void)
 
- Protected Member Functions inherited from ns3::ObjectBase
void ConstructSelf (const AttributeConstructionList &attributes)
 
virtual void NotifyConstructionCompleted (void)
 

Detailed Description

Config Paths

ns3::PointToPointRemoteChannel is accessible through the following paths with Config::Set and Config::Connect:

  • /ChannelList/[i]/$ns3::PointToPointChannel/$ns3::PointToPointRemoteChannel
  • /ChannelList/[i]/$ns3::PointToPointRemoteChannel

No Attributes are defined for this type.
No TraceSources are defined for this type.

TraceSources defined in parent class ns3::PointToPointChannel

  • TxRxPointToPoint: Trace source indicating transmission of packet from the PointToPointChannel, used by the Animation interface.

Definition at line 35 of file point-to-point-remote-channel.h.

Constructor & Destructor Documentation

ns3::PointToPointRemoteChannel::PointToPointRemoteChannel ( )

Definition at line 46 of file point-to-point-remote-channel.cc.

ns3::PointToPointRemoteChannel::~PointToPointRemoteChannel ( )

Definition at line 50 of file point-to-point-remote-channel.cc.

Member Function Documentation

TypeId ns3::PointToPointRemoteChannel::GetTypeId ( void  )
static

Definition at line 37 of file point-to-point-remote-channel.cc.

References ns3::TypeId::SetParent().

+ Here is the call graph for this function:

bool ns3::PointToPointRemoteChannel::TransmitStart ( Ptr< Packet p,
Ptr< PointToPointNetDevice src,
Time  txTime 
)
virtual

Transmit a packet over this channel.

Parameters
pPacket to transmit
srcSource PointToPointNetDevice
txTimeTransmit time to apply
Returns
true if successful (currently always true)

Reimplemented from ns3::PointToPointChannel.

Definition at line 55 of file point-to-point-remote-channel.cc.

References ns3::PointToPointChannel::GetDelay(), ns3::PointToPointChannel::GetDestination(), ns3::PointToPointChannel::GetSource(), ns3::Packet::GetUid(), ns3::PointToPointChannel::IsInitialized(), ns3::Simulator::Now(), NS_FATAL_ERROR, NS_LOG_FUNCTION, NS_LOG_LOGIC, and ns3::MpiInterface::SendPacket().

+ Here is the call graph for this function:


The documentation for this class was generated from the following files: