Inheritance diagram for ns3::RrcConnectionReestablishmentTestCase:
Collaboration diagram for ns3::RrcConnectionReestablishmentTestCase:Public Member Functions | |
| RrcConnectionReestablishmentTestCase () | |
| virtual void | DoRun (void) |
| Implementation to actually run this TestCase. More... | |
Public Member Functions inherited from ns3::RrcHeaderTestCase | |
| RrcHeaderTestCase (std::string s) | |
| void | AssertEqualRadioResourceConfigDedicated (LteRrcSap::RadioResourceConfigDedicated rrcd1, LteRrcSap::RadioResourceConfigDedicated rrcd2) |
| LteRrcSap::RadioResourceConfigDedicated | CreateRadioResourceConfigDedicated () |
Public Member Functions inherited from ns3::TestCase | |
| virtual | ~TestCase () |
Additional Inherited Members | |
Public Types inherited from ns3::TestCase | |
| enum | TestDuration { QUICK = 1, EXTENSIVE = 2, TAKES_FOREVER = 3 } |
| How long the test takes to execute. More... | |
Protected Member Functions inherited from ns3::TestCase | |
| TestCase (std::string name) | |
| void | AddTestCase (TestCase *testCase) NS_DEPRECATED |
| Add an individual child TestCase case to this TestCase. More... | |
| void | AddTestCase (TestCase *testCase, enum TestDuration duration) |
| Add an individual child TestCase to this test suite. More... | |
| std::string | CreateDataDirFilename (std::string filename) |
| std::string | CreateTempDirFilename (std::string filename) |
| bool | GetErrorStatus (void) const NS_DEPRECATED |
| std::string | GetName (void) const |
| bool | IsStatusFailure (void) const |
| bool | IsStatusSuccess (void) const |
| bool | MustAssertOnFailure (void) const |
| bool | MustContinueOnFailure (void) const |
| void | ReportTestFailure (std::string cond, std::string actual, std::string limit, std::string message, std::string file, int32_t line) |
| void | SetDataDir (std::string directory) |
Protected Attributes inherited from ns3::RrcHeaderTestCase | |
| Ptr< Packet > | packet |
Definition at line 760 of file test-asn1-encoding.cc.
| ns3::RrcConnectionReestablishmentTestCase::RrcConnectionReestablishmentTestCase | ( | ) |
Definition at line 767 of file test-asn1-encoding.cc.
|
virtual |
Implementation to actually run this TestCase.
Subclasses should override this method to conduct their tests.
Implements ns3::RrcHeaderTestCase.
Definition at line 772 of file test-asn1-encoding.cc.
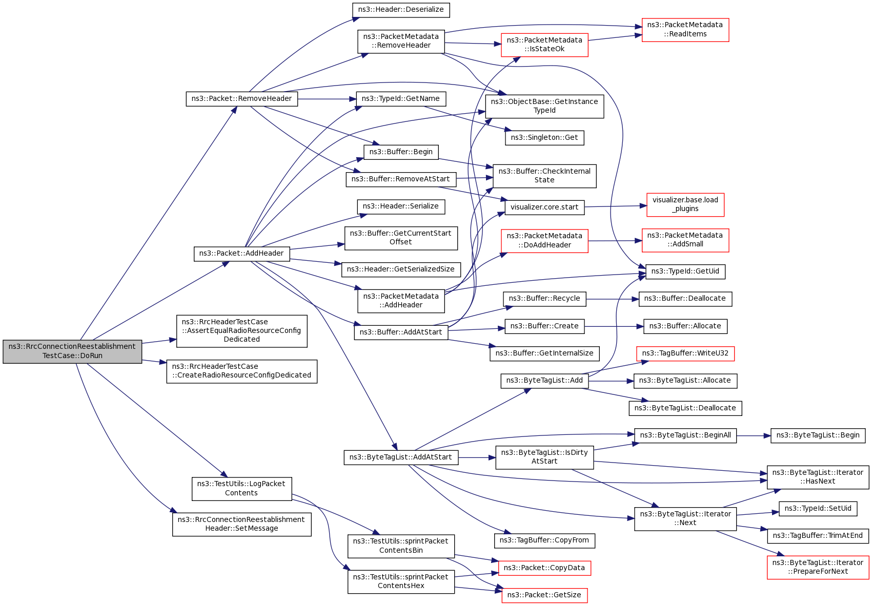
References ns3::Packet::AddHeader(), ns3::RrcHeaderTestCase::AssertEqualRadioResourceConfigDedicated(), ns3::RrcHeaderTestCase::CreateRadioResourceConfigDedicated(), ns3::TestUtils::LogPacketContents(), NS_LOG_DEBUG, NS_TEST_ASSERT_MSG_EQ, ns3::RrcHeaderTestCase::packet, ns3::LteRrcSap::RrcConnectionReestablishment::radioResourceConfigDedicated, ns3::Packet::RemoveHeader(), ns3::LteRrcSap::RrcConnectionReestablishment::rrcTransactionIdentifier, and ns3::RrcConnectionReestablishmentHeader::SetMessage().
Here is the call graph for this function: