#include <wifi-tx-vector.h>
Collaboration diagram for ns3::WifiTxVector:Public Member Functions | |
| WifiTxVector () | |
| WifiTxVector (WifiMode m, uint8_t l, uint8_t r, bool sg, uint8_t ns, uint8_t ne, bool Stbc) | |
| WifiMode | GetMode (void) const |
| uint8_t | GetNess (void) const |
| uint8_t | GetNss (void) const |
| uint8_t | GetRetries (void) const |
| uint8_t | GetTxPowerLevel (void) const |
| bool | IsShortGuardInterval (void) const |
| bool | IsStbc (void) const |
| void | SetMode (WifiMode mode) |
| void | SetNess (uint8_t ness) |
| void | SetNss (uint8_t nss) |
| void | SetRetries (uint8_t retries) |
| void | SetShortGuardInterval (bool guardinterval) |
| void | SetStbc (bool stbcsatuts) |
| void | SetTxPowerLevel (uint8_t powerlevel) |
Private Attributes | |
| WifiMode | m_mode |
| uint8_t | m_ness |
| uint8_t | m_nss |
| uint8_t | m_retries |
| bool | m_shortGuardInterval |
| bool | m_stbc |
| uint8_t | m_txPowerLevel |
This class mimics the TXVECTOR which is to be passed to the PHY in order to define the parameters which are to be used for a transmission. See IEEE 802.11-2007 15.2.6 "Transmit PLCP", and also 15.4.4.2 "PMD_SAP peer-to-peer service primitive parameters".
Definition at line 47 of file wifi-tx-vector.h.
| ns3::WifiTxVector::WifiTxVector | ( | ) |
Definition at line 26 of file wifi-tx-vector.cc.
| ns3::WifiTxVector::WifiTxVector | ( | WifiMode | m, |
| uint8_t | l, | ||
| uint8_t | r, | ||
| bool | sg, | ||
| uint8_t | ns, | ||
| uint8_t | ne, | ||
| bool | Stbc | ||
| ) |
Definition at line 30 of file wifi-tx-vector.cc.
| WifiMode ns3::WifiTxVector::GetMode | ( | void | ) | const |
Definition at line 42 of file wifi-tx-vector.cc.
References m_mode.
Referenced by ns3::MacLow::CalculateOverallTxTime(), ns3::MacLow::CalculateTransmissionTime(), ns3::WifiPhy::CalculateTxDuration(), ns3::MacLow::ForwardDown(), ns3::MacLow::GetAckDuration(), ns3::MacLow::GetBlockAckDuration(), ns3::MacLow::GetCtsDuration(), ns3::WifiPhy::GetPayloadDurationMicroSeconds(), ns3::WifiRemoteStationManager::NeedCtsToSelf(), ns3::operator<<(), ns3::MacLow::SendAckAfterData(), ns3::MacLow::SendBlockAckResponse(), ns3::MacLow::SendCtsAfterRts(), ns3::MacLow::SendCtsToSelf(), ns3::MacLow::SendDataAfterCts(), ns3::MacLow::SendDataPacket(), ns3::YansWifiPhy::SendPacket(), ns3::MacLow::SendRtsForPacket(), ns3::MacLow::StartDataTxTimers(), and ns3::YansWifiPhy::StartReceivePacket().
Here is the caller graph for this function:| uint8_t ns3::WifiTxVector::GetNess | ( | void | ) | const |
Definition at line 67 of file wifi-tx-vector.cc.
References m_ness.
Referenced by ns3::WifiPhy::GetPlcpHtTrainingSymbolDurationMicroSeconds(), and ns3::operator<<().
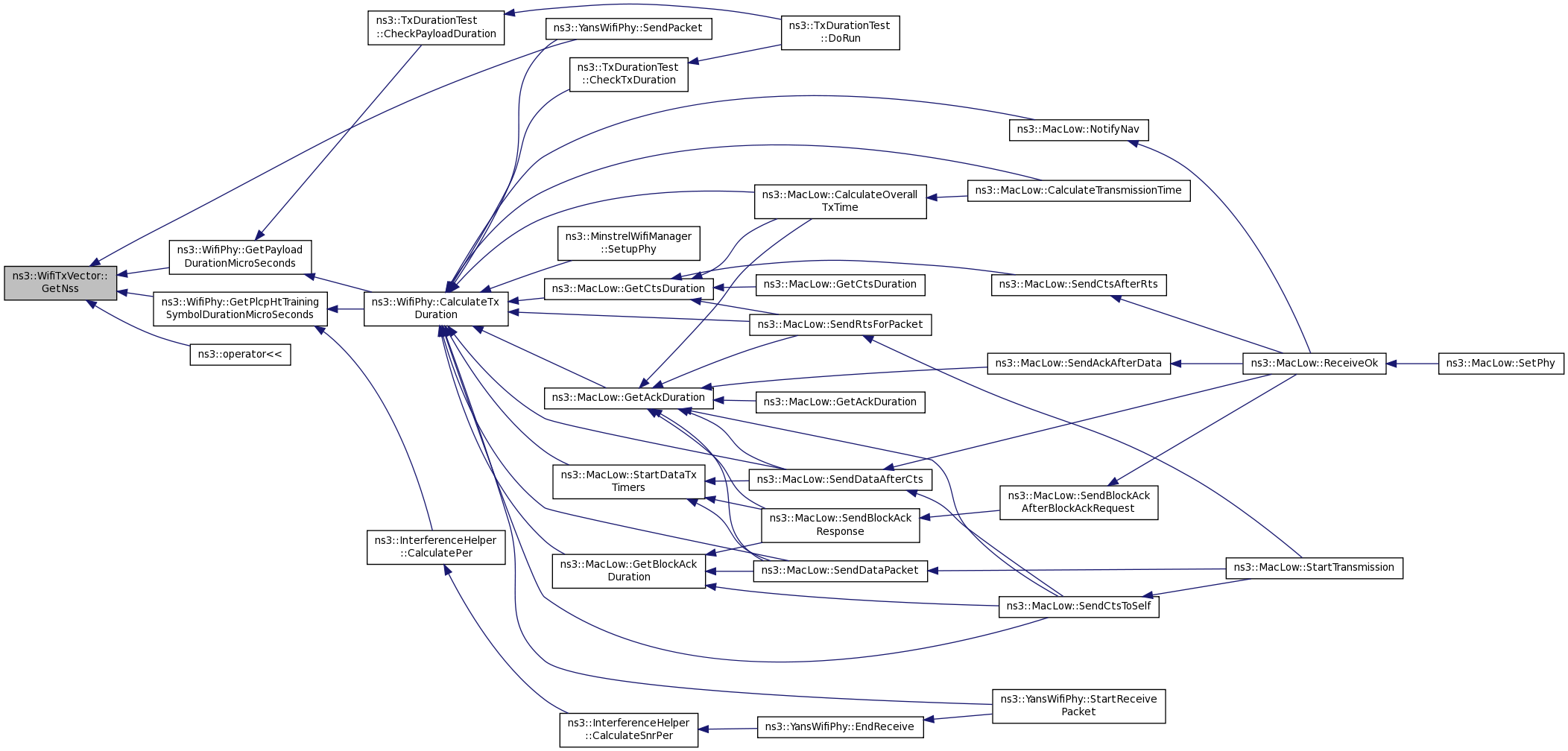
Here is the caller graph for this function:| uint8_t ns3::WifiTxVector::GetNss | ( | void | ) | const |
Definition at line 62 of file wifi-tx-vector.cc.
References m_nss.
Referenced by ns3::WifiPhy::GetPayloadDurationMicroSeconds(), ns3::WifiPhy::GetPlcpHtTrainingSymbolDurationMicroSeconds(), ns3::operator<<(), and ns3::YansWifiPhy::SendPacket().
Here is the caller graph for this function:| uint8_t ns3::WifiTxVector::GetRetries | ( | void | ) | const |
Definition at line 52 of file wifi-tx-vector.cc.
References m_retries.
Referenced by ns3::operator<<().
Here is the caller graph for this function:| uint8_t ns3::WifiTxVector::GetTxPowerLevel | ( | void | ) | const |
Definition at line 47 of file wifi-tx-vector.cc.
References m_txPowerLevel.
Referenced by ns3::operator<<(), and ns3::YansWifiPhy::SendPacket().
Here is the caller graph for this function:| bool ns3::WifiTxVector::IsShortGuardInterval | ( | void | ) | const |
Definition at line 57 of file wifi-tx-vector.cc.
References m_shortGuardInterval.
Referenced by ns3::operator<<().
Here is the caller graph for this function:| bool ns3::WifiTxVector::IsStbc | ( | void | ) | const |
Definition at line 72 of file wifi-tx-vector.cc.
References m_stbc.
Referenced by ns3::WifiPhy::GetPayloadDurationMicroSeconds(), and ns3::operator<<().
Here is the caller graph for this function:| void ns3::WifiTxVector::SetMode | ( | WifiMode | mode | ) |
Sets the selected payload transmission mode
Definition at line 78 of file wifi-tx-vector.cc.
References m_mode.
Referenced by ns3::dot11s::AirtimeLinkMetricCalculator::CalculateMetric(), ns3::TxDurationTest::CheckPayloadDuration(), ns3::TxDurationTest::CheckTxDuration(), ns3::WifiRemoteStationManager::GetAckTxVector(), ns3::WifiRemoteStationManager::GetBlockAckTxVector(), ns3::WifiRemoteStationManager::GetCtsTxVector(), ns3::WifiRemoteStationManager::GetDataTxVector(), CollisionExperiment::SendB(), ns3::MacLow::SendBlockAckResponse(), and ns3::MinstrelWifiManager::SetupPhy().
Here is the caller graph for this function:| void ns3::WifiTxVector::SetNess | ( | uint8_t | ness | ) |
Sets the Ness number refer to IEEE802.11n Table 20-6 for explanation
Definition at line 103 of file wifi-tx-vector.cc.
References m_ness.
Referenced by ns3::TxDurationTest::CheckTxDuration(), and ns3::WifiRemoteStationManager::GetDataTxVector().
Here is the caller graph for this function:| void ns3::WifiTxVector::SetNss | ( | uint8_t | nss | ) |
Sets the number of Nss refer to IEEE802.11n Table 20-28 for explanation and range
Definition at line 98 of file wifi-tx-vector.cc.
References m_nss.
Referenced by ns3::TxDurationTest::CheckTxDuration(), ns3::WifiRemoteStationManager::GetDataTxVector(), and ns3::MacLow::SendBlockAckResponse().
Here is the caller graph for this function:| void ns3::WifiTxVector::SetRetries | ( | uint8_t | retries | ) |
| void ns3::WifiTxVector::SetShortGuardInterval | ( | bool | guardinterval | ) |
Sets if short gurad interval is being used
Definition at line 93 of file wifi-tx-vector.cc.
References m_shortGuardInterval.
Referenced by ns3::WifiRemoteStationManager::GetDataTxVector().
Here is the caller graph for this function:| void ns3::WifiTxVector::SetStbc | ( | bool | stbcsatuts | ) |
Sets if STBC is being used
Definition at line 108 of file wifi-tx-vector.cc.
References m_stbc.
Referenced by ns3::TxDurationTest::CheckTxDuration(), ns3::WifiRemoteStationManager::GetDataTxVector(), and ns3::MacLow::SendBlockAckResponse().
Here is the caller graph for this function:| void ns3::WifiTxVector::SetTxPowerLevel | ( | uint8_t | powerlevel | ) |
Sets the selected transmission power level
Definition at line 83 of file wifi-tx-vector.cc.
References m_txPowerLevel.
Referenced by ns3::WifiRemoteStationManager::GetDataTxVector(), PsrExperiment::Send(), CollisionExperiment::SendA(), and CollisionExperiment::SendB().
Here is the caller graph for this function:
|
private |
The DATARATE parameter in Table 15-4.
It is the value that will be passed to PMD_RATE.request
Definition at line 112 of file wifi-tx-vector.h.
|
private |
Definition at line 122 of file wifi-tx-vector.h.
|
private |
Definition at line 121 of file wifi-tx-vector.h.
|
private |
The DATA_RETRIES/RTS_RETRIES parameter
for Click radiotap information
Definition at line 118 of file wifi-tx-vector.h.
Referenced by GetRetries(), and SetRetries().
|
private |
Definition at line 120 of file wifi-tx-vector.h.
Referenced by IsShortGuardInterval(), and SetShortGuardInterval().
|
private |
Definition at line 123 of file wifi-tx-vector.h.
|
private |
The TXPWR_LEVEL parameter in Table 15-4.
It is the value that will be passed to PMD_TXPWRLVL.request
Definition at line 115 of file wifi-tx-vector.h.
Referenced by GetTxPowerLevel(), and SetTxPowerLevel().