DSR maintain buffer. More...
#include <dsr-maintain-buff.h>
Collaboration diagram for ns3::dsr::MaintainBuffer:Public Member Functions | |
| MaintainBuffer () | |
| bool | Dequeue (Ipv4Address dst, MaintainBuffEntry &entry) |
| void | DropPacketWithNextHop (Ipv4Address nextHop) |
| bool | Enqueue (MaintainBuffEntry &entry) |
| bool | Find (Ipv4Address nextHop) |
| uint32_t | GetSize () |
| uint32_t | GetMaxQueueLen () const |
| void | SetMaxQueueLen (uint32_t len) |
| Time | GetMaintainBufferTimeout () const |
| void | SetMaintainBufferTimeout (Time t) |
| bool | AllEqual (MaintainBuffEntry &entry) |
| bool | LinkEqual (MaintainBuffEntry &entry) |
| bool | NetworkEqual (MaintainBuffEntry &entry) |
| bool | PromiscEqual (MaintainBuffEntry &entry) |
Private Member Functions | |
| void | Purge () |
Static Private Member Functions | |
| static bool | IsEqual (MaintainBuffEntry en, const Ipv4Address nextHop) |
Private Attributes | |
| std::vector< NetworkKey > | m_allNetworkKey |
| std::vector< MaintainBuffEntry > | m_maintainBuffer |
| Time | m_maintainBufferTimeout |
| uint32_t | m_maxLen |
DSR maintain buffer.
Definition at line 217 of file dsr-maintain-buff.h.
|
inline |
Definition at line 221 of file dsr-maintain-buff.h.
| bool ns3::dsr::MaintainBuffer::AllEqual | ( | MaintainBuffEntry & | entry | ) |
Definition at line 124 of file dsr-maintain-buff.cc.
References ns3::dsr::MaintainBuffEntry::GetAckId(), ns3::dsr::MaintainBuffEntry::GetDst(), ns3::dsr::MaintainBuffEntry::GetNextHop(), ns3::dsr::MaintainBuffEntry::GetOurAdd(), ns3::dsr::MaintainBuffEntry::GetSegsLeft(), ns3::dsr::MaintainBuffEntry::GetSrc(), and m_maintainBuffer.
Referenced by ns3::dsr::DsrRouting::ScheduleNetworkPacketRetry().
Here is the call graph for this function:
Here is the caller graph for this function:| bool ns3::dsr::MaintainBuffer::Dequeue | ( | Ipv4Address | dst, |
| MaintainBuffEntry & | entry | ||
| ) |
Definition at line 92 of file dsr-maintain-buff.cc.
References ns3::dsr::MaintainBuffEntry::GetPacket(), ns3::Packet::GetSize(), m_maintainBuffer, NS_LOG_DEBUG, and Purge().
Referenced by ns3::dsr::DsrRouting::CancelPacketTimerNextHop(), and ns3::dsr::DsrRouting::SendRerrWhenBreaksLinkToNextHop().
Here is the call graph for this function:
Here is the caller graph for this function:| void ns3::dsr::MaintainBuffer::DropPacketWithNextHop | ( | Ipv4Address | nextHop | ) |
Definition at line 82 of file dsr-maintain-buff.cc.
References IsEqual(), m_maintainBuffer, NS_LOG_FUNCTION, NS_LOG_INFO, and Purge().
Here is the call graph for this function:| bool ns3::dsr::MaintainBuffer::Enqueue | ( | MaintainBuffEntry & | entry | ) |
Definition at line 52 of file dsr-maintain-buff.cc.
References ns3::dsr::MaintainBuffEntry::GetAckId(), ns3::dsr::MaintainBuffEntry::GetDst(), ns3::dsr::MaintainBuffEntry::GetNextHop(), ns3::dsr::MaintainBuffEntry::GetOurAdd(), ns3::dsr::MaintainBuffEntry::GetSegsLeft(), ns3::dsr::MaintainBuffEntry::GetSrc(), m_maintainBuffer, m_maintainBufferTimeout, m_maxLen, NS_LOG_DEBUG, Purge(), and ns3::dsr::MaintainBuffEntry::SetExpireTime().
Referenced by ns3::dsr::DsrRouting::CheckSendBuffer(), ns3::dsr::DsrRouting::ForwardPacket(), ns3::dsr::DsrRouting::PacketNewRoute(), ns3::dsr::DsrRouting::ScheduleNetworkPacketRetry(), ns3::dsr::DsrRouting::Send(), and ns3::dsr::DsrRouting::SendPacketFromBuffer().
Here is the call graph for this function:
Here is the caller graph for this function:| bool ns3::dsr::MaintainBuffer::Find | ( | Ipv4Address | nextHop | ) |
Definition at line 109 of file dsr-maintain-buff.cc.
References m_maintainBuffer, and NS_LOG_DEBUG.
Referenced by ns3::dsr::DsrRouting::CancelPacketTimerNextHop(), and ns3::dsr::DsrRouting::SendRerrWhenBreaksLinkToNextHop().
Here is the caller graph for this function:
|
inline |
Definition at line 244 of file dsr-maintain-buff.h.
References m_maintainBufferTimeout.
|
inline |
Definition at line 236 of file dsr-maintain-buff.h.
References m_maxLen.
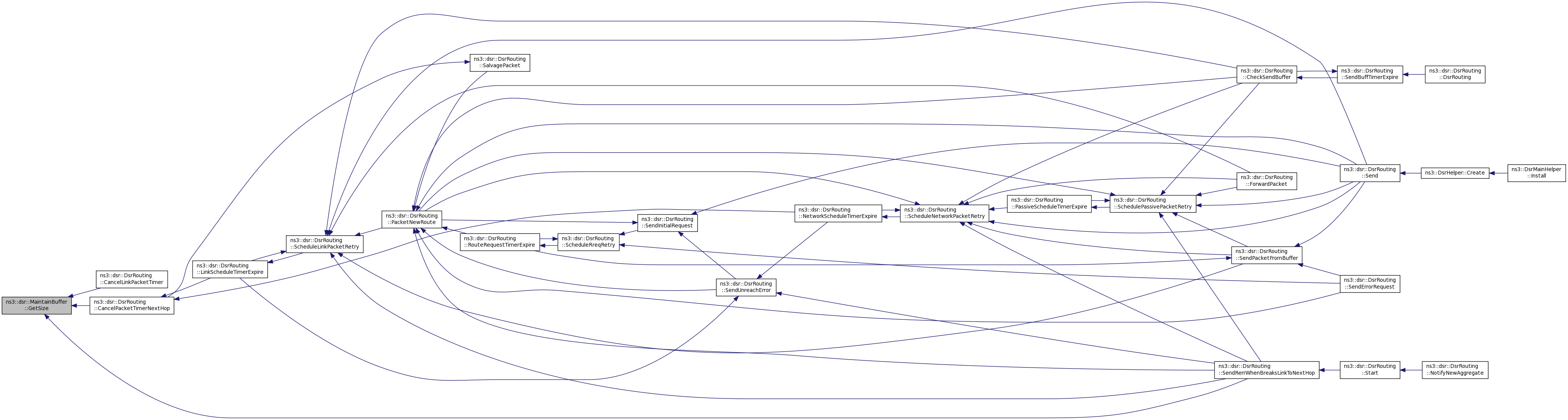
| uint32_t ns3::dsr::MaintainBuffer::GetSize | ( | ) |
Definition at line 45 of file dsr-maintain-buff.cc.
References m_maintainBuffer, and Purge().
Referenced by ns3::dsr::DsrRouting::CancelLinkPacketTimer(), ns3::dsr::DsrRouting::CancelPacketTimerNextHop(), and ns3::dsr::DsrRouting::SendRerrWhenBreaksLinkToNextHop().
Here is the call graph for this function:
Here is the caller graph for this function:
|
inlinestaticprivate |
Definition at line 273 of file dsr-maintain-buff.h.
References ns3::dsr::MaintainBuffEntry::GetNextHop().
Referenced by DropPacketWithNextHop().
Here is the call graph for this function:
Here is the caller graph for this function:| bool ns3::dsr::MaintainBuffer::LinkEqual | ( | MaintainBuffEntry & | entry | ) |
Definition at line 189 of file dsr-maintain-buff.cc.
References ns3::dsr::MaintainBuffEntry::GetDst(), ns3::dsr::MaintainBuffEntry::GetNextHop(), ns3::dsr::MaintainBuffEntry::GetOurAdd(), ns3::dsr::MaintainBuffEntry::GetSrc(), m_maintainBuffer, and NS_LOG_DEBUG.
Referenced by ns3::dsr::DsrRouting::CancelLinkPacketTimer().
Here is the call graph for this function:
Here is the caller graph for this function:| bool ns3::dsr::MaintainBuffer::NetworkEqual | ( | MaintainBuffEntry & | entry | ) |
Definition at line 145 of file dsr-maintain-buff.cc.
References ns3::dsr::MaintainBuffEntry::GetAckId(), ns3::dsr::MaintainBuffEntry::GetDst(), ns3::dsr::MaintainBuffEntry::GetNextHop(), ns3::dsr::MaintainBuffEntry::GetOurAdd(), ns3::dsr::MaintainBuffEntry::GetSrc(), and m_maintainBuffer.
Referenced by ns3::dsr::DsrRouting::CancelNetworkPacketTimer().
Here is the call graph for this function:
Here is the caller graph for this function:| bool ns3::dsr::MaintainBuffer::PromiscEqual | ( | MaintainBuffEntry & | entry | ) |
Definition at line 166 of file dsr-maintain-buff.cc.
References ns3::dsr::MaintainBuffEntry::GetAckId(), ns3::dsr::MaintainBuffEntry::GetDst(), ns3::dsr::MaintainBuffEntry::GetSegsLeft(), ns3::dsr::MaintainBuffEntry::GetSrc(), m_maintainBuffer, and NS_LOG_DEBUG.
Referenced by ns3::dsr::DsrRouting::CancelPassiveTimer().
Here is the call graph for this function:
Here is the caller graph for this function:
|
private |
Definition at line 222 of file dsr-maintain-buff.cc.
References m_maintainBuffer, and NS_LOG_DEBUG.
Referenced by Dequeue(), DropPacketWithNextHop(), Enqueue(), and GetSize().
Here is the caller graph for this function:
|
inline |
Definition at line 248 of file dsr-maintain-buff.h.
References m_maintainBufferTimeout.
Referenced by ns3::dsr::DsrRouting::Start().
Here is the caller graph for this function:
|
inline |
Definition at line 240 of file dsr-maintain-buff.h.
References m_maxLen.
Referenced by ns3::dsr::DsrRouting::Start().
Here is the caller graph for this function:
|
private |
Definition at line 265 of file dsr-maintain-buff.h.
|
private |
Definition at line 264 of file dsr-maintain-buff.h.
Referenced by AllEqual(), Dequeue(), DropPacketWithNextHop(), Enqueue(), Find(), GetSize(), LinkEqual(), NetworkEqual(), PromiscEqual(), and Purge().
|
private |
Definition at line 271 of file dsr-maintain-buff.h.
Referenced by Enqueue(), GetMaintainBufferTimeout(), and SetMaintainBufferTimeout().
|
private |
Definition at line 269 of file dsr-maintain-buff.h.
Referenced by Enqueue(), GetMaxQueueLen(), and SetMaxQueueLen().