Inheritance diagram for PacketMetadataTest:
Collaboration diagram for PacketMetadataTest:Public Member Functions | |
| PacketMetadataTest () | |
| virtual | ~PacketMetadataTest () |
| void | CheckHistory (Ptr< Packet > p, const char *file, int line, uint32_t n,...) |
| virtual void | DoRun (void) |
| Implementation to actually run this TestCase. More... | |
Public Member Functions inherited from ns3::TestCase | |
| virtual | ~TestCase () |
Private Member Functions | |
| Ptr< Packet > | DoAddHeader (Ptr< Packet > p) |
Additional Inherited Members | |
Public Types inherited from ns3::TestCase | |
| enum | TestDuration { QUICK = 1, EXTENSIVE = 2, TAKES_FOREVER = 3 } |
| How long the test takes to execute. More... | |
Protected Member Functions inherited from ns3::TestCase | |
| TestCase (std::string name) | |
| void | AddTestCase (TestCase *testCase) NS_DEPRECATED |
| Add an individual child TestCase case to this TestCase. More... | |
| void | AddTestCase (TestCase *testCase, enum TestDuration duration) |
| Add an individual child TestCase to this test suite. More... | |
| std::string | CreateDataDirFilename (std::string filename) |
| std::string | CreateTempDirFilename (std::string filename) |
| bool | GetErrorStatus (void) const NS_DEPRECATED |
| std::string | GetName (void) const |
| bool | IsStatusFailure (void) const |
| bool | IsStatusSuccess (void) const |
| bool | MustAssertOnFailure (void) const |
| bool | MustContinueOnFailure (void) const |
| void | ReportTestFailure (std::string cond, std::string actual, std::string limit, std::string message, std::string file, int32_t line) |
| void | SetDataDir (std::string directory) |
Definition at line 253 of file packet-metadata-test.cc.
| PacketMetadataTest::PacketMetadataTest | ( | ) |
Definition at line 263 of file packet-metadata-test.cc.
|
virtual |
Definition at line 268 of file packet-metadata-test.cc.
| void PacketMetadataTest::CheckHistory | ( | Ptr< Packet > | p, |
| const char * | file, | ||
| int | line, | ||
| uint32_t | n, | ||
| ... | |||
| ) |
Definition at line 273 of file packet-metadata-test.cc.
References ns3::Packet::BeginItem(), ns3::PacketMetadata::Item::current, ns3::PacketMetadata::Item::currentSize, ns3::TypeId::GetConstructor(), ns3::PacketMetadata::ItemIterator::HasNext(), ns3::PacketMetadata::Item::isFragment, ns3::PacketMetadata::ItemIterator::Next(), NS_ASSERT, NS_TEST_ASSERT_MSG_EQ_INTERNAL, ns3::PacketMetadata::Item::tid, and ns3::PacketMetadata::Item::type.
Here is the call graph for this function:Definition at line 392 of file packet-metadata-test.cc.
References ADD_HEADER.
Referenced by DoRun().
Here is the caller graph for this function:
|
virtual |
Implementation to actually run this TestCase.
Subclasses should override this method to conduct their tests.
Implements ns3::TestCase.
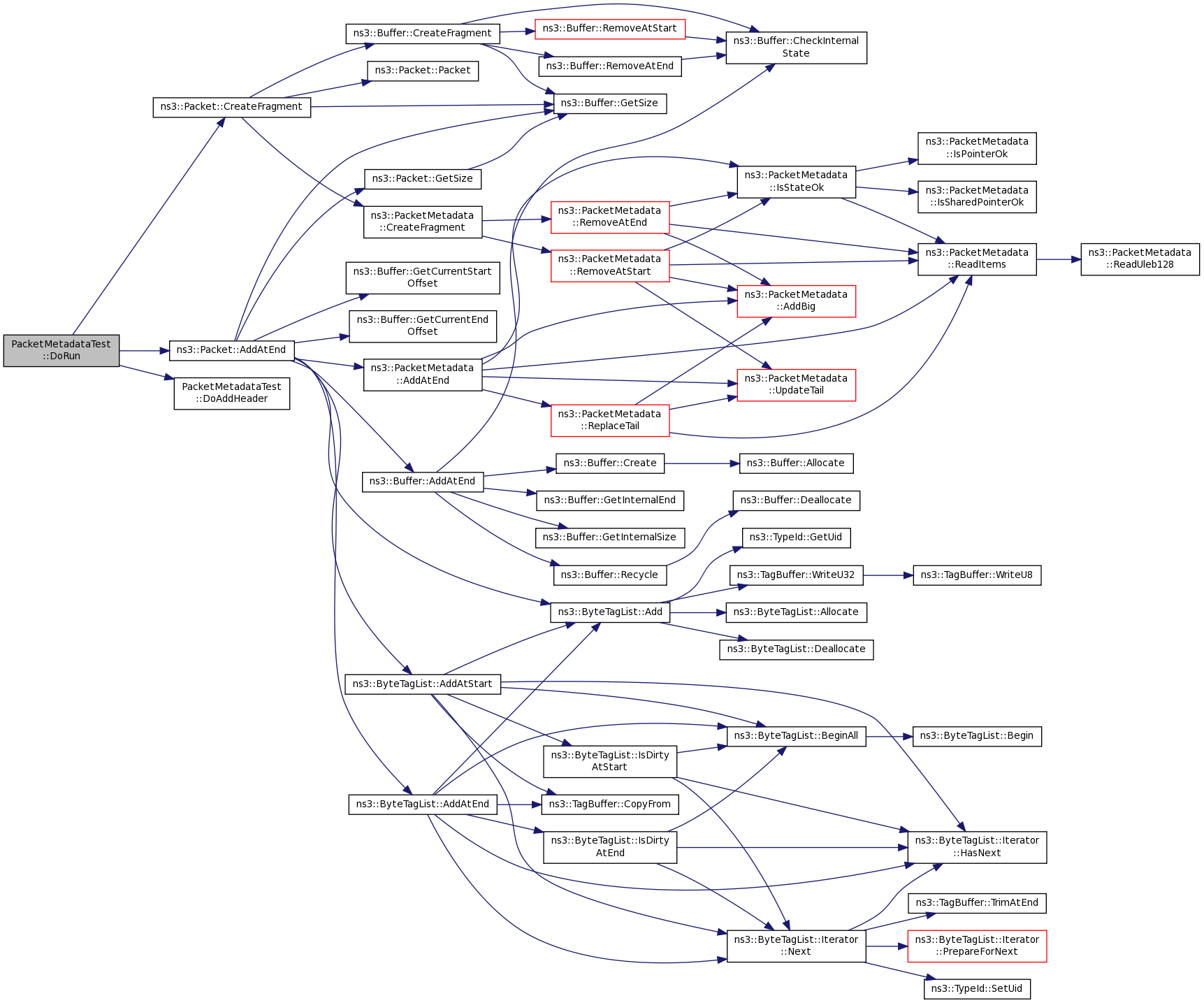
Definition at line 399 of file packet-metadata-test.cc.
References ADD_HEADER, ADD_TRAILER, ns3::Packet::AddAtEnd(), CHECK_HISTORY, ns3::Packet::CreateFragment(), DoAddHeader(), NS_TEST_EXPECT_MSG_EQ, REM_HEADER, and REM_TRAILER.
Here is the call graph for this function: