A Discrete-Event Network Simulator
API
 All Classes Namespaces Files Functions Variables Typedefs Enumerations Enumerator Properties Friends Macros Groups Pages
SimulatorEventsTestCase Class Reference
+ Inheritance diagram for SimulatorEventsTestCase:
+ Collaboration diagram for SimulatorEventsTestCase:

Public Member Functions

 SimulatorEventsTestCase (ObjectFactory schedulerFactory)
 
void A (int a)
 
void B (int b)
 
void C (int c)
 
void D (int d)
 
void destroy (void)
 
virtual void DoRun (void)
 Implementation to actually run this TestCase. More...
 
void foo0 (void)
 
uint64_t NowUs (void)
 
- Public Member Functions inherited from ns3::TestCase
virtual ~TestCase ()
 

Public Attributes

bool m_a
 
bool m_b
 
bool m_c
 
bool m_d
 
bool m_destroy
 
EventId m_destroyId
 
EventId m_idC
 
ObjectFactory m_schedulerFactory
 

Additional Inherited Members

- Public Types inherited from ns3::TestCase
enum  TestDuration { QUICK = 1, EXTENSIVE = 2, TAKES_FOREVER = 3 }
 How long the test takes to execute. More...
 
- Protected Member Functions inherited from ns3::TestCase
 TestCase (std::string name)
 
void AddTestCase (TestCase *testCase) NS_DEPRECATED
 Add an individual child TestCase case to this TestCase. More...
 
void AddTestCase (TestCase *testCase, enum TestDuration duration)
 Add an individual child TestCase to this test suite. More...
 
std::string CreateDataDirFilename (std::string filename)
 
std::string CreateTempDirFilename (std::string filename)
 
bool GetErrorStatus (void) const NS_DEPRECATED
 
std::string GetName (void) const
 
bool IsStatusFailure (void) const
 
bool IsStatusSuccess (void) const
 
bool MustAssertOnFailure (void) const
 
bool MustContinueOnFailure (void) const
 
void ReportTestFailure (std::string cond, std::string actual, std::string limit, std::string message, std::string file, int32_t line)
 
void SetDataDir (std::string directory)
 

Detailed Description

Definition at line 29 of file simulator-test-suite.cc.

Constructor & Destructor Documentation

SimulatorEventsTestCase::SimulatorEventsTestCase ( ObjectFactory  schedulerFactory)

Definition at line 51 of file simulator-test-suite.cc.

Member Function Documentation

void SimulatorEventsTestCase::A ( int  a)

Definition at line 65 of file simulator-test-suite.cc.

References m_a.

Referenced by DoRun().

+ Here is the caller graph for this function:

void SimulatorEventsTestCase::B ( int  b)

Definition at line 71 of file simulator-test-suite.cc.

References D(), m_b, m_idC, and NowUs().

Referenced by DoRun().

+ Here is the call graph for this function:

+ Here is the caller graph for this function:

void SimulatorEventsTestCase::C ( int  c)

Definition at line 86 of file simulator-test-suite.cc.

References m_c.

Referenced by DoRun().

+ Here is the caller graph for this function:

void SimulatorEventsTestCase::D ( int  d)

Definition at line 92 of file simulator-test-suite.cc.

References m_d, and NowUs().

Referenced by B().

+ Here is the call graph for this function:

+ Here is the caller graph for this function:

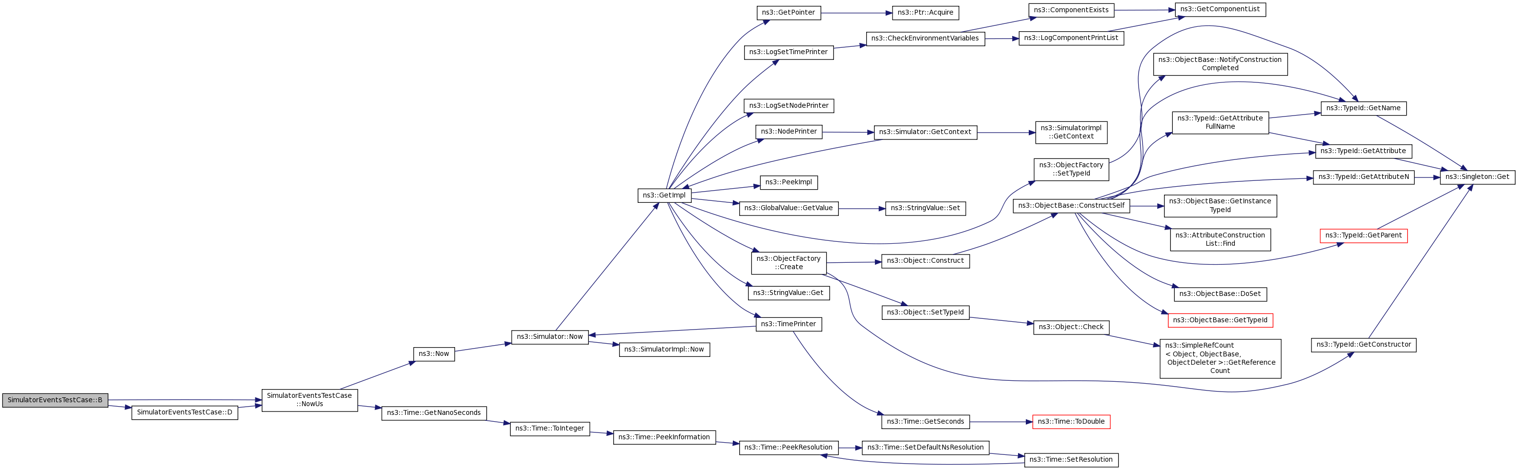
void SimulatorEventsTestCase::destroy ( void  )

Definition at line 109 of file simulator-test-suite.cc.

References ns3::EventId::IsExpired(), m_destroy, and m_destroyId.

Referenced by DoRun().

+ Here is the call graph for this function:

+ Here is the caller graph for this function:

void SimulatorEventsTestCase::DoRun ( void  )
virtual

Implementation to actually run this TestCase.

Subclasses should override this method to conduct their tests.

Implements ns3::TestCase.

Definition at line 117 of file simulator-test-suite.cc.

References A(), B(), C(), ns3::EventId::Cancel(), destroy(), foo0(), ns3::EventId::IsExpired(), m_a, m_b, m_c, m_d, m_destroy, m_destroyId, m_idC, m_schedulerFactory, and NS_TEST_EXPECT_MSG_EQ.

+ Here is the call graph for this function:

void SimulatorEventsTestCase::foo0 ( void  )

Definition at line 105 of file simulator-test-suite.cc.

Referenced by DoRun().

+ Here is the caller graph for this function:

uint64_t SimulatorEventsTestCase::NowUs ( void  )

Definition at line 58 of file simulator-test-suite.cc.

References ns3::Time::GetNanoSeconds(), and ns3::Now().

Referenced by B(), and D().

+ Here is the call graph for this function:

+ Here is the caller graph for this function:

Member Data Documentation

bool SimulatorEventsTestCase::m_a

Definition at line 42 of file simulator-test-suite.cc.

Referenced by A(), and DoRun().

bool SimulatorEventsTestCase::m_b

Definition at line 41 of file simulator-test-suite.cc.

Referenced by B(), and DoRun().

bool SimulatorEventsTestCase::m_c

Definition at line 43 of file simulator-test-suite.cc.

Referenced by C(), and DoRun().

bool SimulatorEventsTestCase::m_d

Definition at line 44 of file simulator-test-suite.cc.

Referenced by D(), and DoRun().

bool SimulatorEventsTestCase::m_destroy

Definition at line 46 of file simulator-test-suite.cc.

Referenced by destroy(), and DoRun().

EventId SimulatorEventsTestCase::m_destroyId

Definition at line 47 of file simulator-test-suite.cc.

Referenced by destroy(), and DoRun().

EventId SimulatorEventsTestCase::m_idC

Definition at line 45 of file simulator-test-suite.cc.

Referenced by B(), and DoRun().

ObjectFactory SimulatorEventsTestCase::m_schedulerFactory

Definition at line 48 of file simulator-test-suite.cc.

Referenced by DoRun().


The documentation for this class was generated from the following file: