A global router implementation. More...
#include <global-route-manager-impl.h>
Collaboration diagram for ns3::GlobalRouteManagerImpl:Public Member Functions | |
| GlobalRouteManagerImpl () | |
| virtual | ~GlobalRouteManagerImpl () |
| virtual void | BuildGlobalRoutingDatabase () |
| Build the routing database by gathering Link State Advertisements from each node exporting a GlobalRouter interface. More... | |
| void | DebugSPFCalculate (Ipv4Address root) |
| Debugging routine; call the core SPF from the unit tests. More... | |
| void | DebugUseLsdb (GlobalRouteManagerLSDB *) |
| Debugging routine; allow client code to supply a pre-built LSDB. More... | |
| virtual void | DeleteGlobalRoutes () |
| Delete all static routes on all nodes that have a GlobalRouterInterface. More... | |
| virtual void | InitializeRoutes () |
| Compute routes using a Dijkstra SPF computation and populate per-node forwarding tables. More... | |
Private Attributes | |
| GlobalRouteManagerLSDB * | m_lsdb |
| SPFVertex * | m_spfroot |
A global router implementation.
This singleton object can query interface each node in the system for a GlobalRouter interface. For those nodes, it fetches one or more Link State Advertisements and stores them in a local database. Then, it can compute shortest paths on a per-node basis to all routers, and finally configure each of the node's forwarding tables.
The design is guided by OSPFv2 RFC 2328 section 16.1.1 and quagga ospfd.
Definition at line 700 of file global-route-manager-impl.h.
| ns3::GlobalRouteManagerImpl::GlobalRouteManagerImpl | ( | ) |
Definition at line 533 of file global-route-manager-impl.cc.
References m_lsdb, and NS_LOG_FUNCTION.
|
virtual |
Definition at line 541 of file global-route-manager-impl.cc.
References m_lsdb, and NS_LOG_FUNCTION.
|
private |
GlobalRouteManagerImpl copy construction is disallowed. There's no need for it and a compiler provided shallow copy would be wrong.
|
virtual |
Build the routing database by gathering Link State Advertisements from each node exporting a GlobalRouter interface.
Definition at line 606 of file global-route-manager-impl.cc.
References ns3::NodeList::Begin(), ns3::NodeList::End(), ns3::GlobalRoutingLSA::GetLinkStateId(), ns3::Object::GetObject(), ns3::GlobalRouteManagerLSDB::Insert(), m_lsdb, NS_LOG_FUNCTION, and NS_LOG_LOGIC.
Here is the call graph for this function:
|
private |
Definition at line 1252 of file global-route-manager-impl.cc.
References FindOutgoingInterfaceId(), ns3::GlobalRoutingLinkRecord::GetLinkData(), ns3::GlobalRoutingLinkRecord::GetLinkId(), ns3::GlobalRoutingLSA::GetLinkRecord(), ns3::GlobalRoutingLSA::GetLinkStateId(), ns3::GlobalRoutingLinkRecord::GetLinkType(), ns3::GlobalRouteManagerLSDB::GetLSA(), ns3::GlobalRoutingLSA::GetNLinkRecords(), ns3::GlobalRoutingLSA::GetNode(), ns3::Object::GetObject(), m_lsdb, NS_ASSERT, NS_LOG_FUNCTION, NS_LOG_LOGIC, NS_LOG_WARN, ns3::GlobalRoutingLinkRecord::PointToPoint, and ns3::GlobalRoutingLinkRecord::TransitNetwork.
Referenced by SPFCalculate().
Here is the call graph for this function:
Here is the caller graph for this function:| void ns3::GlobalRouteManagerImpl::DebugSPFCalculate | ( | Ipv4Address | root | ) |
Debugging routine; call the core SPF from the unit tests.
Definition at line 1239 of file global-route-manager-impl.cc.
References NS_LOG_FUNCTION, and SPFCalculate().
Referenced by GlobalRouteManagerImplTestCase::DoRun().
Here is the call graph for this function:
Here is the caller graph for this function:| void ns3::GlobalRouteManagerImpl::DebugUseLsdb | ( | GlobalRouteManagerLSDB * | lsdb | ) |
Debugging routine; allow client code to supply a pre-built LSDB.
Definition at line 551 of file global-route-manager-impl.cc.
References m_lsdb, and NS_LOG_FUNCTION.
Referenced by GlobalRouteManagerImplTestCase::DoRun().
Here is the caller graph for this function:
|
virtual |
Delete all static routes on all nodes that have a GlobalRouterInterface.
Definition at line 562 of file global-route-manager-impl.cc.
References ns3::NodeList::Begin(), ns3::NodeList::End(), ns3::Node::GetId(), ns3::Object::GetObject(), m_lsdb, NS_LOG_FUNCTION, and NS_LOG_LOGIC.
Here is the call graph for this function:
|
private |
Definition at line 1835 of file global-route-manager-impl.cc.
References ns3::NodeList::Begin(), ns3::NodeList::End(), ns3::Object::GetObject(), ns3::SPFVertex::GetVertexId(), m_spfroot, NS_ASSERT_MSG, NS_FATAL_ERROR, NS_LOG_FUNCTION, and NS_LOG_LOGIC.
Referenced by CheckForStubNode(), and SPFNexthopCalculation().
Here is the call graph for this function:
Here is the caller graph for this function:
|
virtual |
Compute routes using a Dijkstra SPF computation and populate per-node forwarding tables.
Definition at line 689 of file global-route-manager-impl.cc.
References ns3::NodeList::Begin(), ns3::NodeList::End(), ns3::Object::GetObject(), ns3::Node::GetSystemId(), ns3::MpiInterface::GetSystemId(), NS_LOG_FUNCTION, NS_LOG_INFO, and SPFCalculate().
Here is the call graph for this function:
|
private |
Global Route Manager Implementation assignment operator is disallowed. There's no need for it and a compiler provided shallow copy would be hopelessly wrong.
|
private |
Definition at line 1500 of file global-route-manager-impl.cc.
References ns3::GlobalRoutingLSA::GetAdvertisingRouter(), ns3::SPFVertex::GetChild(), ns3::GlobalRoutingLSA::GetLinkStateId(), ns3::SPFVertex::GetLSA(), ns3::SPFVertex::GetNChildren(), ns3::SPFVertex::GetVertexId(), ns3::SPFVertex::GetVertexType(), ns3::SPFVertex::IsVertexProcessed(), NS_LOG_FUNCTION, NS_LOG_LOGIC, ns3::SPFVertex::SetVertexProcessed(), SPFAddASExternal(), and ns3::SPFVertex::VertexRouter.
Referenced by SPFCalculate().
Here is the call graph for this function:
Here is the caller graph for this function:
|
private |
Definition at line 1534 of file global-route-manager-impl.cc.
References ns3::NodeList::Begin(), ns3::Ipv4Address::CombineMask(), ns3::NodeList::End(), ns3::GlobalRoutingLSA::GetAdvertisingRouter(), ns3::Node::GetId(), ns3::GlobalRoutingLSA::GetLinkStateId(), ns3::SPFVertex::GetLSA(), ns3::GlobalRoutingLSA::GetNetworkLSANetworkMask(), ns3::SPFVertex::GetNRootExitDirections(), ns3::Object::GetObject(), ns3::SPFVertex::GetRootExitDirection(), ns3::SPFVertex::GetVertexId(), m_spfroot, NS_ASSERT, NS_ASSERT_MSG, NS_LOG_FUNCTION, and NS_LOG_LOGIC.
Referenced by ProcessASExternals().
Here is the call graph for this function:
Here is the caller graph for this function:
|
private |
Definition at line 1334 of file global-route-manager-impl.cc.
References CheckForStubNode(), ns3::SPFVertex::ClearVertexProcessed(), ns3::GlobalRouteManagerLSDB::GetExtLSA(), ns3::GlobalRoutingLSA::GetLinkStateId(), ns3::GlobalRouteManagerLSDB::GetLSA(), ns3::NodeList::GetNNodes(), ns3::GlobalRouteManagerLSDB::GetNumExtLSAs(), ns3::GlobalRouteManagerLSDB::Initialize(), ns3::GlobalRoutingLSA::LSA_SPF_IN_SPFTREE, m_lsdb, m_spfroot, NS_ASSERT, NS_ASSERT_MSG, NS_LOG_FUNCTION, NS_LOG_LOGIC, ns3::CandidateQueue::Pop(), ProcessASExternals(), ns3::SPFVertex::SetDistanceFromRoot(), ns3::CandidateQueue::Size(), SPFIntraAddRouter(), SPFIntraAddTransit(), SPFNext(), SPFProcessStubs(), SPFVertexAddParent(), ns3::SPFVertex::VertexNetwork, and ns3::SPFVertex::VertexRouter.
Referenced by DebugSPFCalculate(), and InitializeRoutes().
Here is the call graph for this function:
Here is the caller graph for this function:
|
private |
Definition at line 1161 of file global-route-manager-impl.cc.
References ns3::GlobalRoutingLinkRecord::GetLinkData(), ns3::GlobalRoutingLinkRecord::GetLinkId(), ns3::GlobalRoutingLSA::GetLinkRecord(), ns3::SPFVertex::GetLSA(), ns3::GlobalRoutingLSA::GetNLinkRecords(), ns3::SPFVertex::GetVertexId(), NS_LOG_FUNCTION, and NS_LOG_LOGIC.
Referenced by SPFNexthopCalculation().
Here is the call graph for this function:
Here is the caller graph for this function:
|
private |
Definition at line 1922 of file global-route-manager-impl.cc.
References ns3::NodeList::Begin(), ns3::NodeList::End(), ns3::Node::GetId(), ns3::GlobalRoutingLinkRecord::GetLinkData(), ns3::GlobalRoutingLSA::GetLinkRecord(), ns3::GlobalRoutingLSA::GetLinkStateId(), ns3::GlobalRoutingLinkRecord::GetLinkType(), ns3::SPFVertex::GetLSA(), ns3::GlobalRoutingLSA::GetNLinkRecords(), ns3::SPFVertex::GetNRootExitDirections(), ns3::Object::GetObject(), ns3::SPFVertex::GetRootExitDirection(), ns3::SPFVertex::GetVertexId(), m_spfroot, NS_ASSERT, NS_ASSERT_MSG, NS_LOG_FUNCTION, NS_LOG_LOGIC, and ns3::GlobalRoutingLinkRecord::PointToPoint.
Referenced by SPFCalculate().
Here is the call graph for this function:
Here is the caller graph for this function:
|
private |
Definition at line 1695 of file global-route-manager-impl.cc.
References ns3::NodeList::Begin(), ns3::Ipv4Address::CombineMask(), ns3::NodeList::End(), ns3::Ipv4Address::Get(), ns3::Node::GetId(), ns3::GlobalRoutingLinkRecord::GetLinkData(), ns3::GlobalRoutingLinkRecord::GetLinkId(), ns3::SPFVertex::GetLSA(), ns3::SPFVertex::GetNRootExitDirections(), ns3::Object::GetObject(), ns3::SPFVertex::GetRootExitDirection(), ns3::SPFVertex::GetVertexId(), m_spfroot, NS_ASSERT, NS_ASSERT_MSG, NS_LOG_FUNCTION, and NS_LOG_LOGIC.
Referenced by SPFProcessStubs().
Here is the call graph for this function:
Here is the caller graph for this function:
|
private |
Definition at line 2067 of file global-route-manager-impl.cc.
References ns3::NodeList::Begin(), ns3::Ipv4Address::CombineMask(), ns3::NodeList::End(), ns3::Node::GetId(), ns3::GlobalRoutingLSA::GetLinkStateId(), ns3::SPFVertex::GetLSA(), ns3::GlobalRoutingLSA::GetNetworkLSANetworkMask(), ns3::SPFVertex::GetNRootExitDirections(), ns3::Object::GetObject(), ns3::SPFVertex::GetRootExitDirection(), ns3::SPFVertex::GetVertexId(), m_spfroot, NS_ASSERT, NS_ASSERT_MSG, NS_LOG_FUNCTION, and NS_LOG_LOGIC.
Referenced by SPFCalculate().
Here is the call graph for this function:
Here is the caller graph for this function:
|
private |
Definition at line 739 of file global-route-manager-impl.cc.
References ns3::CandidateQueue::Find(), ns3::GlobalRoutingLSA::GetAttachedRouter(), ns3::SPFVertex::GetDistanceFromRoot(), ns3::GlobalRoutingLSA::GetLinkRecord(), ns3::GlobalRoutingLSA::GetLinkStateId(), ns3::SPFVertex::GetLSA(), ns3::GlobalRouteManagerLSDB::GetLSA(), ns3::GlobalRouteManagerLSDB::GetLSAByLinkData(), ns3::GlobalRoutingLSA::GetLSType(), ns3::GlobalRoutingLinkRecord::GetMetric(), ns3::GlobalRoutingLSA::GetNAttachedRouters(), ns3::GlobalRoutingLSA::GetNLinkRecords(), ns3::GlobalRoutingLSA::GetStatus(), ns3::SPFVertex::GetVertexId(), ns3::SPFVertex::GetVertexType(), ns3::GlobalRoutingLSA::LSA_SPF_CANDIDATE, ns3::GlobalRoutingLSA::LSA_SPF_IN_SPFTREE, ns3::GlobalRoutingLSA::LSA_SPF_NOT_EXPLORED, m_lsdb, ns3::SPFVertex::MergeParent(), ns3::SPFVertex::MergeRootExitDirections(), NS_ASSERT, NS_ASSERT_MSG, NS_LOG_FUNCTION, NS_LOG_LOGIC, ns3::GlobalRoutingLinkRecord::PointToPoint, ns3::CandidateQueue::Push(), ns3::CandidateQueue::Reorder(), ns3::GlobalRoutingLSA::RouterLSA, ns3::GlobalRoutingLSA::SetStatus(), SPFNexthopCalculation(), SPFVertexAddParent(), ns3::GlobalRoutingLinkRecord::StubNetwork, ns3::GlobalRoutingLinkRecord::TransitNetwork, ns3::SPFVertex::VertexNetwork, ns3::SPFVertex::VertexRouter, and visualizer.higcontainer::w.
Referenced by SPFCalculate().
Here is the call graph for this function:
Here is the caller graph for this function:
|
private |
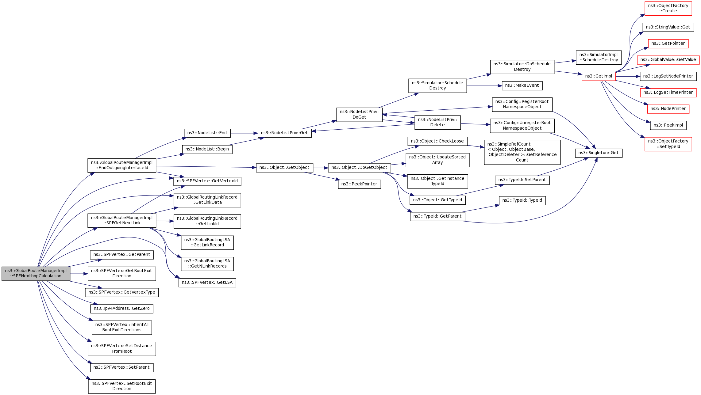
Definition at line 973 of file global-route-manager-impl.cc.
References FindOutgoingInterfaceId(), ns3::GlobalRoutingLinkRecord::GetLinkData(), ns3::SPFVertex::GetLSA(), ns3::SPFVertex::GetParent(), ns3::SPFVertex::GetRootExitDirection(), ns3::SPFVertex::GetVertexId(), ns3::SPFVertex::GetVertexType(), ns3::Ipv4Address::GetZero(), ns3::SPFVertex::InheritAllRootExitDirections(), m_spfroot, ns3::GlobalRoutingLSA::NetworkLSA, NS_ASSERT, NS_LOG_FUNCTION, NS_LOG_LOGIC, ns3::SPFVertex::SetDistanceFromRoot(), ns3::SPFVertex::SetParent(), ns3::SPFVertex::SetRootExitDirection(), SPFGetNextLink(), ns3::SPFVertex::VertexNetwork, and ns3::SPFVertex::VertexRouter.
Referenced by SPFNext().
Here is the call graph for this function:
Here is the caller graph for this function:
|
private |
Definition at line 1661 of file global-route-manager-impl.cc.
References ns3::SPFVertex::GetChild(), ns3::GlobalRoutingLSA::GetLinkRecord(), ns3::GlobalRoutingLSA::GetLinkStateId(), ns3::SPFVertex::GetLSA(), ns3::SPFVertex::GetNChildren(), ns3::GlobalRoutingLSA::GetNLinkRecords(), ns3::SPFVertex::GetVertexId(), ns3::SPFVertex::GetVertexType(), ns3::SPFVertex::IsVertexProcessed(), NS_LOG_FUNCTION, NS_LOG_LOGIC, ns3::SPFVertex::SetVertexProcessed(), SPFIntraAddStub(), ns3::GlobalRoutingLinkRecord::StubNetwork, and ns3::SPFVertex::VertexRouter.
Referenced by SPFCalculate().
Here is the call graph for this function:
Here is the caller graph for this function:
|
private |
Definition at line 2185 of file global-route-manager-impl.cc.
References ns3::SPFVertex::AddChild(), ns3::SPFVertex::GetParent(), and NS_LOG_FUNCTION.
Referenced by SPFCalculate(), and SPFNext().
Here is the call graph for this function:
Here is the caller graph for this function:
|
private |
Definition at line 758 of file global-route-manager-impl.h.
Referenced by BuildGlobalRoutingDatabase(), CheckForStubNode(), DebugUseLsdb(), DeleteGlobalRoutes(), GlobalRouteManagerImpl(), SPFCalculate(), SPFNext(), and ~GlobalRouteManagerImpl().
|
private |
Definition at line 757 of file global-route-manager-impl.h.
Referenced by FindOutgoingInterfaceId(), SPFAddASExternal(), SPFCalculate(), SPFIntraAddRouter(), SPFIntraAddStub(), SPFIntraAddTransit(), and SPFNexthopCalculation().