A Discrete-Event Network Simulator
API
 All Classes Namespaces Files Functions Variables Typedefs Enumerations Enumerator Properties Friends Macros Groups Pages
ns3::Time Class Reference

keep track of time values and allow control of global simulation resolution More...

#include <nstime.h>

+ Collaboration diagram for ns3::Time:

Classes

struct  Information
 
struct  Resolution
 

Public Types

enum  Unit {
  S = 0, MS = 1, US = 2, NS = 3,
  PS = 4, FS = 5, LAST = 6
}
 

Public Member Functions

 Time ()
 
 Time (const Time &o)
 
 Time (double v)
 
 Time (int v)
 
 Time (long int v)
 
 Time (long long int v)
 
 Time (unsigned int v)
 
 Time (unsigned long int v)
 
 Time (unsigned long long int v)
 
 Time (const std::string &s)
 Construct Time object from common time expressions like "1ms". More...
 
 Time (const int64x64_t &value)
 
 ~Time ()
 
int Compare (const Time &o) const
 
double GetDouble (void) const
 
int64_t GetFemtoSeconds (void) const
 
int64_t GetInteger (void) const
 
int64_t GetMicroSeconds (void) const
 
int64_t GetMilliSeconds (void) const
 
int64_t GetNanoSeconds (void) const
 
int64_t GetPicoSeconds (void) const
 
double GetSeconds (void) const
 
int64_t GetTimeStep (void) const
 
bool IsNegative (void) const
 
bool IsPositive (void) const
 
bool IsStrictlyNegative (void) const
 
bool IsStrictlyPositive (void) const
 
bool IsZero (void) const
 
 operator int64x64_t () const
 
Timeoperator= (const Time &o)
 
int64x64_t To (enum Unit timeUnit) const
 
double ToDouble (enum Unit timeUnit) const
 
int64_t ToInteger (enum Unit timeUnit) const
 

Static Public Member Functions

static Time From (const int64x64_t &from, enum Unit timeUnit)
 
static Time From (const int64x64_t &value)
 
static Time FromDouble (double value, enum Unit timeUnit)
 
static Time FromInteger (uint64_t value, enum Unit timeUnit)
 
static enum Unit GetResolution (void)
 
static Time Max ()
 Maximum representable Time. More...
 
static Time Min ()
 Minimum representable Time. More...
 
static void SetResolution (enum Unit resolution)
 
static bool StaticInit ()
 

Private Types

typedef std::set< Time * > MarkedTimes
 

Static Private Member Functions

static void Clear (Time *const time)
 
static void ClearMarkedTimes ()
 
static void ConvertTimes (const enum Unit unit)
 
static void Mark (Time *const time)
 
static struct InformationPeekInformation (enum Unit timeUnit)
 
static struct ResolutionPeekResolution (void)
 
static struct Resolution SetDefaultNsResolution (void)
 
static void SetResolution (enum Unit unit, struct Resolution *resolution, const bool convert=true)
 

Private Attributes

int64_t m_data
 Virtual time value, in the current unit. More...
 

Static Private Attributes

static MarkedTimesg_markingTimes = 0
 

Friends

Time Abs (const Time &time)
 
Time Max (const Time &ta, const Time &tb)
 
Time Min (const Time &ta, const Time &tb)
 
bool operator!= (const Time &lhs, const Time &rhs)
 
Time operator+ (const Time &lhs, const Time &rhs)
 
Timeoperator+= (Time &lhs, const Time &rhs)
 
Time operator- (const Time &lhs, const Time &rhs)
 
Timeoperator-= (Time &lhs, const Time &rhs)
 
bool operator< (const Time &lhs, const Time &rhs)
 
bool operator<= (const Time &lhs, const Time &rhs)
 
bool operator== (const Time &lhs, const Time &rhs)
 
bool operator> (const Time &lhs, const Time &rhs)
 
bool operator>= (const Time &lhs, const Time &rhs)
 
class Simulator
 

Related Functions

(Note that these are not member functions.)

Time FemtoSeconds (uint64_t fs)
 create ns3::Time instances in units of femtoseconds. More...
 
Time FemtoSeconds (int64x64_t fs)
 
SystemMutexGetMarkingMutex ()
 
Time MicroSeconds (uint64_t us)
 create ns3::Time instances in units of microseconds. More...
 
Time MicroSeconds (int64x64_t us)
 
Time MilliSeconds (uint64_t ms)
 create ns3::Time instances in units of milliseconds. More...
 
Time MilliSeconds (int64x64_t ms)
 
Time NanoSeconds (uint64_t ns)
 create ns3::Time instances in units of nanoseconds. More...
 
Time NanoSeconds (int64x64_t ns)
 
std::ostream & operator<< (std::ostream &os, const Time &time)
 Time output streamer. More...
 
std::istream & operator>> (std::istream &is, Time &time)
 Time input streamer. More...
 
Time PicoSeconds (uint64_t ps)
 create ns3::Time instances in units of picoseconds. More...
 
Time PicoSeconds (int64x64_t ps)
 
Time Seconds (double seconds)
 create ns3::Time instances in units of seconds. More...
 
Time Seconds (int64x64_t seconds)
 

Detailed Description

keep track of time values and allow control of global simulation resolution

This class defines all the classic C++ addition/subtraction operators: +, -, +=, -=; and all the classic comparison operators: ==, !=, <, >, <=, >=. It is thus easy to add, substract, or compare Time objects.

For example:

Time t1 = Seconds (10.0);
Time t2 = Seconds (10.0);
Time t3 = t1;
t3 += t2;

You can also use the following non-member functions to manipulate any of these ns3::Time object:

This class also controls the resolution of the underlying time value. The resolution is the smallest representable time interval. The default resolution is nanoseconds.

To change the resolution, use SetResolution(). All Time objects created before the call to SetResolution() will be updated to the new resolution. This can only be done once! (Tracking each Time object uses 4 pointers. For speed, once we convert the existing instances we discard the recording data structure and stop tracking new instances, so we have no way to do a second conversion.)

If you increase the global resolution, you also implicitly decrease the range of your simulation. The global simulation time is stored in a 64 bit integer, whose interpretation will depend on the global resolution. Therefore the maximum duration of your simulation, if you use picoseconds, is 2^64 ps = 2^24 s = 7 months, whereas, had you used nanoseconds, you could have run for 584 years.

Definition at line 81 of file nstime.h.

Member Typedef Documentation

typedef std::set< Time * > ns3::Time::MarkedTimes
private

Record all instances of Time, so we can rescale them when the resolution changes.

We use a std::set so we can remove the record easily when ~Time() is called.

We don't use Ptr<Time>, because we would have to bloat every Time instance with SimpleRefCount<Time>.

Seems like this should be std::set< Time * const >, but Stack Overflow says otherwise, quoting the standard:

§23.1/3 states that std::set key types must be assignable and copy constructable; clearly a const type will not be assignable.

Definition at line 507 of file nstime.h.

Member Enumeration Documentation

The unit to use to interpret a number representing time

Enumerator

second

MS 

millisecond

US 

microsecond

NS 

nanosecond

PS 

picosecond

FS 

femtosecond

LAST 

Definition at line 87 of file nstime.h.

Constructor & Destructor Documentation

ns3::Time::Time ( )
inline

Definition at line 103 of file nstime.h.

References g_markingTimes, and Mark().

Referenced by From(), FromInteger(), Max(), and Min().

+ Here is the call graph for this function:

+ Here is the caller graph for this function:

ns3::Time::Time ( const Time o)
inline

Definition at line 111 of file nstime.h.

References g_markingTimes, and Mark().

+ Here is the call graph for this function:

ns3::Time::Time ( double  v)
inlineexplicit

Definition at line 119 of file nstime.h.

References g_markingTimes, and Mark().

+ Here is the call graph for this function:

ns3::Time::Time ( int  v)
inlineexplicit

Definition at line 127 of file nstime.h.

References g_markingTimes, and Mark().

+ Here is the call graph for this function:

ns3::Time::Time ( long int  v)
inlineexplicit

Definition at line 135 of file nstime.h.

References g_markingTimes, and Mark().

+ Here is the call graph for this function:

ns3::Time::Time ( long long int  v)
inlineexplicit

Definition at line 143 of file nstime.h.

References g_markingTimes, and Mark().

+ Here is the call graph for this function:

ns3::Time::Time ( unsigned int  v)
inlineexplicit

Definition at line 151 of file nstime.h.

References g_markingTimes, and Mark().

+ Here is the call graph for this function:

ns3::Time::Time ( unsigned long int  v)
inlineexplicit

Definition at line 159 of file nstime.h.

References g_markingTimes, and Mark().

+ Here is the call graph for this function:

ns3::Time::Time ( unsigned long long int  v)
inlineexplicit

Definition at line 167 of file nstime.h.

References g_markingTimes, and Mark().

+ Here is the call graph for this function:

ns3::Time::Time ( const std::string &  s)
explicit

Construct Time object from common time expressions like "1ms".

Supported units include:

  • s (seconds)
  • ms (milliseconds)
  • us (microseconds)
  • ns (nanoseconds)
  • ps (picoseconds)
  • fs (femtoseconds)

There can be no white space between the numerical portion and the units. Any otherwise malformed string causes a fatal error to occur.

Parameters
sThe string to parse into a Time

Definition at line 91 of file time.cc.

References FromDouble(), FS, g_markingTimes, Mark(), MS, NS, NS_ABORT_MSG, NS_LOG_FUNCTION, PS, S, and US.

+ Here is the call graph for this function:

ns3::Time::~Time ( )
inline

Destructor

Definition at line 211 of file nstime.h.

References Clear(), and g_markingTimes.

+ Here is the call graph for this function:

ns3::Time::Time ( const int64x64_t &  value)
inlineexplicit

Definition at line 440 of file nstime.h.

References g_markingTimes, and Mark().

+ Here is the call graph for this function:

Member Function Documentation

void ns3::Time::Clear ( Time *const  time)
staticprivate

Remove a Time instance from the MarkedTimes, called by ~Time()

Definition at line 272 of file time.cc.

References g_markingTimes, GetMarkingMutex(), NS_ASSERT, NS_ASSERT_MSG, NS_LOG_FUNCTION, NS_LOG_LOGIC, and NS_LOG_WARN.

Referenced by ~Time().

+ Here is the call graph for this function:

+ Here is the caller graph for this function:

void ns3::Time::ClearMarkedTimes ( )
staticprivate

Remove all MarkedTimes.

Has to be visible to the Simulator class, hence the friending.

Internal:

We're called by Simulator::Run, which knows nothing about the mutex, so we need a critical section here.

It would seem natural to use this function at the end of ConvertTimes, but that function already has the mutex. Our SystemMutex throws a fatal error if we try to lock it more than once in the same thread (at least in the unix implementation), so calling this function from ConvertTimes is a bad idea.

Instead, we copy this body into ConvertTimes.

Definition at line 215 of file time.cc.

References g_markingTimes, GetMarkingMutex(), NS_LOG_FUNCTION_NOARGS, and NS_LOG_LOGIC.

Referenced by ns3::Simulator::Run().

+ Here is the call graph for this function:

+ Here is the caller graph for this function:

int ns3::Time::Compare ( const Time o) const
inline
Returns
-1,0,+1 if this < o, this == o, or this > o

Definition at line 257 of file nstime.h.

References m_data.

void ns3::Time::ConvertTimes ( const enum Unit  unit)
staticprivate

Convert existing Times to the new unit.

Definition at line 302 of file time.cc.

References g_markingTimes, GetMarkingMutex(), m_data, NS_ASSERT_MSG, NS_LOG_FUNCTION_NOARGS, NS_LOG_LOGIC, and ToInteger().

Referenced by SetResolution().

+ Here is the call graph for this function:

+ Here is the caller graph for this function:

static Time ns3::Time::From ( const int64x64_t &  from,
enum Unit  timeUnit 
)
inlinestatic

Definition at line 406 of file nstime.h.

References ns3::Time::Information::fromMul, PeekInformation(), Time(), and ns3::Time::Information::timeFrom.

Referenced by FemtoSeconds(), FromDouble(), MicroSeconds(), MilliSeconds(), NanoSeconds(), PicoSeconds(), and Seconds().

+ Here is the call graph for this function:

+ Here is the caller graph for this function:

static Time ns3::Time::From ( const int64x64_t &  value)
inlinestatic

Definition at line 448 of file nstime.h.

References Time().

+ Here is the call graph for this function:

static Time ns3::Time::FromDouble ( double  value,
enum Unit  timeUnit 
)
inlinestatic
Parameters
valueto convert into a Time object
timeUnitthe unit of the value to convert
Returns
a new Time object
See also
FromInteger, ToInteger, ToDouble

Definition at line 391 of file nstime.h.

References From().

Referenced by ns3::RttMeanDeviation::Measurement(), Seconds(), and Time().

+ Here is the call graph for this function:

+ Here is the caller graph for this function:

static Time ns3::Time::FromInteger ( uint64_t  value,
enum Unit  timeUnit 
)
inlinestatic
Parameters
valueto convert into a Time object
timeUnitthe unit of the value to convert
Returns
a new Time object

This method interprets the input value according to the input unit and constructs a matching Time object.

See also
FromDouble, ToDouble, ToInteger

Definition at line 350 of file nstime.h.

References ns3::Time::Information::factor, ns3::Time::Information::fromMul, PeekInformation(), and Time().

Referenced by FemtoSeconds(), MicroSeconds(), MilliSeconds(), NanoSeconds(), PicoSeconds(), and ns3::RttMeanDeviation::RetransmitTimeout().

+ Here is the call graph for this function:

+ Here is the caller graph for this function:

double ns3::Time::GetDouble ( void  ) const
inline

Definition at line 318 of file nstime.h.

References m_data.

int64_t ns3::Time::GetFemtoSeconds ( void  ) const
inline
Returns
an approximation in femtoseconds of the time stored in this instance.

Definition at line 307 of file nstime.h.

References FS, and ToInteger().

+ Here is the call graph for this function:

int64_t ns3::Time::GetInteger ( void  ) const
inline

Definition at line 322 of file nstime.h.

References GetTimeStep().

Referenced by ns3::DistributedSimulatorImpl::CalculateLookAhead(), and TimeSimpleTestCase::DoRun().

+ Here is the call graph for this function:

+ Here is the caller graph for this function:

int64_t ns3::Time::GetPicoSeconds ( void  ) const
inline
Returns
an approximation in picoseconds of the time stored in this instance.

Definition at line 299 of file nstime.h.

References PS, and ToInteger().

+ Here is the call graph for this function:

enum Time::Unit ns3::Time::GetResolution ( void  )
static
Returns
the current global resolution.

Definition at line 339 of file time.cc.

References PeekResolution(), and ns3::Time::Resolution::unit.

Referenced by ns3::operator<<().

+ Here is the call graph for this function:

+ Here is the caller graph for this function:

double ns3::Time::GetSeconds ( void  ) const
inline
Returns
an approximation in seconds of the time stored in this instance.

Definition at line 266 of file nstime.h.

References S, and ToDouble().

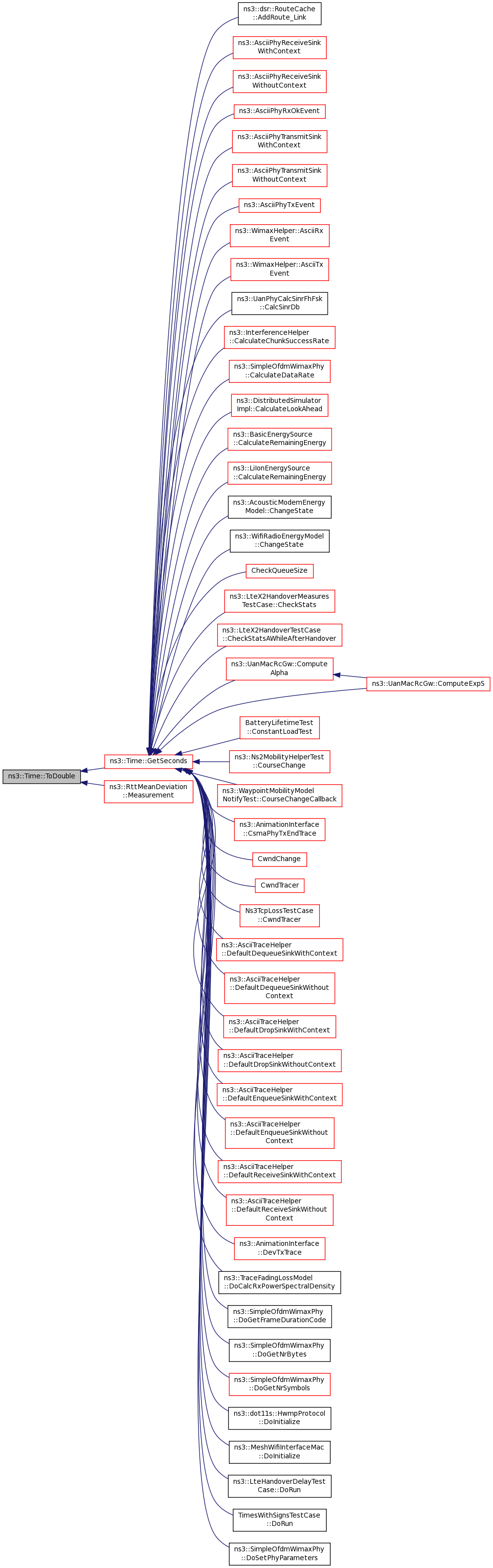
Referenced by ns3::dsr::RouteCache::AddRoute_Link(), ns3::AsciiPhyReceiveSinkWithContext(), ns3::AsciiPhyReceiveSinkWithoutContext(), ns3::AsciiPhyRxOkEvent(), ns3::AsciiPhyTransmitSinkWithContext(), ns3::AsciiPhyTransmitSinkWithoutContext(), ns3::AsciiPhyTxEvent(), ns3::WimaxHelper::AsciiRxEvent(), ns3::WimaxHelper::AsciiTxEvent(), ns3::UanPhyCalcSinrFhFsk::CalcSinrDb(), ns3::InterferenceHelper::CalculateChunkSuccessRate(), ns3::SimpleOfdmWimaxPhy::CalculateDataRate(), ns3::DistributedSimulatorImpl::CalculateLookAhead(), ns3::BasicEnergySource::CalculateRemainingEnergy(), ns3::LiIonEnergySource::CalculateRemainingEnergy(), ns3::AcousticModemEnergyModel::ChangeState(), ns3::WifiRadioEnergyModel::ChangeState(), CheckQueueSize(), ns3::LteX2HandoverMeasuresTestCase::CheckStats(), ns3::LteX2HandoverTestCase::CheckStatsAWhileAfterHandover(), ns3::UanMacRcGw::ComputeAlpha(), ns3::UanMacRcGw::ComputeExpS(), BatteryLifetimeTest::ConstantLoadTest(), ns3::Ns2MobilityHelperTest::CourseChange(), ns3::WaypointMobilityModelNotifyTest::CourseChangeCallback(), ns3::AnimationInterface::CsmaPhyTxEndTrace(), CwndChange(), CwndTracer(), Ns3TcpLossTestCase::CwndTracer(), ns3::AsciiTraceHelper::DefaultDequeueSinkWithContext(), ns3::AsciiTraceHelper::DefaultDequeueSinkWithoutContext(), ns3::AsciiTraceHelper::DefaultDropSinkWithContext(), ns3::AsciiTraceHelper::DefaultDropSinkWithoutContext(), ns3::AsciiTraceHelper::DefaultEnqueueSinkWithContext(), ns3::AsciiTraceHelper::DefaultEnqueueSinkWithoutContext(), ns3::AsciiTraceHelper::DefaultReceiveSinkWithContext(), ns3::AsciiTraceHelper::DefaultReceiveSinkWithoutContext(), ns3::AnimationInterface::DevTxTrace(), ns3::TraceFadingLossModel::DoCalcRxPowerSpectralDensity(), ns3::SimpleOfdmWimaxPhy::DoGetFrameDurationCode(), ns3::SimpleOfdmWimaxPhy::DoGetNrBytes(), ns3::SimpleOfdmWimaxPhy::DoGetNrSymbols(), ns3::dot11s::HwmpProtocol::DoInitialize(), ns3::MeshWifiInterfaceMac::DoInitialize(), ns3::LteHandoverDelayTestCase::DoRun(), TimesWithSignsTestCase::DoRun(), ns3::SimpleOfdmWimaxPhy::DoSetPhyParameters(), ns3::RandomWalk2dMobilityModel::DoWalk(), ns3::GaussMarkovMobilityModel::DoWalk(), ns3::TcpWestwood::DupAck(), ns3::LteHandoverDelayTestCase::EnbHandoverEndOkCallback(), ns3::LteTestSinrChunkProcessor::End(), ns3::LteCtrlSinrChunkProcessor::End(), ns3::LteDataSinrChunkProcessor::End(), ns3::LteRsReceivedPowerChunkProcessor::End(), ns3::LteInterferencePowerChunkProcessor::End(), ns3::BaseStationNetDevice::EndDlSubFrame(), ns3::BaseStationNetDevice::EndUlSubFrame(), ns3::UanMacCw::Enqueue(), ns3::TcpWestwood::EstimateBW(), ns3::ShannonSpectrumErrorModel::EvaluateChunk(), ns3::LteTestSinrChunkProcessor::EvaluateSinrChunk(), ns3::LteCtrlSinrChunkProcessor::EvaluateSinrChunk(), ns3::LteDataSinrChunkProcessor::EvaluateSinrChunk(), ns3::LteRsReceivedPowerChunkProcessor::EvaluateSinrChunk(), ns3::LteInterferencePowerChunkProcessor::EvaluateSinrChunk(), ExampleFunction(), ns3::dsr::RouteCache::FindSameRoute(), ns3::SpectrumAnalyzer::GenerateReport(), GenerateTraffic(), ns3::UanMacRcGw::GetExpPdk(), ns3::dsdv::RoutingProtocol::GetSettlingTime(), ns3::JakesProcess::Oscillator::GetValueAt(), ns3::AnimationInterface::GetXMLOpenClose_linkupdate(), ns3::AnimationInterface::GetXMLOpenClose_nodeupdate(), ns3::AnimationInterface::GetXMLOpenClose_routing(), ns3::AnimationInterface::GetXMLOpenClose_rp(), MyModel::HandleEvent(), DynamicGlobalRoutingTestCase::HandleRead(), ns3::dsr::RouteCache::IncStability(), ns3::RedQueue::InitializeParams(), ns3::SubscriberStationNetDevice::InitSubscriberStationNetDevice(), ns3::aodv::RoutingTableEntry::Invalidate(), ns3::Ipv4L3ProtocolDropSinkWithContext(), ns3::Ipv4L3ProtocolDropSinkWithoutContext(), ns3::Ipv4L3ProtocolRxSinkWithContext(), ns3::Ipv4L3ProtocolRxSinkWithoutContext(), ns3::Ipv4L3ProtocolTxSinkWithContext(), ns3::Ipv4L3ProtocolTxSinkWithoutContext(), ns3::Ipv6L3ProtocolDropSinkWithContext(), ns3::Ipv6L3ProtocolDropSinkWithoutContext(), ns3::Ipv6L3ProtocolRxSinkWithContext(), ns3::Ipv6L3ProtocolRxSinkWithoutContext(), ns3::Ipv6L3ProtocolTxSinkWithContext(), ns3::Ipv6L3ProtocolTxSinkWithoutContext(), ns3::ArpCache::Entry::IsExpired(), ns3::olsr::RoutingProtocol::LinkSensing(), main(), ns3::aodv::RoutingTable::MarkLinkAsUnidirectional(), ns3::BaseStationNetDevice::MarkUplinkAllocations(), modify(), ns3::UanMacCw::NotifyTxStart(), ns3::operator*(), ns3::operator<<(), ns3::SeqTsHeader::Print(), ns3::UanHeaderRcData::Print(), ns3::UanHeaderRcRts::Print(), ns3::dsdv::RoutingTableEntry::Print(), ns3::UanHeaderRcCtsGlobal::Print(), ns3::UanHeaderRcCts::Print(), PrintCellInfo(), IpAddressHelper::PrintIpAddresses(), PrintReceivedPacket(), ns3::dsdv::RoutingProtocol::PrintRoutingTable(), ns3::aodv::RoutingProtocol::PrintRoutingTable(), ns3::Ipv4ListRouting::PrintRoutingTable(), ns3::Ipv6ListRouting::PrintRoutingTable(), ns3::Ipv6StaticRouting::PrintRoutingTable(), ns3::UplinkSchedulerMBQoS::ProcessBandwidthRequest(), ns3::AnimPacketInfo::ProcessRxEnd(), ns3::AnimationInterface::PurgePendingCsma(), ns3::AnimationInterface::PurgePendingLte(), ns3::AnimationInterface::PurgePendingWifi(), ns3::AnimationInterface::PurgePendingWimax(), RandomFunction(), ns3::UanMacRc::ReceiveOkFromPhy(), ns3::dsdv::RoutingProtocol::RecvDsdv(), ns3::dot11s::HwmpProtocol::Report(), ns3::flame::FlameProtocol::Report(), ns3::dot11s::PeerLink::Report(), ns3::MeshWifiInterfaceMac::Report(), ns3::MeshHelper::Report(), ns3::FlowMonitor::ReportLastRx(), SampleEmitter::Reschedule(), NetAnimExperiment::ResetData(), Experiment::ResetData(), ns3::TcpWestwood::Retransmit(), ns3::RttMeanDeviation::RetransmitTimeout(), ns3::RttEstimator::RttEstimator(), ns3::RvBatteryModel::RvModelAFunction(), ns3::UanMacRc::ScheduleData(), ns3::dsr::DsrRouting::ScheduleNetworkPacketRetry(), ns3::dsr::DsrRouting::ScheduleRreqRetry(), ns3::aodv::RoutingProtocol::SendRerrMessage(), ns3::aodv::RoutingProtocol::SendRerrWhenNoRouteToForward(), ns3::UanHeaderRcData::Serialize(), ns3::UanHeaderRcRts::Serialize(), ns3::UanHeaderRcCtsGlobal::Serialize(), ns3::UanHeaderRcCts::Serialize(), ns3::dot11s::PeerLink::SetBeaconInformation(), ns3::SimpleDeviceEnergyModel::SetCurrentA(), ns3::olsr::MessageHeader::Hello::SetHTime(), ns3::UanPdp::SetTap(), ns3::olsr::MessageHeader::SetVTime(), showPosition(), DynamicGlobalRoutingTestCase::SinkRx(), SocketPrinter(), SsThreshTracer(), ns3::dsr::DsrRouting::Start(), ns3::UanMacRcGw::StartCycle(), ns3::BaseStationNetDevice::StartDlSubFrame(), Ns3TcpStateTestCase::StartFlow(), Ns3TcpLossTestCase::StartFlow(), ns3::BaseStationNetDevice::StartFrame(), ns3::UanMacCw::StartTimer(), ns3::BaseStationNetDevice::StartUlSubFrame(), ns3::UanPdp::SumTapsC(), ns3::UanPdp::SumTapsFromMaxC(), ns3::UanPdp::SumTapsFromMaxNc(), ns3::UanPdp::SumTapsNc(), TestDeterministicByTime(), ns3::TimePrinter(), ns3::CsmaNetDevice::TransmitCompleteEvent(), ns3::CsmaChannel::TransmitEnd(), ns3::PointToPointNetDevice::TransmitStart(), ns3::CsmaNetDevice::TransmitStart(), ns3::LteHandoverDelayTestCase::UeHandoverEndOkCallback(), ns3::ConstantVelocityHelper::Update(), BatteryLifetimeTest::VariableLoadTest(), ns3::WriteAveragePowerSpectralDensityReport(), ns3::AnimationInterface::WriteDummyPacket(), Ns3TcpStateTestCase::WriteUntilBufferFull(), and Ns3TcpLossTestCase::WriteUntilBufferFull().

+ Here is the call graph for this function:

bool ns3::Time::IsNegative ( void  ) const
inline
Returns
true if the time is negative or zero, false otherwise.

Definition at line 229 of file nstime.h.

References m_data.

bool ns3::Time::IsPositive ( void  ) const
inline
Returns
true if the time is positive or zero, false otherwise.

Definition at line 236 of file nstime.h.

References m_data.

Referenced by ns3::DefaultSimulatorImpl::Schedule(), ns3::RealtimeSimulatorImpl::Schedule(), and ns3::DistributedSimulatorImpl::Schedule().

+ Here is the caller graph for this function:

bool ns3::Time::IsStrictlyNegative ( void  ) const
inline
Returns
true if the time is strictly negative, false otherwise.

Definition at line 243 of file nstime.h.

References m_data.

bool ns3::Time::IsStrictlyPositive ( void  ) const
inline
Returns
true if the time is strictly positive, false otherwise.

Definition at line 250 of file nstime.h.

References m_data.

bool ns3::Time::IsZero ( void  ) const
inline
Returns
true if the time is zero, false otherwise.

Definition at line 222 of file nstime.h.

References m_data.

Referenced by main(), and ns3::YansWifiPhy::StartReceivePacket().

+ Here is the caller graph for this function:

void ns3::Time::Mark ( Time *const  time)
staticprivate

Record a Time instance with the MarkedTimes

Definition at line 246 of file time.cc.

References g_markingTimes, GetMarkingMutex(), NS_ASSERT, NS_LOG_FUNCTION, NS_LOG_LOGIC, and NS_LOG_WARN.

Referenced by Time().

+ Here is the call graph for this function:

+ Here is the caller graph for this function:

static Time ns3::Time::Max ( )
inlinestatic

Maximum representable Time.

Definition at line 203 of file nstime.h.

References Time().

Referenced by ns3::MakeTimeChecker().

+ Here is the call graph for this function:

+ Here is the caller graph for this function:

static Time ns3::Time::Min ( )
inlinestatic

Minimum representable Time.

Definition at line 196 of file nstime.h.

References Time().

Referenced by ns3::MakeTimeChecker().

+ Here is the call graph for this function:

+ Here is the caller graph for this function:

ns3::Time::operator int64x64_t ( ) const
inline

Definition at line 436 of file nstime.h.

References m_data.

Time& ns3::Time::operator= ( const Time o)
inline

Definition at line 98 of file nstime.h.

References m_data.

static struct Information* ns3::Time::PeekInformation ( enum Unit  timeUnit)
inlinestaticprivate

Definition at line 479 of file nstime.h.

References ns3::Time::Resolution::info, and PeekResolution().

Referenced by From(), FromInteger(), To(), and ToInteger().

+ Here is the call graph for this function:

+ Here is the caller graph for this function:

static struct Resolution* ns3::Time::PeekResolution ( void  )
inlinestaticprivate

Definition at line 474 of file nstime.h.

References SetDefaultNsResolution().

Referenced by GetResolution(), PeekInformation(), and SetResolution().

+ Here is the call graph for this function:

+ Here is the caller graph for this function:

struct Time::Resolution ns3::Time::SetDefaultNsResolution ( void  )
staticprivate

Definition at line 149 of file time.cc.

References NS, NS_LOG_FUNCTION_NOARGS, and SetResolution().

Referenced by PeekResolution().

+ Here is the call graph for this function:

+ Here is the caller graph for this function:

void ns3::Time::SetResolution ( enum Unit  resolution)
static
Parameters
resolutionthe new resolution to use

Change the global resolution used to convert all user-provided time values in Time objects and Time objects in user-expected time units.

Definition at line 159 of file time.cc.

References NS_LOG_FUNCTION, and PeekResolution().

Referenced by main(), and SetDefaultNsResolution().

+ Here is the call graph for this function:

+ Here is the caller graph for this function:

void ns3::Time::SetResolution ( enum Unit  unit,
struct Resolution resolution,
const bool  convert = true 
)
staticprivate
bool ns3::Time::StaticInit ( )
static

Function to force static initialization of Time

Definition at line 58 of file time.cc.

References g_markingTimes, GetMarkingMutex(), and NS_LOG_ERROR.

+ Here is the call graph for this function:

int64x64_t ns3::Time::To ( enum Unit  timeUnit) const
inline

Definition at line 422 of file nstime.h.

References m_data, PeekInformation(), ns3::Time::Information::timeTo, and ns3::Time::Information::toMul.

Referenced by ns3::OnOffApplication::CancelEvents(), and ToDouble().

+ Here is the call graph for this function:

+ Here is the caller graph for this function:

double ns3::Time::ToDouble ( enum Unit  timeUnit) const
inline
Parameters
timeUnitthe unit of the value to return
Returns
double time value

Convert the input time into a floating point value according to the requested time unit.

Definition at line 402 of file nstime.h.

References To().

Referenced by GetSeconds(), and ns3::RttMeanDeviation::Measurement().

+ Here is the call graph for this function:

+ Here is the caller graph for this function:

int64_t ns3::Time::ToInteger ( enum Unit  timeUnit) const
inline
Parameters
timeUnitthe unit of the value to return
Returns
int64_t time value

Convert the input time into an integer value according to the requested time unit.

Definition at line 370 of file nstime.h.

References ns3::Time::Information::factor, m_data, PeekInformation(), and ns3::Time::Information::toMul.

Referenced by ConvertTimes(), GetFemtoSeconds(), GetMicroSeconds(), GetMilliSeconds(), GetNanoSeconds(), GetPicoSeconds(), ns3::operator<<(), and ns3::RttMeanDeviation::RetransmitTimeout().

+ Here is the call graph for this function:

+ Here is the caller graph for this function:

Friends And Related Function Documentation

Time Abs ( const Time time)
friend
Time FemtoSeconds ( uint64_t  fs)
related

create ns3::Time instances in units of femtoseconds.

For example:

Parameters
fsfemtoseconds value

Definition at line 761 of file nstime.h.

References FromInteger(), and FS.

+ Here is the call graph for this function:

Time FemtoSeconds ( int64x64_t  fs)
related
See also
FemtoSeconds(uint64_t)

Definition at line 811 of file nstime.h.

References From(), and FS.

+ Here is the call graph for this function:

SystemMutex & GetMarkingMutex ( )
related

Get mutex for critical sections around modification of Time::g_markingTimes

Definition at line 49 of file time.cc.

Referenced by Clear(), ClearMarkedTimes(), ConvertTimes(), Mark(), and StaticInit().

+ Here is the caller graph for this function:

Time Max ( const Time ta,
const Time tb 
)
friend
Time MicroSeconds ( uint64_t  us)
related

create ns3::Time instances in units of microseconds.

For example:

Parameters
usmicroseconds value

Definition at line 716 of file nstime.h.

References FromInteger(), and US.

+ Here is the call graph for this function:

Time MicroSeconds ( int64x64_t  us)
related
See also
MicroSeconds(uint64_t)

Definition at line 787 of file nstime.h.

References From(), and US.

+ Here is the call graph for this function:

Time MilliSeconds ( uint64_t  ms)
related

create ns3::Time instances in units of milliseconds.

For example:

Parameters
msmilliseconds value

Definition at line 701 of file nstime.h.

References FromInteger(), and MS.

Referenced by main().

+ Here is the call graph for this function:

+ Here is the caller graph for this function:

Time MilliSeconds ( int64x64_t  ms)
related
See also
MilliSeconds(uint64_t)

Definition at line 779 of file nstime.h.

References From(), and MS.

+ Here is the call graph for this function:

Time Min ( const Time ta,
const Time tb 
)
friend
Parameters
tathe first value
tbthe seconds value
Returns
the min of the two input values.

Definition at line 653 of file nstime.h.

Time NanoSeconds ( uint64_t  ns)
related

create ns3::Time instances in units of nanoseconds.

For example:

Parameters
nsnanoseconds value

Definition at line 731 of file nstime.h.

References FromInteger(), and NS.

+ Here is the call graph for this function:

Time NanoSeconds ( int64x64_t  ns)
related
See also
NanoSeconds(uint64_t)

Definition at line 795 of file nstime.h.

References From(), and NS.

+ Here is the call graph for this function:

bool operator!= ( const Time lhs,
const Time rhs 
)
friend

Definition at line 583 of file nstime.h.

Time operator+ ( const Time lhs,
const Time rhs 
)
friend

Definition at line 607 of file nstime.h.

Time& operator+= ( Time lhs,
const Time rhs 
)
friend

Definition at line 615 of file nstime.h.

Time operator- ( const Time lhs,
const Time rhs 
)
friend

Definition at line 611 of file nstime.h.

Time& operator-= ( Time lhs,
const Time rhs 
)
friend

Definition at line 620 of file nstime.h.

bool operator< ( const Time lhs,
const Time rhs 
)
friend

Definition at line 598 of file nstime.h.

std::ostream & operator<< ( std::ostream &  os,
const Time time 
)
related

Time output streamer.

Generates output such as "3.96ns"

Definition at line 347 of file time.cc.

bool operator<= ( const Time lhs,
const Time rhs 
)
friend

Definition at line 588 of file nstime.h.

bool operator== ( const Time lhs,
const Time rhs 
)
friend

Definition at line 578 of file nstime.h.

bool operator> ( const Time lhs,
const Time rhs 
)
friend

Definition at line 603 of file nstime.h.

bool operator>= ( const Time lhs,
const Time rhs 
)
friend

Definition at line 593 of file nstime.h.

std::istream & operator>> ( std::istream &  is,
Time time 
)
related

Time input streamer.

Uses the Time::Time (const std::string &) constructor

Definition at line 393 of file time.cc.

Time PicoSeconds ( uint64_t  ps)
related

create ns3::Time instances in units of picoseconds.

For example:

Parameters
pspicoseconds value

Definition at line 746 of file nstime.h.

References FromInteger(), and PS.

+ Here is the call graph for this function:

Time PicoSeconds ( int64x64_t  ps)
related
See also
PicoSeconds(uint64_t)

Definition at line 803 of file nstime.h.

References From(), and PS.

+ Here is the call graph for this function:

Time Seconds ( double  seconds)
related

create ns3::Time instances in units of seconds.

For example:

Time t = Seconds (2.0);
Parameters
secondsseconds value

Definition at line 685 of file nstime.h.

References FromDouble(), and S.

Referenced by AttributeTestCase< T >::DoRun(), and main().

+ Here is the call graph for this function:

+ Here is the caller graph for this function:

Time Seconds ( int64x64_t  seconds)
related
See also
Seconds(double)

Definition at line 771 of file nstime.h.

References From(), and S.

+ Here is the call graph for this function:

friend class Simulator
friend

Definition at line 533 of file nstime.h.

Member Data Documentation

Time::MarkedTimes * ns3::Time::g_markingTimes = 0
staticprivate

Record of outstanding Time objects which will need conversion when the resolution is set.

Use a classic static variable so we can check in Time ctors without a function call.

We'd really like to initialize this here, but we don't want to require C++0x, so we init in time.cc. To ensure that happens before first use, we add a call to StaticInit (below) to every compilation unit which includes nstime.h.

Definition at line 522 of file nstime.h.

Referenced by Clear(), ClearMarkedTimes(), ConvertTimes(), Mark(), StaticInit(), Time(), and ~Time().


The documentation for this class was generated from the following files: