#include <string>#include "ns3/core-module.h"#include "ns3/stats-module.h"
Include dependency graph for gnuplot-helper-example.cc:Go to the source code of this file.
Classes | |
| class | Emitter |
Functions | |
| int | main (int argc, char *argv[]) |
| NS_LOG_COMPONENT_DEFINE ("GnuplotHelperExample") | |
| NS_OBJECT_ENSURE_REGISTERED (Emitter) | |
| int main | ( | int | argc, |
| char * | argv[] | ||
| ) |
Definition at line 103 of file gnuplot-helper-example.cc.
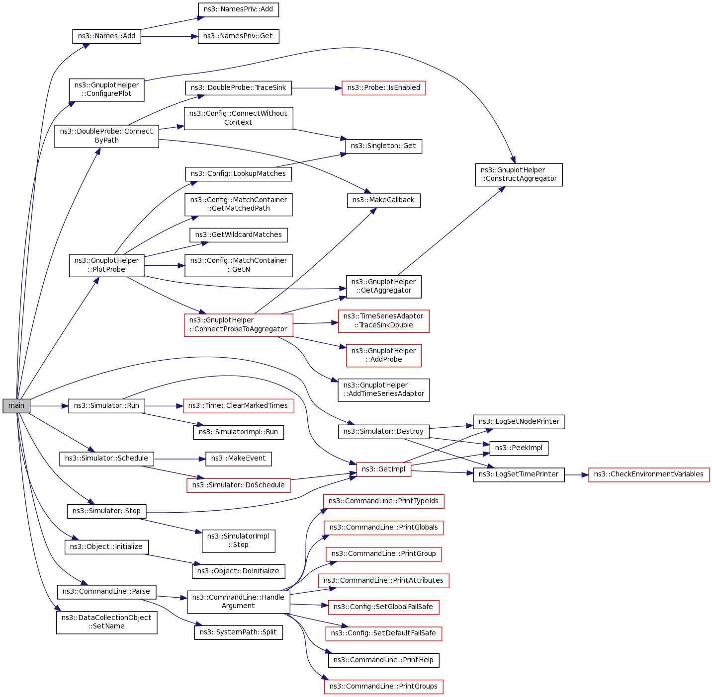
References ns3::Names::Add(), ns3::GnuplotHelper::ConfigurePlot(), ns3::DoubleProbe::ConnectByPath(), ns3::Simulator::Destroy(), ns3::Object::Initialize(), ns3::GnuplotAggregator::KEY_INSIDE, ns3::CommandLine::Parse(), ns3::GnuplotHelper::PlotProbe(), ns3::Simulator::Run(), ns3::Simulator::Schedule(), ns3::DataCollectionObject::SetName(), and ns3::Simulator::Stop().
Here is the call graph for this function:| NS_LOG_COMPONENT_DEFINE | ( | "GnuplotHelperExample" | ) |
| NS_OBJECT_ENSURE_REGISTERED | ( | Emitter | ) |