Unit test for RequestQueue. More...
Inheritance diagram for ns3::aodv::AodvRqueueTest:
Collaboration diagram for ns3::aodv::AodvRqueueTest:Public Member Functions | |
| AodvRqueueTest () | |
| void | CheckSizeLimit () |
| void | CheckTimeout () |
| virtual void | DoRun () |
| Implementation to actually run this TestCase. More... | |
| void | Error (Ptr< const Packet >, const Ipv4Header &, Socket::SocketErrno) |
| void | Unicast (Ptr< Ipv4Route > route, Ptr< const Packet > packet, const Ipv4Header &header) |
Public Member Functions inherited from ns3::TestCase | |
| virtual | ~TestCase () |
Public Attributes | |
| RequestQueue | q |
Additional Inherited Members | |
Public Types inherited from ns3::TestCase | |
| enum | TestDuration { QUICK = 1, EXTENSIVE = 2, TAKES_FOREVER = 3 } |
| How long the test takes to execute. More... | |
Protected Member Functions inherited from ns3::TestCase | |
| TestCase (std::string name) | |
| void | AddTestCase (TestCase *testCase) NS_DEPRECATED |
| Add an individual child TestCase case to this TestCase. More... | |
| void | AddTestCase (TestCase *testCase, enum TestDuration duration) |
| Add an individual child TestCase to this test suite. More... | |
| std::string | CreateDataDirFilename (std::string filename) |
| std::string | CreateTempDirFilename (std::string filename) |
| bool | GetErrorStatus (void) const NS_DEPRECATED |
| std::string | GetName (void) const |
| bool | IsStatusFailure (void) const |
| bool | IsStatusSuccess (void) const |
| bool | MustAssertOnFailure (void) const |
| bool | MustContinueOnFailure (void) const |
| void | ReportTestFailure (std::string cond, std::string actual, std::string limit, std::string message, std::string file, int32_t line) |
| void | SetDataDir (std::string directory) |
Unit test for RequestQueue.
Definition at line 296 of file aodv-test-suite.cc.
|
inline |
Definition at line 298 of file aodv-test-suite.cc.
| void ns3::aodv::AodvRqueueTest::CheckSizeLimit | ( | ) |
Definition at line 368 of file aodv-test-suite.cc.
References ns3::aodv::RequestQueue::Enqueue(), Error(), ns3::aodv::RequestQueue::GetMaxQueueLen(), ns3::aodv::RequestQueue::GetSize(), ns3::MakeCallback(), NS_TEST_EXPECT_MSG_EQ, q, and Unicast().
Referenced by DoRun().
Here is the call graph for this function:
Here is the caller graph for this function:| void ns3::aodv::AodvRqueueTest::CheckTimeout | ( | ) |
Definition at line 386 of file aodv-test-suite.cc.
References ns3::aodv::RequestQueue::GetSize(), NS_TEST_EXPECT_MSG_EQ, and q.
Referenced by DoRun().
Here is the call graph for this function:
Here is the caller graph for this function:
|
virtual |
Implementation to actually run this TestCase.
Subclasses should override this method to conduct their tests.
Implements ns3::TestCase.
Definition at line 309 of file aodv-test-suite.cc.
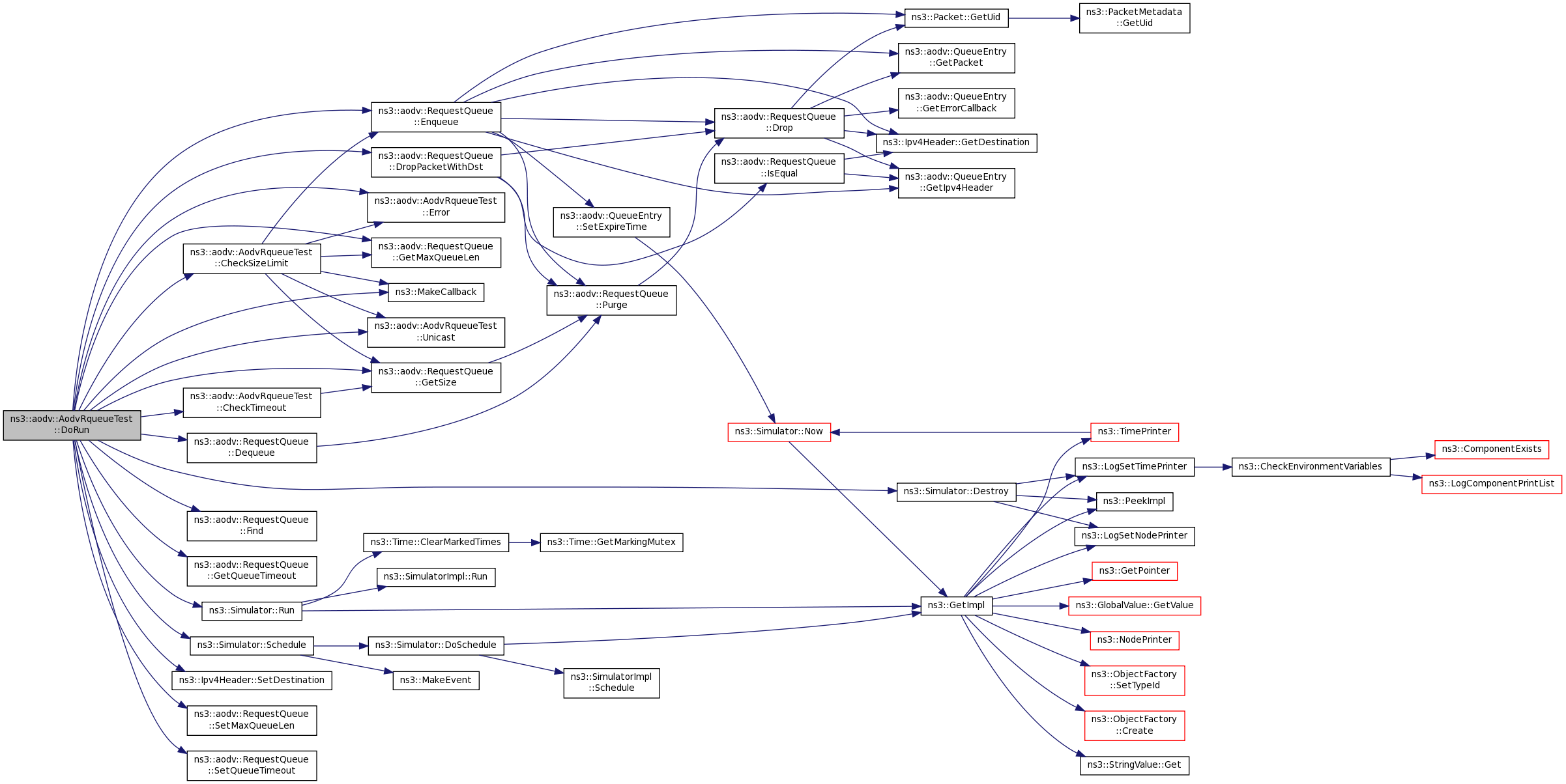
References CheckSizeLimit(), CheckTimeout(), ns3::aodv::RequestQueue::Dequeue(), ns3::Simulator::Destroy(), ns3::aodv::RequestQueue::DropPacketWithDst(), ns3::aodv::RequestQueue::Enqueue(), Error(), ns3::aodv::RequestQueue::Find(), ns3::aodv::RequestQueue::GetMaxQueueLen(), ns3::aodv::RequestQueue::GetQueueTimeout(), ns3::aodv::RequestQueue::GetSize(), ns3::MakeCallback(), NS_TEST_EXPECT_MSG_EQ, q, ns3::Simulator::Run(), ns3::Simulator::Schedule(), ns3::Ipv4Header::SetDestination(), ns3::aodv::RequestQueue::SetMaxQueueLen(), ns3::aodv::RequestQueue::SetQueueTimeout(), and Unicast().
Here is the call graph for this function:
|
inline |
Definition at line 301 of file aodv-test-suite.cc.
Referenced by CheckSizeLimit(), and DoRun().
Here is the caller graph for this function:
|
inline |
Definition at line 300 of file aodv-test-suite.cc.
Referenced by CheckSizeLimit(), and DoRun().
Here is the caller graph for this function:| RequestQueue ns3::aodv::AodvRqueueTest::q |
Definition at line 305 of file aodv-test-suite.cc.
Referenced by CheckSizeLimit(), CheckTimeout(), and DoRun().