A Discrete-Event Network Simulator
API
 All Classes Namespaces Files Functions Variables Typedefs Enumerations Enumerator Properties Friends Macros Groups Pages
Sender Class Reference

#include <wifi-example-apps.h>

+ Inheritance diagram for Sender:
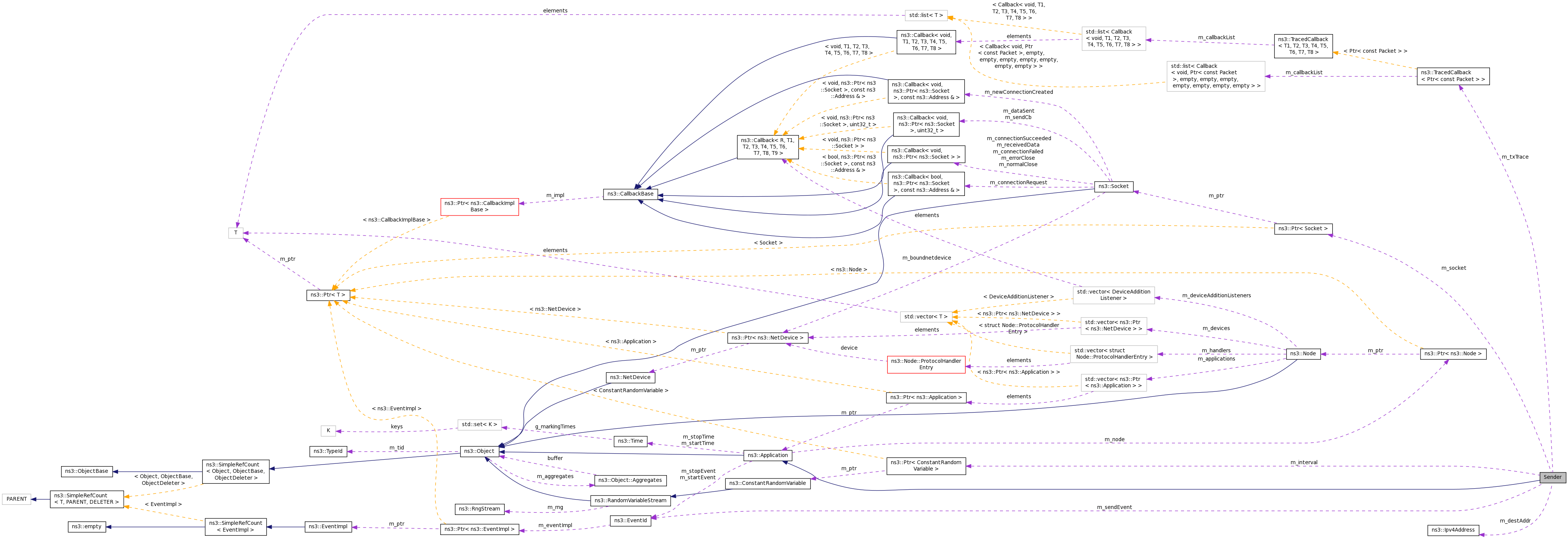
+ Collaboration diagram for Sender:

Public Member Functions

 Sender ()
 
virtual ~Sender ()
 
- Public Member Functions inherited from ns3::Application
 Application ()
 
virtual ~Application ()
 
Ptr< NodeGetNode () const
 
void SetNode (Ptr< Node > node)
 
void SetStartTime (Time start)
 Specify application start time. More...
 
void SetStopTime (Time stop)
 Specify application stop time. More...
 
- Public Member Functions inherited from ns3::Object
 Object ()
 
virtual ~Object ()
 
void AggregateObject (Ptr< Object > other)
 
void Dispose (void)
 Run the DoDispose methods of this object and all the objects aggregated to it. More...
 
AggregateIterator GetAggregateIterator (void) const
 
virtual TypeId GetInstanceTypeId (void) const
 
template<typename T >
Ptr< T > GetObject (void) const
 
template<typename T >
Ptr< T > GetObject (TypeId tid) const
 
void Initialize (void)
 This method calls the virtual DoInitialize method on all the objects aggregated to this object. More...
 
- Public Member Functions inherited from ns3::SimpleRefCount< Object, ObjectBase, ObjectDeleter >
 SimpleRefCount ()
 Constructor. More...
 
 SimpleRefCount (const SimpleRefCount &o)
 Copy constructor. More...
 
uint32_t GetReferenceCount (void) const
 Get the reference count of the object. More...
 
SimpleRefCountoperator= (const SimpleRefCount &o)
 Assignment. More...
 
void Ref (void) const
 Increment the reference count. More...
 
void Unref (void) const
 Decrement the reference count. More...
 
- Public Member Functions inherited from ns3::ObjectBase
virtual ~ObjectBase ()
 Virtual destructor. More...
 
void GetAttribute (std::string name, AttributeValue &value) const
 
bool GetAttributeFailSafe (std::string name, AttributeValue &attribute) const
 
void SetAttribute (std::string name, const AttributeValue &value)
 
bool SetAttributeFailSafe (std::string name, const AttributeValue &value)
 
bool TraceConnect (std::string name, std::string context, const CallbackBase &cb)
 
bool TraceConnectWithoutContext (std::string name, const CallbackBase &cb)
 
bool TraceDisconnect (std::string name, std::string context, const CallbackBase &cb)
 
bool TraceDisconnectWithoutContext (std::string name, const CallbackBase &cb)
 

Static Public Member Functions

static TypeId GetTypeId (void)
 
- Static Public Member Functions inherited from ns3::Application
static TypeId GetTypeId (void)
 
- Static Public Member Functions inherited from ns3::Object
static TypeId GetTypeId (void)
 Register this type. More...
 
- Static Public Member Functions inherited from ns3::SimpleRefCount< Object, ObjectBase, ObjectDeleter >
static void Cleanup (void)
 Noop. More...
 
- Static Public Member Functions inherited from ns3::ObjectBase
static TypeId GetTypeId (void)
 Get the type ID. More...
 

Protected Member Functions

virtual void DoDispose (void)
 This method is called by Object::Dispose or by the object's destructor, whichever comes first. More...
 
- Protected Member Functions inherited from ns3::Application
virtual void DoInitialize (void)
 This method is called only once by Object::Initialize. More...
 
- Protected Member Functions inherited from ns3::Object
 Object (const Object &o)
 
virtual void NotifyNewAggregate (void)
 This method is invoked whenever two sets of objects are aggregated together. More...
 
- Protected Member Functions inherited from ns3::ObjectBase
void ConstructSelf (const AttributeConstructionList &attributes)
 
virtual void NotifyConstructionCompleted (void)
 This method is invoked once all member attributes have been initialized. More...
 

Private Member Functions

void SendPacket ()
 
virtual void StartApplication (void)
 Application specific startup code. More...
 
virtual void StopApplication (void)
 Application specific shutdown code. More...
 

Private Attributes

uint32_t m_count
 
Ipv4Address m_destAddr
 
uint32_t m_destPort
 
Ptr< ConstantRandomVariablem_interval
 
uint32_t m_numPkts
 
uint32_t m_pktSize
 
EventId m_sendEvent
 
Ptr< Socketm_socket
 
TracedCallback< Ptr< const
Packet > > 
m_txTrace
 

Additional Inherited Members

- Protected Attributes inherited from ns3::Application
Ptr< Nodem_node
 
EventId m_startEvent
 The simulation time that the appliacation will end. More...
 
Time m_startTime
 The node that this application is installed on. More...
 
EventId m_stopEvent
 The event that will fire at m_startTime to start the application. More...
 
Time m_stopTime
 The simulation time that the appliacation will start. More...
 

Detailed Description

Definition at line 38 of file wifi-example-apps.h.

Constructor & Destructor Documentation

Sender::Sender ( )

Definition at line 75 of file wifi-example-apps.cc.

References NS_LOG_FUNCTION_NOARGS.

Sender::~Sender ( )
virtual

Definition at line 82 of file wifi-example-apps.cc.

References NS_LOG_FUNCTION_NOARGS.

Member Function Documentation

void Sender::DoDispose ( void  )
protectedvirtual

This method is called by Object::Dispose or by the object's destructor, whichever comes first.

Subclasses are expected to implement their real destruction code in an overriden version of this method and chain up to their parent's implementation once they are done. i.e., for simplicity, the destructor of every subclass should be empty and its content should be moved to the associated DoDispose method.

It is safe to call GetObject from within this method.

Reimplemented from ns3::Application.

Definition at line 88 of file wifi-example-apps.cc.

References ns3::Application::DoDispose(), and NS_LOG_FUNCTION_NOARGS.

+ Here is the call graph for this function:

TypeId Sender::GetTypeId ( void  )
static

Definition at line 43 of file wifi-example-apps.cc.

References m_destAddr, m_destPort, m_interval, m_numPkts, m_pktSize, m_txTrace, ns3::MakeTraceSourceAccessor(), and ns3::TypeId::SetParent().

+ Here is the call graph for this function:

void Sender::SendPacket ( )
private

Definition at line 123 of file wifi-example-apps.cc.

References ns3::Packet::AddByteTag(), ns3::Simulator::Now(), NS_LOG_INFO, ns3::Simulator::Schedule(), and TimestampTag::SetTimestamp().

Referenced by StartApplication().

+ Here is the call graph for this function:

+ Here is the caller graph for this function:

void Sender::StartApplication ( void  )
privatevirtual

Application specific startup code.

The StartApplication method is called at the start time specified by Start This method should be overridden by all or most application subclasses.

Reimplemented from ns3::Application.

Definition at line 97 of file wifi-example-apps.cc.

References ns3::Simulator::Cancel(), ns3::SocketFactory::CreateSocket(), ns3::UdpSocketFactory::GetTypeId(), NS_LOG_FUNCTION_NOARGS, ns3::Simulator::ScheduleNow(), and SendPacket().

+ Here is the call graph for this function:

void Sender::StopApplication ( void  )
privatevirtual

Application specific shutdown code.

The StopApplication method is called at the stop time specified by Stop This method should be overridden by all or most application subclasses.

Reimplemented from ns3::Application.

Definition at line 116 of file wifi-example-apps.cc.

References ns3::Simulator::Cancel(), and NS_LOG_FUNCTION_NOARGS.

+ Here is the call graph for this function:

Member Data Documentation

uint32_t Sender::m_count
private

Definition at line 64 of file wifi-example-apps.h.

Ipv4Address Sender::m_destAddr
private

Definition at line 54 of file wifi-example-apps.h.

Referenced by GetTypeId().

uint32_t Sender::m_destPort
private

Definition at line 55 of file wifi-example-apps.h.

Referenced by GetTypeId().

Ptr<ConstantRandomVariable> Sender::m_interval
private

Definition at line 56 of file wifi-example-apps.h.

Referenced by GetTypeId().

uint32_t Sender::m_numPkts
private

Definition at line 57 of file wifi-example-apps.h.

Referenced by GetTypeId().

uint32_t Sender::m_pktSize
private

Definition at line 53 of file wifi-example-apps.h.

Referenced by GetTypeId().

EventId Sender::m_sendEvent
private

Definition at line 60 of file wifi-example-apps.h.

Ptr<Socket> Sender::m_socket
private

Definition at line 59 of file wifi-example-apps.h.

TracedCallback<Ptr<const Packet> > Sender::m_txTrace
private

Definition at line 62 of file wifi-example-apps.h.

Referenced by GetTypeId().


The documentation for this class was generated from the following files: