This class implements a simple downlink scheduler for rtPS flows. More...
#include <bs-scheduler-rtps.h>
Inheritance diagram for ns3::BSSchedulerRtps:
Collaboration diagram for ns3::BSSchedulerRtps:Public Member Functions | |
| BSSchedulerRtps () | |
| BSSchedulerRtps (Ptr< BaseStationNetDevice > bs) | |
| ~BSSchedulerRtps (void) | |
| void | AddDownlinkBurst (Ptr< const WimaxConnection > connection, uint8_t diuc, WimaxPhy::ModulationType modulationType, Ptr< PacketBurst > burst) |
| void | BSSchedulerBasicConnection (uint32_t &availableSymbols) |
| void | BSSchedulerBEConnection (uint32_t &availableSymbols) |
| void | BSSchedulerBroadcastConnection (uint32_t &availableSymbols) |
| void | BSSchedulerInitialRangingConnection (uint32_t &availableSymbols) |
| void | BSSchedulerNRTPSConnection (uint32_t &availableSymbols) |
| void | BSSchedulerPrimaryConnection (uint32_t &availableSymbols) |
| void | BSSchedulerRTPSConnection (uint32_t &availableSymbols) |
| Downlink Scheduler for rtPS connections. More... | |
| void | BSSchedulerUGSConnection (uint32_t &availableSymbols) |
| Ptr< PacketBurst > | CreateUgsBurst (ServiceFlow *serviceFlow, WimaxPhy::ModulationType modulationType, uint32_t availableSymbols) |
| std::list< std::pair < OfdmDlMapIe *, Ptr < PacketBurst > > > * | GetDownlinkBursts (void) const |
| void | Schedule (void) |
| Schedule function. More... | |
| bool | SelectBEConnection (Ptr< WimaxConnection > &connection) |
| Check for BE connections that have packets to transmit. More... | |
| bool | SelectConnection (Ptr< WimaxConnection > &connection) |
| bool | SelectIRandBCConnection (Ptr< WimaxConnection > &connection) |
| Check for IR and Broadcast connections that have packets to transmit. More... | |
| bool | SelectMenagementConnection (Ptr< WimaxConnection > &connection) |
| Check for Basic and Primary connections that have packets to transmit. More... | |
| bool | SelectNRTPSConnection (Ptr< WimaxConnection > &connection) |
| Check for nrtPS connections that have packets to transmit. More... | |
| bool | SelectRTPSConnection (Ptr< WimaxConnection > &connection) |
| Check for rtPS connections that have packets to transmit. More... | |
| bool | SelectUGSConnection (Ptr< WimaxConnection > &connection) |
| Check for UGS connections that have packets to transmit. More... | |
Public Member Functions inherited from ns3::BSScheduler | |
| BSScheduler () | |
| BSScheduler (Ptr< BaseStationNetDevice > bs) | |
| ~BSScheduler (void) | |
| bool | CheckForFragmentation (Ptr< WimaxConnection > connection, int availableSymbols, WimaxPhy::ModulationType modulationType) |
| virtual Ptr< BaseStationNetDevice > | GetBs (void) |
| virtual void | SetBs (Ptr< BaseStationNetDevice > bs) |
Public Member Functions inherited from ns3::Object | |
| Object () | |
| virtual | ~Object () |
| void | AggregateObject (Ptr< Object > other) |
| void | Dispose (void) |
| Run the DoDispose methods of this object and all the objects aggregated to it. More... | |
| AggregateIterator | GetAggregateIterator (void) const |
| virtual TypeId | GetInstanceTypeId (void) const |
| template<typename T > | |
| Ptr< T > | GetObject (void) const |
| template<typename T > | |
| Ptr< T > | GetObject (TypeId tid) const |
| void | Initialize (void) |
| This method calls the virtual DoInitialize method on all the objects aggregated to this object. More... | |
Public Member Functions inherited from ns3::SimpleRefCount< Object, ObjectBase, ObjectDeleter > | |
| SimpleRefCount () | |
| Constructor. More... | |
| SimpleRefCount (const SimpleRefCount &o) | |
| Copy constructor. More... | |
| uint32_t | GetReferenceCount (void) const |
| Get the reference count of the object. More... | |
| SimpleRefCount & | operator= (const SimpleRefCount &o) |
| Assignment. More... | |
| void | Ref (void) const |
| Increment the reference count. More... | |
| void | Unref (void) const |
| Decrement the reference count. More... | |
Public Member Functions inherited from ns3::ObjectBase | |
| virtual | ~ObjectBase () |
| Virtual destructor. More... | |
| void | GetAttribute (std::string name, AttributeValue &value) const |
| bool | GetAttributeFailSafe (std::string name, AttributeValue &attribute) const |
| void | SetAttribute (std::string name, const AttributeValue &value) |
| bool | SetAttributeFailSafe (std::string name, const AttributeValue &value) |
| bool | TraceConnect (std::string name, std::string context, const CallbackBase &cb) |
| bool | TraceConnectWithoutContext (std::string name, const CallbackBase &cb) |
| bool | TraceDisconnect (std::string name, std::string context, const CallbackBase &cb) |
| bool | TraceDisconnectWithoutContext (std::string name, const CallbackBase &cb) |
Static Public Member Functions | |
| static TypeId | GetTypeId (void) |
Static Public Member Functions inherited from ns3::BSScheduler | |
| static TypeId | GetTypeId (void) |
Static Public Member Functions inherited from ns3::Object | |
| static TypeId | GetTypeId (void) |
| Register this type. More... | |
Static Public Member Functions inherited from ns3::SimpleRefCount< Object, ObjectBase, ObjectDeleter > | |
| static void | Cleanup (void) |
| Noop. More... | |
Static Public Member Functions inherited from ns3::ObjectBase | |
| static TypeId | GetTypeId (void) |
| Get the type ID. More... | |
Private Attributes | |
| std::list< std::pair < OfdmDlMapIe *, Ptr < PacketBurst > > > * | m_downlinkBursts |
Additional Inherited Members | |
Protected Member Functions inherited from ns3::Object | |
| Object (const Object &o) | |
| virtual void | DoDispose (void) |
| This method is called by Object::Dispose or by the object's destructor, whichever comes first. More... | |
| virtual void | DoInitialize (void) |
| This method is called only once by Object::Initialize. More... | |
| virtual void | NotifyNewAggregate (void) |
| This method is invoked whenever two sets of objects are aggregated together. More... | |
Protected Member Functions inherited from ns3::ObjectBase | |
| void | ConstructSelf (const AttributeConstructionList &attributes) |
| virtual void | NotifyConstructionCompleted (void) |
| This method is invoked once all member attributes have been initialized. More... | |
This class implements a simple downlink scheduler for rtPS flows.
Doxygen introspection did not find any typical Config paths.
The DL-rtPS-Scheduler assigns the available bandwidth the service flows in the following order: IR Connections, Broadcast Connections, Basic and Primary Connections, UGS Connections, rtPS Connections, nrtPS Connections, BE Connections. The IR, Broadcast and Basic/Primary Connections must transmit all packet in the queue. The UGS flows can transmit the quota of date equal to the "Grant Size" (that is one of service flows QoS parameters) according to their requested MaxLatency (another QoS parameter). All rtPS flows are able to transmit all packet in the queue according to the available bandwidth. The bandwidth saturation control has been implemented to redistribute the effective available bandwidth to all rtPS flows that have at least one packet to transmit. The remaining bandwidth is allocated to rntPS and BE Connections.
No Attributes are defined for this type.
No TraceSources are defined for this type.
Definition at line 58 of file bs-scheduler-rtps.h.
| ns3::BSSchedulerRtps::BSSchedulerRtps | ( | ) |
Definition at line 54 of file bs-scheduler-rtps.cc.
References ns3::BSScheduler::SetBs().
Here is the call graph for this function:| ns3::BSSchedulerRtps::BSSchedulerRtps | ( | Ptr< BaseStationNetDevice > | bs | ) |
Definition at line 60 of file bs-scheduler-rtps.cc.
References ns3::BSScheduler::SetBs().
Here is the call graph for this function:| ns3::BSSchedulerRtps::~BSSchedulerRtps | ( | void | ) |
Definition at line 68 of file bs-scheduler-rtps.cc.
References m_downlinkBursts, and ns3::BSScheduler::SetBs().
Here is the call graph for this function:
|
virtual |
Implements ns3::BSScheduler.
Definition at line 92 of file bs-scheduler-rtps.cc.
References m_downlinkBursts, NS_LOG_INFO, ns3::OfdmDlMapIe::SetCid(), ns3::OfdmDlMapIe::SetDiuc(), and ns3::Cid::TRANSPORT.
Referenced by BSSchedulerBasicConnection(), BSSchedulerBEConnection(), BSSchedulerBroadcastConnection(), BSSchedulerInitialRangingConnection(), BSSchedulerNRTPSConnection(), BSSchedulerPrimaryConnection(), BSSchedulerRTPSConnection(), and BSSchedulerUGSConnection().
Here is the call graph for this function:
Here is the caller graph for this function:| void ns3::BSSchedulerRtps::BSSchedulerBasicConnection | ( | uint32_t & | availableSymbols | ) |
Definition at line 308 of file bs-scheduler-rtps.cc.
References AddDownlinkBurst(), ns3::Cid::BASIC, ns3::BSScheduler::CheckForFragmentation(), ns3::WimaxNetDevice::DIRECTION_DOWNLINK, ns3::OfdmDlBurstProfile::DIUC_BURST_PROFILE_1, ns3::BSScheduler::GetBs(), ns3::GenericMacHeader::GetCid(), ns3::Packet::GetSize(), ns3::MacHeaderType::HEADER_TYPE_GENERIC, ns3::WimaxPhy::MODULATION_TYPE_BPSK_12, and NS_ASSERT_MSG.
Referenced by Schedule().
Here is the call graph for this function:
Here is the caller graph for this function:| void ns3::BSSchedulerRtps::BSSchedulerBEConnection | ( | uint32_t & | availableSymbols | ) |
Definition at line 674 of file bs-scheduler-rtps.cc.
References AddDownlinkBurst(), ns3::WimaxNetDevice::DIRECTION_DOWNLINK, ns3::BSScheduler::GetBs(), ns3::GenericMacHeader::GetCid(), ns3::Packet::GetSize(), ns3::WimaxPhy::MODULATION_TYPE_BPSK_12, ns3::Cid::MULTICAST, NS_ASSERT_MSG, and ns3::ServiceFlow::SF_TYPE_BE.
Referenced by Schedule().
Here is the call graph for this function:
Here is the caller graph for this function:| void ns3::BSSchedulerRtps::BSSchedulerBroadcastConnection | ( | uint32_t & | availableSymbols | ) |
Definition at line 213 of file bs-scheduler-rtps.cc.
References AddDownlinkBurst(), ns3::BSScheduler::CheckForFragmentation(), ns3::OfdmDlBurstProfile::DIUC_BURST_PROFILE_1, ns3::BSScheduler::GetBs(), ns3::GenericMacHeader::GetCid(), ns3::Cid::GetIdentifier(), ns3::Packet::GetSize(), ns3::MacHeaderType::HEADER_TYPE_GENERIC, ns3::WimaxPhy::MODULATION_TYPE_BPSK_12, and NS_ASSERT_MSG.
Referenced by Schedule().
Here is the call graph for this function:
Here is the caller graph for this function:| void ns3::BSSchedulerRtps::BSSchedulerInitialRangingConnection | ( | uint32_t & | availableSymbols | ) |
Definition at line 260 of file bs-scheduler-rtps.cc.
References AddDownlinkBurst(), ns3::BSScheduler::CheckForFragmentation(), ns3::OfdmDlBurstProfile::DIUC_BURST_PROFILE_1, ns3::BSScheduler::GetBs(), ns3::GenericMacHeader::GetCid(), ns3::Packet::GetSize(), ns3::MacHeaderType::HEADER_TYPE_GENERIC, ns3::WimaxPhy::MODULATION_TYPE_BPSK_12, and NS_ASSERT_MSG.
Referenced by Schedule().
Here is the call graph for this function:
Here is the caller graph for this function:| void ns3::BSSchedulerRtps::BSSchedulerNRTPSConnection | ( | uint32_t & | availableSymbols | ) |
Definition at line 619 of file bs-scheduler-rtps.cc.
References AddDownlinkBurst(), ns3::WimaxNetDevice::DIRECTION_DOWNLINK, ns3::BSScheduler::GetBs(), ns3::GenericMacHeader::GetCid(), ns3::Packet::GetSize(), ns3::WimaxPhy::MODULATION_TYPE_BPSK_12, ns3::Cid::MULTICAST, NS_ASSERT_MSG, and ns3::ServiceFlow::SF_TYPE_NRTPS.
Referenced by Schedule().
Here is the call graph for this function:
Here is the caller graph for this function:| void ns3::BSSchedulerRtps::BSSchedulerPrimaryConnection | ( | uint32_t & | availableSymbols | ) |
Definition at line 367 of file bs-scheduler-rtps.cc.
References AddDownlinkBurst(), ns3::BSScheduler::CheckForFragmentation(), ns3::WimaxNetDevice::DIRECTION_DOWNLINK, ns3::BSScheduler::GetBs(), ns3::GenericMacHeader::GetCid(), ns3::Packet::GetSize(), ns3::MacHeaderType::HEADER_TYPE_GENERIC, ns3::WimaxPhy::MODULATION_TYPE_BPSK_12, NS_ASSERT_MSG, and ns3::Cid::PRIMARY.
Referenced by Schedule().
Here is the call graph for this function:
Here is the caller graph for this function:| void ns3::BSSchedulerRtps::BSSchedulerRTPSConnection | ( | uint32_t & | availableSymbols | ) |
Downlink Scheduler for rtPS connections.
| availableSymbols | available symbols for rtPS flows |
This method represent the DL Scheduler for rtPS connections. The scheduler is designed to serve all rtPS connections that have at least one packet to transmit, every DL Subframe. To each rtPS connections are allocated, at the beginning, the bandwidth to transmit a quota of data equal to the queue length. If the sum of all pre-allocated bandwidth exceed the available symbols for rtPS connections, the Channel Saturation Control function is called to redistribute the available bandwidth.
Definition at line 482 of file bs-scheduler-rtps.cc.
References AddDownlinkBurst(), ns3::BSScheduler::CheckForFragmentation(), ns3::WimaxNetDevice::DIRECTION_DOWNLINK, ns3::BSScheduler::GetBs(), ns3::GenericMacHeader::GetCid(), ns3::MacHeaderType::HEADER_TYPE_GENERIC, ns3::Cid::MULTICAST, ns3::Simulator::Now(), NS_ASSERT_MSG, NS_LOG_INFO, ns3::ServiceFlowRecord::SetDlTimeStamp(), and ns3::ServiceFlow::SF_TYPE_RTPS.
Referenced by Schedule().
Here is the call graph for this function:
Here is the caller graph for this function:| void ns3::BSSchedulerRtps::BSSchedulerUGSConnection | ( | uint32_t & | availableSymbols | ) |
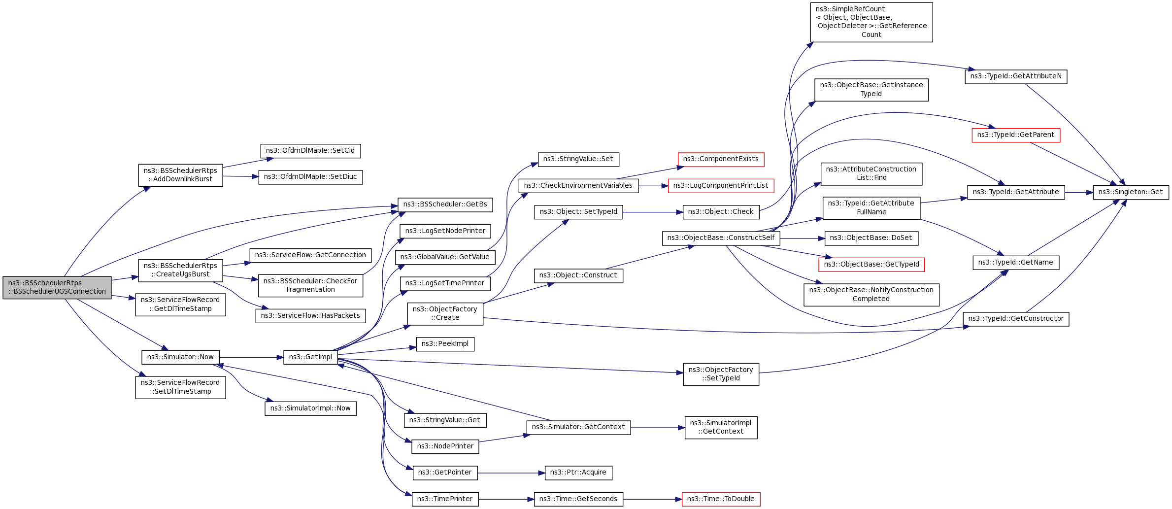
Definition at line 425 of file bs-scheduler-rtps.cc.
References AddDownlinkBurst(), CreateUgsBurst(), ns3::WimaxNetDevice::DIRECTION_DOWNLINK, ns3::BSScheduler::GetBs(), ns3::ServiceFlowRecord::GetDlTimeStamp(), ns3::WimaxPhy::MODULATION_TYPE_BPSK_12, ns3::Cid::MULTICAST, ns3::Simulator::Now(), ns3::ServiceFlowRecord::SetDlTimeStamp(), and ns3::ServiceFlow::SF_TYPE_UGS.
Referenced by Schedule().
Here is the call graph for this function:
Here is the caller graph for this function:
|
virtual |
Implements ns3::BSScheduler.
Definition at line 167 of file bs-scheduler-rtps.cc.
References ns3::BSScheduler::CheckForFragmentation(), ns3::BSScheduler::GetBs(), ns3::ServiceFlow::GetConnection(), ns3::ServiceFlow::HasPackets(), and ns3::MacHeaderType::HEADER_TYPE_GENERIC.
Referenced by BSSchedulerUGSConnection().
Here is the call graph for this function:
Here is the caller graph for this function:
|
virtual |
Implements ns3::BSScheduler.
Definition at line 86 of file bs-scheduler-rtps.cc.
References m_downlinkBursts.
|
static |
Definition at line 48 of file bs-scheduler-rtps.cc.
References ns3::TypeId::SetParent().
Here is the call graph for this function:
|
virtual |
Schedule function.
A DownLink Scheduler for rtPS Flows.
The DL Scheduler assigns the available bandwidth in the following order:
Implements ns3::BSScheduler.
Definition at line 129 of file bs-scheduler-rtps.cc.
References ns3::Cid::BASIC, BSSchedulerBasicConnection(), BSSchedulerBEConnection(), BSSchedulerBroadcastConnection(), BSSchedulerInitialRangingConnection(), BSSchedulerNRTPSConnection(), BSSchedulerPrimaryConnection(), BSSchedulerRTPSConnection(), BSSchedulerUGSConnection(), ns3::BSScheduler::GetBs(), m_downlinkBursts, NS_LOG_DEBUG, ns3::Cid::PRIMARY, ns3::ServiceFlow::SF_TYPE_ALL, ns3::ServiceFlow::SF_TYPE_NONE, and ns3::Cid::TRANSPORT.
Here is the call graph for this function:| bool ns3::BSSchedulerRtps::SelectBEConnection | ( | Ptr< WimaxConnection > & | connection | ) |
Check for BE connections that have packets to transmit.
|
virtual |
Implements ns3::BSScheduler.
Definition at line 207 of file bs-scheduler-rtps.cc.
| bool ns3::BSSchedulerRtps::SelectIRandBCConnection | ( | Ptr< WimaxConnection > & | connection | ) |
Check for IR and Broadcast connections that have packets to transmit.
| connection | will point to a initial ranging or broadcast connection wich have packets to transmit |
| bool ns3::BSSchedulerRtps::SelectMenagementConnection | ( | Ptr< WimaxConnection > & | connection | ) |
Check for Basic and Primary connections that have packets to transmit.
| connection | will point to a basic or primary connection wich have packets to transmit |
| bool ns3::BSSchedulerRtps::SelectNRTPSConnection | ( | Ptr< WimaxConnection > & | connection | ) |
Check for nrtPS connections that have packets to transmit.
| bool ns3::BSSchedulerRtps::SelectRTPSConnection | ( | Ptr< WimaxConnection > & | connection | ) |
Check for rtPS connections that have packets to transmit.
| bool ns3::BSSchedulerRtps::SelectUGSConnection | ( | Ptr< WimaxConnection > & | connection | ) |
Check for UGS connections that have packets to transmit.
The method return the UGS connection that have packets to transmits, according to the MaxLatency specifications.
|
private |
Definition at line 200 of file bs-scheduler-rtps.h.
Referenced by AddDownlinkBurst(), GetDownlinkBursts(), Schedule(), and ~BSSchedulerRtps().