Base class providing common user-level pcap operations for helpers representing net devices. More...
#include <trace-helper.h>
Inheritance diagram for ns3::PcapHelperForDevice:Public Member Functions | |
| PcapHelperForDevice () | |
| Construct a PcapHelperForDevice. More... | |
| virtual | ~PcapHelperForDevice () |
| Destroy a PcapHelperForDevice. More... | |
| void | EnablePcap (std::string prefix, Ptr< NetDevice > nd, bool promiscuous=false, bool explicitFilename=false) |
| Enable pcap output the indicated net device. More... | |
| void | EnablePcap (std::string prefix, std::string ndName, bool promiscuous=false, bool explicitFilename=false) |
| Enable pcap output the indicated net device using a device previously named using the ns-3 object name service. More... | |
| void | EnablePcap (std::string prefix, NetDeviceContainer d, bool promiscuous=false) |
| Enable pcap output on each device in the container which is of the appropriate type. More... | |
| void | EnablePcap (std::string prefix, NodeContainer n, bool promiscuous=false) |
| Enable pcap output on each device (which is of the appropriate type) in the nodes provided in the container. More... | |
| void | EnablePcap (std::string prefix, uint32_t nodeid, uint32_t deviceid, bool promiscuous=false) |
| Enable pcap output on the device specified by a global node-id (of a previously created node) and associated device-id. More... | |
| void | EnablePcapAll (std::string prefix, bool promiscuous=false) |
| Enable pcap output on each device (which is of the appropriate type) in the set of all nodes created in the simulation. More... | |
| virtual void | EnablePcapInternal (std::string prefix, Ptr< NetDevice > nd, bool promiscuous, bool explicitFilename)=0 |
| Enable pcap output the indicated net device. More... | |
Base class providing common user-level pcap operations for helpers representing net devices.
Definition at line 390 of file trace-helper.h.
|
inline |
Construct a PcapHelperForDevice.
Definition at line 396 of file trace-helper.h.
|
inlinevirtual |
Destroy a PcapHelperForDevice.
Definition at line 401 of file trace-helper.h.
| void ns3::PcapHelperForDevice::EnablePcap | ( | std::string | prefix, |
| Ptr< NetDevice > | nd, | ||
| bool | promiscuous = false, |
||
| bool | explicitFilename = false |
||
| ) |
Enable pcap output the indicated net device.
| prefix | Filename prefix to use for pcap files. |
| nd | Net device for which you want to enable tracing. |
| promiscuous | If true capture all possible packets available at the device. |
| explicitFilename | Treat the prefix as an explicit filename if true |
Definition at line 394 of file trace-helper.cc.
References EnablePcapInternal().
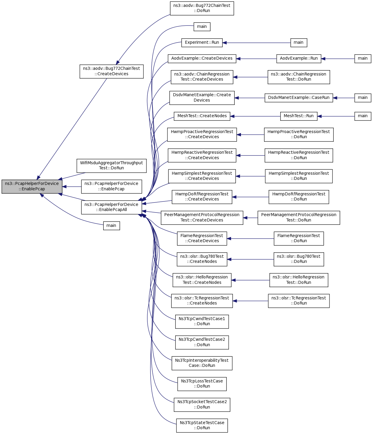
Referenced by ns3::aodv::Bug772ChainTest::CreateDevices(), WifiMsduAggregatorThroughputTest::DoRun(), EnablePcap(), EnablePcapAll(), and main().
Here is the call graph for this function:
Here is the caller graph for this function:| void ns3::PcapHelperForDevice::EnablePcap | ( | std::string | prefix, |
| std::string | ndName, | ||
| bool | promiscuous = false, |
||
| bool | explicitFilename = false |
||
| ) |
Enable pcap output the indicated net device using a device previously named using the ns-3 object name service.
| prefix | filename prefix to use for pcap files. |
| ndName | The name of the net device in which you want to enable tracing. |
| promiscuous | If true capture all possible packets available at the device. |
| explicitFilename | Treat the prefix as an explicit filename if true |
Definition at line 400 of file trace-helper.cc.
References EnablePcap().
Here is the call graph for this function:| void ns3::PcapHelperForDevice::EnablePcap | ( | std::string | prefix, |
| NetDeviceContainer | d, | ||
| bool | promiscuous = false |
||
| ) |
Enable pcap output on each device in the container which is of the appropriate type.
| prefix | Filename prefix to use for pcap files. |
| d | container of devices of type ns3::CsmaNetDevice |
| promiscuous | If true capture all possible packets available at the device. |
Definition at line 407 of file trace-helper.cc.
References ns3::NetDeviceContainer::Begin(), EnablePcap(), and ns3::NetDeviceContainer::End().
Here is the call graph for this function:| void ns3::PcapHelperForDevice::EnablePcap | ( | std::string | prefix, |
| NodeContainer | n, | ||
| bool | promiscuous = false |
||
| ) |
Enable pcap output on each device (which is of the appropriate type) in the nodes provided in the container.
| prefix | Filename prefix to use for pcap files. |
| n | container of nodes. |
| promiscuous | If true capture all possible packets available at the device. |
Definition at line 417 of file trace-helper.cc.
References ns3::NetDeviceContainer::Add(), ns3::NodeContainer::Begin(), EnablePcap(), ns3::NodeContainer::End(), ns3::Node::GetDevice(), and ns3::Node::GetNDevices().
Here is the call graph for this function:| void ns3::PcapHelperForDevice::EnablePcap | ( | std::string | prefix, |
| uint32_t | nodeid, | ||
| uint32_t | deviceid, | ||
| bool | promiscuous = false |
||
| ) |
Enable pcap output on the device specified by a global node-id (of a previously created node) and associated device-id.
| prefix | Filename prefix to use for pcap files. |
| nodeid | the node id |
| deviceid | the device id |
| promiscuous | If true capture all possible packets available at the device. |
Definition at line 438 of file trace-helper.cc.
References ns3::NodeContainer::Begin(), EnablePcap(), ns3::NodeContainer::End(), ns3::Node::GetDevice(), ns3::NodeContainer::GetGlobal(), ns3::Node::GetId(), ns3::Node::GetNDevices(), and NS_ABORT_MSG_IF.
Here is the call graph for this function:| void ns3::PcapHelperForDevice::EnablePcapAll | ( | std::string | prefix, |
| bool | promiscuous = false |
||
| ) |
Enable pcap output on each device (which is of the appropriate type) in the set of all nodes created in the simulation.
| prefix | Filename prefix to use for pcap files. |
| promiscuous | If true capture all possible packets available at the device. |
Definition at line 432 of file trace-helper.cc.
References EnablePcap(), and ns3::NodeContainer::GetGlobal().
Referenced by PeerManagementProtocolRegressionTest::CreateDevices(), HwmpProactiveRegressionTest::CreateDevices(), FlameRegressionTest::CreateDevices(), AodvExample::CreateDevices(), HwmpDoRfRegressionTest::CreateDevices(), HwmpSimplestRegressionTest::CreateDevices(), DsdvManetExample::CreateDevices(), HwmpReactiveRegressionTest::CreateDevices(), ns3::aodv::ChainRegressionTest::CreateDevices(), ns3::olsr::Bug780Test::CreateNodes(), ns3::olsr::HelloRegressionTest::CreateNodes(), ns3::olsr::TcRegressionTest::CreateNodes(), MeshTest::CreateNodes(), Ns3TcpStateTestCase::DoRun(), Ns3TcpLossTestCase::DoRun(), Ns3TcpInteroperabilityTestCase::DoRun(), Ns3TcpSocketTestCase2::DoRun(), Ns3TcpCwndTestCase1::DoRun(), Ns3TcpCwndTestCase2::DoRun(), main(), and Experiment::Run().
Here is the call graph for this function:
Here is the caller graph for this function:
|
pure virtual |
Enable pcap output the indicated net device.
| prefix | Filename prefix to use for pcap files. |
| nd | Net device for which you want to enable tracing. |
| promiscuous | If true capture all possible packets available at the device. |
| explicitFilename | Treat the prefix as an explicit filename if true |
Implemented in ns3::WimaxHelper, ns3::YansWifiPhyHelper, ns3::CsmaHelper, ns3::PointToPointHelper, ns3::EmuHelper, and ns3::FdNetDeviceHelper.
Referenced by EnablePcap().
Here is the caller graph for this function: