Shim performing 6LoWPAN compression, decompression and fragmentation. More...
#include <sixlowpan-net-device.h>
Inheritance diagram for ns3::SixLowPanNetDevice:
Collaboration diagram for ns3::SixLowPanNetDevice:Classes | |
| class | Fragments |
| A Set of Fragment. More... | |
Public Types | |
| enum | DropReason { DROP_FRAGMENT_TIMEOUT = 1, DROP_FRAGMENT_BUFFER_FULL, DROP_UNKNOWN_EXTENSION } |
| Enumeration of the dropping reasons in SixLoWPAN. More... | |
Public Types inherited from ns3::NetDevice | |
| enum | PacketType { PACKET_HOST = 1, NS3_PACKET_HOST = PACKET_HOST, PACKET_BROADCAST, NS3_PACKET_BROADCAST = PACKET_BROADCAST, PACKET_MULTICAST, NS3_PACKET_MULTICAST = PACKET_MULTICAST, PACKET_OTHERHOST, NS3_PACKET_OTHERHOST = PACKET_OTHERHOST } |
| Packet types are used as they are in Linux. More... | |
| typedef Callback< bool, Ptr < NetDevice >, Ptr< const Packet >, uint16_t, const Address &, const Address &, enum PacketType > | PromiscReceiveCallback |
| typedef Callback< bool, Ptr < NetDevice >, Ptr< const Packet >, uint16_t, const Address & > | ReceiveCallback |
Public Member Functions | |
| SixLowPanNetDevice () | |
| Constructor for the SixLowPanNetDevice. More... | |
| virtual void | AddLinkChangeCallback (Callback< void > callback) |
| int64_t | AssignStreams (int64_t stream) |
| Assign a fixed random variable stream number to the random variables used by this model. More... | |
| virtual Address | GetAddress (void) const |
| virtual Address | GetBroadcast (void) const |
| virtual Ptr< Channel > | GetChannel (void) const |
| virtual uint32_t | GetIfIndex (void) const |
| virtual uint16_t | GetMtu (void) const |
| Returns the link-layer MTU for this interface. More... | |
| virtual Address | GetMulticast (Ipv4Address multicastGroup) const |
| Make and return a MAC multicast address using the provided multicast group. More... | |
| virtual Address | GetMulticast (Ipv6Address addr) const |
| Get the MAC multicast address corresponding to the IPv6 address provided. More... | |
| Ptr< NetDevice > | GetNetDevice () const |
| Returns a smart pointer to the underlying NetDevice. More... | |
| virtual Ptr< Node > | GetNode (void) const |
| virtual bool | IsBridge (void) const |
| Return true if the net device is acting as a bridge. More... | |
| virtual bool | IsBroadcast (void) const |
| virtual bool | IsLinkUp (void) const |
| virtual bool | IsMulticast (void) const |
| virtual bool | IsPointToPoint (void) const |
| Return true if the net device is on a point-to-point link. More... | |
| virtual bool | NeedsArp (void) const |
| virtual bool | Send (Ptr< Packet > packet, const Address &dest, uint16_t protocolNumber) |
| virtual bool | SendFrom (Ptr< Packet > packet, const Address &source, const Address &dest, uint16_t protocolNumber) |
| virtual void | SetAddress (Address address) |
| Set the address of this interface. More... | |
| virtual void | SetIfIndex (const uint32_t index) |
| virtual bool | SetMtu (const uint16_t mtu) |
| void | SetNetDevice (Ptr< NetDevice > device) |
| Setup SixLowPan to be a proxy for the specified NetDevice. More... | |
| virtual void | SetNode (Ptr< Node > node) |
| virtual void | SetPromiscReceiveCallback (NetDevice::PromiscReceiveCallback cb) |
| virtual void | SetReceiveCallback (NetDevice::ReceiveCallback cb) |
| virtual bool | SupportsSendFrom () const |
Public Member Functions inherited from ns3::NetDevice | |
| virtual | ~NetDevice () |
Public Member Functions inherited from ns3::Object | |
| Object () | |
| virtual | ~Object () |
| void | AggregateObject (Ptr< Object > other) |
| void | Dispose (void) |
| Run the DoDispose methods of this object and all the objects aggregated to it. More... | |
| AggregateIterator | GetAggregateIterator (void) const |
| virtual TypeId | GetInstanceTypeId (void) const |
| template<typename T > | |
| Ptr< T > | GetObject (void) const |
| template<typename T > | |
| Ptr< T > | GetObject (TypeId tid) const |
| void | Initialize (void) |
| This method calls the virtual DoInitialize method on all the objects aggregated to this object. More... | |
Public Member Functions inherited from ns3::SimpleRefCount< Object, ObjectBase, ObjectDeleter > | |
| SimpleRefCount () | |
| Constructor. More... | |
| SimpleRefCount (const SimpleRefCount &o) | |
| Copy constructor. More... | |
| uint32_t | GetReferenceCount (void) const |
| Get the reference count of the object. More... | |
| SimpleRefCount & | operator= (const SimpleRefCount &o) |
| Assignment. More... | |
| void | Ref (void) const |
| Increment the reference count. More... | |
| void | Unref (void) const |
| Decrement the reference count. More... | |
Public Member Functions inherited from ns3::ObjectBase | |
| virtual | ~ObjectBase () |
| Virtual destructor. More... | |
| void | GetAttribute (std::string name, AttributeValue &value) const |
| bool | GetAttributeFailSafe (std::string name, AttributeValue &attribute) const |
| void | SetAttribute (std::string name, const AttributeValue &value) |
| bool | SetAttributeFailSafe (std::string name, const AttributeValue &value) |
| bool | TraceConnect (std::string name, std::string context, const CallbackBase &cb) |
| bool | TraceConnectWithoutContext (std::string name, const CallbackBase &cb) |
| bool | TraceDisconnect (std::string name, std::string context, const CallbackBase &cb) |
| bool | TraceDisconnectWithoutContext (std::string name, const CallbackBase &cb) |
Static Public Member Functions | |
| static TypeId | GetTypeId (void) |
| Get the type ID. More... | |
Static Public Member Functions inherited from ns3::NetDevice | |
| static TypeId | GetTypeId (void) |
Static Public Member Functions inherited from ns3::Object | |
| static TypeId | GetTypeId (void) |
| Register this type. More... | |
Static Public Member Functions inherited from ns3::SimpleRefCount< Object, ObjectBase, ObjectDeleter > | |
| static void | Cleanup (void) |
| Noop. More... | |
Static Public Member Functions inherited from ns3::ObjectBase | |
| static TypeId | GetTypeId (void) |
| Get the type ID. More... | |
Protected Member Functions | |
| virtual void | DoDispose (void) |
| This method is called by Object::Dispose or by the object's destructor, whichever comes first. More... | |
Protected Member Functions inherited from ns3::Object | |
| Object (const Object &o) | |
| virtual void | DoInitialize (void) |
| This method is called only once by Object::Initialize. More... | |
| virtual void | NotifyNewAggregate (void) |
| This method is invoked whenever two sets of objects are aggregated together. More... | |
Protected Member Functions inherited from ns3::ObjectBase | |
| void | ConstructSelf (const AttributeConstructionList &attributes) |
| virtual void | NotifyConstructionCompleted (void) |
| This method is invoked once all member attributes have been initialized. More... | |
Private Types | |
| typedef std::pair< std::pair < Address, Address > , std::pair< uint16_t, uint16_t > > | FragmentKey |
| Fragment identifier type: src/dst address src/dst port. More... | |
| typedef std::map< FragmentKey, Ptr< Fragments > > | MapFragments_t |
| Container for fragment key -> fragments. More... | |
| typedef std::map< FragmentKey, Ptr< Fragments > >::iterator | MapFragmentsI_t |
| Container Iterator for fragment key -> fragments. More... | |
| typedef std::map< FragmentKey, EventId > | MapFragmentsTimers_t |
| Container for fragment key -> exiration event. More... | |
| typedef std::map< FragmentKey, EventId >::iterator | MapFragmentsTimersI_t |
| Container Iterator for fragment key -> exiration event. More... | |
Private Member Functions | |
| SixLowPanNetDevice (SixLowPanNetDevice const &) | |
| Copy constructor. More... | |
| bool | CanCompressLowPanNhc (uint8_t headerType) |
| Checks if the next header can be compressed using NHC. More... | |
| uint32_t | CompressLowPanHc1 (Ptr< Packet > packet, Address const &src, Address const &dst) |
| Compress the headers according to HC1 compression. More... | |
| uint32_t | CompressLowPanIphc (Ptr< Packet > packet, Address const &src, Address const &dst) |
| Compress the headers according to IPHC compression. More... | |
| uint32_t | CompressLowPanNhc (Ptr< Packet > packet, uint8_t headerType, Address const &src, Address const &dst) |
| Compress the headers according to NHC compression. More... | |
| uint32_t | CompressLowPanUdpNhc (Ptr< Packet > packet, bool omitChecksum) |
| Compress the headers according to NHC compression. More... | |
| void | DecompressLowPanHc1 (Ptr< Packet > packet, Address const &src, Address const &dst) |
| Decompress the headers according to HC1 compression. More... | |
| void | DecompressLowPanIphc (Ptr< Packet > packet, Address const &src, Address const &dst) |
| Decompress the headers according to IPHC compression. More... | |
| uint8_t | DecompressLowPanNhc (Ptr< Packet > packet, Address const &src, Address const &dst, Ipv6Address srcAddress, Ipv6Address dstAddress) |
| Decompress the headers according to NHC compression. More... | |
| void | DecompressLowPanUdpNhc (Ptr< Packet > packet, Ipv6Address saddr, Ipv6Address daddr) |
| Decompress the headers according to NHC compression. More... | |
| void | DoFragmentation (Ptr< Packet > packet, uint32_t origPacketSize, uint32_t origHdrSize, std::list< Ptr< Packet > > &listFragments) |
| Return the instance type identifier. More... | |
| void | DropOldestFragmentSet () |
| Drops the oldest fragment set. More... | |
| void | HandleFragmentsTimeout (FragmentKey key, uint32_t iif) |
| Process the timeout for packet fragments. More... | |
| Ipv6Address | MakeGlobalAddressFromMac (Address const &addr, Ipv6Address prefix) |
| make a global address from a MAC address. More... | |
| Ipv6Address | MakeLinkLocalAddressFromMac (Address const &addr) |
| make a link-local address from a MAC address. More... | |
| SixLowPanNetDevice & | operator= (SixLowPanNetDevice const &) |
| Copy constructor. More... | |
| bool | ProcessFragment (Ptr< Packet > &packet, Address const &src, Address const &dst, bool isFirst) |
| Process a packet fragment. More... | |
| void | ReceiveFromDevice (Ptr< NetDevice > device, Ptr< const Packet > packet, uint16_t protocol, Address const &source, Address const &destination, PacketType packetType) |
| receives all the packets from a NetDevice for further processing. More... | |
Private Attributes | |
| TracedCallback< DropReason, Ptr< const Packet >, Ptr < SixLowPanNetDevice > , uint32_t > | m_dropTrace |
| Callback to trace drop packets. More... | |
| uint16_t | m_etherType |
| EtherType number (used only if m_forceEtherType is true) More... | |
| bool | m_forceEtherType |
| Force the EtherType number. More... | |
| Time | m_fragmentExpirationTimeout |
| Time limit for fragment rebuilding. More... | |
| uint16_t | m_fragmentReassemblyListSize |
| How many packets can be rebuilt at the same time. More... | |
| MapFragments_t | m_fragments |
| Fragments hold to be rebuilt. More... | |
| MapFragmentsTimers_t | m_fragmentsTimers |
| Timers related to fragment rebuilding. More... | |
| uint32_t | m_ifIndex |
| Interface index. More... | |
| Ptr< NetDevice > | m_netDevice |
| Smart pointer to the underlying NetDevice. More... | |
| Ptr< Node > | m_node |
| Smart pointer to the Node. More... | |
| bool | m_omitUdpChecksum |
| Omit UDP checksum in NC1 encoding. More... | |
| NetDevice::PromiscReceiveCallback | m_promiscRxCallback |
| The callback used to notify higher layers that a packet has been received in promiscuous mode. More... | |
| Ptr< UniformRandomVariable > | m_rng |
| Rng for the fragments tag. More... | |
| NetDevice::ReceiveCallback | m_rxCallback |
| The callback used to notify higher layers that a packet has been received. More... | |
| TracedCallback< Ptr< const Packet >, Ptr < SixLowPanNetDevice > , uint32_t > | m_rxTrace |
| Callback to trace RX (reception) packets. More... | |
| TracedCallback< Ptr< const Packet >, Ptr < SixLowPanNetDevice > , uint32_t > | m_txTrace |
| Callback to trace TX (transmission) packets. More... | |
| bool | m_useIphc |
| Use IPHC or HC1. More... | |
Shim performing 6LoWPAN compression, decompression and fragmentation.
This class implements the shim between IPv6 and a generic NetDevice, performing packet compression, decompression and fragmentation in a transparent way. To this end, the class pretend to be a normal NetDevice, masquerading some functions of the underlying NetDevice.
ns3::SixLowPanNetDevice is accessible through the following paths with Config::Set and Config::Connect:
Definition at line 64 of file sixlowpan-net-device.h.
|
private |
Fragment identifier type: src/dst address src/dst port.
Definition at line 315 of file sixlowpan-net-device.h.
|
private |
Container for fragment key -> fragments.
Definition at line 424 of file sixlowpan-net-device.h.
|
private |
Container Iterator for fragment key -> fragments.
Definition at line 428 of file sixlowpan-net-device.h.
|
private |
Container for fragment key -> exiration event.
Definition at line 432 of file sixlowpan-net-device.h.
|
private |
Container Iterator for fragment key -> exiration event.
Definition at line 436 of file sixlowpan-net-device.h.
Enumeration of the dropping reasons in SixLoWPAN.
| Enumerator | |
|---|---|
| DROP_FRAGMENT_TIMEOUT |
Fragment timeout exceeded. |
| DROP_FRAGMENT_BUFFER_FULL |
Fragment buffer size exceeded. |
| DROP_UNKNOWN_EXTENSION |
Unsupported compression kind. |
Definition at line 70 of file sixlowpan-net-device.h.
| ns3::SixLowPanNetDevice::SixLowPanNetDevice | ( | ) |
Constructor for the SixLowPanNetDevice.
Definition at line 95 of file sixlowpan-net-device.cc.
References m_netDevice, m_rng, and NS_LOG_FUNCTION.
|
private |
Copy constructor.
Defined and unimplemented to avoid misuse
|
virtual |
| callback | the callback to invoke |
Add a callback invoked whenever the link status changes to UP. This callback is typically used by the IP/ARP layer to flush the ARP cache and by IPv6 stack to flush NDISC cache whenever the link goes up.
Implements ns3::NetDevice.
Definition at line 320 of file sixlowpan-net-device.cc.
References m_netDevice, NS_ASSERT_MSG, and NS_LOG_FUNCTION.
| int64_t ns3::SixLowPanNetDevice::AssignStreams | ( | int64_t | stream | ) |
Assign a fixed random variable stream number to the random variables used by this model.
Return the number of streams (possibly zero) that have been assigned.
| stream | first stream index to use |
Definition at line 128 of file sixlowpan-net-device.cc.
References m_rng, NS_LOG_FUNCTION, and ns3::RandomVariableStream::SetStream().
Here is the call graph for this function:
|
private |
Checks if the next header can be compressed using NHC.
| headerType | the header kind to be compressed |
Definition at line 975 of file sixlowpan-net-device.cc.
References ns3::Ipv6Header::IPV6_EXT_FRAGMENTATION, ns3::Ipv6Header::IPV6_EXT_HOP_BY_HOP, ns3::Ipv6Header::IPV6_EXT_MOBILITY, ns3::Ipv6Header::IPV6_EXT_ROUTING, ns3::Ipv6Header::IPV6_IPV6, and ns3::Ipv6Header::IPV6_UDP.
Referenced by CompressLowPanIphc(), and CompressLowPanNhc().
Here is the caller graph for this function:
|
private |
Compress the headers according to HC1 compression.
| packet | the packet to be compressed |
| src | the MAC source address |
| dst | the MAC destination address |
Definition at line 525 of file sixlowpan-net-device.cc.
References ns3::Packet::AddHeader(), ns3::Ipv6Address::GetBytes(), ns3::Ipv6Header::GetDestinationAddress(), ns3::Ipv6Header::GetFlowLabel(), ns3::Ipv6Header::GetHopLimit(), ns3::Ipv6Header::GetNextHeader(), ns3::Ipv6Header::GetSerializedSize(), ns3::SixLowPanHc1::GetSerializedSize(), ns3::Packet::GetSize(), ns3::Ipv6Header::GetSourceAddress(), ns3::Ipv6Header::GetTrafficClass(), ns3::SixLowPanHc1::HC1_PCIC, ns3::SixLowPanHc1::HC1_PCII, ns3::SixLowPanHc1::HC1_PIIC, ns3::SixLowPanHc1::HC1_PIII, ns3::Ipv6Address::IsLinkLocal(), MakeLinkLocalAddressFromMac(), NS_LOG_DEBUG, NS_LOG_FUNCTION, NS_LOG_LOGIC, ns3::Packet::PeekHeader(), ns3::Packet::RemoveHeader(), ns3::SixLowPanHc1::SetDstCompression(), ns3::SixLowPanHc1::SetDstInterface(), ns3::SixLowPanHc1::SetDstPrefix(), ns3::SixLowPanHc1::SetFlowLabel(), ns3::SixLowPanHc1::SetHc2HeaderPresent(), ns3::SixLowPanHc1::SetHopLimit(), ns3::SixLowPanHc1::SetNextHeader(), ns3::SixLowPanHc1::SetSrcCompression(), ns3::SixLowPanHc1::SetSrcInterface(), ns3::SixLowPanHc1::SetSrcPrefix(), ns3::SixLowPanHc1::SetTcflCompression(), and ns3::SixLowPanHc1::SetTrafficClass().
Referenced by Send(), and SendFrom().
Here is the call graph for this function:
Here is the caller graph for this function:
|
private |
Compress the headers according to IPHC compression.
| packet | the packet to be compressed |
| src | the MAC source address |
| dst | the MAC destination address |
Definition at line 748 of file sixlowpan-net-device.cc.
References ns3::Packet::AddHeader(), CanCompressLowPanNhc(), CompressLowPanNhc(), CompressLowPanUdpNhc(), ns3::Ipv6Address::GetBytes(), ns3::Ipv6Header::GetDestinationAddress(), ns3::Ipv6Header::GetFlowLabel(), ns3::Ipv6Header::GetHopLimit(), ns3::SixLowPanIphc::GetM(), ns3::Ipv6Header::GetNextHeader(), ns3::Ipv6Header::GetSerializedSize(), ns3::SixLowPanIphc::GetSerializedSize(), ns3::Packet::GetSize(), ns3::Ipv6Header::GetSourceAddress(), ns3::Ipv6Header::GetTrafficClass(), ns3::SixLowPanIphc::HC_COMPR_0, ns3::SixLowPanIphc::HC_COMPR_16, ns3::SixLowPanIphc::HC_COMPR_64, ns3::SixLowPanIphc::HC_INLINE, ns3::SixLowPanIphc::HLIM_COMPR_1, ns3::SixLowPanIphc::HLIM_COMPR_255, ns3::SixLowPanIphc::HLIM_COMPR_64, ns3::SixLowPanIphc::HLIM_INLINE, ns3::Ipv6Header::IPV6_IPV6, ns3::Ipv6Header::IPV6_UDP, ns3::Ipv6Address::IsLinkLocal(), ns3::Ipv6Address::IsMulticast(), m_omitUdpChecksum, MakeLinkLocalAddressFromMac(), NS_LOG_DEBUG, NS_LOG_FUNCTION, NS_LOG_LOGIC, ns3::Packet::PeekHeader(), ns3::Packet::RemoveHeader(), ns3::SixLowPanIphc::SetCid(), ns3::SixLowPanIphc::SetDac(), ns3::SixLowPanIphc::SetDam(), ns3::SixLowPanIphc::SetDscp(), ns3::SixLowPanIphc::SetDstAddress(), ns3::SixLowPanIphc::SetEcn(), ns3::SixLowPanIphc::SetFlowLabel(), ns3::SixLowPanIphc::SetHlim(), ns3::SixLowPanIphc::SetHopLimit(), ns3::SixLowPanIphc::SetM(), ns3::SixLowPanIphc::SetNextHeader(), ns3::SixLowPanIphc::SetNh(), ns3::SixLowPanIphc::SetSac(), ns3::SixLowPanIphc::SetSam(), ns3::SixLowPanIphc::SetSrcAddress(), ns3::SixLowPanIphc::SetTf(), ns3::SixLowPanIphc::TF_DSCP_ELIDED, ns3::SixLowPanIphc::TF_ELIDED, ns3::SixLowPanIphc::TF_FL_ELIDED, and ns3::SixLowPanIphc::TF_FULL.
Referenced by CompressLowPanNhc(), Send(), and SendFrom().
Here is the call graph for this function:
Here is the caller graph for this function:
|
private |
Compress the headers according to NHC compression.
| packet | the packet to be compressed |
| headerType | the header type |
| src | the MAC source address |
| dst | the MAC destination address |
Definition at line 1121 of file sixlowpan-net-device.cc.
References ns3::Buffer::AddAtStart(), ns3::Packet::AddHeader(), ns3::Buffer::Begin(), CanCompressLowPanNhc(), CompressLowPanIphc(), CompressLowPanUdpNhc(), ns3::SixLowPanNhcExtension::EID_DESTINATION_OPTIONS_H, ns3::SixLowPanNhcExtension::EID_FRAGMENTATION_H, ns3::SixLowPanNhcExtension::EID_HOPBYHOP_OPTIONS_H, ns3::SixLowPanNhcExtension::EID_ROUTING_H, ns3::Ipv6ExtensionHeader::GetLength(), ns3::Ipv6ExtensionHeader::GetNextHeader(), ns3::Ipv6ExtensionHopByHopHeader::GetSerializedSize(), ns3::Ipv6ExtensionDestinationHeader::GetSerializedSize(), ns3::Ipv6ExtensionFragmentHeader::GetSerializedSize(), ns3::Ipv6ExtensionRoutingHeader::GetSerializedSize(), ns3::SixLowPanNhcExtension::GetSerializedSize(), ns3::Packet::GetSize(), ns3::Buffer::GetSize(), ns3::Ipv6Header::IPV6_EXT_DESTINATION, ns3::Ipv6Header::IPV6_EXT_FRAGMENTATION, ns3::Ipv6Header::IPV6_EXT_HOP_BY_HOP, ns3::Ipv6Header::IPV6_EXT_MOBILITY, ns3::Ipv6Header::IPV6_EXT_ROUTING, ns3::Ipv6Header::IPV6_IPV6, ns3::Ipv6Header::IPV6_UDP, m_omitUdpChecksum, NS_ABORT_MSG, NS_LOG_DEBUG, NS_LOG_FUNCTION, ns3::Buffer::PeekData(), ns3::Packet::PeekHeader(), ns3::Buffer::RemoveAtStart(), ns3::Packet::RemoveHeader(), ns3::Ipv6ExtensionHopByHopHeader::Serialize(), ns3::Ipv6ExtensionDestinationHeader::Serialize(), ns3::Ipv6ExtensionFragmentHeader::Serialize(), ns3::Ipv6ExtensionRoutingHeader::Serialize(), ns3::SixLowPanNhcExtension::SetBlob(), ns3::SixLowPanNhcExtension::SetEid(), ns3::SixLowPanNhcExtension::SetNextHeader(), and ns3::SixLowPanNhcExtension::SetNh().
Referenced by CompressLowPanIphc().
Here is the call graph for this function:
Here is the caller graph for this function:
|
private |
Compress the headers according to NHC compression.
| packet | the packet to be compressed |
| omitChecksum | omit UDP checksum (if true) |
Definition at line 1589 of file sixlowpan-net-device.cc.
References ns3::Packet::AddHeader(), ns3::UdpHeader::GetChecksum(), ns3::UdpHeader::GetDestinationPort(), ns3::SixLowPanUdpNhcExtension::GetSerializedSize(), ns3::Packet::GetSize(), ns3::UdpHeader::GetSourcePort(), ns3::UdpHeader::IsChecksumOk(), NS_ASSERT_MSG, NS_LOG_DEBUG, NS_LOG_FUNCTION, ns3::Packet::PeekHeader(), ns3::SixLowPanUdpNhcExtension::PORTS_ALL_SRC_LAST_DST, ns3::SixLowPanUdpNhcExtension::PORTS_INLINE, ns3::SixLowPanUdpNhcExtension::PORTS_LAST_SRC_ALL_DST, ns3::SixLowPanUdpNhcExtension::PORTS_LAST_SRC_LAST_DST, ns3::Packet::RemoveHeader(), ns3::SixLowPanUdpNhcExtension::SetC(), ns3::SixLowPanUdpNhcExtension::SetChecksum(), ns3::SixLowPanUdpNhcExtension::SetDstPort(), ns3::SixLowPanUdpNhcExtension::SetPorts(), and ns3::SixLowPanUdpNhcExtension::SetSrcPort().
Referenced by CompressLowPanIphc(), and CompressLowPanNhc().
Here is the call graph for this function:
Here is the caller graph for this function:
|
private |
Decompress the headers according to HC1 compression.
| packet | the packet to be compressed |
| src | the MAC source address |
| dst | the MAC destination address |
Definition at line 631 of file sixlowpan-net-device.cc.
References ns3::Packet::AddHeader(), first::address, ns3::SixLowPanHc1::GetDstCompression(), ns3::SixLowPanHc1::GetDstPrefix(), ns3::SixLowPanHc1::GetFlowLabel(), ns3::SixLowPanHc1::GetHopLimit(), ns3::SixLowPanHc1::GetNextHeader(), ns3::Packet::GetSize(), ns3::SixLowPanHc1::GetSrcCompression(), ns3::SixLowPanHc1::GetSrcPrefix(), ns3::SixLowPanHc1::GetTrafficClass(), ns3::SixLowPanHc1::HC1_PCIC, ns3::SixLowPanHc1::HC1_PCII, ns3::SixLowPanHc1::HC1_PIIC, ns3::SixLowPanHc1::HC1_PIII, ns3::SixLowPanHc1::IsHc2HeaderPresent(), ns3::SixLowPanHc1::IsTcflCompression(), MakeGlobalAddressFromMac(), MakeLinkLocalAddressFromMac(), NS_ASSERT_MSG, NS_LOG_DEBUG, NS_LOG_FUNCTION, NS_UNUSED, ns3::Packet::RemoveHeader(), ns3::Ipv6Header::SetDestinationAddress(), ns3::Ipv6Header::SetFlowLabel(), ns3::Ipv6Header::SetHopLimit(), ns3::Ipv6Header::SetNextHeader(), ns3::Ipv6Header::SetPayloadLength(), ns3::Ipv6Header::SetSourceAddress(), and ns3::Ipv6Header::SetTrafficClass().
Referenced by ProcessFragment(), and ReceiveFromDevice().
Here is the call graph for this function:
Here is the caller graph for this function:
|
private |
Decompress the headers according to IPHC compression.
| packet | the packet to be compressed |
| src | the MAC source address |
| dst | the MAC destination address |
Definition at line 996 of file sixlowpan-net-device.cc.
References ns3::Packet::AddHeader(), ns3::Packet::CopyData(), DecompressLowPanNhc(), DecompressLowPanUdpNhc(), ns3::Ipv6Address::GetAny(), ns3::SixLowPanIphc::GetDac(), ns3::SixLowPanIphc::GetDam(), ns3::Ipv6Header::GetDestinationAddress(), ns3::SixLowPanIphc::GetDscp(), ns3::SixLowPanIphc::GetDstAddress(), ns3::SixLowPanIphc::GetEcn(), ns3::SixLowPanIphc::GetFlowLabel(), ns3::SixLowPanIphc::GetHopLimit(), ns3::SixLowPanIphc::GetM(), ns3::SixLowPanIphc::GetNextHeader(), ns3::SixLowPanIphc::GetNh(), ns3::SixLowPanDispatch::GetNhcDispatchType(), ns3::SixLowPanIphc::GetSac(), ns3::SixLowPanIphc::GetSam(), ns3::Packet::GetSize(), ns3::Ipv6Header::GetSourceAddress(), ns3::SixLowPanIphc::GetSrcAddress(), ns3::SixLowPanIphc::GetTf(), ns3::SixLowPanIphc::HC_COMPR_0, ns3::SixLowPanIphc::HC_COMPR_16, ns3::SixLowPanIphc::HC_COMPR_64, ns3::SixLowPanIphc::HC_INLINE, ns3::Ipv6Header::IPV6_UDP, ns3::SixLowPanDispatch::LOWPAN_UDPNHC, MakeLinkLocalAddressFromMac(), NS_ABORT_MSG, NS_LOG_DEBUG, NS_LOG_FUNCTION, NS_UNUSED, ns3::Packet::RemoveHeader(), ns3::Ipv6Header::SetDestinationAddress(), ns3::Ipv6Header::SetFlowLabel(), ns3::Ipv6Header::SetHopLimit(), ns3::Ipv6Header::SetNextHeader(), ns3::Ipv6Header::SetPayloadLength(), ns3::Ipv6Header::SetSourceAddress(), ns3::Ipv6Header::SetTrafficClass(), ns3::SixLowPanIphc::TF_DSCP_ELIDED, ns3::SixLowPanIphc::TF_ELIDED, ns3::SixLowPanIphc::TF_FL_ELIDED, and ns3::SixLowPanIphc::TF_FULL.
Referenced by DecompressLowPanNhc(), ProcessFragment(), and ReceiveFromDevice().
Here is the call graph for this function:
Here is the caller graph for this function:
|
private |
Decompress the headers according to NHC compression.
| packet | the packet to be compressed |
| src | the MAC source address |
| dst | the MAC destination address |
| srcAddress | the IPv6 source address |
| dstAddress | the IPv6 destination address |
Definition at line 1380 of file sixlowpan-net-device.cc.
References ns3::Buffer::AddAtStart(), ns3::Packet::AddHeader(), ns3::Buffer::Begin(), ns3::SixLowPanNhcExtension::CopyBlob(), ns3::Packet::CopyData(), DecompressLowPanIphc(), DecompressLowPanUdpNhc(), ns3::Ipv6ExtensionHopByHopHeader::Deserialize(), ns3::Ipv6ExtensionDestinationHeader::Deserialize(), ns3::Ipv6ExtensionFragmentHeader::Deserialize(), ns3::Ipv6ExtensionRoutingHeader::Deserialize(), ns3::SixLowPanNhcExtension::EID_DESTINATION_OPTIONS_H, ns3::SixLowPanNhcExtension::EID_FRAGMENTATION_H, ns3::SixLowPanNhcExtension::EID_HOPBYHOP_OPTIONS_H, ns3::SixLowPanNhcExtension::EID_IPv6_H, ns3::SixLowPanNhcExtension::EID_MOBILITY_H, ns3::SixLowPanNhcExtension::EID_ROUTING_H, ns3::SixLowPanNhcExtension::GetEid(), ns3::SixLowPanNhcExtension::GetNextHeader(), ns3::SixLowPanNhcExtension::GetNh(), ns3::SixLowPanDispatch::GetNhcDispatchType(), ns3::Packet::GetSize(), ns3::Ipv6Header::IPV6_EXT_DESTINATION, ns3::Ipv6Header::IPV6_EXT_FRAGMENTATION, ns3::Ipv6Header::IPV6_EXT_HOP_BY_HOP, ns3::Ipv6Header::IPV6_EXT_ROUTING, ns3::Ipv6Header::IPV6_IPV6, ns3::Ipv6Header::IPV6_UDP, ns3::SixLowPanDispatch::LOWPAN_UDPNHC, NS_ABORT_MSG, NS_LOG_DEBUG, NS_LOG_FUNCTION, NS_UNUSED, ns3::Packet::RemoveHeader(), and ns3::Buffer::Iterator::Write().
Referenced by DecompressLowPanIphc().
Here is the call graph for this function:
Here is the caller graph for this function:
|
private |
Decompress the headers according to NHC compression.
| packet | the packet to be compressed |
| saddr | the IPv6 source address |
| daddr | the IPv6 destination address |
Definition at line 1644 of file sixlowpan-net-device.cc.
References ns3::Packet::AddHeader(), ns3::Node::ChecksumEnabled(), ns3::UdpHeader::EnableChecksums(), ns3::UdpHeader::ForceChecksum(), ns3::SixLowPanUdpNhcExtension::GetC(), ns3::SixLowPanUdpNhcExtension::GetChecksum(), ns3::SixLowPanUdpNhcExtension::GetDstPort(), ns3::SixLowPanUdpNhcExtension::GetPorts(), ns3::Packet::GetSize(), ns3::SixLowPanUdpNhcExtension::GetSrcPort(), ns3::UdpHeader::InitializeChecksum(), ns3::UdpHeader::IsChecksumOk(), NS_LOG_DEBUG, NS_LOG_FUNCTION, NS_LOG_LOGIC, NS_UNUSED, ns3::SixLowPanUdpNhcExtension::PORTS_ALL_SRC_LAST_DST, ns3::SixLowPanUdpNhcExtension::PORTS_INLINE, ns3::SixLowPanUdpNhcExtension::PORTS_LAST_SRC_ALL_DST, ns3::SixLowPanUdpNhcExtension::PORTS_LAST_SRC_LAST_DST, ns3::UdpL4Protocol::PROT_NUMBER, ns3::Packet::RemoveHeader(), ns3::UdpHeader::SetDestinationPort(), and ns3::UdpHeader::SetSourcePort().
Referenced by DecompressLowPanIphc(), and DecompressLowPanNhc().
Here is the call graph for this function:
Here is the caller graph for this function:
|
protectedvirtual |
This method is called by Object::Dispose or by the object's destructor, whichever comes first.
Subclasses are expected to implement their real destruction code in an overriden version of this method and chain up to their parent's implementation once they are done. i.e., for simplicity, the destructor of every subclass should be empty and its content should be moved to the associated DoDispose method.
It is safe to call GetObject from within this method.
Reimplemented from ns3::Object.
Definition at line 135 of file sixlowpan-net-device.cc.
References ns3::Object::DoDispose(), m_fragments, m_fragmentsTimers, m_netDevice, m_node, and NS_LOG_FUNCTION.
Here is the call graph for this function:
|
private |
Return the instance type identifier.
| packet | the packet to be fragmented (with headers already compressed with 6LoWPAN) |
| origPacketSize | the size of the IP packet before the 6LoWPAN header compression, including the IP/L4 headers |
| origHdrSize | the size of the IP header before the 6LoWPAN header compression |
| listFragments | a reference to the list of the resulting packets, all with the proper headers in place |
Definition at line 1713 of file sixlowpan-net-device.cc.
References ns3::Packet::AddHeader(), ns3::Packet::Copy(), ns3::Packet::CreateFragment(), ns3::SixLowPanFrag1::GetSerializedSize(), ns3::SixLowPanFragN::GetSerializedSize(), ns3::Packet::GetSize(), ns3::UniformRandomVariable::GetValue(), m_netDevice, m_rng, NS_ASSERT_MSG, NS_LOG_FUNCTION, NS_LOG_LOGIC, ns3::SixLowPanFragN::SetDatagramOffset(), ns3::SixLowPanFrag1::SetDatagramSize(), ns3::SixLowPanFragN::SetDatagramSize(), ns3::SixLowPanFrag1::SetDatagramTag(), and ns3::SixLowPanFragN::SetDatagramTag().
Referenced by Send(), and SendFrom().
Here is the call graph for this function:
Here is the caller graph for this function:
|
private |
Drops the oldest fragment set.
|
virtual |
Implements ns3::NetDevice.
Definition at line 282 of file sixlowpan-net-device.cc.
References m_netDevice, NS_ASSERT_MSG, and NS_LOG_FUNCTION.
|
virtual |
Calling this method is invalid if IsBroadcast returns not true.
Implements ns3::NetDevice.
Definition at line 336 of file sixlowpan-net-device.cc.
References m_netDevice, NS_ASSERT_MSG, and NS_LOG_FUNCTION.
Implements ns3::NetDevice.
Definition at line 266 of file sixlowpan-net-device.cc.
References m_netDevice, NS_ASSERT_MSG, and NS_LOG_FUNCTION.
|
virtual |
Implements ns3::NetDevice.
Definition at line 259 of file sixlowpan-net-device.cc.
References m_netDevice, and NS_LOG_FUNCTION.
Referenced by ProcessFragment(), ReceiveFromDevice(), Send(), and SendFrom().
Here is the caller graph for this function:
|
virtual |
Returns the link-layer MTU for this interface.
If the link-layer MTU is smaller than IPv6's minimum MTU (RFC 4944), 1280 will be returned.
Implements ns3::NetDevice.
Definition at line 298 of file sixlowpan-net-device.cc.
References m_netDevice, and NS_LOG_FUNCTION.
|
virtual |
Make and return a MAC multicast address using the provided multicast group.
RFC 1112 says that an Ipv4 host group address is mapped to an Ethernet multicast address by placing the low-order 23-bits of the IP address into the low-order 23 bits of the Ethernet multicast address 01-00-5E-00-00-00 (hex). Similar RFCs exist for Ipv6 and Eui64 mappings. This method performs the multicast address creation function appropriate to the underlying MAC address of the device. This MAC address is encapsulated in an abstract Address to avoid dependencies on the exact MAC address format.
In the case of net devices that do not support multicast, clients are expected to test NetDevice::IsMulticast and avoid attempting to map multicast packets. Subclasses of NetDevice that do support multicasting are expected to override this method and provide an implementation appropriate to the particular device.
| multicastGroup | The IP address for the multicast group destination of the packet. |
Implements ns3::NetDevice.
Definition at line 352 of file sixlowpan-net-device.cc.
References m_netDevice, NS_ASSERT_MSG, and NS_LOG_FUNCTION.
|
virtual |
Get the MAC multicast address corresponding to the IPv6 address provided.
| addr | IPv6 address |
Implements ns3::NetDevice.
Definition at line 360 of file sixlowpan-net-device.cc.
References m_netDevice, NS_ASSERT_MSG, and NS_LOG_FUNCTION.
Returns a smart pointer to the underlying NetDevice.
Definition at line 105 of file sixlowpan-net-device.cc.
References m_netDevice, and NS_LOG_FUNCTION.
When a subclass needs to get access to the underlying node base class to print the nodeid for example, it can invoke this method.
Implements ns3::NetDevice.
Definition at line 486 of file sixlowpan-net-device.cc.
References m_node, and NS_LOG_FUNCTION.
|
static |
Get the type ID.
Definition at line 52 of file sixlowpan-net-device.cc.
References m_dropTrace, m_etherType, m_forceEtherType, m_fragmentExpirationTimeout, m_fragmentReassemblyListSize, m_omitUdpChecksum, m_rxTrace, m_txTrace, m_useIphc, ns3::MakeTimeChecker(), ns3::MakeTraceSourceAccessor(), and ns3::TypeId::SetParent().
Here is the call graph for this function:
|
private |
Process the timeout for packet fragments.
| key | representing the packet fragments |
| iif | Input Interface |
Definition at line 2046 of file sixlowpan-net-device.cc.
References DROP_FRAGMENT_TIMEOUT, ns3::Object::GetObject(), list, m_dropTrace, m_fragments, m_fragmentsTimers, m_node, and NS_LOG_FUNCTION.
Referenced by ProcessFragment().
Here is the call graph for this function:
Here is the caller graph for this function:
|
virtual |
Return true if the net device is acting as a bridge.
Implements ns3::NetDevice.
Definition at line 376 of file sixlowpan-net-device.cc.
References m_netDevice, NS_ASSERT_MSG, and NS_LOG_FUNCTION.
|
virtual |
Implements ns3::NetDevice.
Definition at line 328 of file sixlowpan-net-device.cc.
References m_netDevice, NS_ASSERT_MSG, and NS_LOG_FUNCTION.
|
virtual |
Implements ns3::NetDevice.
Definition at line 312 of file sixlowpan-net-device.cc.
References m_netDevice, NS_ASSERT_MSG, and NS_LOG_FUNCTION.
|
virtual |
Implements ns3::NetDevice.
Definition at line 344 of file sixlowpan-net-device.cc.
References m_netDevice, NS_ASSERT_MSG, and NS_LOG_FUNCTION.
|
virtual |
Return true if the net device is on a point-to-point link.
Implements ns3::NetDevice.
Definition at line 368 of file sixlowpan-net-device.cc.
References m_netDevice, NS_ASSERT_MSG, and NS_LOG_FUNCTION.
|
private |
make a global address from a MAC address.
| addr | the MAC address |
| prefix | the address prefix |
Definition at line 2090 of file sixlowpan-net-device.cc.
References ns3::Mac16Address::ConvertFrom(), ns3::Mac64Address::ConvertFrom(), ns3::Mac48Address::ConvertFrom(), ns3::Ipv6Address::GetAny(), ns3::Ipv6Address::IsAny(), ns3::Mac16Address::IsMatchingType(), ns3::Mac64Address::IsMatchingType(), ns3::Mac48Address::IsMatchingType(), m_forceEtherType, ns3::Ipv6Address::MakeAutoconfiguredAddress(), and NS_ABORT_MSG.
Referenced by DecompressLowPanHc1().
Here is the call graph for this function:
Here is the caller graph for this function:
|
private |
make a link-local address from a MAC address.
| addr | the MAC address |
Definition at line 2064 of file sixlowpan-net-device.cc.
References ns3::Mac16Address::ConvertFrom(), ns3::Mac64Address::ConvertFrom(), ns3::Mac48Address::ConvertFrom(), ns3::Ipv6Address::GetAny(), ns3::Ipv6Address::IsAny(), ns3::Mac16Address::IsMatchingType(), ns3::Mac64Address::IsMatchingType(), ns3::Mac48Address::IsMatchingType(), m_forceEtherType, ns3::Ipv6Address::MakeAutoconfiguredLinkLocalAddress(), and NS_ABORT_MSG.
Referenced by CompressLowPanHc1(), CompressLowPanIphc(), DecompressLowPanHc1(), and DecompressLowPanIphc().
Here is the call graph for this function:
Here is the caller graph for this function:
|
virtual |
Called by higher-layers to check if this NetDevice requires ARP to be used.
Implements ns3::NetDevice.
Definition at line 498 of file sixlowpan-net-device.cc.
References m_netDevice, NS_ASSERT_MSG, and NS_LOG_FUNCTION.
|
private |
Copy constructor.
Defined and unimplemented to avoid misuse
|
private |
Process a packet fragment.
| packet | the packet |
| src | the source MAC address |
| dst | the destination MAC address |
| isFirst | true if it is the first fragment, false otherwise |
Definition at line 1785 of file sixlowpan-net-device.cc.
References ns3::SixLowPanNetDevice::Fragments::AddFirstFragment(), ns3::SixLowPanNetDevice::Fragments::AddFragment(), ns3::Packet::Copy(), DecompressLowPanHc1(), DecompressLowPanIphc(), DROP_FRAGMENT_BUFFER_FULL, ns3::SixLowPanFragN::GetDatagramOffset(), ns3::SixLowPanFrag1::GetDatagramSize(), ns3::SixLowPanFragN::GetDatagramSize(), ns3::SixLowPanFrag1::GetDatagramTag(), ns3::SixLowPanFragN::GetDatagramTag(), ns3::SixLowPanDispatch::GetDispatchType(), GetIfIndex(), ns3::Object::GetObject(), ns3::SixLowPanNetDevice::Fragments::GetPacket(), ns3::Packet::GetSize(), HandleFragmentsTimeout(), ns3::SixLowPanNetDevice::Fragments::IsEntire(), list, ns3::SixLowPanDispatch::LOWPAN_HC1, ns3::SixLowPanDispatch::LOWPAN_IPHC, ns3::SixLowPanDispatch::LOWPAN_NOTCOMPRESSED, m_dropTrace, m_fragmentExpirationTimeout, m_fragmentReassemblyListSize, m_fragments, m_fragmentsTimers, m_node, ns3::Simulator::Now(), NS_FATAL_ERROR, NS_LOG_DEBUG, NS_LOG_FUNCTION, NS_LOG_LOGIC, ns3::Packet::RemoveHeader(), ns3::Simulator::Schedule(), and ns3::SixLowPanNetDevice::Fragments::SetPacketSize().
Referenced by ReceiveFromDevice().
Here is the call graph for this function:
Here is the caller graph for this function:
|
private |
receives all the packets from a NetDevice for further processing.
| device | the NetDevice the packet ws received from |
| packet | the received packet |
| protocol | the protocol (if known) |
| source | the source address |
| destination | the destination address |
| packetType | the packet kind (e.g., HOST, BROADCAST, etc.) |
Definition at line 157 of file sixlowpan-net-device.cc.
References ns3::Packet::Copy(), ns3::Packet::CopyData(), DecompressLowPanHc1(), DecompressLowPanIphc(), DROP_UNKNOWN_EXTENSION, ns3::SixLowPanDispatch::GetDispatchType(), GetIfIndex(), ns3::Object::GetObject(), ns3::Packet::GetSize(), ns3::Packet::GetUid(), ns3::Callback< R, T1, T2, T3, T4, T5, T6, T7, T8, T9 >::IsNull(), ns3::SixLowPanDispatch::LOWPAN_BC0, ns3::SixLowPanDispatch::LOWPAN_FRAG1, ns3::SixLowPanDispatch::LOWPAN_FRAGN, ns3::SixLowPanDispatch::LOWPAN_HC1, ns3::SixLowPanDispatch::LOWPAN_IPHC, ns3::SixLowPanDispatch::LOWPAN_MESH, ns3::SixLowPanDispatch::LOWPAN_NOTCOMPRESSED, m_dropTrace, m_node, m_promiscRxCallback, m_rxCallback, m_rxTrace, NS_LOG_DEBUG, NS_LOG_FUNCTION, ProcessFragment(), and ns3::Ipv6L3Protocol::PROT_NUMBER.
Referenced by SetNetDevice().
Here is the call graph for this function:
Here is the caller graph for this function:
|
virtual |
| packet | packet sent from above down to Network Device |
| dest | mac address of the destination (already resolved) |
| protocolNumber | identifies the type of payload contained in this packet. Used to call the right L3Protocol when the packet is received. |
Called from higher layer to send packet into Network Device to the specified destination Address
Implements ns3::NetDevice.
Definition at line 384 of file sixlowpan-net-device.cc.
References CompressLowPanHc1(), CompressLowPanIphc(), DoFragmentation(), ns3::Node::GetId(), GetIfIndex(), ns3::Object::GetObject(), ns3::Packet::GetSize(), m_etherType, m_forceEtherType, m_netDevice, m_node, m_txTrace, m_useIphc, NS_ASSERT_MSG, NS_LOG_DEBUG, NS_LOG_FUNCTION, and NS_LOG_LOGIC.
Here is the call graph for this function:
|
virtual |
| packet | packet sent from above down to Network Device |
| source | source mac address (so called "MAC spoofing") |
| dest | mac address of the destination (already resolved) |
| protocolNumber | identifies the type of payload contained in this packet. Used to call the right L3Protocol when the packet is received. |
Called from higher layer to send packet into Network Device with the specified source and destination Addresses.
Implements ns3::NetDevice.
Definition at line 435 of file sixlowpan-net-device.cc.
References CompressLowPanHc1(), CompressLowPanIphc(), DoFragmentation(), GetIfIndex(), ns3::Object::GetObject(), ns3::Packet::GetSize(), m_etherType, m_forceEtherType, m_netDevice, m_node, m_txTrace, m_useIphc, NS_ASSERT_MSG, NS_LOG_DEBUG, and NS_LOG_FUNCTION.
Here is the call graph for this function:
|
virtual |
Set the address of this interface.
| address | address to set |
Implements ns3::NetDevice.
Definition at line 274 of file sixlowpan-net-device.cc.
References m_netDevice, NS_ASSERT_MSG, and NS_LOG_FUNCTION.
|
virtual |
| index | ifIndex of the device |
Implements ns3::NetDevice.
Definition at line 252 of file sixlowpan-net-device.cc.
References m_ifIndex, and NS_LOG_FUNCTION.
|
virtual |
| mtu | MTU value, in bytes, to set for the device |
Override for default MTU defined on a per-type basis.
Implements ns3::NetDevice.
Definition at line 290 of file sixlowpan-net-device.cc.
References m_netDevice, NS_ASSERT_MSG, and NS_LOG_FUNCTION.
Setup SixLowPan to be a proxy for the specified NetDevice.
All the packets incoming and outgoing from the NetDevice will be processed by SixLowPanNetDevice.
| device | a smart pointer to the NetDevice to be proxied. |
Definition at line 111 of file sixlowpan-net-device.cc.
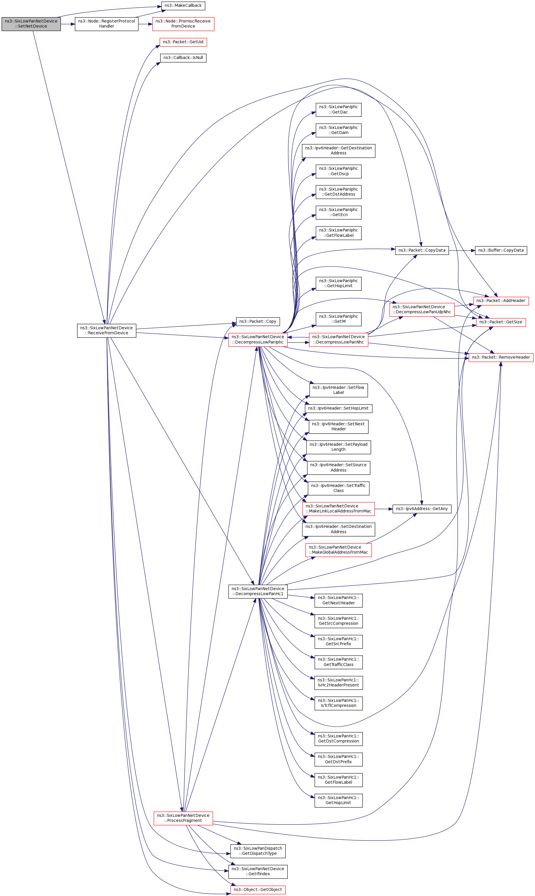
References m_etherType, m_forceEtherType, m_netDevice, m_node, ns3::MakeCallback(), NS_LOG_DEBUG, NS_LOG_FUNCTION, ReceiveFromDevice(), and ns3::Node::RegisterProtocolHandler().
Referenced by SixlowpanHc1ImplTest::DoRun(), SixlowpanIphcImplTest::DoRun(), and SixlowpanFragmentationTest::DoRun().
Here is the call graph for this function:
Here is the caller graph for this function:| node | the node associated to this netdevice. |
This method is called from ns3::Node::AddDevice.
Implements ns3::NetDevice.
Definition at line 492 of file sixlowpan-net-device.cc.
References m_node, and NS_LOG_FUNCTION.
|
virtual |
| cb | callback to invoke whenever a packet has been received in promiscuous mode and must be forwarded to the higher layers. |
Enables netdevice promiscuous mode and sets the callback that will handle promiscuous mode packets. Note, promiscuous mode packets means all packets, including those packets that can be sensed by the netdevice but which are intended to be received by other hosts.
Implements ns3::NetDevice.
Definition at line 512 of file sixlowpan-net-device.cc.
References m_promiscRxCallback, and NS_LOG_FUNCTION.
|
virtual |
| cb | callback to invoke whenever a packet has been received and must be forwarded to the higher layers. |
Implements ns3::NetDevice.
Definition at line 506 of file sixlowpan-net-device.cc.
References m_rxCallback, and NS_LOG_FUNCTION.
|
virtual |
Implements ns3::NetDevice.
Definition at line 518 of file sixlowpan-net-device.cc.
References NS_LOG_FUNCTION.
|
private |
Callback to trace drop packets.
Data passed:
Definition at line 217 of file sixlowpan-net-device.h.
Referenced by GetTypeId(), HandleFragmentsTimeout(), ProcessFragment(), and ReceiveFromDevice().
|
private |
EtherType number (used only if m_forceEtherType is true)
Definition at line 460 of file sixlowpan-net-device.h.
Referenced by GetTypeId(), Send(), SendFrom(), and SetNetDevice().
|
private |
Force the EtherType number.
Also implying that the underlying NetDevice is using 48-bit Addresses, e.g., Ethernet, WiFi, etc.
Definition at line 458 of file sixlowpan-net-device.h.
Referenced by GetTypeId(), MakeGlobalAddressFromMac(), MakeLinkLocalAddressFromMac(), Send(), SendFrom(), and SetNetDevice().
|
private |
Time limit for fragment rebuilding.
Definition at line 440 of file sixlowpan-net-device.h.
Referenced by GetTypeId(), and ProcessFragment().
|
private |
How many packets can be rebuilt at the same time.
Some real implementation do limit this. Zero means no limit.
Definition at line 446 of file sixlowpan-net-device.h.
Referenced by GetTypeId(), and ProcessFragment().
|
private |
Fragments hold to be rebuilt.
Definition at line 438 of file sixlowpan-net-device.h.
Referenced by ns3::SixLowPanNetDevice::Fragments::AddFragment(), DoDispose(), ns3::SixLowPanNetDevice::Fragments::GetFraments(), ns3::SixLowPanNetDevice::Fragments::GetPacket(), HandleFragmentsTimeout(), ns3::SixLowPanNetDevice::Fragments::IsEntire(), and ProcessFragment().
|
private |
Timers related to fragment rebuilding.
Definition at line 439 of file sixlowpan-net-device.h.
Referenced by DoDispose(), HandleFragmentsTimeout(), and ProcessFragment().
|
private |
Smart pointer to the underlying NetDevice.
Definition at line 451 of file sixlowpan-net-device.h.
Referenced by AddLinkChangeCallback(), DoDispose(), DoFragmentation(), GetAddress(), GetBroadcast(), GetChannel(), GetIfIndex(), GetMtu(), GetMulticast(), GetNetDevice(), IsBridge(), IsBroadcast(), IsLinkUp(), IsMulticast(), IsPointToPoint(), NeedsArp(), Send(), SendFrom(), SetAddress(), SetMtu(), SetNetDevice(), and SixLowPanNetDevice().
Smart pointer to the Node.
Definition at line 450 of file sixlowpan-net-device.h.
Referenced by DoDispose(), GetNode(), HandleFragmentsTimeout(), ProcessFragment(), ReceiveFromDevice(), Send(), SendFrom(), SetNetDevice(), and SetNode().
|
private |
Omit UDP checksum in NC1 encoding.
Definition at line 461 of file sixlowpan-net-device.h.
Referenced by CompressLowPanIphc(), CompressLowPanNhc(), and GetTypeId().
|
private |
The callback used to notify higher layers that a packet has been received in promiscuous mode.
Definition at line 186 of file sixlowpan-net-device.h.
Referenced by ReceiveFromDevice(), and SetPromiscReceiveCallback().
|
private |
Rng for the fragments tag.
Definition at line 463 of file sixlowpan-net-device.h.
Referenced by AssignStreams(), DoFragmentation(), and SixLowPanNetDevice().
|
private |
The callback used to notify higher layers that a packet has been received.
Definition at line 181 of file sixlowpan-net-device.h.
Referenced by ReceiveFromDevice(), and SetReceiveCallback().
|
private |
Callback to trace RX (reception) packets.
Data passed:
Definition at line 206 of file sixlowpan-net-device.h.
Referenced by GetTypeId(), and ReceiveFromDevice().
|
private |
Callback to trace TX (transmission) packets.
Data passed:
Definition at line 196 of file sixlowpan-net-device.h.
Referenced by GetTypeId(), Send(), and SendFrom().
|
private |
Use IPHC or HC1.
Definition at line 448 of file sixlowpan-net-device.h.
Referenced by GetTypeId(), Send(), and SendFrom().