A Discrete-Event Network Simulator
API
 All Classes Namespaces Files Functions Variables Typedefs Enumerations Enumerator Properties Friends Macros Groups Pages
ns3::V4Ping Class Reference

an application which sends one ICMP ECHO request, waits for a REPLYs and reports the calculated RTT. More...

#include <v4ping.h>

+ Inheritance diagram for ns3::V4Ping:
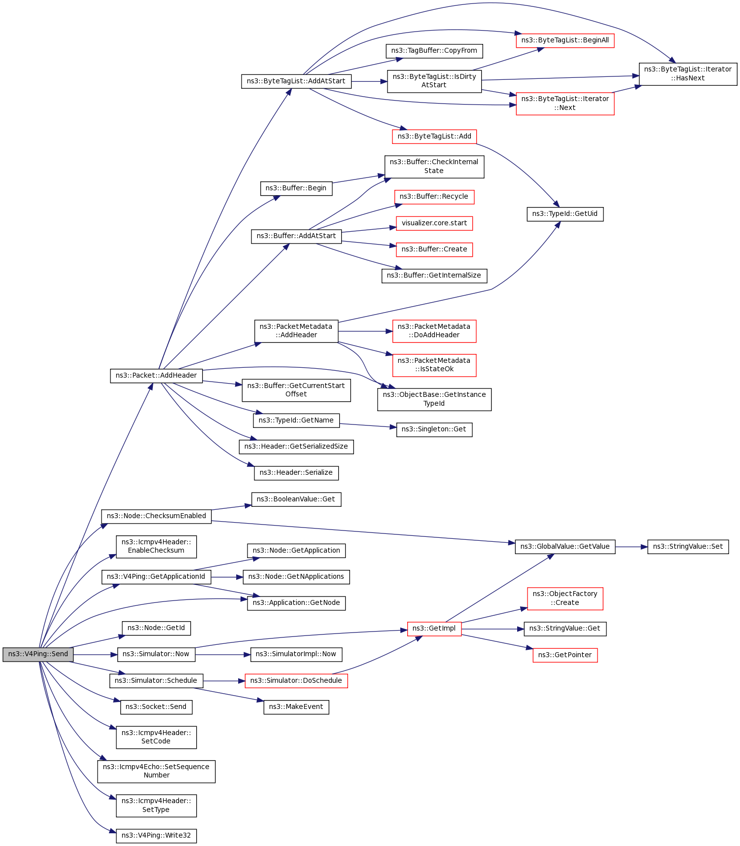
+ Collaboration diagram for ns3::V4Ping:

Public Member Functions

 V4Ping ()
 create a pinger applications More...
 
virtual ~V4Ping ()
 
- Public Member Functions inherited from ns3::Application
 Application ()
 
virtual ~Application ()
 
Ptr< NodeGetNode () const
 
void SetNode (Ptr< Node > node)
 
void SetStartTime (Time start)
 Specify application start time. More...
 
void SetStopTime (Time stop)
 Specify application stop time. More...
 
- Public Member Functions inherited from ns3::Object
 Object ()
 
virtual ~Object ()
 
void AggregateObject (Ptr< Object > other)
 
void Dispose (void)
 Run the DoDispose methods of this object and all the objects aggregated to it. More...
 
AggregateIterator GetAggregateIterator (void) const
 
virtual TypeId GetInstanceTypeId (void) const
 
template<typename T >
Ptr< T > GetObject (void) const
 
template<typename T >
Ptr< T > GetObject (TypeId tid) const
 
void Initialize (void)
 This method calls the virtual DoInitialize method on all the objects aggregated to this object. More...
 
- Public Member Functions inherited from ns3::SimpleRefCount< Object, ObjectBase, ObjectDeleter >
 SimpleRefCount ()
 Constructor. More...
 
 SimpleRefCount (const SimpleRefCount &o)
 Copy constructor. More...
 
uint32_t GetReferenceCount (void) const
 Get the reference count of the object. More...
 
SimpleRefCountoperator= (const SimpleRefCount &o)
 Assignment. More...
 
void Ref (void) const
 Increment the reference count. More...
 
void Unref (void) const
 Decrement the reference count. More...
 
- Public Member Functions inherited from ns3::ObjectBase
virtual ~ObjectBase ()
 Virtual destructor. More...
 
void GetAttribute (std::string name, AttributeValue &value) const
 
bool GetAttributeFailSafe (std::string name, AttributeValue &attribute) const
 
void SetAttribute (std::string name, const AttributeValue &value)
 
bool SetAttributeFailSafe (std::string name, const AttributeValue &value)
 
bool TraceConnect (std::string name, std::string context, const CallbackBase &cb)
 
bool TraceConnectWithoutContext (std::string name, const CallbackBase &cb)
 
bool TraceDisconnect (std::string name, std::string context, const CallbackBase &cb)
 
bool TraceDisconnectWithoutContext (std::string name, const CallbackBase &cb)
 

Static Public Member Functions

static TypeId GetTypeId (void)
 Get the type ID. More...
 
- Static Public Member Functions inherited from ns3::Application
static TypeId GetTypeId (void)
 
- Static Public Member Functions inherited from ns3::Object
static TypeId GetTypeId (void)
 Register this type. More...
 
- Static Public Member Functions inherited from ns3::SimpleRefCount< Object, ObjectBase, ObjectDeleter >
static void Cleanup (void)
 Noop. More...
 
- Static Public Member Functions inherited from ns3::ObjectBase
static TypeId GetTypeId (void)
 Get the type ID. More...
 

Private Member Functions

virtual void DoDispose (void)
 This method is called by Object::Dispose or by the object's destructor, whichever comes first. More...
 
uint32_t GetApplicationId (void) const
 Return the application ID in the node. More...
 
void Read32 (const uint8_t *buffer, uint32_t &data)
 Writes data from a little-endian formatted buffer to data. More...
 
void Receive (Ptr< Socket > socket)
 Receive an ICMP Echo. More...
 
void Send ()
 Send one Ping (ICMP ECHO) to the destination. More...
 
virtual void StartApplication (void)
 Application specific startup code. More...
 
virtual void StopApplication (void)
 Application specific shutdown code. More...
 
void Write32 (uint8_t *buffer, const uint32_t data)
 Writes data to buffer in little-endian format. More...
 

Private Attributes

Average< double > m_avgRtt
 Average rtt is ms. More...
 
Time m_interval
 Wait interval seconds between sending each packet. More...
 
EventId m_next
 Next packet will be sent. More...
 
uint32_t m_recv
 received packets counter More...
 
Ipv4Address m_remote
 Remote address. More...
 
std::map< uint16_t, Timem_sent
 All sent but not answered packets. Map icmp seqno -> when sent. More...
 
uint16_t m_seq
 ICMP ECHO sequence number. More...
 
uint32_t m_size
 Specifies the number of data bytes to be sent. More...
 
Ptr< Socketm_socket
 The socket we send packets from. More...
 
Time m_started
 Start time to report total ping time. More...
 
TracedCallback< Timem_traceRtt
 TracedCallback for RTT measured by ICMP ECHOs. More...
 
bool m_verbose
 produce ping-style output if true More...
 

Additional Inherited Members

- Protected Member Functions inherited from ns3::Application
virtual void DoInitialize (void)
 This method is called only once by Object::Initialize. More...
 
- Protected Member Functions inherited from ns3::Object
 Object (const Object &o)
 
virtual void NotifyNewAggregate (void)
 This method is invoked whenever two sets of objects are aggregated together. More...
 
- Protected Member Functions inherited from ns3::ObjectBase
void ConstructSelf (const AttributeConstructionList &attributes)
 
virtual void NotifyConstructionCompleted (void)
 This method is invoked once all member attributes have been initialized. More...
 
- Protected Attributes inherited from ns3::Application
Ptr< Nodem_node
 
EventId m_startEvent
 The simulation time that the appliacation will end. More...
 
Time m_startTime
 The node that this application is installed on. More...
 
EventId m_stopEvent
 The event that will fire at m_startTime to start the application. More...
 
Time m_stopTime
 The simulation time that the appliacation will start. More...
 

Detailed Description

an application which sends one ICMP ECHO request, waits for a REPLYs and reports the calculated RTT.

Note: The RTT calculated is reported through a trace source.

Config Paths

ns3::V4Ping is accessible through the following paths with Config::Set and Config::Connect:

  • /NodeList/[i]/ApplicationList/[i]/$ns3::V4Ping

Attributes

  • Remote: The address of the machine we want to ping.
  • Verbose: Produce usual output.
    • Set with class: BooleanValue
    • Underlying type: bool
    • Initial value: false
    • Flags: construct write read
  • Interval: Wait interval seconds between sending each packet.
    • Set with class: ns3::TimeValue
    • Underlying type: Time -9223372036854775808.0ns:+9223372036854775807.0ns
    • Initial value: +1000000000.0ns
    • Flags: construct write read
  • Size: The number of data bytes to be sent, real packet will be 8 (ICMP) + 20 (IP) bytes longer.

Attributes defined in parent class ns3::Application

  • StartTime: Time at which the application will start
    • Set with class: ns3::TimeValue
    • Underlying type: Time -9223372036854775808.0ns:+9223372036854775807.0ns
    • Initial value: +0.0ns
    • Flags: construct write read
  • StopTime: Time at which the application will stop
    • Set with class: ns3::TimeValue
    • Underlying type: Time -9223372036854775808.0ns:+9223372036854775807.0ns
    • Initial value: +0.0ns
    • Flags: construct write read

TraceSources

  • Rtt: The rtt calculated by the ping.

Definition at line 43 of file v4ping.h.

Constructor & Destructor Documentation

ns3::V4Ping::V4Ping ( )

create a pinger applications

Definition at line 67 of file v4ping.cc.

References NS_LOG_FUNCTION.

ns3::V4Ping::~V4Ping ( )
virtual

Definition at line 77 of file v4ping.cc.

References NS_LOG_FUNCTION.

Member Function Documentation

void ns3::V4Ping::DoDispose ( void  )
privatevirtual

This method is called by Object::Dispose or by the object's destructor, whichever comes first.

Subclasses are expected to implement their real destruction code in an overriden version of this method and chain up to their parent's implementation once they are done. i.e., for simplicity, the destructor of every subclass should be empty and its content should be moved to the associated DoDispose method.

It is safe to call GetObject from within this method.

Reimplemented from ns3::Application.

Definition at line 83 of file v4ping.cc.

References ns3::Application::DoDispose(), m_socket, and NS_LOG_FUNCTION.

+ Here is the call graph for this function:

uint32_t ns3::V4Ping::GetApplicationId ( void  ) const
private

Return the application ID in the node.

Returns
the application id

Definition at line 91 of file v4ping.cc.

References ns3::Node::GetApplication(), ns3::Node::GetNApplications(), ns3::Application::GetNode(), NS_ASSERT_MSG, and NS_LOG_FUNCTION.

Referenced by Receive(), and Send().

+ Here is the call graph for this function:

+ Here is the caller graph for this function:

TypeId ns3::V4Ping::GetTypeId ( void  )
static

Get the type ID.

Returns
the object TypeId

Definition at line 37 of file v4ping.cc.

References m_interval, m_remote, m_size, m_traceRtt, m_verbose, ns3::MakeTimeChecker(), ns3::MakeTraceSourceAccessor(), and ns3::TypeId::SetParent().

+ Here is the call graph for this function:

void ns3::V4Ping::Read32 ( const uint8_t *  buffer,
uint32_t &  data 
)
private

Writes data from a little-endian formatted buffer to data.

Parameters
bufferthe buffer to read from
datathe read data

Definition at line 183 of file v4ping.cc.

References NS_LOG_FUNCTION.

Referenced by Receive().

+ Here is the caller graph for this function:

void ns3::V4Ping::StartApplication ( void  )
privatevirtual

Application specific startup code.

The StartApplication method is called at the start time specified by Start This method should be overridden by all or most application subclasses.

Reimplemented from ns3::Application.

Definition at line 235 of file v4ping.cc.

References ns3::Socket::Bind(), ns3::Socket::Connect(), ns3::Socket::CreateSocket(), ns3::Ipv4Address::GetAny(), ns3::Application::GetNode(), ns3::TypeId::LookupByName(), m_remote, m_socket, m_started, m_verbose, ns3::MakeCallback(), ns3::Simulator::Now(), NS_ASSERT, NS_LOG_FUNCTION, Receive(), Send(), ns3::ObjectBase::SetAttribute(), and ns3::Socket::SetRecvCallback().

+ Here is the call graph for this function:

void ns3::V4Ping::StopApplication ( void  )
privatevirtual

Application specific shutdown code.

The StopApplication method is called at the stop time specified by Stop This method should be overridden by all or most application subclasses.

Reimplemented from ns3::Application.

Definition at line 260 of file v4ping.cc.

References ns3::Average< T >::Avg(), ns3::EventId::Cancel(), ns3::Socket::Close(), ns3::Average< T >::Count(), m_avgRtt, m_next, m_recv, m_remote, m_seq, m_socket, m_started, m_verbose, ns3::Average< T >::Max(), ns3::Average< T >::Min(), ns3::Simulator::Now(), NS_LOG_FUNCTION, and ns3::Average< T >::Stddev().

+ Here is the call graph for this function:

void ns3::V4Ping::Write32 ( uint8_t *  buffer,
const uint32_t  data 
)
private

Writes data to buffer in little-endian format.

Least significant byte of data is at lowest buffer address

Parameters
bufferthe buffer to write to
datathe data to write

Definition at line 172 of file v4ping.cc.

References NS_LOG_FUNCTION.

Referenced by Send().

+ Here is the caller graph for this function:

Member Data Documentation

Average<double> ns3::V4Ping::m_avgRtt
private

Average rtt is ms.

Definition at line 119 of file v4ping.h.

Referenced by Receive(), and StopApplication().

Time ns3::V4Ping::m_interval
private

Wait interval seconds between sending each packet.

Definition at line 100 of file v4ping.h.

Referenced by GetTypeId(), and Send().

EventId ns3::V4Ping::m_next
private

Next packet will be sent.

Definition at line 121 of file v4ping.h.

Referenced by Send(), and StopApplication().

uint32_t ns3::V4Ping::m_recv
private

received packets counter

Definition at line 115 of file v4ping.h.

Referenced by Receive(), and StopApplication().

Ipv4Address ns3::V4Ping::m_remote
private

Remote address.

Definition at line 98 of file v4ping.h.

Referenced by GetTypeId(), StartApplication(), and StopApplication().

std::map<uint16_t, Time> ns3::V4Ping::m_sent
private

All sent but not answered packets. Map icmp seqno -> when sent.

Definition at line 123 of file v4ping.h.

Referenced by Receive(), and Send().

uint16_t ns3::V4Ping::m_seq
private

ICMP ECHO sequence number.

Definition at line 109 of file v4ping.h.

Referenced by Send(), and StopApplication().

uint32_t ns3::V4Ping::m_size
private

Specifies the number of data bytes to be sent.

The default is 56, which translates into 64 ICMP data bytes when combined with the 8 bytes of ICMP header data.

Definition at line 105 of file v4ping.h.

Referenced by GetTypeId(), Receive(), and Send().

Ptr<Socket> ns3::V4Ping::m_socket
private

The socket we send packets from.

Definition at line 107 of file v4ping.h.

Referenced by DoDispose(), Receive(), Send(), StartApplication(), and StopApplication().

Time ns3::V4Ping::m_started
private

Start time to report total ping time.

Definition at line 117 of file v4ping.h.

Referenced by StartApplication(), and StopApplication().

TracedCallback<Time> ns3::V4Ping::m_traceRtt
private

TracedCallback for RTT measured by ICMP ECHOs.

Definition at line 111 of file v4ping.h.

Referenced by GetTypeId(), and Receive().

bool ns3::V4Ping::m_verbose
private

produce ping-style output if true

Definition at line 113 of file v4ping.h.

Referenced by GetTypeId(), Receive(), StartApplication(), and StopApplication().


The documentation for this class was generated from the following files: