A Discrete-Event Network Simulator
API
 All Classes Namespaces Files Functions Variables Typedefs Enumerations Enumerator Properties Friends Macros Groups Pages
simple-ref-count.h File Reference
#include "empty.h"
#include "default-deleter.h"
#include "assert.h"
#include <stdint.h>
#include <limits>
+ Include dependency graph for simple-ref-count.h:
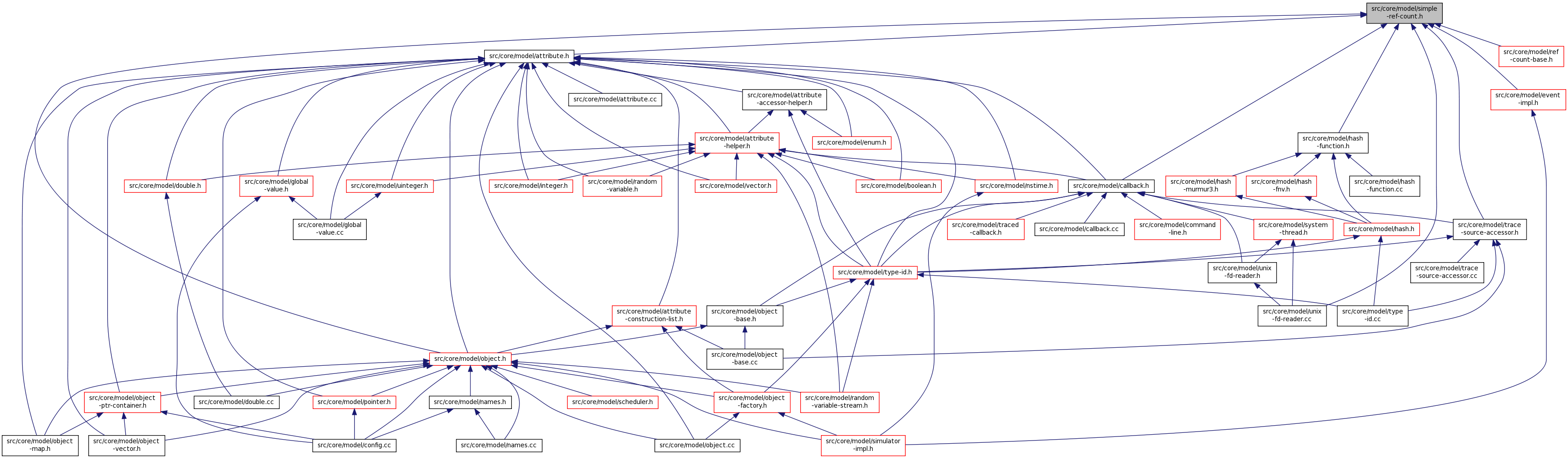
+ This graph shows which files directly or indirectly include this file:

Go to the source code of this file.

Classes

class  ns3::SimpleRefCount< T, PARENT, DELETER >
 A template-based reference counting class. More...
 

Namespaces

 ns3
 Every class exported by the ns3 library is enclosed in the ns3 namespace.