Inheritance diagram for GlobalRoutingSlash32TestCase:
Collaboration diagram for GlobalRoutingSlash32TestCase:Public Member Functions | |
| GlobalRoutingSlash32TestCase () | |
| virtual | ~GlobalRoutingSlash32TestCase () |
Public Member Functions inherited from ns3::TestCase | |
| virtual | ~TestCase () |
| Destructor. More... | |
Private Member Functions | |
| virtual void | DoRun (void) |
| Implementation to actually run this TestCase. More... | |
Additional Inherited Members | |
Public Types inherited from ns3::TestCase | |
| enum | TestDuration { QUICK = 1, EXTENSIVE = 2, TAKES_FOREVER = 3 } |
| How long the test takes to execute. More... | |
Protected Member Functions inherited from ns3::TestCase | |
| TestCase (std::string name) | |
| void | AddTestCase (TestCase *testCase) NS_DEPRECATED |
| Add an individual child TestCase case to this TestCase. More... | |
| void | AddTestCase (TestCase *testCase, enum TestDuration duration) |
| Add an individual child TestCase to this test suite. More... | |
| std::string | CreateDataDirFilename (std::string filename) |
| std::string | CreateTempDirFilename (std::string filename) |
| bool | GetErrorStatus (void) const NS_DEPRECATED |
| std::string | GetName (void) const |
| bool | IsStatusFailure (void) const |
| bool | IsStatusSuccess (void) const |
| bool | MustAssertOnFailure (void) const |
| bool | MustContinueOnFailure (void) const |
| void | ReportTestFailure (std::string cond, std::string actual, std::string limit, std::string message, std::string file, int32_t line) |
| void | SetDataDir (std::string directory) |
Definition at line 280 of file global-routing-test-suite.cc.
| GlobalRoutingSlash32TestCase::GlobalRoutingSlash32TestCase | ( | ) |
Definition at line 291 of file global-routing-test-suite.cc.
|
virtual |
Definition at line 296 of file global-routing-test-suite.cc.
|
privatevirtual |
Implementation to actually run this TestCase.
Subclasses should override this method to conduct their tests.
Implements ns3::TestCase.
Definition at line 305 of file global-routing-test-suite.cc.
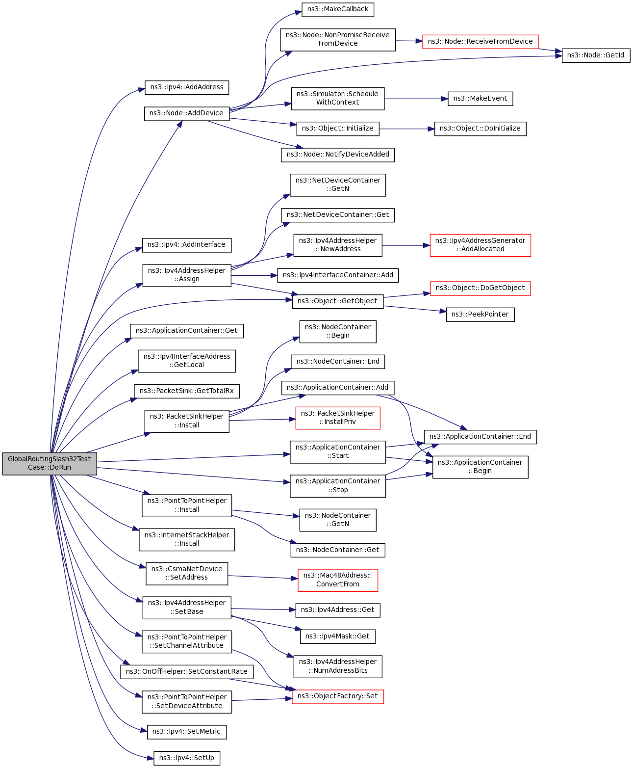
References ns3::Ipv4::AddAddress(), ns3::Node::AddDevice(), ns3::Ipv4::AddInterface(), ns3::Ipv4AddressHelper::Assign(), ns3::ApplicationContainer::Get(), ns3::Ipv4InterfaceAddress::GetLocal(), ns3::Object::GetObject(), ns3::PacketSink::GetTotalRx(), ns3::PacketSinkHelper::Install(), ns3::PointToPointHelper::Install(), ns3::InternetStackHelper::Install(), NS_TEST_ASSERT_MSG_EQ, port, ns3::CsmaNetDevice::SetAddress(), ns3::Ipv4AddressHelper::SetBase(), ns3::PointToPointHelper::SetChannelAttribute(), ns3::OnOffHelper::SetConstantRate(), ns3::PointToPointHelper::SetDeviceAttribute(), ns3::Ipv4::SetMetric(), ns3::Ipv4::SetUp(), ns3::ApplicationContainer::Start(), and ns3::ApplicationContainer::Stop().
Here is the call graph for this function: