A Discrete-Event Network Simulator
API
 All Classes Namespaces Files Functions Variables Typedefs Enumerations Enumerator Properties Friends Macros Groups Pages
ns3::Ptr< T > Class Template Reference

smart pointer class similar to boost::intrusive_ptr More...

#include <ptr.h>

+ Collaboration diagram for ns3::Ptr< T >:

Classes

class  Tester
 

Public Member Functions

 Ptr ()
 Create an empty smart pointer. More...
 
 Ptr (T *ptr)
 
 Ptr (T *ptr, bool ref)
 
 Ptr (Ptr const &o)
 
template<typename U >
 Ptr (Ptr< U > const &o)
 
 ~Ptr ()
 
 operator Tester * () const
 
bool operator! ()
 
const T & operator* () const
 
T & operator* ()
 
T * operator-> () const
 
T * operator-> ()
 
Ptr< T > & operator= (Ptr const &o)
 

Private Member Functions

void Acquire (void) const
 

Private Attributes

T * m_ptr
 

Friends

template<typename U >
U * GetPointer (const Ptr< U > &p)
 
template<typename U >
U * PeekPointer (const Ptr< U > &p)
 
class Ptr< const T >
 

Related Functions

(Note that these are not member functions.)

template<typename T >
T * GetPointer (const Ptr< T > &p)
 
template<typename T >
T * PeekPointer (const Ptr< T > &p)
 

Detailed Description

template<typename T>
class ns3::Ptr< T >

smart pointer class similar to boost::intrusive_ptr

This smart-pointer class assumes that the underlying type provides a pair of Ref and Unref methods which are expected to increment and decrement the internal refcount of the object instance.

This implementation allows you to manipulate the smart pointer as if it was a normal pointer: you can compare it with zero, compare it against other pointers, assign zero to it, etc.

It is possible to extract the raw pointer from this smart pointer with the GetPointer and PeekPointer methods.

If you want to store a newed object into a smart pointer, we recommend you to use the Create template functions to create the object and store it in a smart pointer to avoid memory leaks. These functions are really small convenience functions and their goal is just is save you a small bit of typing.

Definition at line 59 of file ptr.h.

Constructor & Destructor Documentation

template<typename T >
ns3::Ptr< T >::Ptr ( )

Create an empty smart pointer.

Definition at line 415 of file ptr.h.

template<typename T>
ns3::Ptr< T >::Ptr ( T *  ptr)
Parameters
ptrraw pointer to manage

Create a smart pointer which points to the object pointed to by the input raw pointer ptr. This method creates its own reference to the pointed object. The caller is responsible for Unref()'ing its own reference, and the smart pointer will eventually do the same, so that object is deleted if no more references to it remain.

Definition at line 421 of file ptr.h.

References ns3::Ptr< T >::Acquire().

+ Here is the call graph for this function:

template<typename T>
ns3::Ptr< T >::Ptr ( T *  ptr,
bool  ref 
)
Parameters
ptrraw pointer to manage
refif set to true, this method calls Ref, otherwise, it does not call Ref.

Create a smart pointer which points to the object pointed to by the input raw pointer ptr.

Definition at line 428 of file ptr.h.

References ns3::Ptr< T >::Acquire().

+ Here is the call graph for this function:

template<typename T>
ns3::Ptr< T >::Ptr ( Ptr< T > const &  o)

Definition at line 438 of file ptr.h.

References ns3::Ptr< T >::Acquire().

+ Here is the call graph for this function:

template<typename T >
template<typename U >
ns3::Ptr< T >::Ptr ( Ptr< U > const &  o)

Definition at line 445 of file ptr.h.

References ns3::Ptr< T >::Acquire().

+ Here is the call graph for this function:

template<typename T >
ns3::Ptr< T >::~Ptr ( )

Definition at line 452 of file ptr.h.

Member Function Documentation

template<typename T >
void ns3::Ptr< T >::Acquire ( void  ) const
inlineprivate

Definition at line 406 of file ptr.h.

Referenced by ns3::GetPointer(), and ns3::Ptr< T >::Ptr().

+ Here is the caller graph for this function:

template<typename T >
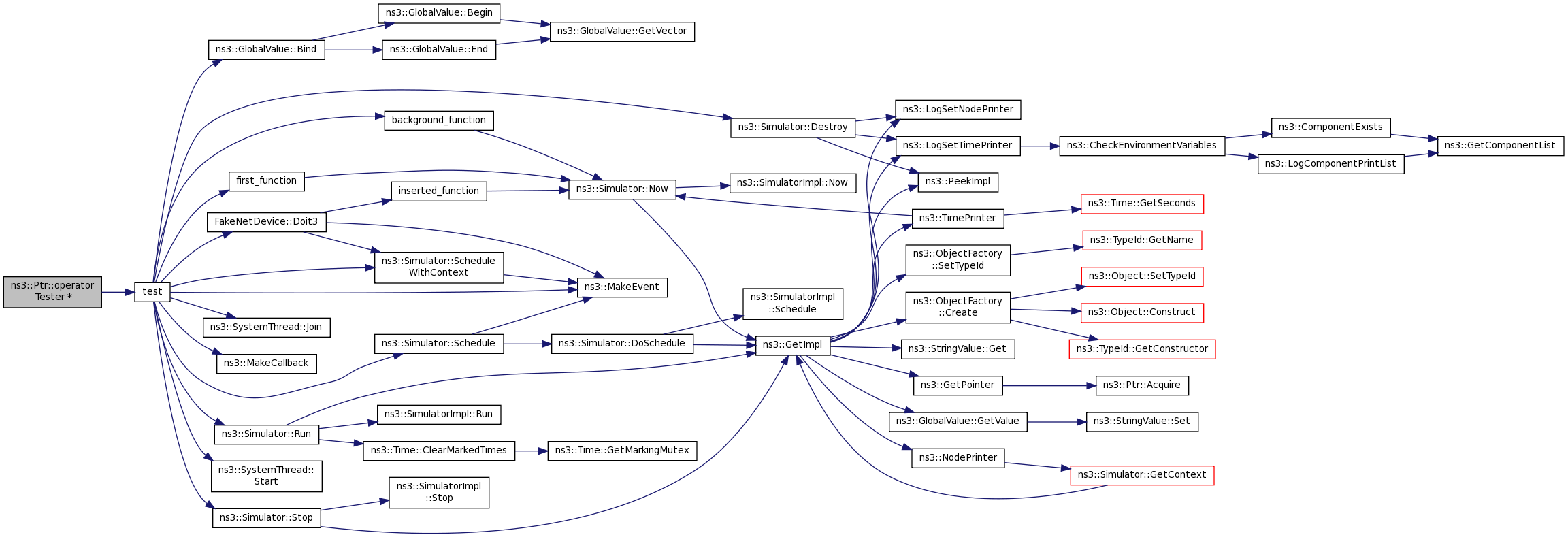
ns3::Ptr< T >::operator Tester * ( ) const

Definition at line 513 of file ptr.h.

References test().

+ Here is the call graph for this function:

template<typename T >
bool ns3::Ptr< T >::operator! ( )

Definition at line 507 of file ptr.h.

template<typename T >
const T & ns3::Ptr< T >::operator* ( ) const

Definition at line 493 of file ptr.h.

template<typename T >
T & ns3::Ptr< T >::operator* ( )

Definition at line 500 of file ptr.h.

template<typename T >
T * ns3::Ptr< T >::operator-> ( ) const

Definition at line 486 of file ptr.h.

template<typename T >
T * ns3::Ptr< T >::operator-> ( )

Definition at line 479 of file ptr.h.

template<typename T >
Ptr< T > & ns3::Ptr< T >::operator= ( Ptr< T > const &  o)

Definition at line 462 of file ptr.h.

References ns3::Ptr< T >::m_ptr.

Friends And Related Function Documentation

template<typename T>
template<typename U >
U* GetPointer ( const Ptr< U > &  p)
friend
template<typename T >
T * GetPointer ( const Ptr< T > &  p)
related
Parameters
psmart pointer
Returns
the pointer managed by this smart pointer.

The underlying refcount is incremented prior to returning to the caller so the caller is responsible for calling Unref himself.

Definition at line 285 of file ptr.h.

template<typename T>
template<typename U >
U* PeekPointer ( const Ptr< U > &  p)
friend
template<typename T >
T * PeekPointer ( const Ptr< T > &  p)
related
Parameters
psmart pointer
Returns
the pointer managed by this smart pointer.

The underlying refcount is not incremented prior to returning to the caller so the caller is not responsible for calling Unref himself.

Definition at line 279 of file ptr.h.

template<typename T>
friend class Ptr< const T >
friend

Definition at line 67 of file ptr.h.

Member Data Documentation

template<typename T>
T* ns3::Ptr< T >::m_ptr
private

Definition at line 62 of file ptr.h.

Referenced by ns3::GetPointer(), ns3::Ptr< T >::operator=(), and ns3::PeekPointer().


The documentation for this class was generated from the following file: