#include <string>#include <fstream>#include "ns3/core-module.h"#include "ns3/point-to-point-module.h"#include "ns3/internet-module.h"#include "ns3/applications-module.h"#include "ns3/network-module.h"#include "ns3/packet-sink.h"
Include dependency graph for tcp-bulk-send.cc:Go to the source code of this file.
Functions | |
| int | main (int argc, char *argv[]) |
| NS_LOG_COMPONENT_DEFINE ("TcpBulkSendExample") | |
| int main | ( | int | argc, |
| char * | argv[] | ||
| ) |
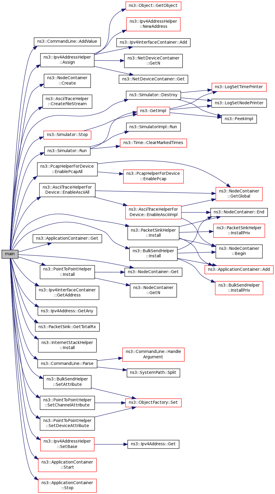
Definition at line 41 of file tcp-bulk-send.cc.
References ns3::CommandLine::AddValue(), ns3::Ipv4AddressHelper::Assign(), ns3::NodeContainer::Create(), ns3::AsciiTraceHelper::CreateFileStream(), ns3::Simulator::Destroy(), first::devices, ns3::AsciiTraceHelperForDevice::EnableAsciiAll(), ns3::PcapHelperForDevice::EnablePcapAll(), ns3::ApplicationContainer::Get(), ns3::NodeContainer::Get(), ns3::Ipv4InterfaceContainer::GetAddress(), ns3::Ipv4Address::GetAny(), ns3::PacketSink::GetTotalRx(), ns3::PacketSinkHelper::Install(), ns3::BulkSendHelper::Install(), ns3::PointToPointHelper::Install(), ns3::InternetStackHelper::Install(), first::nodes, NS_LOG_INFO, ns3::CommandLine::Parse(), first::pointToPoint, port, ns3::Simulator::Run(), ns3::BulkSendHelper::SetAttribute(), ns3::Ipv4AddressHelper::SetBase(), ns3::PointToPointHelper::SetChannelAttribute(), ns3::PointToPointHelper::SetDeviceAttribute(), ns3::ApplicationContainer::Start(), ns3::Simulator::Stop(), and ns3::ApplicationContainer::Stop().
Here is the call graph for this function:| NS_LOG_COMPONENT_DEFINE | ( | "TcpBulkSendExample" | ) |