Inheritance diagram for SameRoomPositionAllocatorTestCase:
Collaboration diagram for SameRoomPositionAllocatorTestCase:Public Member Functions | |
| SameRoomPositionAllocatorTestCase () | |
Public Member Functions inherited from ns3::TestCase | |
| virtual | ~TestCase () |
| Destructor. More... | |
| std::string | GetName (void) const |
Private Member Functions | |
| virtual void | DoRun (void) |
| Implementation to actually run this TestCase. More... | |
Additional Inherited Members | |
Public Types inherited from ns3::TestCase | |
| enum | TestDuration { QUICK = 1, EXTENSIVE = 2, TAKES_FOREVER = 3 } |
| How long the test takes to execute. More... | |
Protected Member Functions inherited from ns3::TestCase | |
| TestCase (std::string name) | |
| void | AddTestCase (TestCase *testCase) NS_DEPRECATED |
| Add an individual child TestCase case to this TestCase. More... | |
| void | AddTestCase (TestCase *testCase, enum TestDuration duration) |
| Add an individual child TestCase to this test suite. More... | |
| bool | GetErrorStatus (void) const NS_DEPRECATED |
| TestCase * | GetParent () const |
| bool | IsStatusFailure (void) const |
| bool | IsStatusSuccess (void) const |
| void | SetDataDir (std::string directory) |
| void | ReportTestFailure (std::string cond, std::string actual, std::string limit, std::string message, std::string file, int32_t line) |
| Log the failure of this TestCase. More... | |
| bool | MustAssertOnFailure (void) const |
| bool | MustContinueOnFailure (void) const |
| std::string | CreateDataDirFilename (std::string filename) |
| std::string | CreateTempDirFilename (std::string filename) |
Definition at line 147 of file building-position-allocator-test.cc.
| SameRoomPositionAllocatorTestCase::SameRoomPositionAllocatorTestCase | ( | ) |
Definition at line 158 of file building-position-allocator-test.cc.
|
privatevirtual |
Implementation to actually run this TestCase.
Subclasses should override this method to conduct their tests.
Implements ns3::TestCase.
Definition at line 164 of file building-position-allocator-test.cc.
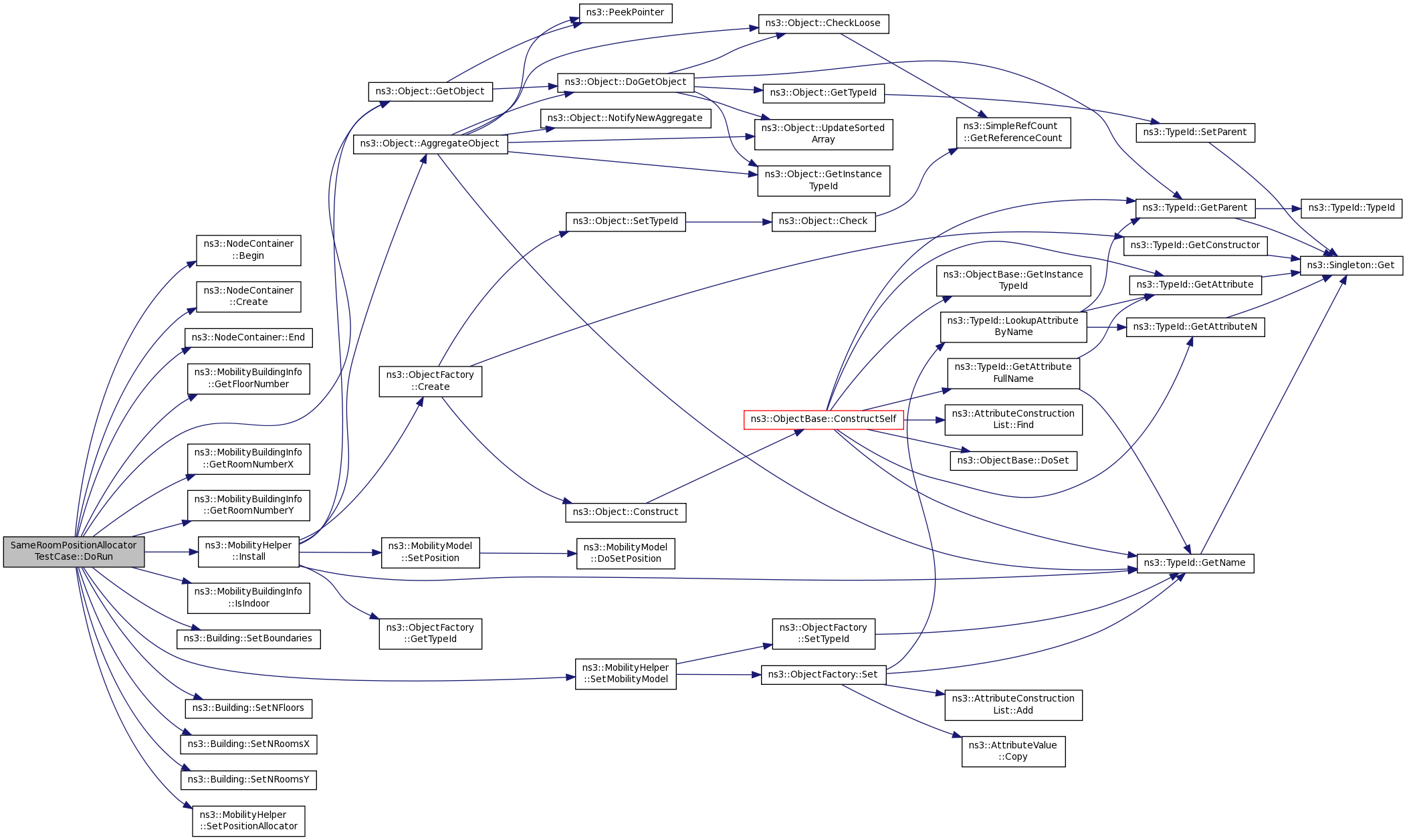
References ns3::NodeContainer::Begin(), ns3::NodeContainer::Create(), ns3::NodeContainer::End(), ns3::MobilityBuildingInfo::GetFloorNumber(), ns3::Object::GetObject(), ns3::MobilityBuildingInfo::GetRoomNumberX(), ns3::MobilityBuildingInfo::GetRoomNumberY(), ns3::MobilityHelper::Install(), ns3::MobilityBuildingInfo::IsIndoor(), first::nodes, NS_ASSERT_MSG, NS_LOG_FUNCTION, NS_LOG_LOGIC, NS_TEST_ASSERT_MSG_EQ, ns3::Building::SetBoundaries(), ns3::MobilityHelper::SetMobilityModel(), ns3::Building::SetNFloors(), ns3::Building::SetNRoomsX(), ns3::Building::SetNRoomsY(), and ns3::MobilityHelper::SetPositionAllocator().
Here is the call graph for this function: