A Discrete-Event Network Simulator
API
 All Classes Namespaces Files Functions Variables Typedefs Enumerations Enumerator Properties Friends Macros Groups Pages
BriteTopologyStructureTestCase Class Reference
+ Inheritance diagram for BriteTopologyStructureTestCase:
+ Collaboration diagram for BriteTopologyStructureTestCase:

Public Member Functions

 BriteTopologyStructureTestCase ()
 
virtual ~BriteTopologyStructureTestCase ()
 
- Public Member Functions inherited from ns3::TestCase
virtual ~TestCase ()
 Destructor. More...
 
std::string GetName (void) const
 

Private Member Functions

virtual void DoRun (void)
 Implementation to actually run this TestCase. More...
 

Additional Inherited Members

- Public Types inherited from ns3::TestCase
enum  TestDuration { QUICK = 1, EXTENSIVE = 2, TAKES_FOREVER = 3 }
 How long the test takes to execute. More...
 
- Protected Member Functions inherited from ns3::TestCase
 TestCase (std::string name)
 
void AddTestCase (TestCase *testCase) NS_DEPRECATED
 Add an individual child TestCase case to this TestCase. More...
 
void AddTestCase (TestCase *testCase, enum TestDuration duration)
 Add an individual child TestCase to this test suite. More...
 
bool GetErrorStatus (void) const NS_DEPRECATED
 
TestCaseGetParent () const
 
bool IsStatusFailure (void) const
 
bool IsStatusSuccess (void) const
 
void SetDataDir (std::string directory)
 
void ReportTestFailure (std::string cond, std::string actual, std::string limit, std::string message, std::string file, int32_t line)
 Log the failure of this TestCase. More...
 
bool MustAssertOnFailure (void) const
 
bool MustContinueOnFailure (void) const
 
std::string CreateDataDirFilename (std::string filename)
 
std::string CreateTempDirFilename (std::string filename)
 

Detailed Description

Definition at line 34 of file brite-test-topology.cc.

Constructor & Destructor Documentation

BriteTopologyStructureTestCase::BriteTopologyStructureTestCase ( )

Definition at line 45 of file brite-test-topology.cc.

BriteTopologyStructureTestCase::~BriteTopologyStructureTestCase ( )
virtual

Definition at line 50 of file brite-test-topology.cc.

Member Function Documentation

void BriteTopologyStructureTestCase::DoRun ( void  )
privatevirtual

Implementation to actually run this TestCase.

Subclasses should override this method to conduct their tests.

Implements ns3::TestCase.

Definition at line 54 of file brite-test-topology.cc.

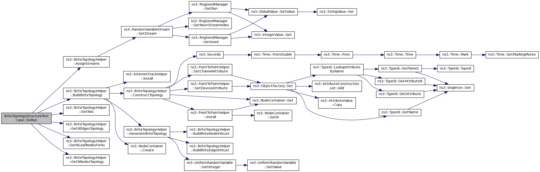
References ns3::BriteTopologyHelper::AssignStreams(), ns3::BriteTopologyHelper::BuildBriteTopology(), ns3::BriteTopologyHelper::GetNAs(), ns3::BriteTopologyHelper::GetNEdgesTopology(), ns3::BriteTopologyHelper::GetNLeafNodesForAs(), ns3::BriteTopologyHelper::GetNNodesTopology(), NS_TEST_ASSERT_MSG_EQ, and first::stack.

+ Here is the call graph for this function:


The documentation for this class was generated from the following file: