A Discrete-Event Network Simulator
API
 All Classes Namespaces Files Functions Variables Typedefs Enumerations Enumerator Properties Friends Macros Groups Pages
LteUeMeasurementsHandoverTestCase Class Reference

Testing UE measurements in LTE with simulation of 2 eNodeB and 1 UE in a handover configuration. More...

#include <lte-test-ue-measurements.h>

+ Inheritance diagram for LteUeMeasurementsHandoverTestCase:
+ Collaboration diagram for LteUeMeasurementsHandoverTestCase:

Public Member Functions

 LteUeMeasurementsHandoverTestCase (std::string name, std::list< LteRrcSap::ReportConfigEutra > sourceConfigList, std::list< LteRrcSap::ReportConfigEutra > targetConfigList, std::vector< Time > expectedTime, std::vector< uint8_t > expectedRsrp, Time duration)
 
virtual ~LteUeMeasurementsHandoverTestCase ()
 
void RecvMeasurementReportCallback (std::string context, uint64_t imsi, uint16_t cellId, uint16_t rnti, LteRrcSap::MeasurementReport report)
 Triggers when either one of the eNodeBs receives measurement report from UE, then perform verification on it. More...
 
- Public Member Functions inherited from ns3::TestCase
virtual ~TestCase ()
 Destructor. More...
 
std::string GetName (void) const
 

Private Member Functions

virtual void DoRun ()
 Setup the simulation with the intended UE measurement reporting configuration, run it, and connect the RecvMeasurementReportCallback function to the LteUeRrc::RecvMeasurementReport trace source. More...
 
virtual void DoTeardown ()
 Runs at the end of the simulation, verifying that all expected measurement reports have been examined. More...
 

Private Attributes

Time m_duration
 Duration of simulation. More...
 
std::vector< uint8_t > m_expectedRsrp
 The list of expected values of RSRP (in 3GPP range unit) from the measurement reports received. More...
 
std::set< uint8_t > m_expectedSourceCellMeasId
 The list of measurement identities being tested in the source cell. More...
 
std::set< uint8_t > m_expectedTargetCellMeasId
 The list of measurement identities being tested in the target cell. More...
 
std::vector< Timem_expectedTime
 The list of expected time when measurement reports are received by eNodeB. More...
 
std::vector< uint8_t >::iterator m_itExpectedRsrp
 Pointer to the element of m_expectedRsrp which is expected to occur next in the simulation. More...
 
std::vector< Time >::iterator m_itExpectedTime
 Pointer to the element of m_expectedTime which is expected to occur next in the simulation. More...
 
std::list
< LteRrcSap::ReportConfigEutra
m_sourceConfigList
 The list of active report triggering configuration for the source eNodeB. More...
 
std::list
< LteRrcSap::ReportConfigEutra
m_targetConfigList
 The list of active report triggering configuration for the target eNodeB. More...
 

Additional Inherited Members

- Public Types inherited from ns3::TestCase
enum  TestDuration { QUICK = 1, EXTENSIVE = 2, TAKES_FOREVER = 3 }
 How long the test takes to execute. More...
 
- Protected Member Functions inherited from ns3::TestCase
 TestCase (std::string name)
 
void AddTestCase (TestCase *testCase) NS_DEPRECATED
 Add an individual child TestCase case to this TestCase. More...
 
void AddTestCase (TestCase *testCase, enum TestDuration duration)
 Add an individual child TestCase to this test suite. More...
 
bool GetErrorStatus (void) const NS_DEPRECATED
 
TestCaseGetParent () const
 
bool IsStatusFailure (void) const
 
bool IsStatusSuccess (void) const
 
void SetDataDir (std::string directory)
 
void ReportTestFailure (std::string cond, std::string actual, std::string limit, std::string message, std::string file, int32_t line)
 Log the failure of this TestCase. More...
 
bool MustAssertOnFailure (void) const
 
bool MustContinueOnFailure (void) const
 
std::string CreateDataDirFilename (std::string filename)
 
std::string CreateTempDirFilename (std::string filename)
 

Detailed Description

Testing UE measurements in LTE with simulation of 2 eNodeB and 1 UE in a handover configuration.

The simulation will run for the specified duration, while the handover command will be issued exactly at the middle of simulation.

Definition at line 311 of file lte-test-ue-measurements.h.

Constructor & Destructor Documentation

LteUeMeasurementsHandoverTestCase::LteUeMeasurementsHandoverTestCase ( std::string  name,
std::list< LteRrcSap::ReportConfigEutra sourceConfigList,
std::list< LteRrcSap::ReportConfigEutra targetConfigList,
std::vector< Time expectedTime,
std::vector< uint8_t >  expectedRsrp,
Time  duration 
)
LteUeMeasurementsHandoverTestCase::~LteUeMeasurementsHandoverTestCase ( )
virtual

Definition at line 1701 of file lte-test-ue-measurements.cc.

References NS_LOG_FUNCTION.

Member Function Documentation

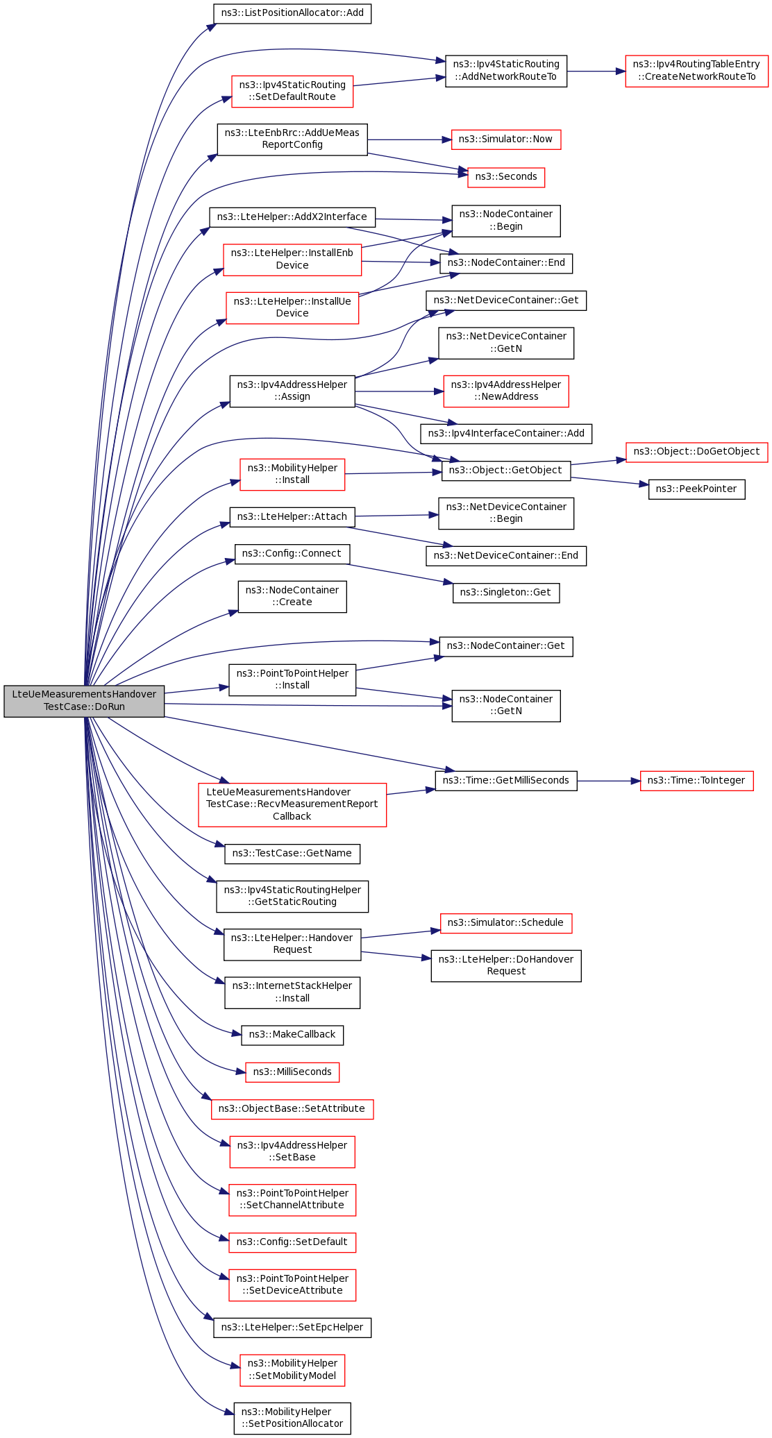
void LteUeMeasurementsHandoverTestCase::DoRun ( void  )
privatevirtual

Setup the simulation with the intended UE measurement reporting configuration, run it, and connect the RecvMeasurementReportCallback function to the LteUeRrc::RecvMeasurementReport trace source.

Implements ns3::TestCase.

Definition at line 1707 of file lte-test-ue-measurements.cc.

References ns3::ListPositionAllocator::Add(), ns3::Ipv4StaticRouting::AddNetworkRouteTo(), ns3::LteEnbRrc::AddUeMeasReportConfig(), ns3::LteHelper::AddX2Interface(), ns3::Ipv4AddressHelper::Assign(), ns3::LteHelper::Attach(), ns3::Config::Connect(), ns3::NodeContainer::Create(), ns3::NetDeviceContainer::Get(), ns3::NodeContainer::Get(), ns3::Time::GetMilliSeconds(), ns3::NodeContainer::GetN(), ns3::TestCase::GetName(), ns3::Object::GetObject(), ns3::Ipv4StaticRoutingHelper::GetStaticRouting(), ns3::LteHelper::HandoverRequest(), ns3::PointToPointHelper::Install(), ns3::InternetStackHelper::Install(), ns3::MobilityHelper::Install(), ns3::LteHelper::InstallEnbDevice(), ns3::LteHelper::InstallUeDevice(), m_duration, m_expectedSourceCellMeasId, m_expectedTargetCellMeasId, m_sourceConfigList, m_targetConfigList, ns3::MakeCallback(), ns3::MilliSeconds(), NS_LOG_INFO, RecvMeasurementReportCallback(), ns3::Seconds(), ns3::ObjectBase::SetAttribute(), ns3::Ipv4AddressHelper::SetBase(), ns3::PointToPointHelper::SetChannelAttribute(), ns3::Config::SetDefault(), ns3::Ipv4StaticRouting::SetDefaultRoute(), ns3::PointToPointHelper::SetDeviceAttribute(), ns3::LteHelper::SetEpcHelper(), ns3::MobilityHelper::SetMobilityModel(), and ns3::MobilityHelper::SetPositionAllocator().

+ Here is the call graph for this function:

void LteUeMeasurementsHandoverTestCase::DoTeardown ( void  )
privatevirtual

Runs at the end of the simulation, verifying that all expected measurement reports have been examined.

Reimplemented from ns3::TestCase.

Definition at line 1848 of file lte-test-ue-measurements.cc.

References m_expectedRsrp, m_expectedTime, m_itExpectedRsrp, m_itExpectedTime, NS_ASSERT, NS_LOG_FUNCTION, and NS_TEST_ASSERT_MSG_EQ.

void LteUeMeasurementsHandoverTestCase::RecvMeasurementReportCallback ( std::string  context,
uint64_t  imsi,
uint16_t  cellId,
uint16_t  rnti,
LteRrcSap::MeasurementReport  report 
)

Triggers when either one of the eNodeBs receives measurement report from UE, then perform verification on it.

The trigger is set up beforehand by connecting to the LteUeRrc::RecvMeasurementReport trace source.

Verification consists of checking whether the report carries the right value of RSRP or not, and whether it occurs at the expected time or not.

Definition at line 1859 of file lte-test-ue-measurements.cc.

References ns3::Time::GetMilliSeconds(), ns3::LteRrcSap::MeasResults::haveMeasResultNeighCells, m_expectedRsrp, m_expectedSourceCellMeasId, m_expectedTargetCellMeasId, m_expectedTime, m_itExpectedRsrp, m_itExpectedTime, ns3::LteRrcSap::MeasResults::measId, ns3::LteRrcSap::MeasResults::measResultListEutra, ns3::LteRrcSap::MeasurementReport::measResults, ns3::Now(), NS_ASSERT, NS_FATAL_ERROR, NS_LOG_DEBUG, NS_LOG_FUNCTION, NS_TEST_ASSERT_MSG_EQ, ns3::LteRrcSap::MeasResults::rsrpResult, and ns3::LteRrcSap::MeasResults::rsrqResult.

Referenced by DoRun().

+ Here is the call graph for this function:

+ Here is the caller graph for this function:

Member Data Documentation

Time LteUeMeasurementsHandoverTestCase::m_duration
private

Duration of simulation.

Definition at line 391 of file lte-test-ue-measurements.h.

Referenced by DoRun().

std::vector<uint8_t> LteUeMeasurementsHandoverTestCase::m_expectedRsrp
private

The list of expected values of RSRP (in 3GPP range unit) from the measurement reports received.

Definition at line 374 of file lte-test-ue-measurements.h.

Referenced by DoTeardown(), LteUeMeasurementsHandoverTestCase(), and RecvMeasurementReportCallback().

std::set<uint8_t> LteUeMeasurementsHandoverTestCase::m_expectedSourceCellMeasId
private

The list of measurement identities being tested in the source cell.

Measurement reports with different measurement identity (e.g. from handover algorithm and ANR) will be ignored.

Definition at line 398 of file lte-test-ue-measurements.h.

Referenced by DoRun(), and RecvMeasurementReportCallback().

std::set<uint8_t> LteUeMeasurementsHandoverTestCase::m_expectedTargetCellMeasId
private

The list of measurement identities being tested in the target cell.

Measurement reports with different measurement identity (e.g. from handover algorithm and ANR) will be ignored.

Definition at line 405 of file lte-test-ue-measurements.h.

Referenced by DoRun(), and RecvMeasurementReportCallback().

std::vector<Time> LteUeMeasurementsHandoverTestCase::m_expectedTime
private

The list of expected time when measurement reports are received by eNodeB.

Definition at line 368 of file lte-test-ue-measurements.h.

Referenced by DoTeardown(), LteUeMeasurementsHandoverTestCase(), and RecvMeasurementReportCallback().

std::vector<uint8_t>::iterator LteUeMeasurementsHandoverTestCase::m_itExpectedRsrp
private

Pointer to the element of m_expectedRsrp which is expected to occur next in the simulation.

Definition at line 386 of file lte-test-ue-measurements.h.

Referenced by DoTeardown(), LteUeMeasurementsHandoverTestCase(), and RecvMeasurementReportCallback().

std::vector<Time>::iterator LteUeMeasurementsHandoverTestCase::m_itExpectedTime
private

Pointer to the element of m_expectedTime which is expected to occur next in the simulation.

Definition at line 380 of file lte-test-ue-measurements.h.

Referenced by DoTeardown(), LteUeMeasurementsHandoverTestCase(), and RecvMeasurementReportCallback().

std::list<LteRrcSap::ReportConfigEutra> LteUeMeasurementsHandoverTestCase::m_sourceConfigList
private

The list of active report triggering configuration for the source eNodeB.

Definition at line 356 of file lte-test-ue-measurements.h.

Referenced by DoRun().

std::list<LteRrcSap::ReportConfigEutra> LteUeMeasurementsHandoverTestCase::m_targetConfigList
private

The list of active report triggering configuration for the target eNodeB.

Definition at line 362 of file lte-test-ue-measurements.h.

Referenced by DoRun().


The documentation for this class was generated from the following files: