A Discrete-Event Network Simulator
API
 All Classes Namespaces Files Functions Variables Typedefs Enumerations Enumerator Properties Friends Macros Groups Pages
WaypointLazyNotifyTrue Class Reference
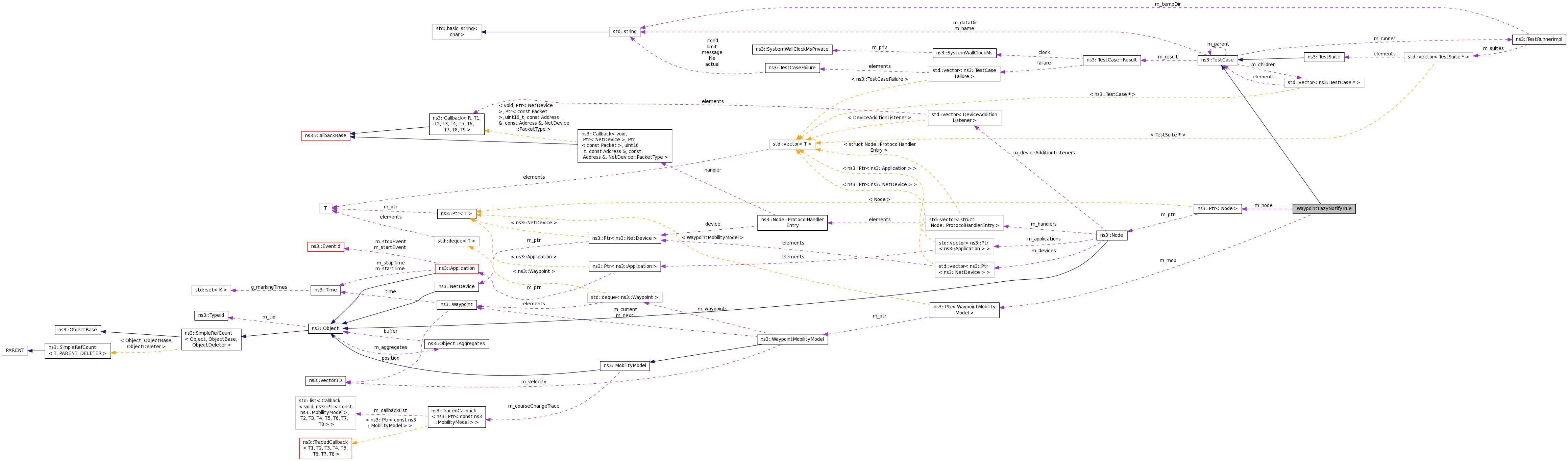
+ Inheritance diagram for WaypointLazyNotifyTrue:
+ Collaboration diagram for WaypointLazyNotifyTrue:

Public Member Functions

 WaypointLazyNotifyTrue ()
 
virtual ~WaypointLazyNotifyTrue ()
 
- Public Member Functions inherited from ns3::TestCase
virtual ~TestCase ()
 Destructor. More...
 
std::string GetName (void) const
 

Private Member Functions

void CourseChangeCallback (std::string path, Ptr< const MobilityModel > model)
 
virtual void DoRun (void)
 Implementation to actually run this TestCase. More...
 
void TestXPosition (double expectedXPos)
 

Private Attributes

Ptr< WaypointMobilityModelm_mob
 
Ptr< Nodem_node
 

Additional Inherited Members

- Public Types inherited from ns3::TestCase
enum  TestDuration { QUICK = 1, EXTENSIVE = 2, TAKES_FOREVER = 3 }
 How long the test takes to execute. More...
 
- Protected Member Functions inherited from ns3::TestCase
 TestCase (std::string name)
 
void AddTestCase (TestCase *testCase) NS_DEPRECATED
 Add an individual child TestCase case to this TestCase. More...
 
void AddTestCase (TestCase *testCase, enum TestDuration duration)
 Add an individual child TestCase to this test suite. More...
 
bool GetErrorStatus (void) const NS_DEPRECATED
 
TestCaseGetParent () const
 
bool IsStatusFailure (void) const
 
bool IsStatusSuccess (void) const
 
void SetDataDir (std::string directory)
 
void ReportTestFailure (std::string cond, std::string actual, std::string limit, std::string message, std::string file, int32_t line)
 Log the failure of this TestCase. More...
 
bool MustAssertOnFailure (void) const
 
bool MustContinueOnFailure (void) const
 
std::string CreateDataDirFilename (std::string filename)
 
std::string CreateTempDirFilename (std::string filename)
 

Detailed Description

Definition at line 98 of file mobility-test-suite.cc.

Constructor & Destructor Documentation

WaypointLazyNotifyTrue::WaypointLazyNotifyTrue ( )

Definition at line 112 of file mobility-test-suite.cc.

WaypointLazyNotifyTrue::~WaypointLazyNotifyTrue ( )
virtual

Definition at line 117 of file mobility-test-suite.cc.

Member Function Documentation

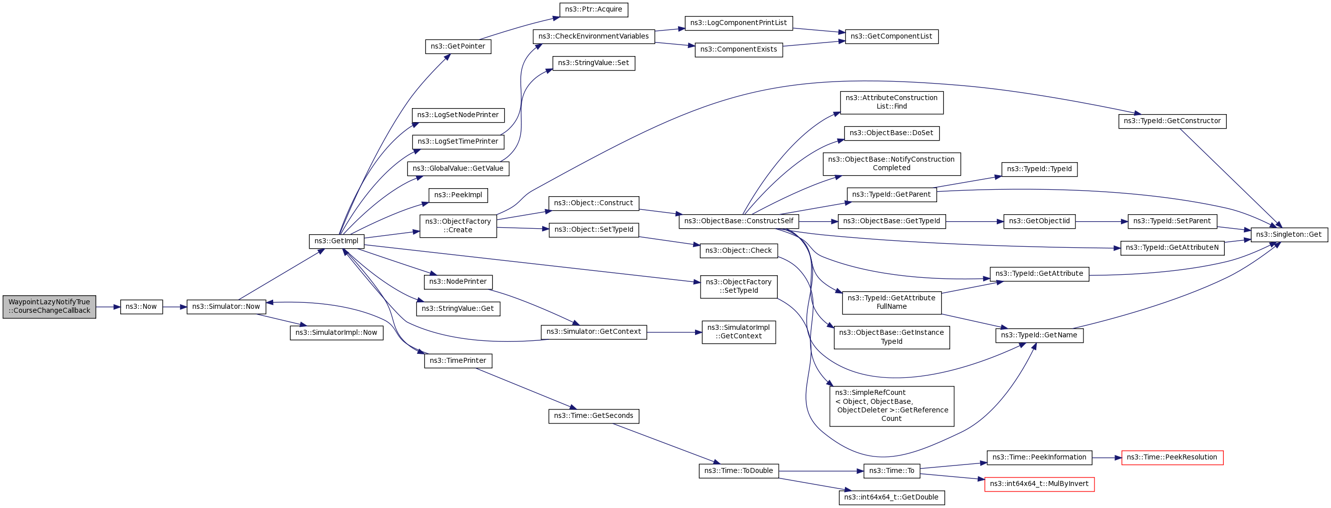
void WaypointLazyNotifyTrue::CourseChangeCallback ( std::string  path,
Ptr< const MobilityModel model 
)
private

Definition at line 129 of file mobility-test-suite.cc.

References ns3::Now(), and NS_TEST_EXPECT_MSG_EQ_TOL_INTERNAL.

+ Here is the call graph for this function:

void WaypointLazyNotifyTrue::DoRun ( void  )
privatevirtual

Implementation to actually run this TestCase.

Subclasses should override this method to conduct their tests.

Implements ns3::TestCase.

Definition at line 137 of file mobility-test-suite.cc.

References ns3::Object::AggregateObject(), m_mob, m_node, ns3::Seconds(), ns3::ObjectBase::SetAttributeFailSafe(), and TestXPosition().

+ Here is the call graph for this function:

void WaypointLazyNotifyTrue::TestXPosition ( double  expectedXPos)
private

Definition at line 122 of file mobility-test-suite.cc.

References ns3::MobilityModel::GetPosition(), m_mob, NS_TEST_EXPECT_MSG_EQ_TOL_INTERNAL, and ns3::Vector3D::x.

Referenced by DoRun().

+ Here is the call graph for this function:

+ Here is the caller graph for this function:

Member Data Documentation

Ptr<WaypointMobilityModel> WaypointLazyNotifyTrue::m_mob
private

Definition at line 109 of file mobility-test-suite.cc.

Referenced by DoRun(), and TestXPosition().

Ptr<Node> WaypointLazyNotifyTrue::m_node
private

Definition at line 108 of file mobility-test-suite.cc.

Referenced by DoRun().


The documentation for this class was generated from the following file: