A Discrete-Event Network Simulator
API
 All Classes Namespaces Files Functions Variables Typedefs Enumerations Enumerator Properties Friends Macros Groups Pages
ns3::Socket Class Referenceabstract

A low-level Socket API based loosely on the BSD Socket API. More...

#include <socket.h>

+ Inheritance diagram for ns3::Socket:
+ Collaboration diagram for ns3::Socket:

Public Types

enum  SocketErrno {
  ERROR_NOTERROR, ERROR_ISCONN, ERROR_NOTCONN, ERROR_MSGSIZE,
  ERROR_AGAIN, ERROR_SHUTDOWN, ERROR_OPNOTSUPP, ERROR_AFNOSUPPORT,
  ERROR_INVAL, ERROR_BADF, ERROR_NOROUTETOHOST, ERROR_NODEV,
  ERROR_ADDRNOTAVAIL, ERROR_ADDRINUSE, SOCKET_ERRNO_LAST
}
 Enumeration of the possible errors returned by a socket. More...
 
enum  SocketType { NS3_SOCK_STREAM, NS3_SOCK_SEQPACKET, NS3_SOCK_DGRAM, NS3_SOCK_RAW }
 Enumeration of the possible socket types. More...
 

Public Member Functions

 Socket (void)
 
virtual ~Socket (void)
 
virtual int Bind (const Address &address)=0
 Allocate a local endpoint for this socket. More...
 
virtual int Bind ()=0
 Allocate a local IPv4 endpoint for this socket. More...
 
virtual int Bind6 ()=0
 Allocate a local IPv6 endpoint for this socket. More...
 
virtual void BindToNetDevice (Ptr< NetDevice > netdevice)
 Bind a socket to specific device. More...
 
virtual int Close (void)=0
 Close a socket. More...
 
virtual int Connect (const Address &address)=0
 Initiate a connection to a remote host. More...
 
virtual bool GetAllowBroadcast () const =0
 Query whether broadcast datagram transmissions are allowed. More...
 
Ptr< NetDeviceGetBoundNetDevice ()
 Returns socket's bound netdevice, if any. More...
 
virtual enum Socket::SocketErrno GetErrno (void) const =0
 Get last error number. More...
 
uint8_t GetIpTos (void) const
 Query the value of IP Type of Service of this socket. More...
 
virtual uint8_t GetIpTtl (void) const
 Query the value of IP Time to Live field of this socket. More...
 
virtual uint8_t GetIpv6HopLimit (void) const
 Query the value of IP Hop Limit field of this socket. More...
 
uint8_t GetIpv6Tclass (void) const
 Query the value of IPv6 Traffic Class field of this socket. More...
 
virtual Ptr< NodeGetNode (void) const =0
 Return the node this socket is associated with. More...
 
virtual uint32_t GetRxAvailable (void) const =0
 Return number of bytes which can be returned from one or multiple calls to Recv. More...
 
virtual enum Socket::SocketType GetSocketType (void) const =0
 
virtual int GetSockName (Address &address) const =0
 Get socket address. More...
 
virtual uint32_t GetTxAvailable (void) const =0
 Returns the number of bytes which can be sent in a single call to Send. More...
 
bool IsIpRecvTos (void) const
 Ask if the socket is currently passing information about IP Type of Service up the stack. More...
 
bool IsIpRecvTtl (void) const
 Ask if the socket is currently passing information about IP_TTL up the stack. More...
 
bool IsIpv6RecvHopLimit (void) const
 Ask if the socket is currently passing information about IPv6 Hop Limit up the stack. More...
 
bool IsIpv6RecvTclass (void) const
 Ask if the socket is currently passing information about IPv6 Traffic Class up the stack. More...
 
bool IsRecvPktInfo () const
 Get status indicating whether enable/disable packet information to socket. More...
 
virtual int Listen (void)=0
 Listen for incoming connections. More...
 
virtual Ptr< PacketRecv (uint32_t maxSize, uint32_t flags)=0
 Read data from the socket. More...
 
Ptr< PacketRecv (void)
 Read a single packet from the socket. More...
 
int Recv (uint8_t *buf, uint32_t size, uint32_t flags)
 Recv data (or dummy data) from the remote host. More...
 
virtual Ptr< PacketRecvFrom (uint32_t maxSize, uint32_t flags, Address &fromAddress)=0
 Read a single packet from the socket and retrieve the sender address. More...
 
Ptr< PacketRecvFrom (Address &fromAddress)
 Read a single packet from the socket and retrieve the sender address. More...
 
int RecvFrom (uint8_t *buf, uint32_t size, uint32_t flags, Address &fromAddress)
 Read a single packet from the socket and retrieve the sender address. More...
 
virtual int Send (Ptr< Packet > p, uint32_t flags)=0
 Send data (or dummy data) to the remote host. More...
 
int Send (Ptr< Packet > p)
 Send data (or dummy data) to the remote host. More...
 
int Send (const uint8_t *buf, uint32_t size, uint32_t flags)
 Send data (or dummy data) to the remote host. More...
 
virtual int SendTo (Ptr< Packet > p, uint32_t flags, const Address &toAddress)=0
 Send data to a specified peer. More...
 
int SendTo (const uint8_t *buf, uint32_t size, uint32_t flags, const Address &address)
 Send data to a specified peer. More...
 
void SetAcceptCallback (Callback< bool, Ptr< Socket >, const Address & > connectionRequest, Callback< void, Ptr< Socket >, const Address & > newConnectionCreated)
 Accept connection requests from remote hosts. More...
 
virtual bool SetAllowBroadcast (bool allowBroadcast)=0
 Configure whether broadcast datagram transmissions are allowed. More...
 
void SetCloseCallbacks (Callback< void, Ptr< Socket > > normalClose, Callback< void, Ptr< Socket > > errorClose)
 Detect socket recv() events such as graceful shutdown or error. More...
 
void SetConnectCallback (Callback< void, Ptr< Socket > > connectionSucceeded, Callback< void, Ptr< Socket > > connectionFailed)
 Specify callbacks to allow the caller to determine if the connection succeeds of fails. More...
 
void SetDataSentCallback (Callback< void, Ptr< Socket >, uint32_t > dataSent)
 Notify application when a packet has been sent from transport protocol (non-standard socket call) More...
 
void SetIpRecvTos (bool ipv4RecvTos)
 Tells a socket to pass information about IP Type of Service up the stack. More...
 
void SetIpRecvTtl (bool ipv4RecvTtl)
 Tells a socket to pass information about IP_TTL up the stack. More...
 
void SetIpTos (uint8_t ipTos)
 Manually set IP Type of Service field. More...
 
virtual void SetIpTtl (uint8_t ipTtl)
 Manually set IP Time to Live field. More...
 
virtual void SetIpv6HopLimit (uint8_t ipHopLimit)
 Manually set IPv6 Hop Limit. More...
 
void SetIpv6RecvHopLimit (bool ipv6RecvHopLimit)
 Tells a socket to pass information about IPv6 Hop Limit up the stack. More...
 
void SetIpv6RecvTclass (bool ipv6RecvTclass)
 Tells a socket to pass information about IPv6 Traffic Class up the stack. More...
 
void SetIpv6Tclass (int ipTclass)
 Manually set IPv6 Traffic Class field. More...
 
void SetRecvCallback (Callback< void, Ptr< Socket > >)
 Notify application when new data is available to be read. More...
 
void SetRecvPktInfo (bool flag)
 Enable/Disable receive packet information to socket. More...
 
void SetSendCallback (Callback< void, Ptr< Socket >, uint32_t > sendCb)
 Notify application when space in transmit buffer is added. More...
 
virtual int ShutdownRecv (void)=0
 
virtual int ShutdownSend (void)=0
 
- Public Member Functions inherited from ns3::Object
 Object ()
 
virtual ~Object ()
 
void AggregateObject (Ptr< Object > other)
 
void Dispose (void)
 Run the DoDispose methods of this object and all the objects aggregated to it. More...
 
AggregateIterator GetAggregateIterator (void) const
 
virtual TypeId GetInstanceTypeId (void) const
 
template<typename T >
Ptr< T > GetObject (void) const
 
template<typename T >
Ptr< T > GetObject (TypeId tid) const
 
void Initialize (void)
 This method calls the virtual DoInitialize method on all the objects aggregated to this object. More...
 
- Public Member Functions inherited from ns3::SimpleRefCount< Object, ObjectBase, ObjectDeleter >
 SimpleRefCount ()
 Constructor. More...
 
 SimpleRefCount (const SimpleRefCount &o)
 Copy constructor. More...
 
uint32_t GetReferenceCount (void) const
 Get the reference count of the object. More...
 
SimpleRefCountoperator= (const SimpleRefCount &o)
 Assignment. More...
 
void Ref (void) const
 Increment the reference count. More...
 
void Unref (void) const
 Decrement the reference count. More...
 
- Public Member Functions inherited from ns3::ObjectBase
virtual ~ObjectBase ()
 Virtual destructor. More...
 
void GetAttribute (std::string name, AttributeValue &value) const
 
bool GetAttributeFailSafe (std::string name, AttributeValue &attribute) const
 
void SetAttribute (std::string name, const AttributeValue &value)
 
bool SetAttributeFailSafe (std::string name, const AttributeValue &value)
 
bool TraceConnect (std::string name, std::string context, const CallbackBase &cb)
 
bool TraceConnectWithoutContext (std::string name, const CallbackBase &cb)
 
bool TraceDisconnect (std::string name, std::string context, const CallbackBase &cb)
 
bool TraceDisconnectWithoutContext (std::string name, const CallbackBase &cb)
 

Static Public Member Functions

static Ptr< SocketCreateSocket (Ptr< Node > node, TypeId tid)
 This method wraps the creation of sockets that is performed on a given node by a SocketFactory specified by TypeId. More...
 
static TypeId GetTypeId (void)
 Get the type ID. More...
 
- Static Public Member Functions inherited from ns3::Object
static TypeId GetTypeId (void)
 Register this type. More...
 
- Static Public Member Functions inherited from ns3::SimpleRefCount< Object, ObjectBase, ObjectDeleter >
static void Cleanup (void)
 Noop. More...
 
- Static Public Member Functions inherited from ns3::ObjectBase
static TypeId GetTypeId (void)
 Get the type ID. More...
 

Protected Member Functions

virtual void DoDispose (void)
 This method is called by Object::Dispose or by the object's destructor, whichever comes first. More...
 
bool IsManualIpTos (void) const
 Checks if the socket has a specific IPv4 ToS set. More...
 
bool IsManualIpTtl (void) const
 Checks if the socket has a specific IPv4 TTL set. More...
 
bool IsManualIpv6HopLimit (void) const
 Checks if the socket has a specific IPv6 Hop Limit set. More...
 
bool IsManualIpv6Tclass (void) const
 Checks if the socket has a specific IPv6 Tclass set. More...
 
void NotifyConnectionFailed (void)
 Notify through the callback (if set) that the connection has not been established due to an error. More...
 
bool NotifyConnectionRequest (const Address &from)
 Notify through the callback (if set) that an incoming connection is being requested by a remote host. More...
 
void NotifyConnectionSucceeded (void)
 Notify through the callback (if set) that the connection has been established. More...
 
void NotifyDataRecv (void)
 Notify through the callback (if set) that some data have been received. More...
 
void NotifyDataSent (uint32_t size)
 Notify through the callback (if set) that some data have been sent. More...
 
void NotifyErrorClose (void)
 Notify through the callback (if set) that the connection has been closed due to an error. More...
 
void NotifyNewConnectionCreated (Ptr< Socket > socket, const Address &from)
 Notify through the callback (if set) that a new connection has been created. More...
 
void NotifyNormalClose (void)
 Notify through the callback (if set) that the connection has been closed. More...
 
void NotifySend (uint32_t spaceAvailable)
 Notify through the callback (if set) that some data have been sent. More...
 
- Protected Member Functions inherited from ns3::Object
 Object (const Object &o)
 
virtual void DoInitialize (void)
 This method is called only once by Object::Initialize. More...
 
virtual void NotifyNewAggregate (void)
 This method is invoked whenever two sets of objects are aggregated together. More...
 
- Protected Member Functions inherited from ns3::ObjectBase
void ConstructSelf (const AttributeConstructionList &attributes)
 
virtual void NotifyConstructionCompleted (void)
 This method is invoked once all member attributes have been initialized. More...
 

Protected Attributes

Ptr< NetDevicem_boundnetdevice
 the device this socket is bound to (might be null). More...
 
bool m_recvPktInfo
 if the socket should add packet info tags to the packet forwarded to L4. More...
 

Private Attributes

Callback< void, Ptr< Socket > > m_connectionFailed
 connection failed callback More...
 
Callback< bool, Ptr< Socket >
, const Address & > 
m_connectionRequest
 connection request callback More...
 
Callback< void, Ptr< Socket > > m_connectionSucceeded
 connection succeeded callback More...
 
Callback< void, Ptr< Socket >
, uint32_t > 
m_dataSent
 data sent callback More...
 
Callback< void, Ptr< Socket > > m_errorClose
 connection closed due to errors callback More...
 
bool m_ipRecvTos
 socket forwards IPv4 TOS tag to L4 More...
 
bool m_ipRecvTtl
 socket forwards IPv4 TTL tag to L4 More...
 
uint8_t m_ipTos
 the socket IPv4 TOS More...
 
uint8_t m_ipTtl
 the socket IPv4 TTL More...
 
uint8_t m_ipv6HopLimit
 the socket IPv6 Hop Limit More...
 
bool m_ipv6RecvHopLimit
 socket forwards IPv6 Hop Limit tag to L4 More...
 
bool m_ipv6RecvTclass
 socket forwards IPv6 Tclass tag to L4 More...
 
uint8_t m_ipv6Tclass
 the socket IPv6 Tclass More...
 
bool m_manualIpTos
 socket has IPv4 TOS set More...
 
bool m_manualIpTtl
 socket has IPv4 TTL set More...
 
bool m_manualIpv6HopLimit
 socket has IPv6 Hop Limit set More...
 
bool m_manualIpv6Tclass
 socket has IPv6 Tclass set More...
 
Callback< void, Ptr< Socket >
, const Address & > 
m_newConnectionCreated
 connection created callback More...
 
Callback< void, Ptr< Socket > > m_normalClose
 connection closed callback More...
 
Callback< void, Ptr< Socket > > m_receivedData
 data received callback More...
 
Callback< void, Ptr< Socket >
, uint32_t > 
m_sendCb
 packet sent callback More...
 

Detailed Description

A low-level Socket API based loosely on the BSD Socket API.

Doxygen introspection did not find any typical Config paths.

A few things to keep in mind about this type of socket:

  • it uses ns-3 API constructs such as class ns3::Address instead of C-style structs
  • in contrast to the original BSD socket API, this API is asynchronous: it does not contain blocking calls. Sending and receiving operations must make use of the callbacks provided.
  • It also uses class ns3::Packet as a fancy byte buffer, allowing data to be passed across the API using an ns-3 Packet instead of a raw data pointer.
  • Not all of the full POSIX sockets API is supported

Other than that, it tries to stick to the BSD API to make it easier for those who know the BSD API to use this API. More details are provided in the ns-3 tutorial.


No Attributes are defined for this type.
No TraceSources are defined for this type.

Definition at line 66 of file socket.h.

Member Enumeration Documentation

Enumeration of the possible errors returned by a socket.

Enumerator
ERROR_NOTERROR 
ERROR_ISCONN 
ERROR_NOTCONN 
ERROR_MSGSIZE 
ERROR_AGAIN 
ERROR_SHUTDOWN 
ERROR_OPNOTSUPP 
ERROR_AFNOSUPPORT 
ERROR_INVAL 
ERROR_BADF 
ERROR_NOROUTETOHOST 
ERROR_NODEV 
ERROR_ADDRNOTAVAIL 
ERROR_ADDRINUSE 
SOCKET_ERRNO_LAST 

Definition at line 82 of file socket.h.

Enumeration of the possible socket types.

Enumerator
NS3_SOCK_STREAM 
NS3_SOCK_SEQPACKET 
NS3_SOCK_DGRAM 
NS3_SOCK_RAW 

Definition at line 104 of file socket.h.

Constructor & Destructor Documentation

ns3::Socket::Socket ( void  )
ns3::Socket::~Socket ( void  )
virtual

Definition at line 64 of file socket.cc.

References NS_LOG_FUNCTION.

Member Function Documentation

virtual int ns3::Socket::Bind ( const Address address)
pure virtual

Allocate a local endpoint for this socket.

Parameters
addressthe address to try to allocate
Returns
0 on success, -1 on failure.

Implemented in ns3::PacketSocket, ns3::TcpSocketBase, ns3::Ipv6RawSocketImpl, ns3::NscTcpSocketImpl, ns3::UdpSocketImpl, and ns3::Ipv4RawSocketImpl.

Referenced by ns3::PointToPointEpcHelper::AddEnb(), ns3::EmuEpcHelper::AddEnb(), ns3::EpcX2::AddX2Interface(), ns3::EmuEpcHelper::DoInitialize(), ns3::olsr::RoutingProtocol::DoInitialize(), Ipv4DynamicGlobalRoutingTestCase::DoRun(), DualStackTestCase::DoRun(), Ipv6RawSocketImplTest::DoRun(), UdpSocketLoopbackTest::DoRun(), Ipv4RawSocketImplTest::DoRun(), Ns3TcpLossTestCase::DoRun(), Ns3TcpStateTestCase::DoRun(), Udp6SocketLoopbackTest::DoRun(), UdpSocketImplTest::DoRun(), Udp6SocketImplTest::DoRun(), main(), ns3::aodv::RoutingProtocol::NotifyAddAddress(), ns3::dsdv::RoutingProtocol::NotifyAddAddress(), ns3::aodv::RoutingProtocol::NotifyInterfaceUp(), ns3::dsdv::RoutingProtocol::NotifyInterfaceUp(), ns3::aodv::RoutingProtocol::NotifyRemoveAddress(), ns3::dsdv::RoutingProtocol::NotifyRemoveAddress(), ns3::PointToPointEpcHelper::PointToPointEpcHelper(), NetAnimExperiment::Run(), Experiment::Run(), RunSimulation(), ns3::Ping6::Send(), ns3::Radvd::Send(), DsdvManetExample::SetupPacketReceive(), Experiment::SetupPacketReceive(), RoutingExperiment::SetupPacketReceive(), SetupPacketReceive(), ns3::SocketWriter::StartApplication(), ns3::UdpEchoServer::StartApplication(), ns3::PacketSocketServer::StartApplication(), MyApp::StartApplication(), ns3::PacketSocketClient::StartApplication(), ns3::V4Ping::StartApplication(), ns3::UdpClient::StartApplication(), SimpleSource::StartApplication(), ns3::UdpServer::StartApplication(), EpsBearerTagUdpClient::StartApplication(), ns3::PacketSink::StartApplication(), ns3::Ping6::StartApplication(), ns3::BulkSendApplication::StartApplication(), ns3::OnOffApplication::StartApplication(), ns3::UdpTraceClient::StartApplication(), ns3::UdpEchoClient::StartApplication(), Ipv4FragmentationTest::StartClient(), SixlowpanFragmentationTest::StartClient(), Ipv6FragmentationTest::StartClient(), StartFlow(), Ipv4FragmentationTest::StartServer(), SixlowpanFragmentationTest::StartServer(), Ipv6FragmentationTest::StartServer(), and WifiInterferenceTestCase::WifiSimpleInterference().

virtual int ns3::Socket::Bind ( )
pure virtual

Allocate a local IPv4 endpoint for this socket.

Returns
0 on success, -1 on failure.

Implemented in ns3::TcpSocketBase, ns3::PacketSocket, ns3::Ipv6RawSocketImpl, ns3::NscTcpSocketImpl, ns3::UdpSocketImpl, and ns3::Ipv4RawSocketImpl.

virtual int ns3::Socket::Bind6 ( )
pure virtual
void ns3::Socket::BindToNetDevice ( Ptr< NetDevice netdevice)
virtual

Bind a socket to specific device.

This method corresponds to using setsockopt() SO_BINDTODEVICE of real network or BSD sockets. If set on a socket, this option will force packets to leave the bound device regardless of the device that IP routing would naturally choose. In the receive direction, only packets received from the bound interface will be delivered.

This option has no particular relationship to binding sockets to an address via Socket::Bind (). It is possible to bind sockets to a specific IP address on the bound interface by calling both Socket::Bind (address) and Socket::BindToNetDevice (device), but it is also possible to bind to mismatching device and address, even if the socket can not receive any packets as a result.

Warning
BindToNetDevice should be used after Bind. Otherwise it will perform a Bind itself.
Parameters
netdevicePointer to Netdevice of desired interface
Returns
nothing

Reimplemented in ns3::TcpSocketBase, and ns3::UdpSocketImpl.

Definition at line 329 of file socket.cc.

References ns3::Node::GetDevice(), ns3::Node::GetNDevices(), GetNode(), m_boundnetdevice, NS_ASSERT_MSG, and NS_LOG_FUNCTION.

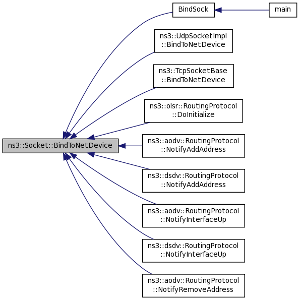
Referenced by BindSock(), ns3::UdpSocketImpl::BindToNetDevice(), ns3::TcpSocketBase::BindToNetDevice(), ns3::olsr::RoutingProtocol::DoInitialize(), ns3::aodv::RoutingProtocol::NotifyAddAddress(), ns3::dsdv::RoutingProtocol::NotifyAddAddress(), ns3::aodv::RoutingProtocol::NotifyInterfaceUp(), ns3::dsdv::RoutingProtocol::NotifyInterfaceUp(), and ns3::aodv::RoutingProtocol::NotifyRemoveAddress().

+ Here is the call graph for this function:

+ Here is the caller graph for this function:

virtual int ns3::Socket::Close ( void  )
pure virtual
Ptr< Socket > ns3::Socket::CreateSocket ( Ptr< Node node,
TypeId  tid 
)
static

This method wraps the creation of sockets that is performed on a given node by a SocketFactory specified by TypeId.

Returns
A smart pointer to a newly created socket.
Parameters
nodeThe node on which to create the socket
tidThe TypeId of a SocketFactory class to use

Definition at line 70 of file socket.cc.

References ns3::Object::GetObject(), NS_ASSERT, NS_LOG_FUNCTION, and s.

Referenced by ns3::PointToPointEpcHelper::AddEnb(), ns3::EmuEpcHelper::AddEnb(), ns3::EpcX2::AddX2Interface(), ns3::EmuEpcHelper::DoInitialize(), ns3::olsr::RoutingProtocol::DoInitialize(), ns3::RipNg::DoInitialize(), Ipv6RawSocketImplTest::DoRun(), Ipv4RawSocketImplTest::DoRun(), UdpSocketImplTest::DoRun(), Udp6SocketImplTest::DoRun(), main(), ns3::aodv::RoutingProtocol::NotifyAddAddress(), ns3::dsdv::RoutingProtocol::NotifyAddAddress(), ns3::aodv::RoutingProtocol::NotifyInterfaceUp(), ns3::dsdv::RoutingProtocol::NotifyInterfaceUp(), ns3::RipNg::NotifyInterfaceUp(), ns3::aodv::RoutingProtocol::NotifyRemoveAddress(), ns3::dsdv::RoutingProtocol::NotifyRemoveAddress(), ns3::PointToPointEpcHelper::PointToPointEpcHelper(), RunSimulation(), TcpTestCase::SetupDefaultSim(), TcpTestCase::SetupDefaultSim6(), SetupPacketReceive(), DualStackTestCase::SetUpSim(), ns3::SocketWriter::StartApplication(), ns3::UdpEchoServer::StartApplication(), ns3::PacketSocketServer::StartApplication(), ns3::PacketSocketClient::StartApplication(), ns3::V4Ping::StartApplication(), ns3::UdpClient::StartApplication(), ns3::UdpServer::StartApplication(), ns3::PacketSink::StartApplication(), ns3::Ping6::StartApplication(), ns3::BulkSendApplication::StartApplication(), ns3::Radvd::StartApplication(), ns3::OnOffApplication::StartApplication(), ns3::UdpTraceClient::StartApplication(), ns3::UdpEchoClient::StartApplication(), and Tunnel::Tunnel().

+ Here is the call graph for this function:

+ Here is the caller graph for this function:

void ns3::Socket::DoDispose ( void  )
protectedvirtual

This method is called by Object::Dispose or by the object's destructor, whichever comes first.

Subclasses are expected to implement their real destruction code in an overriden version of this method and chain up to their parent's implementation once they are done. i.e., for simplicity, the destructor of every subclass should be empty and its content should be moved to the associated DoDispose method.

It is safe to call GetObject from within this method.

Reimplemented from ns3::Object.

Reimplemented in ns3::Ipv6RawSocketImpl, ns3::PacketSocket, and ns3::Ipv4RawSocketImpl.

Definition at line 314 of file socket.cc.

References m_connectionFailed, m_connectionRequest, m_connectionSucceeded, m_dataSent, m_errorClose, m_newConnectionCreated, m_normalClose, m_receivedData, m_sendCb, and NS_LOG_FUNCTION.

Referenced by ns3::Ipv4RawSocketImpl::DoDispose(), and ns3::Ipv6RawSocketImpl::DoDispose().

+ Here is the caller graph for this function:

virtual bool ns3::Socket::GetAllowBroadcast ( ) const
pure virtual

Query whether broadcast datagram transmissions are allowed.

This method corresponds to using getsockopt() SO_BROADCAST of real network or BSD sockets.

Returns
true if broadcast is allowed, false otherwise

Implemented in ns3::TcpSocketBase, ns3::PacketSocket, ns3::Ipv6RawSocketImpl, ns3::NscTcpSocketImpl, ns3::UdpSocketImpl, and ns3::Ipv4RawSocketImpl.

Ptr< NetDevice > ns3::Socket::GetBoundNetDevice ( void  )

Returns socket's bound netdevice, if any.

This method corresponds to using getsockopt() SO_BINDTODEVICE of real network or BSD sockets.

Returns
Pointer to interface.

Definition at line 350 of file socket.cc.

References m_boundnetdevice, and NS_LOG_FUNCTION.

Referenced by ns3::Ipv4RawSocketImpl::ForwardUp(), ns3::Ipv6RawSocketImpl::ForwardUp(), and srcSocketRecv().

+ Here is the caller graph for this function:

virtual enum Socket::SocketErrno ns3::Socket::GetErrno ( void  ) const
pure virtual

Get last error number.

Returns
the errno associated to the last call which failed in this socket. Each socket's errno is initialized to zero when the socket is created.

Implemented in ns3::TcpSocketBase, ns3::PacketSocket, ns3::NscTcpSocketImpl, ns3::Ipv6RawSocketImpl, ns3::UdpSocketImpl, and ns3::Ipv4RawSocketImpl.

Referenced by TcpTestCase::ServerHandleRecv(), ns3::TimestampTestCase::ServerHandleRecv(), ns3::WScalingTestCase::ServerHandleRecv(), TcpTestCase::SourceHandleRecv(), ns3::TimestampTestCase::SourceHandleRecv(), and ns3::WScalingTestCase::SourceHandleRecv().

+ Here is the caller graph for this function:

uint8_t ns3::Socket::GetIpTos ( void  ) const

Query the value of IP Type of Service of this socket.

This method corresponds to using getsockopt () IP_TOS of real network or BSD sockets.

Returns
The raw IP TOS value

Definition at line 403 of file socket.cc.

References m_ipTos.

Referenced by ns3::UdpSocketImpl::DoSendTo(), ns3::TcpSocketBase::SendDataPacket(), ns3::TcpSocketBase::SendEmptyPacket(), and ns3::UdpSocketImpl::SendTo().

+ Here is the caller graph for this function:

uint8_t ns3::Socket::GetIpTtl ( void  ) const
virtual

Query the value of IP Time to Live field of this socket.

This method corresponds to using getsockopt () IP_TTL of real network or BSD sockets.

Returns
The raw IP TTL value

Definition at line 470 of file socket.cc.

References m_ipTtl.

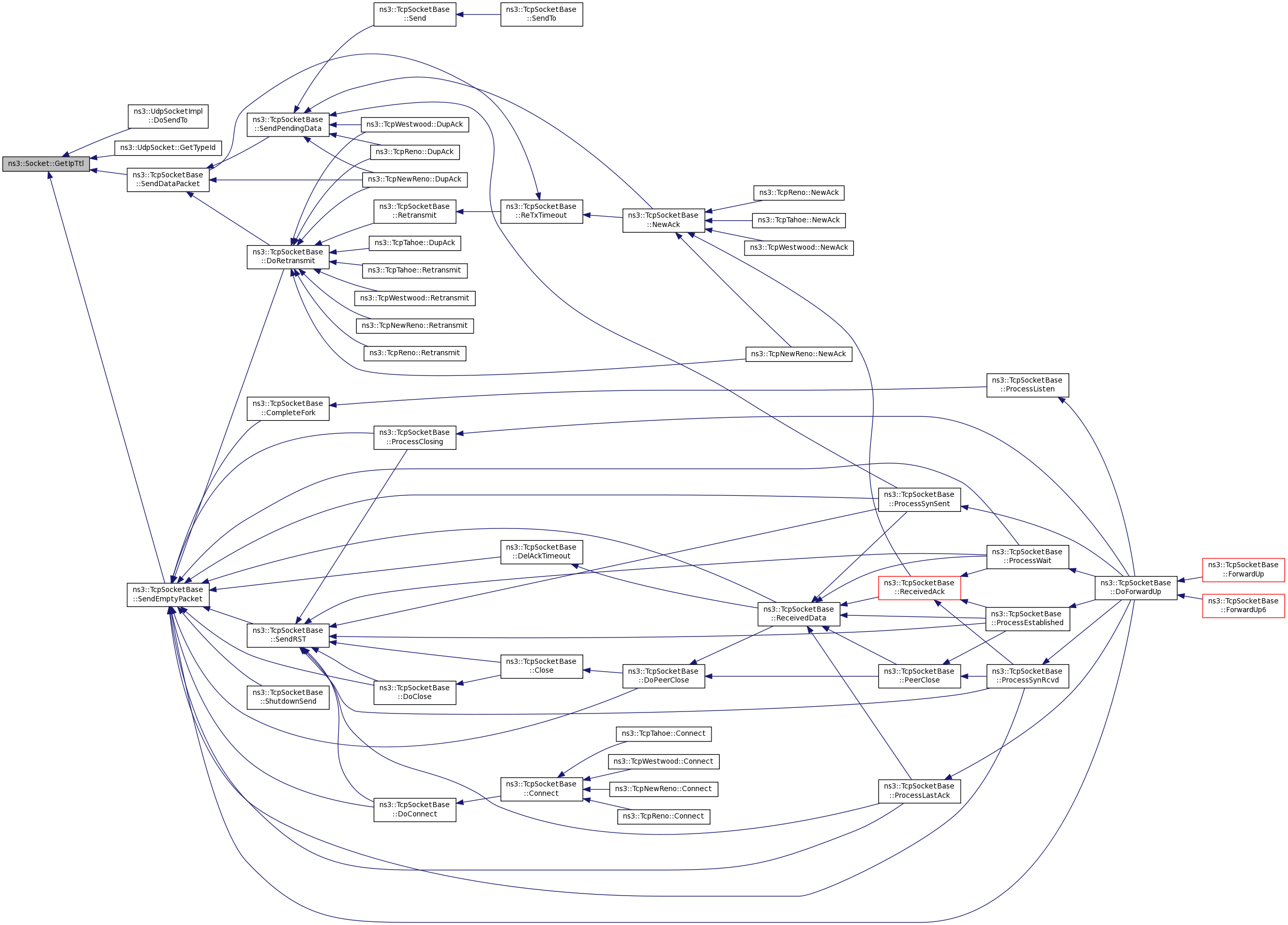
Referenced by ns3::UdpSocketImpl::DoSendTo(), ns3::UdpSocket::GetTypeId(), ns3::TcpSocketBase::SendDataPacket(), and ns3::TcpSocketBase::SendEmptyPacket().

+ Here is the caller graph for this function:

uint8_t ns3::Socket::GetIpv6HopLimit ( void  ) const
virtual

Query the value of IP Hop Limit field of this socket.

This method corresponds to using getsockopt () IPV6_HOPLIMIT of real network or BSD sockets.

Returns
The raw IPv6 Hop Limit value

Definition at line 495 of file socket.cc.

References m_ipv6HopLimit.

Referenced by ns3::UdpSocketImpl::DoSendTo(), ns3::TcpSocketBase::SendDataPacket(), and ns3::TcpSocketBase::SendEmptyPacket().

+ Here is the caller graph for this function:

uint8_t ns3::Socket::GetIpv6Tclass ( void  ) const

Query the value of IPv6 Traffic Class field of this socket.

This method corresponds to using getsockopt () IPV6_TCLASS of real network or BSD sockets.

Returns
The raw IPV6_TCLASS value

Definition at line 445 of file socket.cc.

References m_ipv6Tclass.

Referenced by ns3::UdpSocketImpl::DoSendTo(), ns3::TcpSocketBase::SendDataPacket(), ns3::TcpSocketBase::SendEmptyPacket(), and ns3::UdpSocketImpl::SendTo().

+ Here is the caller graph for this function:

virtual uint32_t ns3::Socket::GetRxAvailable ( void  ) const
pure virtual

Return number of bytes which can be returned from one or multiple calls to Recv.

Must be possible to call this method from the Recv callback.

Returns
the number of bytes which can be returned from one or multiple Recv calls.

Implemented in ns3::PacketSocket, ns3::TcpSocketBase, ns3::Ipv6RawSocketImpl, ns3::NscTcpSocketImpl, ns3::UdpSocketImpl, and ns3::Ipv4RawSocketImpl.

Referenced by ns3::V4Ping::Receive(), Ipv4StaticRoutingSlash32TestCase::ReceivePkt(), Ipv6ForwardingTest::ReceivePkt(), Ipv6RipngTest::ReceivePkt(), UdpSocketLoopbackTest::ReceivePkt(), Ipv6RawSocketImplTest::ReceivePkt(), Ipv4RawSocketImplTest::ReceivePkt(), Ipv4ForwardingTest::ReceivePkt(), SixlowpanHc1ImplTest::ReceivePkt(), SixlowpanIphcImplTest::ReceivePkt(), Ipv4HeaderTest::ReceivePkt(), Udp6SocketLoopbackTest::ReceivePkt(), UdpSocketImplTest::ReceivePkt(), Ipv6RipngCountToInfinityTest::ReceivePkt(), Ipv4GlobalRoutingSlash32TestCase::ReceivePkt(), Udp6SocketImplTest::ReceivePkt(), Ipv6RawSocketImplTest::ReceivePkt2(), Ipv4RawSocketImplTest::ReceivePkt2(), UdpSocketImplTest::ReceivePkt2(), Udp6SocketImplTest::ReceivePkt2(), Ipv6RipngSplitHorizonStrategyTest::ReceivePktProbe(), Ipv6PacketInfoTagTest::RxCb(), Ipv4PacketInfoTagTest::RxCb(), TcpTestCase::ServerHandleRecv(), ns3::TimestampTestCase::ServerHandleRecv(), ns3::WScalingTestCase::ServerHandleRecv(), TcpTestCase::SourceHandleRecv(), ns3::TimestampTestCase::SourceHandleRecv(), and ns3::WScalingTestCase::SourceHandleRecv().

+ Here is the caller graph for this function:

virtual enum Socket::SocketType ns3::Socket::GetSocketType ( void  ) const
pure virtual
Returns
the socket type, analogous to getsockopt (SO_TYPE)

Implemented in ns3::TcpSocketBase, ns3::PacketSocket, ns3::NscTcpSocketImpl, ns3::Ipv6RawSocketImpl, ns3::UdpSocketImpl, and ns3::Ipv4RawSocketImpl.

Referenced by ns3::BulkSendApplication::StartApplication().

+ Here is the caller graph for this function:

virtual int ns3::Socket::GetSockName ( Address address) const
pure virtual

Get socket address.

Parameters
addressthe address name this socket is associated with.
Returns
0 if success, -1 otherwise

Implemented in ns3::PacketSocket, ns3::TcpSocketBase, ns3::NscTcpSocketImpl, ns3::Ipv6RawSocketImpl, ns3::UdpSocketImpl, and ns3::Ipv4RawSocketImpl.

Referenced by PrintReceivedPacket(), SetIpTos(), and SetIpv6Tclass().

+ Here is the caller graph for this function:

virtual uint32_t ns3::Socket::GetTxAvailable ( void  ) const
pure virtual

Returns the number of bytes which can be sent in a single call to Send.

For datagram sockets, this returns the number of bytes that can be passed atomically through the underlying protocol.

For stream sockets, this returns the available space in bytes left in the transmit buffer.

Returns
The number of bytes which can be sent in a single Send call.

Implemented in ns3::PacketSocket, ns3::TcpSocketBase, ns3::Ipv6RawSocketImpl, ns3::NscTcpSocketImpl, ns3::UdpSocketImpl, and ns3::Ipv4RawSocketImpl.

Referenced by TcpTestCase::ServerHandleRecv(), ns3::TimestampTestCase::ServerHandleRecv(), ns3::WScalingTestCase::ServerHandleRecv(), TcpTestCase::ServerHandleSend(), ns3::TimestampTestCase::ServerHandleSend(), ns3::WScalingTestCase::ServerHandleSend(), TcpTestCase::SourceHandleSend(), ns3::TimestampTestCase::SourceHandleSend(), ns3::WScalingTestCase::SourceHandleSend(), StartFlow(), Ns3TcpStateTestCase::StartFlow(), Ns3TcpLossTestCase::StartFlow(), WriteUntilBufferFull(), Ns3TcpStateTestCase::WriteUntilBufferFull(), and Ns3TcpLossTestCase::WriteUntilBufferFull().

+ Here is the caller graph for this function:

TypeId ns3::Socket::GetTypeId ( void  )
static

Get the type ID.

Returns
the object TypeId

Definition at line 37 of file socket.cc.

References ns3::TypeId::SetParent().

+ Here is the call graph for this function:

bool ns3::Socket::IsIpRecvTos ( void  ) const

Ask if the socket is currently passing information about IP Type of Service up the stack.

This method corresponds to using getsockopt () IP_RECVTOS of real network or BSD sockets.

Returns
Whether the IP_RECVTOS is set

Definition at line 415 of file socket.cc.

References m_ipRecvTos.

Referenced by ns3::UdpSocketImpl::ForwardUp().

+ Here is the caller graph for this function:

bool ns3::Socket::IsIpRecvTtl ( void  ) const

Ask if the socket is currently passing information about IP_TTL up the stack.

This method corresponds to using getsockopt () IP_RECVTTL of real network or BSD sockets.

Returns
Whether the IP_RECVTTL is set

Definition at line 482 of file socket.cc.

References m_ipRecvTtl.

Referenced by ns3::UdpSocketImpl::ForwardUp().

+ Here is the caller graph for this function:

bool ns3::Socket::IsIpv6RecvHopLimit ( void  ) const

Ask if the socket is currently passing information about IPv6 Hop Limit up the stack.

This method corresponds to using getsockopt () IPV6_RECVHOPLIMIT of real network or BSD sockets.

Returns
Whether the IPV6_RECVHOPLIMIT is set

Definition at line 507 of file socket.cc.

References m_ipv6RecvHopLimit.

Referenced by ns3::UdpSocketImpl::ForwardUp6().

+ Here is the caller graph for this function:

bool ns3::Socket::IsIpv6RecvTclass ( void  ) const

Ask if the socket is currently passing information about IPv6 Traffic Class up the stack.

This method corresponds to using getsockopt () IPV6_RECVTCLASS of real network or BSD sockets.

Returns
Whether the IPV6_RECVTCLASS is set

Definition at line 457 of file socket.cc.

References m_ipv6RecvTclass.

Referenced by ns3::UdpSocketImpl::ForwardUp6().

+ Here is the caller graph for this function:

bool ns3::Socket::IsManualIpTos ( void  ) const
protected

Checks if the socket has a specific IPv4 ToS set.

Returns
true if the socket has a IPv4 ToS set, false otherwise.

Definition at line 370 of file socket.cc.

References m_manualIpTos.

Referenced by ns3::UdpSocketImpl::DoSendTo(), ns3::TcpSocketBase::SendDataPacket(), ns3::TcpSocketBase::SendEmptyPacket(), and ns3::UdpSocketImpl::SendTo().

+ Here is the caller graph for this function:

bool ns3::Socket::IsManualIpTtl ( void  ) const
protected

Checks if the socket has a specific IPv4 TTL set.

Returns
true if the socket has a IPv4 TTL set, false otherwise.

Definition at line 382 of file socket.cc.

References m_manualIpTtl.

Referenced by ns3::UdpSocketImpl::DoSendTo(), ns3::TcpSocketBase::SendDataPacket(), and ns3::TcpSocketBase::SendEmptyPacket().

+ Here is the caller graph for this function:

bool ns3::Socket::IsManualIpv6HopLimit ( void  ) const
protected

Checks if the socket has a specific IPv6 Hop Limit set.

Returns
true if the socket has a IPv6 Hop Limit set, false otherwise.

Definition at line 388 of file socket.cc.

References m_manualIpv6HopLimit.

Referenced by ns3::UdpSocketImpl::DoSendTo(), ns3::TcpSocketBase::SendDataPacket(), and ns3::TcpSocketBase::SendEmptyPacket().

+ Here is the caller graph for this function:

bool ns3::Socket::IsManualIpv6Tclass ( void  ) const
protected

Checks if the socket has a specific IPv6 Tclass set.

Returns
true if the socket has a IPv6 Tclass set, false otherwise.

Definition at line 376 of file socket.cc.

References m_manualIpv6Tclass.

Referenced by ns3::UdpSocketImpl::DoSendTo(), ns3::TcpSocketBase::SendDataPacket(), ns3::TcpSocketBase::SendEmptyPacket(), and ns3::UdpSocketImpl::SendTo().

+ Here is the caller graph for this function:

bool ns3::Socket::IsRecvPktInfo ( ) const

Get status indicating whether enable/disable packet information to socket.

Returns
True if packet information should be sent to socket

Definition at line 363 of file socket.cc.

References m_recvPktInfo, and NS_LOG_FUNCTION.

Referenced by ns3::Ipv4RawSocketImpl::ForwardUp(), ns3::Ipv6RawSocketImpl::ForwardUp(), ns3::UdpSocketImpl::ForwardUp(), and ns3::UdpSocketImpl::ForwardUp6().

+ Here is the caller graph for this function:

virtual int ns3::Socket::Listen ( void  )
pure virtual

Listen for incoming connections.

Returns
0 on success, -1 on error (in which case errno is set).

Implemented in ns3::PacketSocket, ns3::TcpSocketBase, ns3::Ipv6RawSocketImpl, ns3::TcpWestwood, ns3::NscTcpSocketImpl, ns3::UdpSocketImpl, ns3::TcpTahoe, ns3::Ipv4RawSocketImpl, ns3::TcpReno, and ns3::TcpNewReno.

Referenced by Ipv4DynamicGlobalRoutingTestCase::DoRun(), DualStackTestCase::DoRun(), and ns3::PacketSink::StartApplication().

+ Here is the caller graph for this function:

void ns3::Socket::NotifyConnectionFailed ( void  )
protected

Notify through the callback (if set) that the connection has not been established due to an error.

Definition at line 226 of file socket.cc.

References m_connectionFailed, and NS_LOG_FUNCTION.

Referenced by ns3::PacketSocket::Connect(), and ns3::TcpSocketBase::DoRetransmit().

+ Here is the caller graph for this function:

bool ns3::Socket::NotifyConnectionRequest ( const Address from)
protected

Notify through the callback (if set) that an incoming connection is being requested by a remote host.

This function returns true by default (i.e., accept all the incoming connections). The callback (if set) might restrict this behaviour by returning zero for a connection that should be refused.

Parameters
fromthe address the connection is incoming from
Returns
true if the connection must be accepted, false otherwise.

Definition at line 256 of file socket.cc.

References m_connectionRequest, and NS_LOG_FUNCTION.

Referenced by ns3::TcpSocketBase::ProcessListen().

+ Here is the caller graph for this function:

void ns3::Socket::NotifyConnectionSucceeded ( void  )
protected

Notify through the callback (if set) that the connection has been established.

Definition at line 216 of file socket.cc.

References m_connectionSucceeded, and NS_LOG_FUNCTION.

Referenced by ns3::UdpSocketImpl::Connect(), ns3::PacketSocket::Connect(), ns3::NscTcpSocketImpl::ConnectionSucceeded(), and ns3::TcpSocketBase::ConnectionSucceeded().

+ Here is the caller graph for this function:

void ns3::Socket::NotifyDataRecv ( void  )
protected
void ns3::Socket::NotifyDataSent ( uint32_t  size)
protected

Notify through the callback (if set) that some data have been sent.

Parameters
sizenumber of sent bytes.

Definition at line 284 of file socket.cc.

References m_dataSent, and NS_LOG_FUNCTION.

Referenced by ns3::UdpSocketImpl::DoSendTo(), ns3::TcpSocketBase::SendDataPacket(), ns3::NscTcpSocketImpl::SendPendingData(), ns3::Ipv4RawSocketImpl::SendTo(), and ns3::PacketSocket::SendTo().

+ Here is the caller graph for this function:

void ns3::Socket::NotifyErrorClose ( void  )
protected

Notify through the callback (if set) that the connection has been closed due to an error.

Definition at line 246 of file socket.cc.

References m_errorClose, and NS_LOG_FUNCTION.

Referenced by ns3::TcpSocketBase::SendRST().

+ Here is the caller graph for this function:

void ns3::Socket::NotifyNewConnectionCreated ( Ptr< Socket socket,
const Address from 
)
protected

Notify through the callback (if set) that a new connection has been created.

Definition at line 274 of file socket.cc.

References m_newConnectionCreated, and NS_LOG_FUNCTION.

Referenced by ns3::NscTcpSocketImpl::CompleteFork(), and ns3::TcpSocketBase::ProcessSynRcvd().

+ Here is the caller graph for this function:

void ns3::Socket::NotifyNormalClose ( void  )
protected

Notify through the callback (if set) that the connection has been closed.

Definition at line 236 of file socket.cc.

References m_normalClose, and NS_LOG_FUNCTION.

Referenced by ns3::TcpSocketBase::CloseAndNotify(), and ns3::TcpSocketBase::DoPeerClose().

+ Here is the caller graph for this function:

void ns3::Socket::NotifySend ( uint32_t  spaceAvailable)
protected

Notify through the callback (if set) that some data have been sent.

Parameters
spaceAvailablethe number of bytes available in the transmission buffer.

Definition at line 294 of file socket.cc.

References m_sendCb, and NS_LOG_FUNCTION.

Referenced by ns3::TcpSocketBase::ConnectionSucceeded(), ns3::UdpSocketImpl::DoSendTo(), ns3::TcpSocketBase::NewAck(), ns3::TcpSocketBase::ProcessSynRcvd(), ns3::Ipv4RawSocketImpl::SendTo(), and ns3::PacketSocket::SendTo().

+ Here is the caller graph for this function:

virtual Ptr<Packet> ns3::Socket::Recv ( uint32_t  maxSize,
uint32_t  flags 
)
pure virtual

Read data from the socket.

This function matches closely in semantics to the recv() function call in the standard C library (libc): ssize_t recv (int s, void *buf, size_t len, int flags); except that the receive I/O is asynchronous. This is the primary Recv method at this low-level API and must be implemented by subclasses.

This method is normally used only on a connected socket. In a typical blocking sockets model, this call would block until at least one byte is returned or the connection closes. In ns-3 at this API, the call returns immediately in such a case and returns 0 if nothing is available to be read. However, an application can set a callback, ns3::SetRecvCallback, to be notified of data being available to be read (when it conceptually unblocks); this is an asynchronous I/O model for recv().

This variant of Recv() uses class ns3::Packet to encapsulate data, rather than providing a raw pointer and length field. This allows an ns-3 application to attach tags if desired (such as a flow ID) and may allow the simulator to avoid some data copies. Despite the appearance of receiving Packets on a stream socket, just think of it as a fancy byte buffer with streaming semantics.

The semantics depend on the type of socket. For a datagram socket, each Recv() returns the data from at most one Send(), and order is not necessarily preserved. For a stream socket, the bytes are delivered in order, and on-the-wire packet boundaries are not preserved.

The flags argument is formed by or'ing one or more of the values: MSG_OOB process out-of-band data MSG_PEEK peek at incoming message None of these flags are supported for now.

Some variants of Recv() are supported as additional API, including RecvFrom(), overloaded Recv() without arguments, and variants that use raw character buffers.

Parameters
maxSizereader will accept packet up to maxSize
flagsSocket control flags
Returns
Ptr<Packet> of the next in-sequence packet. Returns 0 if the socket cannot return a next in-sequence packet conforming to the maxSize and flags.
See also
SetRecvCallback

Implemented in ns3::PacketSocket, ns3::TcpSocketBase, ns3::Ipv6RawSocketImpl, ns3::NscTcpSocketImpl, ns3::UdpSocketImpl, and ns3::Ipv4RawSocketImpl.

Referenced by Tunnel::N0SocketRecv(), Tunnel::N1SocketRecv(), Tunnel::N3SocketRecv(), PrintReceivedPacket(), ns3::RipNg::Receive(), ReceivePacket(), NetAnimExperiment::ReceivePacket(), DsdvManetExample::ReceivePacket(), RoutingExperiment::ReceivePacket(), Experiment::ReceivePacket(), Ipv4StaticRoutingSlash32TestCase::ReceivePkt(), Ipv6ForwardingTest::ReceivePkt(), Ipv6RipngTest::ReceivePkt(), UdpSocketLoopbackTest::ReceivePkt(), Ipv6RawSocketImplTest::ReceivePkt(), Ipv4RawSocketImplTest::ReceivePkt(), Ipv4ForwardingTest::ReceivePkt(), SixlowpanIphcImplTest::ReceivePkt(), SixlowpanHc1ImplTest::ReceivePkt(), Ipv4HeaderTest::ReceivePkt(), Udp6SocketLoopbackTest::ReceivePkt(), UdpSocketImplTest::ReceivePkt(), Ipv6RipngCountToInfinityTest::ReceivePkt(), Ipv4GlobalRoutingSlash32TestCase::ReceivePkt(), Udp6SocketImplTest::ReceivePkt(), Ipv6RawSocketImplTest::ReceivePkt2(), Ipv4RawSocketImplTest::ReceivePkt2(), UdpSocketImplTest::ReceivePkt2(), Udp6SocketImplTest::ReceivePkt2(), Ipv6RipngSplitHorizonStrategyTest::ReceivePktProbe(), ns3::EpcEnbApplication::RecvFromLteSocket(), ns3::EpcSgwPgwApplication::RecvFromS1uSocket(), ns3::EpcEnbApplication::RecvFromS1uSocket(), ns3::EpcX2::RecvFromX2cSocket(), ns3::EpcX2::RecvFromX2uSocket(), Ipv6PacketInfoTagTest::RxCb(), Ipv4PacketInfoTagTest::RxCb(), TcpTestCase::ServerHandleRecv(), ns3::TimestampTestCase::ServerHandleRecv(), ns3::WScalingTestCase::ServerHandleRecv(), SocketPrinter(), TcpTestCase::SourceHandleRecv(), ns3::TimestampTestCase::SourceHandleRecv(), and ns3::WScalingTestCase::SourceHandleRecv().

+ Here is the caller graph for this function:

Ptr< Packet > ns3::Socket::Recv ( void  )

Read a single packet from the socket.

Overloaded version of Recv(maxSize, flags) with maxSize implicitly set to maximum sized integer, and flags set to zero.

Returns
Ptr<Packet> of the next in-sequence packet. Returns 0 if the socket cannot return a next in-sequence packet.

Definition at line 174 of file socket.cc.

References NS_LOG_FUNCTION.

Referenced by Recv(), ns3::UdpSocketImpl::RecvFrom(), ns3::NscTcpSocketImpl::RecvFrom(), ns3::TcpSocketBase::RecvFrom(), and ns3::PacketSocket::RecvFrom().

+ Here is the caller graph for this function:

int ns3::Socket::Recv ( uint8_t *  buf,
uint32_t  size,
uint32_t  flags 
)

Recv data (or dummy data) from the remote host.

This method is provided so as to have an API which is closer in appearance to that of real network or BSD sockets.

If the underlying packet was carring null (fake) data, this buffer will be zeroed up to the length specified by the return value.

Parameters
bufA pointer to a raw byte buffer to write the data to.
sizeNumber of bytes (at most) to copy to buf
flagsany flags to pass to the socket
Returns
number of bytes copied into buf

Definition at line 181 of file socket.cc.

References ns3::Packet::CopyData(), ns3::Packet::GetSize(), NS_LOG_FUNCTION, and Recv().

+ Here is the call graph for this function:

virtual Ptr<Packet> ns3::Socket::RecvFrom ( uint32_t  maxSize,
uint32_t  flags,
Address fromAddress 
)
pure virtual

Read a single packet from the socket and retrieve the sender address.

Calls Recv(maxSize, flags) with maxSize implicitly set to maximum sized integer, and flags set to zero.

This method has similar semantics to Recv () but subclasses may want to provide checks on socket state, so the implementation is pushed to subclasses.

Parameters
maxSizereader will accept packet up to maxSize
flagsSocket control flags
fromAddressoutput parameter that will return the address of the sender of the received packet, if any. Remains untouched if no packet is received.
Returns
Ptr<Packet> of the next in-sequence packet. Returns 0 if the socket cannot return a next in-sequence packet.

Implemented in ns3::PacketSocket, ns3::TcpSocketBase, ns3::Ipv6RawSocketImpl, ns3::NscTcpSocketImpl, ns3::UdpSocketImpl, and ns3::Ipv4RawSocketImpl.

Referenced by dstSocketRecv(), Ipv4DynamicGlobalRoutingTestCase::HandleRead(), ns3::UdpEchoServer::HandleRead(), ns3::PacketSocketServer::HandleRead(), ns3::UdpServer::HandleRead(), ns3::PacketSink::HandleRead(), ns3::Ping6::HandleRead(), ns3::Radvd::HandleRead(), ns3::UdpEchoClient::HandleRead(), Ipv4FragmentationTest::HandleReadClient(), SixlowpanFragmentationTest::HandleReadClient(), Ipv6FragmentationTest::HandleReadClient(), Ipv4FragmentationTest::HandleReadServer(), SixlowpanFragmentationTest::HandleReadServer(), Ipv6FragmentationTest::HandleReadServer(), Receiver::Receive(), ns3::V4Ping::Receive(), ReceivePacket(), Ipv6RawSocketImplTest::ReceivePkt2(), ns3::aodv::RoutingProtocol::RecvAodv(), ns3::dsdv::RoutingProtocol::RecvDsdv(), RecvFrom(), ns3::olsr::RoutingProtocol::RecvOlsr(), and srcSocketRecv().

+ Here is the caller graph for this function:

Ptr< Packet > ns3::Socket::RecvFrom ( Address fromAddress)

Read a single packet from the socket and retrieve the sender address.

Calls RecvFrom (maxSize, flags, fromAddress) with maxSize implicitly set to maximum sized integer, and flags set to zero.

Parameters
fromAddressoutput parameter that will return the address of the sender of the received packet, if any. Remains untouched if no packet is received.
Returns
Ptr<Packet> of the next in-sequence packet. Returns 0 if the socket cannot return a next in-sequence packet.

Definition at line 194 of file socket.cc.

References NS_LOG_FUNCTION, and RecvFrom().

+ Here is the call graph for this function:

int ns3::Socket::RecvFrom ( uint8_t *  buf,
uint32_t  size,
uint32_t  flags,
Address fromAddress 
)

Read a single packet from the socket and retrieve the sender address.

This method is provided so as to have an API which is closer in appearance to that of real network or BSD sockets.

Parameters
bufA pointer to a raw byte buffer to write the data to. If the underlying packet was carring null (fake) data, this buffer will be zeroed up to the length specified by the return value.
sizeNumber of bytes (at most) to copy to buf
flagsany flags to pass to the socket
fromAddressoutput parameter that will return the address of the sender of the received packet, if any. Remains untouched if no packet is received.
Returns
number of bytes copied into buf

Definition at line 201 of file socket.cc.

References ns3::Packet::CopyData(), ns3::Packet::GetSize(), NS_LOG_FUNCTION, and RecvFrom().

+ Here is the call graph for this function:

virtual int ns3::Socket::Send ( Ptr< Packet p,
uint32_t  flags 
)
pure virtual

Send data (or dummy data) to the remote host.

This function matches closely in semantics to the send() function call in the standard C library (libc): ssize_t send (int s, const void *msg, size_t len, int flags); except that the send I/O is asynchronous. This is the primary Send method at this low-level API and must be implemented by subclasses.

In a typical blocking sockets model, this call would block upon lack of space to hold the message to be sent. In ns-3 at this API, the call returns immediately in such a case, but the callback registered with SetSendCallback() is invoked when the socket has space (when it conceptually unblocks); this is an asynchronous I/O model for send().

This variant of Send() uses class ns3::Packet to encapsulate data, rather than providing a raw pointer and length field. This allows an ns-3 application to attach tags if desired (such as a flow ID) and may allow the simulator to avoid some data copies. Despite the appearance of sending Packets on a stream socket, just think of it as a fancy byte buffer with streaming semantics.

If either the message buffer within the Packet is too long to pass atomically through the underlying protocol (for datagram sockets), or the message buffer cannot entirely fit in the transmit buffer (for stream sockets), -1 is returned and SocketErrno is set to ERROR_MSGSIZE. If the packet does not fit, the caller can split the Packet (based on information obtained from GetTxAvailable) and reattempt to send the data.

The flags argument is formed by or'ing one or more of the values: MSG_OOB process out-of-band data MSG_DONTROUTE bypass routing, use direct interface These flags are unsupported as of ns-3.1.

Parameters
pns3::Packet to send
flagsSocket control flags
Returns
the number of bytes accepted for transmission if no error occurs, and -1 otherwise.
See also
SetSendCallback

Implemented in ns3::PacketSocket, ns3::TcpSocketBase, ns3::Ipv6RawSocketImpl, ns3::NscTcpSocketImpl, ns3::UdpSocketImpl, and ns3::Ipv4RawSocketImpl.

Referenced by Experiment::GenerateTraffic(), WifiInterferenceTestCase::GenerateTraffic(), GenerateTraffic(), ns3::PacketSocketClient::Send(), ns3::UdpClient::Send(), EpsBearerTagUdpClient::Send(), ns3::V4Ping::Send(), ns3::Radvd::Send(), ns3::UdpEchoClient::Send(), Send(), Ipv4FragmentationTest::SendClient(), SixlowpanFragmentationTest::SendClient(), Ipv6FragmentationTest::SendClient(), ns3::BulkSendApplication::SendData(), SendPacket(), MyApp::SendPacket(), SimpleSource::SendPacket(), ns3::UdpTraceClient::SendPacket(), ns3::OnOffApplication::SendPacket(), ns3::dsdv::RoutingProtocol::SendPeriodicUpdate(), ns3::EpcEnbApplication::SendToLteSocket(), TcpTestCase::ServerHandleSend(), ns3::TimestampTestCase::ServerHandleSend(), ns3::WScalingTestCase::ServerHandleSend(), TcpTestCase::SourceHandleSend(), ns3::TimestampTestCase::SourceHandleSend(), ns3::WScalingTestCase::SourceHandleSend(), ns3::SocketWriter::Write(), WriteUntilBufferFull(), Ns3TcpStateTestCase::WriteUntilBufferFull(), and Ns3TcpLossTestCase::WriteUntilBufferFull().

+ Here is the caller graph for this function:

int ns3::Socket::Send ( Ptr< Packet p)

Send data (or dummy data) to the remote host.

Overloaded version of Send(..., flags) with flags set to zero.

Parameters
pns3::Packet to send
Returns
the number of bytes accepted for transmission if no error occurs, and -1 otherwise.

Definition at line 134 of file socket.cc.

References NS_LOG_FUNCTION, and Send().

+ Here is the call graph for this function:

int ns3::Socket::Send ( const uint8_t *  buf,
uint32_t  size,
uint32_t  flags 
)

Send data (or dummy data) to the remote host.

This method is provided so as to have an API which is closer in appearance to that of real network or BSD sockets.

Parameters
bufA pointer to a raw byte buffer of some data to send. If this buffer is 0, we send dummy data whose size is specified by the second parameter
sizethe number of bytes to copy from the buffer
flagsSocket control flags
Returns
the number of bytes accepted for transmission if no error occurs, and -1 otherwise.

Definition at line 141 of file socket.cc.

References NS_LOG_FUNCTION, and Send().

+ Here is the call graph for this function:

virtual int ns3::Socket::SendTo ( Ptr< Packet p,
uint32_t  flags,
const Address toAddress 
)
pure virtual

Send data to a specified peer.

This method has similar semantics to Send () but subclasses may want to provide checks on socket state, so the implementation is pushed to subclasses.

Parameters
ppacket to send
flagsSocket control flags
toAddressIP Address of remote host
Returns
-1 in case of error or the number of bytes copied in the internal buffer and accepted for transmission.

Implemented in ns3::PacketSocket, ns3::TcpSocketBase, ns3::Ipv6RawSocketImpl, ns3::NscTcpSocketImpl, ns3::UdpSocketImpl, and ns3::Ipv4RawSocketImpl.

Referenced by UdpSocketLoopbackTest::DoRun(), Udp6SocketLoopbackTest::DoRun(), Ipv4StaticRoutingSlash32TestCase::DoSendData(), Ipv6ForwardingTest::DoSendData(), Ipv6RipngTest::DoSendData(), Ipv4RawSocketImplTest::DoSendData(), Ipv6RawSocketImplTest::DoSendData(), Ipv4ForwardingTest::DoSendData(), SixlowpanHc1ImplTest::DoSendData(), SixlowpanIphcImplTest::DoSendData(), Ipv6PacketInfoTagTest::DoSendData(), Ipv4PacketInfoTagTest::DoSendData(), UdpSocketImplTest::DoSendData(), Ipv6RipngCountToInfinityTest::DoSendData(), Ipv4GlobalRoutingSlash32TestCase::DoSendData(), Udp6SocketImplTest::DoSendData(), Ipv4RawSocketImplTest::DoSendData_IpHdr(), Ipv4HeaderTest::DoSendData_IpHdr_Dscp(), ns3::EpcX2::DoSendHandoverRequest(), ns3::EpcX2::DoSendLoadInformation(), ns3::EpcX2::DoSendResourceStatusUpdate(), ns3::EpcX2::DoSendUeData(), ns3::UdpEchoServer::HandleRead(), ns3::RipNg::HandleRequests(), ns3::aodv::RoutingProtocol::RecvReply(), ns3::Ping6::Send(), ns3::dsdv::RoutingProtocol::SendPeriodicUpdate(), ns3::aodv::RoutingProtocol::SendReply(), ns3::aodv::RoutingProtocol::SendReplyAck(), ns3::aodv::RoutingProtocol::SendReplyByIntermediateNode(), ns3::aodv::RoutingProtocol::SendRerrWhenNoRouteToForward(), SendStuff(), ns3::aodv::RoutingProtocol::SendTo(), SendTo(), ns3::EpcSgwPgwApplication::SendToS1uSocket(), ns3::EpcEnbApplication::SendToS1uSocket(), and ns3::dsdv::RoutingProtocol::SendTriggeredUpdate().

+ Here is the caller graph for this function:

int ns3::Socket::SendTo ( const uint8_t *  buf,
uint32_t  size,
uint32_t  flags,
const Address address 
)

Send data to a specified peer.

This method is provided so as to have an API which is closer in appearance to that of real network or BSD sockets.

Parameters
bufA pointer to a raw byte buffer of some data to send. If this is 0, we send dummy data whose size is specified by the third parameter
sizethe number of bytes to copy from the buffer
flagsSocket control flags
addressIP Address of remote host
Returns
-1 in case of error or the number of bytes copied in the internal buffer and accepted for transmission.

Definition at line 157 of file socket.cc.

References NS_LOG_FUNCTION, and SendTo().

+ Here is the call graph for this function:

void ns3::Socket::SetAcceptCallback ( Callback< bool, Ptr< Socket >, const Address & >  connectionRequest,
Callback< void, Ptr< Socket >, const Address & >  newConnectionCreated 
)

Accept connection requests from remote hosts.

Parameters
connectionRequestCallback for connection request from peer. This user callback is passed a pointer to this socket, the ip address and the port number of the connection originator. This callback must return true to accept the incoming connection, false otherwise. If the connection is accepted, the "newConnectionCreated" callback will be invoked later to give access to the user to the socket created to match this new connection. If the user does not explicitly specify this callback, all incoming connections will be refused.
newConnectionCreatedCallback for new connection: when a new is accepted, it is created and the corresponding socket is passed back to the user through this callback. This user callback is passed a pointer to the new socket, and the ip address and port number of the connection originator.

Definition at line 103 of file socket.cc.

References m_connectionRequest, m_newConnectionCreated, and NS_LOG_FUNCTION.

Referenced by DualStackTestCase::DoRun(), and ns3::PacketSink::StartApplication().

+ Here is the caller graph for this function:

virtual bool ns3::Socket::SetAllowBroadcast ( bool  allowBroadcast)
pure virtual
void ns3::Socket::SetCloseCallbacks ( Callback< void, Ptr< Socket > >  normalClose,
Callback< void, Ptr< Socket > >  errorClose 
)

Detect socket recv() events such as graceful shutdown or error.

For connection-oriented sockets, the first callback is used to signal that the remote side has gracefully shut down the connection, and the second callback denotes an error corresponding to cases in which a traditional recv() socket call might return -1 (error), such as a connection reset. For datagram sockets, these callbacks may never be invoked.

Parameters
normalClosethis callback is invoked when the peer closes the connection gracefully
errorClosethis callback is invoked when the connection closes abnormally

Definition at line 93 of file socket.cc.

References m_errorClose, m_normalClose, and NS_LOG_FUNCTION.

Referenced by ns3::PacketSink::StartApplication().

+ Here is the caller graph for this function:

void ns3::Socket::SetConnectCallback ( Callback< void, Ptr< Socket > >  connectionSucceeded,
Callback< void, Ptr< Socket > >  connectionFailed 
)

Specify callbacks to allow the caller to determine if the connection succeeds of fails.

Parameters
connectionSucceededthis callback is invoked when the connection request initiated by the user is successfully completed. The callback is passed back a pointer to the same socket object.
connectionFailedthis callback is invoked when the connection request initiated by the user is unsuccessfully completed. The callback is passed back a pointer to the same socket object.

Definition at line 83 of file socket.cc.

References m_connectionFailed, m_connectionSucceeded, and NS_LOG_FUNCTION.

Referenced by ns3::BulkSendApplication::StartApplication(), ns3::OnOffApplication::StartApplication(), and ns3::TcpSocketBase::TcpSocketBase().

+ Here is the caller graph for this function:

void ns3::Socket::SetDataSentCallback ( Callback< void, Ptr< Socket >, uint32_t >  dataSent)

Notify application when a packet has been sent from transport protocol (non-standard socket call)

Parameters
dataSentCallback for the event that data is sent from the underlying transport protocol. This callback is passed a pointer to the socket, and the number of bytes sent.

Definition at line 113 of file socket.cc.

References m_dataSent, and NS_LOG_FUNCTION.

Referenced by ns3::TcpSocketBase::TcpSocketBase().

+ Here is the caller graph for this function:

void ns3::Socket::SetIpRecvTos ( bool  ipv4RecvTos)

Tells a socket to pass information about IP Type of Service up the stack.

This method corresponds to using setsockopt () IP_RECVTOS of real network or BSD sockets. In our implementation, the socket simply adds a SocketIpTosTag tag to the packet before passing the packet up the stack.

Parameters
ipv4RecvTosWhether the socket should add SocketIpv4TosTag tag to the packet

Definition at line 409 of file socket.cc.

References m_ipRecvTos.

Referenced by main().

+ Here is the caller graph for this function:

void ns3::Socket::SetIpRecvTtl ( bool  ipv4RecvTtl)

Tells a socket to pass information about IP_TTL up the stack.

This method corresponds to using setsockopt () IP_RECVTTL of real network or BSD sockets. In our implementation, the socket simply adds a SocketIpTtlTag tag to the packet before passing the packet up the stack.

Parameters
ipv4RecvTtlWhether the socket should add SocketIpv4TtlTag tag to the packet

Definition at line 476 of file socket.cc.

References m_ipRecvTtl.

Referenced by main().

+ Here is the caller graph for this function:

void ns3::Socket::SetIpTos ( uint8_t  ipTos)

Manually set IP Type of Service field.

This method corresponds to using setsockopt () IP_TOS of real network or BSD sockets. This option is for IPv4 only. Setting the IP TOS should also change the socket queueing priority as stated in the man page. However, socket priority is not yet supported.

Parameters
ipTosThe desired TOS value for IP headers

Definition at line 394 of file socket.cc.

References first::address, GetSockName(), m_ipTos, and m_manualIpTos.

Referenced by main().

+ Here is the call graph for this function:

+ Here is the caller graph for this function:

void ns3::Socket::SetIpTtl ( uint8_t  ipTtl)
virtual

Manually set IP Time to Live field.

This method corresponds to using setsockopt () IP_TTL of real network or BSD sockets.

Parameters
ipTtlThe desired TTL value for IP headers

Definition at line 463 of file socket.cc.

References m_ipTtl, and m_manualIpTtl.

Referenced by ns3::UdpSocket::GetTypeId(), and main().

+ Here is the caller graph for this function:

void ns3::Socket::SetIpv6HopLimit ( uint8_t  ipHopLimit)
virtual

Manually set IPv6 Hop Limit.

This method corresponds to using setsockopt () IPV6_HOPLIMIT of real network or BSD sockets.

Parameters
ipHopLimitThe desired Hop Limit value for IPv6 headers

Definition at line 488 of file socket.cc.

References m_ipv6HopLimit, and m_manualIpv6HopLimit.

Referenced by main().

+ Here is the caller graph for this function:

void ns3::Socket::SetIpv6RecvHopLimit ( bool  ipv6RecvHopLimit)

Tells a socket to pass information about IPv6 Hop Limit up the stack.

This method corresponds to using setsockopt () IPV6_RECVHOPLIMIT of real network or BSD sockets. In our implementation, the socket simply adds a SocketIpv6HopLimitTag tag to the packet before passing the packet up the stack.

Parameters
ipv6RecvHopLimitWhether the socket should add SocketIpv6HopLimitTag tag to the packet

Definition at line 501 of file socket.cc.

References m_ipv6RecvHopLimit.

Referenced by main().

+ Here is the caller graph for this function:

void ns3::Socket::SetIpv6RecvTclass ( bool  ipv6RecvTclass)

Tells a socket to pass information about IPv6 Traffic Class up the stack.

This method corresponds to using setsockopt () IPV6_RECVTCLASS of real network or BSD sockets. In our implementation, the socket simply adds a SocketIpv6TclasssTag tag to the packet before passing the packet up the stack.

Parameters
ipv6RecvTclassWhether the socket should add SocketIpv6TclassTag tag to the packet

Definition at line 451 of file socket.cc.

References m_ipv6RecvTclass.

Referenced by main().

+ Here is the caller graph for this function:

void ns3::Socket::SetIpv6Tclass ( int  ipTclass)

Manually set IPv6 Traffic Class field.

This method corresponds to using setsockopt () IPV6_TCLASS of real network or BSD sockets. This option is for IPv6 only. Setting the IPV6_TCLASSS to -1 clears the option and let the socket uses the default value.

Parameters
ipTclassThe desired TCLASS value for IPv6 headers

Definition at line 421 of file socket.cc.

References first::address, GetSockName(), m_ipv6Tclass, m_manualIpv6Tclass, and NS_LOG_WARN.

Referenced by main().

+ Here is the call graph for this function:

+ Here is the caller graph for this function:

void ns3::Socket::SetRecvCallback ( Callback< void, Ptr< Socket > >  receivedData)

Notify application when new data is available to be read.

This callback is intended to notify a socket that would have been blocked in a blocking socket model that data is available to be read.

Definition at line 127 of file socket.cc.

References m_receivedData, and NS_LOG_FUNCTION.

Referenced by ns3::EpcX2::AddX2Interface(), ns3::EpcSgwPgwApplication::DoDispose(), ns3::olsr::RoutingProtocol::DoInitialize(), Ipv4DynamicGlobalRoutingTestCase::DoRun(), Ipv6RawSocketImplTest::DoRun(), Ipv4RawSocketImplTest::DoRun(), UdpSocketImplTest::DoRun(), Udp6SocketImplTest::DoRun(), ns3::EpcEnbApplication::EpcEnbApplication(), ns3::EpcSgwPgwApplication::EpcSgwPgwApplication(), ns3::PacketSink::HandleAccept(), main(), ns3::aodv::RoutingProtocol::NotifyAddAddress(), ns3::dsdv::RoutingProtocol::NotifyAddAddress(), ns3::aodv::RoutingProtocol::NotifyInterfaceUp(), ns3::dsdv::RoutingProtocol::NotifyInterfaceUp(), ns3::aodv::RoutingProtocol::NotifyRemoveAddress(), ns3::dsdv::RoutingProtocol::NotifyRemoveAddress(), PrintTraffic(), NetAnimExperiment::Run(), Experiment::Run(), TcpTestCase::ServerHandleConnectionCreated(), ns3::TimestampTestCase::ServerHandleConnectionCreated(), ns3::WScalingTestCase::ServerHandleConnectionCreated(), TcpTestCase::SetupDefaultSim(), TcpTestCase::SetupDefaultSim6(), DsdvManetExample::SetupPacketReceive(), Experiment::SetupPacketReceive(), RoutingExperiment::SetupPacketReceive(), SetupPacketReceive(), ns3::UdpEchoServer::StartApplication(), ns3::PacketSocketServer::StartApplication(), ns3::PacketSocketClient::StartApplication(), ns3::V4Ping::StartApplication(), ns3::UdpClient::StartApplication(), ns3::UdpServer::StartApplication(), Receiver::StartApplication(), EpsBearerTagUdpClient::StartApplication(), ns3::PacketSink::StartApplication(), ns3::Ping6::StartApplication(), ns3::Radvd::StartApplication(), ns3::UdpTraceClient::StartApplication(), ns3::UdpEchoClient::StartApplication(), Ipv4FragmentationTest::StartClient(), SixlowpanFragmentationTest::StartClient(), Ipv6FragmentationTest::StartClient(), Ipv4FragmentationTest::StartServer(), SixlowpanFragmentationTest::StartServer(), Ipv6FragmentationTest::StartServer(), ns3::UdpEchoServer::StopApplication(), ns3::PacketSocketServer::StopApplication(), Receiver::StopApplication(), ns3::UdpServer::StopApplication(), ns3::PacketSink::StopApplication(), ns3::Ping6::StopApplication(), ns3::Radvd::StopApplication(), ns3::UdpEchoClient::StopApplication(), ns3::TcpSocketBase::TcpSocketBase(), and WifiInterferenceTestCase::WifiSimpleInterference().

void ns3::Socket::SetRecvPktInfo ( bool  flag)

Enable/Disable receive packet information to socket.

For IP_PKTINFO/IP6_PKTINFO. This method is only usable for Raw socket and Datagram Socket. Not supported for Stream socket.

Method doesn't make distinction between IPv4 and IPv6. If it is enabled, it is enabled for all types of sockets that supports packet information

Parameters
flagEnable/Disable receive information
Returns
nothing

Definition at line 357 of file socket.cc.

References m_recvPktInfo, and NS_LOG_FUNCTION.

Referenced by Ipv4DynamicGlobalRoutingTestCase::DoRun().

+ Here is the caller graph for this function:

void ns3::Socket::SetSendCallback ( Callback< void, Ptr< Socket >, uint32_t >  sendCb)

Notify application when space in transmit buffer is added.

This callback is intended to notify a socket that would have been blocked in a blocking socket model that space is available in the transmit buffer and that it can call Send() again.

Parameters
sendCbCallback for the event that the socket transmit buffer fill level has decreased. This callback is passed a pointer to the socket, and the number of bytes available for writing into the buffer (an absolute value). If there is no transmit buffer limit, a maximum-sized integer is always returned.

Definition at line 120 of file socket.cc.

References m_sendCb, and NS_LOG_FUNCTION.

Referenced by TcpTestCase::ServerHandleConnectionCreated(), ns3::TimestampTestCase::ServerHandleConnectionCreated(), ns3::WScalingTestCase::ServerHandleConnectionCreated(), TcpTestCase::SetupDefaultSim(), TcpTestCase::SetupDefaultSim6(), ns3::BulkSendApplication::StartApplication(), StartFlow(), Ns3TcpStateTestCase::StartFlow(), Ns3TcpLossTestCase::StartFlow(), and ns3::TcpSocketBase::TcpSocketBase().

+ Here is the caller graph for this function:

virtual int ns3::Socket::ShutdownRecv ( void  )
pure virtual
Returns
zero on success, -1 on failure.

Do not allow any further Recv calls. This method is typically implemented for Tcp sockets by a half close.

Implemented in ns3::PacketSocket, ns3::TcpSocketBase, ns3::Ipv6RawSocketImpl, ns3::NscTcpSocketImpl, ns3::UdpSocketImpl, and ns3::Ipv4RawSocketImpl.

Referenced by ns3::BulkSendApplication::StartApplication(), and ns3::OnOffApplication::StartApplication().

+ Here is the caller graph for this function:

virtual int ns3::Socket::ShutdownSend ( void  )
pure virtual
Returns
zero on success, -1 on failure.

Do not allow any further Send calls. This method is typically implemented for Tcp sockets by a half close.

Implemented in ns3::PacketSocket, ns3::TcpSocketBase, ns3::Ipv6RawSocketImpl, ns3::NscTcpSocketImpl, ns3::UdpSocketImpl, and ns3::Ipv4RawSocketImpl.

Referenced by Ipv4DynamicGlobalRoutingTestCase::DoRun(), and ns3::PacketSink::StartApplication().

+ Here is the caller graph for this function:

Member Data Documentation

Callback<void, Ptr<Socket> > ns3::Socket::m_connectionFailed
private

connection failed callback

Definition at line 919 of file socket.h.

Referenced by DoDispose(), NotifyConnectionFailed(), and SetConnectCallback().

Callback<bool, Ptr<Socket>, const Address &> ns3::Socket::m_connectionRequest
private

connection request callback

Definition at line 922 of file socket.h.

Referenced by DoDispose(), NotifyConnectionRequest(), and SetAcceptCallback().

Callback<void, Ptr<Socket> > ns3::Socket::m_connectionSucceeded
private

connection succeeded callback

Definition at line 918 of file socket.h.

Referenced by DoDispose(), NotifyConnectionSucceeded(), and SetConnectCallback().

Callback<void, Ptr<Socket>, uint32_t> ns3::Socket::m_dataSent
private

data sent callback

Definition at line 924 of file socket.h.

Referenced by DoDispose(), NotifyDataSent(), and SetDataSentCallback().

Callback<void, Ptr<Socket> > ns3::Socket::m_errorClose
private

connection closed due to errors callback

Definition at line 921 of file socket.h.

Referenced by DoDispose(), NotifyErrorClose(), and SetCloseCallbacks().

bool ns3::Socket::m_ipRecvTos
private

socket forwards IPv4 TOS tag to L4

Definition at line 931 of file socket.h.

Referenced by IsIpRecvTos(), and SetIpRecvTos().

bool ns3::Socket::m_ipRecvTtl
private

socket forwards IPv4 TTL tag to L4

Definition at line 932 of file socket.h.

Referenced by IsIpRecvTtl(), and SetIpRecvTtl().

uint8_t ns3::Socket::m_ipTos
private

the socket IPv4 TOS

Definition at line 934 of file socket.h.

Referenced by GetIpTos(), SetIpTos(), and Socket().

uint8_t ns3::Socket::m_ipTtl
private

the socket IPv4 TTL

Definition at line 935 of file socket.h.

Referenced by GetIpTtl(), SetIpTtl(), and Socket().

uint8_t ns3::Socket::m_ipv6HopLimit
private

the socket IPv6 Hop Limit

Definition at line 944 of file socket.h.

Referenced by GetIpv6HopLimit(), SetIpv6HopLimit(), and Socket().

bool ns3::Socket::m_ipv6RecvHopLimit
private

socket forwards IPv6 Hop Limit tag to L4

Definition at line 941 of file socket.h.

Referenced by IsIpv6RecvHopLimit(), and SetIpv6RecvHopLimit().

bool ns3::Socket::m_ipv6RecvTclass
private

socket forwards IPv6 Tclass tag to L4

Definition at line 940 of file socket.h.

Referenced by IsIpv6RecvTclass(), and SetIpv6RecvTclass().

uint8_t ns3::Socket::m_ipv6Tclass
private

the socket IPv6 Tclass

Definition at line 943 of file socket.h.

Referenced by GetIpv6Tclass(), SetIpv6Tclass(), and Socket().

bool ns3::Socket::m_manualIpTos
private

socket has IPv4 TOS set

Definition at line 929 of file socket.h.

Referenced by IsManualIpTos(), and SetIpTos().

bool ns3::Socket::m_manualIpTtl
private

socket has IPv4 TTL set

Definition at line 930 of file socket.h.

Referenced by IsManualIpTtl(), and SetIpTtl().

bool ns3::Socket::m_manualIpv6HopLimit
private

socket has IPv6 Hop Limit set

Definition at line 939 of file socket.h.

Referenced by IsManualIpv6HopLimit(), and SetIpv6HopLimit().

bool ns3::Socket::m_manualIpv6Tclass
private

socket has IPv6 Tclass set

Definition at line 938 of file socket.h.

Referenced by IsManualIpv6Tclass(), and SetIpv6Tclass().

Callback<void, Ptr<Socket>, const Address&> ns3::Socket::m_newConnectionCreated
private

connection created callback

Definition at line 923 of file socket.h.

Referenced by DoDispose(), NotifyNewConnectionCreated(), and SetAcceptCallback().

Callback<void, Ptr<Socket> > ns3::Socket::m_normalClose
private

connection closed callback

Definition at line 920 of file socket.h.

Referenced by DoDispose(), NotifyNormalClose(), and SetCloseCallbacks().

Callback<void, Ptr<Socket> > ns3::Socket::m_receivedData
private

data received callback

Definition at line 926 of file socket.h.

Referenced by DoDispose(), NotifyDataRecv(), and SetRecvCallback().

bool ns3::Socket::m_recvPktInfo
protected

if the socket should add packet info tags to the packet forwarded to L4.

Definition at line 915 of file socket.h.

Referenced by IsRecvPktInfo(), SetRecvPktInfo(), and Socket().

Callback<void, Ptr<Socket>, uint32_t > ns3::Socket::m_sendCb
private

packet sent callback

Definition at line 925 of file socket.h.

Referenced by DoDispose(), NotifySend(), and SetSendCallback().


The documentation for this class was generated from the following files: