Inheritance diagram for CsmaBroadcastTestCase:
Collaboration diagram for CsmaBroadcastTestCase:Public Member Functions | |
| CsmaBroadcastTestCase () | |
| virtual | ~CsmaBroadcastTestCase () |
Public Member Functions inherited from ns3::TestCase | |
| virtual | ~TestCase () |
| Destructor. More... | |
| std::string | GetName (void) const |
Private Member Functions | |
| virtual void | DoRun (void) |
| Implementation to actually run this TestCase. More... | |
| void | DropEvent (Ptr< const Packet > p) |
| void | SinkRxNode1 (Ptr< const Packet > p, const Address &ad) |
| void | SinkRxNode2 (Ptr< const Packet > p, const Address &ad) |
Private Attributes | |
| uint32_t | m_countNode1 |
| uint32_t | m_countNode2 |
| uint32_t | m_drops |
Additional Inherited Members | |
Public Types inherited from ns3::TestCase | |
| enum | TestDuration { QUICK = 1, EXTENSIVE = 2, TAKES_FOREVER = 3 } |
| How long the test takes to execute. More... | |
Protected Member Functions inherited from ns3::TestCase | |
| TestCase (std::string name) | |
| void | AddTestCase (TestCase *testCase) NS_DEPRECATED |
| Add an individual child TestCase case to this TestCase. More... | |
| void | AddTestCase (TestCase *testCase, enum TestDuration duration) |
| Add an individual child TestCase to this test suite. More... | |
| bool | GetErrorStatus (void) const NS_DEPRECATED |
| TestCase * | GetParent () const |
| bool | IsStatusFailure (void) const |
| bool | IsStatusSuccess (void) const |
| void | SetDataDir (std::string directory) |
| void | ReportTestFailure (std::string cond, std::string actual, std::string limit, std::string message, std::string file, int32_t line) |
| Log the failure of this TestCase. More... | |
| bool | MustAssertOnFailure (void) const |
| bool | MustContinueOnFailure (void) const |
| std::string | CreateDataDirFilename (std::string filename) |
| std::string | CreateTempDirFilename (std::string filename) |
Definition at line 158 of file csma-system-test-suite.cc.
| CsmaBroadcastTestCase::CsmaBroadcastTestCase | ( | ) |
Definition at line 175 of file csma-system-test-suite.cc.
|
virtual |
Definition at line 180 of file csma-system-test-suite.cc.
|
privatevirtual |
Implementation to actually run this TestCase.
Subclasses should override this method to conduct their tests.
Implements ns3::TestCase.
Definition at line 216 of file csma-system-test-suite.cc.
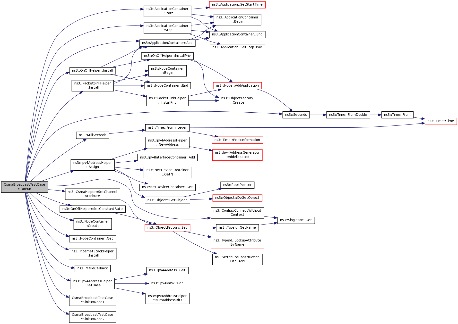
References ns3::ApplicationContainer::Add(), ns3::Ipv4AddressHelper::Assign(), ns3::Config::ConnectWithoutContext(), ns3::NodeContainer::Create(), ns3::NodeContainer::Get(), ns3::PacketSinkHelper::Install(), ns3::OnOffHelper::Install(), ns3::InternetStackHelper::Install(), m_countNode1, m_countNode2, ns3::MakeCallback(), ns3::MilliSeconds(), NS_TEST_ASSERT_MSG_EQ, port, ns3::Seconds(), ns3::Ipv4AddressHelper::SetBase(), ns3::CsmaHelper::SetChannelAttribute(), ns3::OnOffHelper::SetConstantRate(), SinkRxNode1(), SinkRxNode2(), ns3::ApplicationContainer::Start(), and ns3::ApplicationContainer::Stop().
Here is the call graph for this function:Definition at line 197 of file csma-system-test-suite.cc.
References m_drops.
Definition at line 185 of file csma-system-test-suite.cc.
References m_countNode1.
Referenced by DoRun().
Here is the caller graph for this function:Definition at line 191 of file csma-system-test-suite.cc.
References m_countNode2.
Referenced by DoRun().
Here is the caller graph for this function:
|
private |
Definition at line 169 of file csma-system-test-suite.cc.
Referenced by DoRun(), and SinkRxNode1().
|
private |
Definition at line 170 of file csma-system-test-suite.cc.
Referenced by DoRun(), and SinkRxNode2().
|
private |
Definition at line 171 of file csma-system-test-suite.cc.
Referenced by DropEvent().