Inheritance diagram for Ns3WimaxSfCreationTestCase:
Collaboration diagram for Ns3WimaxSfCreationTestCase:Public Member Functions | |
| Ns3WimaxSfCreationTestCase () | |
| virtual | ~Ns3WimaxSfCreationTestCase () |
Public Member Functions inherited from ns3::TestCase | |
| virtual | ~TestCase () |
| Destructor. More... | |
| std::string | GetName (void) const |
Private Member Functions | |
| virtual void | DoRun (void) |
| Implementation to actually run this TestCase. More... | |
Additional Inherited Members | |
Public Types inherited from ns3::TestCase | |
| enum | TestDuration { QUICK = 1, EXTENSIVE = 2, TAKES_FOREVER = 3 } |
| How long the test takes to execute. More... | |
Protected Member Functions inherited from ns3::TestCase | |
| TestCase (std::string name) | |
| void | AddTestCase (TestCase *testCase) NS_DEPRECATED |
| Add an individual child TestCase case to this TestCase. More... | |
| void | AddTestCase (TestCase *testCase, enum TestDuration duration) |
| Add an individual child TestCase to this test suite. More... | |
| bool | GetErrorStatus (void) const NS_DEPRECATED |
| TestCase * | GetParent () const |
| bool | IsStatusFailure (void) const |
| bool | IsStatusSuccess (void) const |
| void | SetDataDir (std::string directory) |
| void | ReportTestFailure (std::string cond, std::string actual, std::string limit, std::string message, std::string file, int32_t line) |
| Log the failure of this TestCase. More... | |
| bool | MustAssertOnFailure (void) const |
| bool | MustContinueOnFailure (void) const |
| std::string | CreateDataDirFilename (std::string filename) |
| std::string | CreateTempDirFilename (std::string filename) |
Definition at line 48 of file wimax-service-flow-test.cc.
| Ns3WimaxSfCreationTestCase::Ns3WimaxSfCreationTestCase | ( | ) |
Definition at line 59 of file wimax-service-flow-test.cc.
|
virtual |
Definition at line 64 of file wimax-service-flow-test.cc.
|
privatevirtual |
Implementation to actually run this TestCase.
Subclasses should override this method to conduct their tests.
Implements ns3::TestCase.
Definition at line 69 of file wimax-service-flow-test.cc.
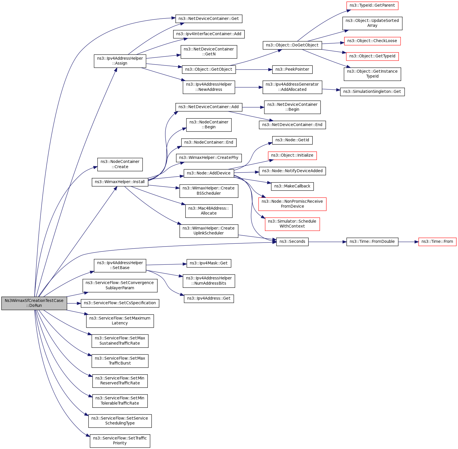
References first::address, ns3::Ipv4AddressHelper::Assign(), ns3::NodeContainer::Create(), ns3::NetDeviceContainer::Get(), ns3::WimaxHelper::Install(), ns3::IPV4, ns3::Seconds(), ns3::Ipv4AddressHelper::SetBase(), ns3::ServiceFlow::SetConvergenceSublayerParam(), ns3::ServiceFlow::SetCsSpecification(), ns3::ServiceFlow::SetMaximumLatency(), ns3::ServiceFlow::SetMaxSustainedTrafficRate(), ns3::ServiceFlow::SetMaxTrafficBurst(), ns3::ServiceFlow::SetMinReservedTrafficRate(), ns3::ServiceFlow::SetMinTolerableTrafficRate(), ns3::ServiceFlow::SetServiceSchedulingType(), ns3::ServiceFlow::SetTrafficPriority(), and first::stack.
Here is the call graph for this function: