A Discrete-Event Network Simulator
API
 All Classes Namespaces Files Functions Variables Typedefs Enumerations Enumerator Properties Friends Macros Groups Pages
ns3::BuildingListPriv Class Reference

private implementation detail of the BuildingList API. More...

#include <introspected-doxygen.h>

+ Inheritance diagram for ns3::BuildingListPriv:
+ Collaboration diagram for ns3::BuildingListPriv:

Public Member Functions

 BuildingListPriv ()
 
 ~BuildingListPriv ()
 
uint32_t Add (Ptr< Building > building)
 
BuildingList::Iterator Begin (void) const
 
BuildingList::Iterator End (void) const
 
Ptr< BuildingGetBuilding (uint32_t n)
 
uint32_t GetNBuildings (void)
 
- Public Member Functions inherited from ns3::Object
 Object ()
 
virtual ~Object ()
 
void AggregateObject (Ptr< Object > other)
 
void Dispose (void)
 Run the DoDispose methods of this object and all the objects aggregated to it. More...
 
AggregateIterator GetAggregateIterator (void) const
 
virtual TypeId GetInstanceTypeId (void) const
 
template<typename T >
Ptr< T > GetObject (void) const
 
template<typename T >
Ptr< T > GetObject (TypeId tid) const
 
void Initialize (void)
 This method calls the virtual DoInitialize method on all the objects aggregated to this object. More...
 
- Public Member Functions inherited from ns3::SimpleRefCount< Object, ObjectBase, ObjectDeleter >
 SimpleRefCount ()
 Constructor. More...
 
 SimpleRefCount (const SimpleRefCount &o)
 Copy constructor. More...
 
uint32_t GetReferenceCount (void) const
 Get the reference count of the object. More...
 
SimpleRefCountoperator= (const SimpleRefCount &o)
 Assignment. More...
 
void Ref (void) const
 Increment the reference count. More...
 
void Unref (void) const
 Decrement the reference count. More...
 
- Public Member Functions inherited from ns3::ObjectBase
virtual ~ObjectBase ()
 Virtual destructor. More...
 
void GetAttribute (std::string name, AttributeValue &value) const
 
bool GetAttributeFailSafe (std::string name, AttributeValue &attribute) const
 
void SetAttribute (std::string name, const AttributeValue &value)
 
bool SetAttributeFailSafe (std::string name, const AttributeValue &value)
 
bool TraceConnect (std::string name, std::string context, const CallbackBase &cb)
 
bool TraceConnectWithoutContext (std::string name, const CallbackBase &cb)
 
bool TraceDisconnect (std::string name, std::string context, const CallbackBase &cb)
 
bool TraceDisconnectWithoutContext (std::string name, const CallbackBase &cb)
 

Static Public Member Functions

static Ptr< BuildingListPrivGet (void)
 
static TypeId GetTypeId (void)
 
- Static Public Member Functions inherited from ns3::Object
static TypeId GetTypeId (void)
 Register this type. More...
 
- Static Public Member Functions inherited from ns3::SimpleRefCount< Object, ObjectBase, ObjectDeleter >
static void Cleanup (void)
 Noop. More...
 
- Static Public Member Functions inherited from ns3::ObjectBase
static TypeId GetTypeId (void)
 Get the type ID. More...
 

Private Member Functions

virtual void DoDispose (void)
 This method is called by Object::Dispose or by the object's destructor, whichever comes first. More...
 

Static Private Member Functions

static void Delete (void)
 
static Ptr< BuildingListPriv > * DoGet (void)
 

Private Attributes

std::vector< Ptr< Building > > m_buildings
 

Additional Inherited Members

- Protected Member Functions inherited from ns3::Object
 Object (const Object &o)
 
virtual void DoInitialize (void)
 This method is called only once by Object::Initialize. More...
 
virtual void NotifyNewAggregate (void)
 This method is invoked whenever two sets of objects are aggregated together. More...
 
- Protected Member Functions inherited from ns3::ObjectBase
void ConstructSelf (const AttributeConstructionList &attributes)
 
virtual void NotifyConstructionCompleted (void)
 This method is invoked once all member attributes have been initialized. More...
 

Detailed Description

private implementation detail of the BuildingList API.

Doxygen introspection did not find any typical Config paths.


Attributes

No TraceSources are defined for this type.

Definition at line 38 of file building-list.cc.

Constructor & Destructor Documentation

ns3::BuildingListPriv::BuildingListPriv ( )

Definition at line 101 of file building-list.cc.

References NS_LOG_FUNCTION_NOARGS.

ns3::BuildingListPriv::~BuildingListPriv ( )

Definition at line 105 of file building-list.cc.

Member Function Documentation

uint32_t ns3::BuildingListPriv::Add ( Ptr< Building building)

Definition at line 125 of file building-list.cc.

References ns3::Object::Initialize(), m_buildings, ns3::Simulator::ScheduleWithContext(), and ns3::TimeStep().

+ Here is the call graph for this function:

BuildingList::Iterator ns3::BuildingListPriv::Begin ( void  ) const

Definition at line 134 of file building-list.cc.

References m_buildings.

void ns3::BuildingListPriv::Delete ( void  )
staticprivate

Definition at line 93 of file building-list.cc.

References DoGet(), Get(), NS_LOG_FUNCTION_NOARGS, and ns3::Config::UnregisterRootNamespaceObject().

Referenced by DoGet().

+ Here is the call graph for this function:

+ Here is the caller graph for this function:

void ns3::BuildingListPriv::DoDispose ( void  )
privatevirtual

This method is called by Object::Dispose or by the object's destructor, whichever comes first.

Subclasses are expected to implement their real destruction code in an overriden version of this method and chain up to their parent's implementation once they are done. i.e., for simplicity, the destructor of every subclass should be empty and its content should be moved to the associated DoDispose method.

It is safe to call GetObject from within this method.

Reimplemented from ns3::Object.

Definition at line 109 of file building-list.cc.

References ns3::Object::DoDispose(), m_buildings, and NS_LOG_FUNCTION_NOARGS.

+ Here is the call graph for this function:

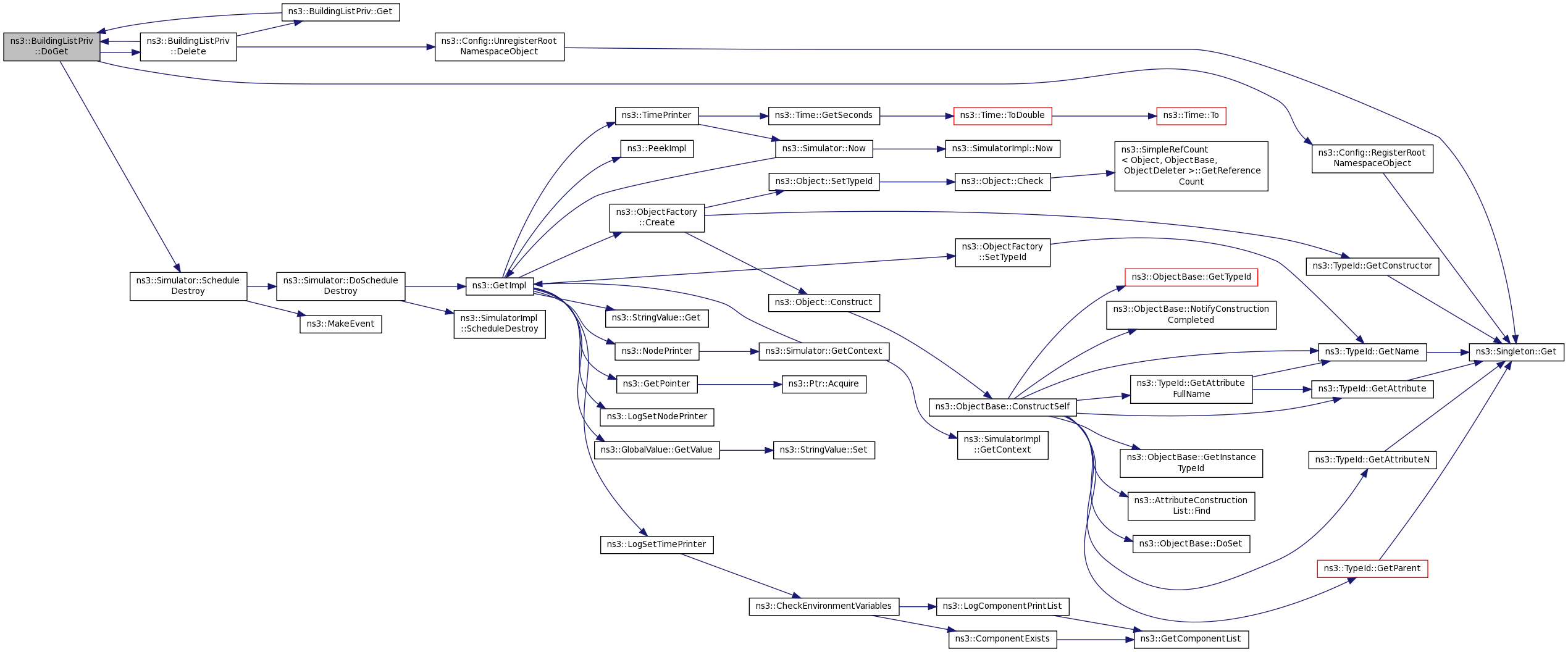
Ptr< BuildingListPriv > * ns3::BuildingListPriv::DoGet ( void  )
staticprivate

Definition at line 81 of file building-list.cc.

References Delete(), ns3::Config::RegisterRootNamespaceObject(), and ns3::Simulator::ScheduleDestroy().

Referenced by Delete(), and Get().

+ Here is the call graph for this function:

+ Here is the caller graph for this function:

BuildingList::Iterator ns3::BuildingListPriv::End ( void  ) const

Definition at line 139 of file building-list.cc.

References m_buildings.

Ptr< BuildingListPriv > ns3::BuildingListPriv::Get ( void  )
static

Definition at line 76 of file building-list.cc.

References DoGet().

Referenced by ns3::BuildingList::Add(), ns3::BuildingList::Begin(), Delete(), ns3::BuildingList::End(), ns3::BuildingList::GetBuilding(), and ns3::BuildingList::GetNBuildings().

+ Here is the call graph for this function:

+ Here is the caller graph for this function:

Ptr< Building > ns3::BuildingListPriv::GetBuilding ( uint32_t  n)

Definition at line 150 of file building-list.cc.

References m_buildings, and NS_ASSERT_MSG.

uint32_t ns3::BuildingListPriv::GetNBuildings ( void  )

Definition at line 144 of file building-list.cc.

References m_buildings.

TypeId ns3::BuildingListPriv::GetTypeId ( void  )
static

Definition at line 63 of file building-list.cc.

References m_buildings, ns3::MakeObjectVectorAccessor(), and ns3::TypeId::SetParent().

+ Here is the call graph for this function:

Member Data Documentation

std::vector<Ptr<Building> > ns3::BuildingListPriv::m_buildings
private

Definition at line 57 of file building-list.cc.

Referenced by Add(), Begin(), DoDispose(), End(), GetBuilding(), GetNBuildings(), and GetTypeId().


The documentation for this class was generated from the following file: