This queue contains packets for a particular access class. More...
#include <edca-txop-n.h>
Inheritance diagram for ns3::EdcaTxopN:
Collaboration diagram for ns3::EdcaTxopN:Classes | |
| class | BlockAckEventListener |
| class | Dcf |
| class | TransmissionListener |
Public Types | |
| typedef Callback< void, const WifiMacHeader & > | TxFailed |
| typedef for a callback to invoke when a packet transmission was failed. More... | |
| typedef Callback< void, const WifiMacHeader & > | TxOk |
| typedef for a callback to invoke when a packet transmission was completed successfully. More... | |
Public Member Functions | |
| EdcaTxopN () | |
| virtual | ~EdcaTxopN () |
| int64_t | AssignStreams (int64_t stream) |
| Assign a fixed random variable stream number to the random variables used by this model. More... | |
| void | Cancel (void) |
| Cancel the transmission. More... | |
| void | CompleteConfig (void) |
| Complete block ACK configuration. More... | |
| void | DoDispose () |
| This method is called by Object::Dispose or by the object's destructor, whichever comes first. More... | |
| void | EndTxNoAck (void) |
| Event handler when a transmission that does not require an ACK has completed. More... | |
| virtual uint32_t | GetAifsn (void) const |
| Return the number of slots that make up an AIFS. More... | |
| uint8_t | GetBlockAckThreshold (void) const |
| Return the current threshold for block ACK mechanism. More... | |
| uint32_t | GetFragmentOffset (void) |
| Calculate the offset for the current fragment. More... | |
| Ptr< Packet > | GetFragmentPacket (WifiMacHeader *hdr) |
| Get the next fragment from the packet with appropriate Wifi header for the fragment. More... | |
| uint32_t | GetFragmentSize (void) |
| Calculate the size of the current fragment. More... | |
| virtual uint32_t | GetMaxCw (void) const |
| Return the maximum congestion window size. More... | |
| virtual uint32_t | GetMinCw (void) const |
| Return the minimum congestion window size. More... | |
| Ptr< MsduAggregator > | GetMsduAggregator (void) const |
| uint32_t | GetNextFragmentSize (void) |
| Calculate the size of the next fragment. More... | |
| Ptr< WifiMacQueue > | GetQueue () const |
| Return the packet queue associated with this EdcaTxopN. More... | |
| enum TypeOfStation | GetTypeOfStation (void) const |
| Return type of station. More... | |
| void | GotAck (double snr, WifiMode txMode) |
| Event handler when an ACK is received. More... | |
| void | GotAddBaResponse (const MgtAddBaResponseHeader *respHdr, Mac48Address recipient) |
| void | GotBlockAck (const CtrlBAckResponseHeader *blockAck, Mac48Address recipient) |
| Event handler when a Block ACK is received. More... | |
| void | GotCts (double snr, WifiMode txMode) |
| Event handler when a CTS is received. More... | |
| void | GotDelBaFrame (const MgtDelBaHeader *delBaHdr, Mac48Address recipient) |
| bool | IsLastFragment (void) const |
| Check if the curren fragment is the last fragment. More... | |
| Ptr< MacLow > | Low (void) |
| Return the MacLow associated with this EdcaTxopN. More... | |
| void | MissedAck (void) |
| Event handler when an ACK is received. More... | |
| void | MissedBlockAck (void) |
| Event handler when a Block ACK timeout has occurred. More... | |
| void | MissedCts (void) |
| Event handler when a CTS timeout has occurred. More... | |
| bool | NeedDataRetransmission (void) |
| Check if DATA should be re-transmitted if ACK was missed. More... | |
| bool | NeedFragmentation (void) const |
| Check if the current packet should be fragmented. More... | |
| bool | NeedRts (void) |
| Check if the current packet should be sent with a RTS protection. More... | |
| bool | NeedRtsRetransmission (void) |
| Check if RTS should be re-transmitted if CTS was missed. More... | |
| bool | NeedsAccess (void) const |
| Check if the EDCAF requires access. More... | |
| void | NextFragment (void) |
| Continue to the next fragment. More... | |
| void | NotifyAccessGranted (void) |
| Notify the EDCAF that access has been granted. More... | |
| void | NotifyChannelSwitching (void) |
| When a channel switching occurs, enqueued packets are removed. More... | |
| void | NotifyCollision (void) |
| Notify the EDCAF that collision has occurred. More... | |
| void | NotifyInternalCollision (void) |
| Notify the EDCAF that internal collision has occurred. More... | |
| void | PushFront (Ptr< const Packet > packet, const WifiMacHeader &hdr) |
| void | Queue (Ptr< const Packet > packet, const WifiMacHeader &hdr) |
| void | RestartAccessIfNeeded (void) |
| Restart access request if needed. More... | |
| void | SendDelbaFrame (Mac48Address addr, uint8_t tid, bool byOriginator) |
| void | SetAccessCategory (enum AcIndex ac) |
| Set the access category of this EDCAF. More... | |
| virtual void | SetAifsn (uint32_t aifsn) |
| void | SetBlockAckInactivityTimeout (uint16_t timeout) |
| void | SetBlockAckThreshold (uint8_t threshold) |
| Set threshold for block ACK mechanism. More... | |
| void | SetLow (Ptr< MacLow > low) |
| Set MacLow associated with this EdcaTxopN. More... | |
| void | SetManager (DcfManager *manager) |
| Set DcfManager this EdcaTxopN is associated to. More... | |
| virtual void | SetMaxCw (uint32_t maxCw) |
| Set the maximum congestion window size. More... | |
| virtual void | SetMinCw (uint32_t minCw) |
| Set the minimum congestion window size. More... | |
| void | SetMsduAggregator (Ptr< MsduAggregator > aggr) |
| void | SetTxFailedCallback (TxFailed callback) |
| void | SetTxMiddle (MacTxMiddle *txMiddle) |
| void | SetTxOkCallback (TxOk callback) |
| void | SetTypeOfStation (enum TypeOfStation type) |
| Set type of station with the given type. More... | |
| void | SetWifiRemoteStationManager (Ptr< WifiRemoteStationManager > remoteManager) |
| Set WifiRemoteStationsManager this EdcaTxopN is associated to. More... | |
| void | StartAccessIfNeeded (void) |
| Request access from DCF manager if needed. More... | |
| void | StartNext (void) |
| Start transmission for the next fragment. More... | |
Public Member Functions inherited from ns3::Object | |
| Object () | |
| virtual | ~Object () |
| void | AggregateObject (Ptr< Object > other) |
| void | Dispose (void) |
| Run the DoDispose methods of this object and all the objects aggregated to it. More... | |
| AggregateIterator | GetAggregateIterator (void) const |
| virtual TypeId | GetInstanceTypeId (void) const |
| template<typename T > | |
| Ptr< T > | GetObject (void) const |
| template<typename T > | |
| Ptr< T > | GetObject (TypeId tid) const |
| void | Initialize (void) |
| This method calls the virtual DoInitialize method on all the objects aggregated to this object. More... | |
Public Member Functions inherited from ns3::SimpleRefCount< Object, ObjectBase, ObjectDeleter > | |
| SimpleRefCount () | |
| Constructor. More... | |
| SimpleRefCount (const SimpleRefCount &o) | |
| Copy constructor. More... | |
| uint32_t | GetReferenceCount (void) const |
| Get the reference count of the object. More... | |
| SimpleRefCount & | operator= (const SimpleRefCount &o) |
| Assignment. More... | |
| void | Ref (void) const |
| Increment the reference count. More... | |
| void | Unref (void) const |
| Decrement the reference count. More... | |
Public Member Functions inherited from ns3::ObjectBase | |
| virtual | ~ObjectBase () |
| Virtual destructor. More... | |
| void | GetAttribute (std::string name, AttributeValue &value) const |
| bool | GetAttributeFailSafe (std::string name, AttributeValue &attribute) const |
| void | SetAttribute (std::string name, const AttributeValue &value) |
| bool | SetAttributeFailSafe (std::string name, const AttributeValue &value) |
| bool | TraceConnect (std::string name, std::string context, const CallbackBase &cb) |
| bool | TraceConnectWithoutContext (std::string name, const CallbackBase &cb) |
| bool | TraceDisconnect (std::string name, std::string context, const CallbackBase &cb) |
| bool | TraceDisconnectWithoutContext (std::string name, const CallbackBase &cb) |
Static Public Member Functions | |
| static TypeId | GetTypeId (void) |
Static Public Member Functions inherited from ns3::Dcf | |
| static TypeId | GetTypeId (void) |
Static Public Member Functions inherited from ns3::Object | |
| static TypeId | GetTypeId (void) |
| Register this type. More... | |
Static Public Member Functions inherited from ns3::SimpleRefCount< Object, ObjectBase, ObjectDeleter > | |
| static void | Cleanup (void) |
| Noop. More... | |
Static Public Member Functions inherited from ns3::ObjectBase | |
| static TypeId | GetTypeId (void) |
| Get the type ID. More... | |
Private Member Functions | |
| EdcaTxopN (const EdcaTxopN &) | |
| void | CompleteTx (void) |
| For now is typically invoked to complete transmission of a packets sent with ack policy Block Ack: the packet is buffered and dcf is reset. More... | |
| void | DoInitialize () |
| This method is called only once by Object::Initialize. More... | |
| Mac48Address | MapDestAddressForAggregation (const WifiMacHeader &hdr) |
| Mac48Address | MapSrcAddressForAggregation (const WifiMacHeader &hdr) |
| This functions are used only to correctly set addresses in a-msdu subframe. More... | |
| EdcaTxopN & | operator= (const EdcaTxopN &) |
| void | SendAddBaRequest (Mac48Address recipient, uint8_t tid, uint16_t startSeq, uint16_t timeout, bool immediateBAck) |
| Sends an ADDBARequest to establish a block ack agreement with sta addressed by recipient for tid tid. More... | |
| void | SendBlockAckRequest (const struct Bar &bar) |
| After that all packets, for which a block ack agreement was established, have been transmitted, we have to send a block ack request. More... | |
| bool | SetupBlockAckIfNeeded () |
| If number of packets in the queue reaches m_blockAckThreshold value, an ADDBARequest frame is sent to destination in order to setup a block ack. More... | |
| void | VerifyBlockAck (void) |
| Verifies if dequeued packet has to be transmitted with ack policy Block Ack. More... | |
Friends | |
| class | Dcf |
| class | TransmissionListener |
Additional Inherited Members | |
Protected Member Functions inherited from ns3::Object | |
| Object (const Object &o) | |
| virtual void | NotifyNewAggregate (void) |
| This method is invoked whenever two sets of objects are aggregated together. More... | |
Protected Member Functions inherited from ns3::ObjectBase | |
| void | ConstructSelf (const AttributeConstructionList &attributes) |
| virtual void | NotifyConstructionCompleted (void) |
| This method is invoked once all member attributes have been initialized. More... | |
This queue contains packets for a particular access class.
possibles access classes are:
-AC_VO : voice, tid = 6,7 ^ -AC_VI : video, tid = 4,5 | -AC_BE : best-effort, tid = 0,3 | priority -AC_BK : background, tid = 1,2 |
For more details see section 9.1.3.1 in 802.11 standard.
ns3::EdcaTxopN is accessible through the following paths with Config::Set and Config::Connect:
No TraceSources are defined for this type.
Definition at line 84 of file edca-txop-n.h.
| typedef Callback<void, const WifiMacHeader&> ns3::EdcaTxopN::TxFailed |
typedef for a callback to invoke when a packet transmission was failed.
Definition at line 96 of file edca-txop-n.h.
| typedef Callback<void, const WifiMacHeader&> ns3::EdcaTxopN::TxOk |
typedef for a callback to invoke when a packet transmission was completed successfully.
Definition at line 91 of file edca-txop-n.h.
| ns3::EdcaTxopN::EdcaTxopN | ( | ) |
Definition at line 170 of file edca-txop-n.cc.
References ns3::QosBlockedDestinations::Block(), Dcf, m_baManager, m_blockAckListener, m_blockAckType, m_dcf, m_qosBlockedDestinations, m_queue, m_rng, m_transmissionListener, ns3::MakeCallback(), NS_LOG_FUNCTION, ns3::BlockAckManager::SetBlockAckType(), ns3::BlockAckManager::SetBlockDestinationCallback(), ns3::BlockAckManager::SetMaxPacketDelay(), ns3::BlockAckManager::SetQueue(), ns3::BlockAckManager::SetUnblockDestinationCallback(), TransmissionListener, and ns3::QosBlockedDestinations::Unblock().
Here is the call graph for this function:
|
virtual |
Definition at line 191 of file edca-txop-n.cc.
References NS_LOG_FUNCTION.
|
private |
| int64_t ns3::EdcaTxopN::AssignStreams | ( | int64_t | stream | ) |
Assign a fixed random variable stream number to the random variables used by this model.
Return the number of streams (possibly zero) that have been assigned.
| stream | first stream index to use |
Definition at line 1148 of file edca-txop-n.cc.
References ns3::RandomStream::AssignStreams(), m_rng, and NS_LOG_FUNCTION.
Referenced by ns3::WifiHelper::AssignStreams(), ns3::MeshHelper::AssignStreams(), and AssignWifiRandomStreams().
Here is the call graph for this function:
Here is the caller graph for this function:| void ns3::EdcaTxopN::Cancel | ( | void | ) |
Cancel the transmission.
Definition at line 743 of file edca-txop-n.cc.
References NS_LOG_DEBUG, and NS_LOG_FUNCTION.
Referenced by ns3::EdcaTxopN::TransmissionListener::Cancel().
Here is the caller graph for this function:| void ns3::EdcaTxopN::CompleteConfig | ( | void | ) |
Complete block ACK configuration.
Definition at line 1019 of file edca-txop-n.cc.
References m_ac, m_baManager, m_blockAckListener, m_low, m_txMiddle, ns3::MakeCallback(), NS_LOG_FUNCTION, SendDelbaFrame(), ns3::BlockAckManager::SetBlockAckInactivityCallback(), and ns3::BlockAckManager::SetTxMiddle().
Here is the call graph for this function:
|
private |
For now is typically invoked to complete transmission of a packets sent with ack policy Block Ack: the packet is buffered and dcf is reset.
Definition at line 940 of file edca-txop-n.cc.
References ns3::WifiMacHeader::GetAddr1(), ns3::MacTxMiddle::GetNextSeqNumberByTidAndAddress(), ns3::WifiMacHeader::GetQosTid(), ns3::WifiMacHeader::IsQosBlockAck(), ns3::WifiMacHeader::IsQosData(), ns3::WifiMacHeader::IsRetry(), m_baManager, m_currentHdr, m_currentPacket, m_currentPacketTimestamp, m_txMiddle, ns3::BlockAckManager::NotifyMpduTransmission(), NS_LOG_FUNCTION, and ns3::BlockAckManager::StorePacket().
Referenced by NotifyAccessGranted().
Here is the call graph for this function:
Here is the caller graph for this function:
|
virtual |
This method is called by Object::Dispose or by the object's destructor, whichever comes first.
Subclasses are expected to implement their real destruction code in an overriden version of this method and chain up to their parent's implementation once they are done. i.e., for simplicity, the destructor of every subclass should be empty and its content should be moved to the associated DoDispose method.
It is safe to call GetObject from within this method.
Reimplemented from ns3::Object.
Definition at line 197 of file edca-txop-n.cc.
References m_aggregator, m_baManager, m_blockAckListener, m_dcf, m_low, m_qosBlockedDestinations, m_queue, m_rng, m_stationManager, m_transmissionListener, m_txMiddle, and NS_LOG_FUNCTION.
|
privatevirtual |
This method is called only once by Object::Initialize.
If the user calls Object::Initialize multiple times, DoInitialize is called only the first time.
Subclasses are expected to override this method and chain up to their parent's implementation once they are done. It is safe to call GetObject and AggregateObject from within this method.
Reimplemented from ns3::Object.
Definition at line 1156 of file edca-txop-n.cc.
References ns3::Object::DoInitialize(), ns3::DcfState::GetCw(), ns3::RandomStream::GetNext(), m_dcf, m_rng, NS_LOG_FUNCTION, ns3::DcfState::ResetCw(), and ns3::DcfState::StartBackoffNow().
Here is the call graph for this function:| void ns3::EdcaTxopN::EndTxNoAck | ( | void | ) |
Event handler when a transmission that does not require an ACK has completed.
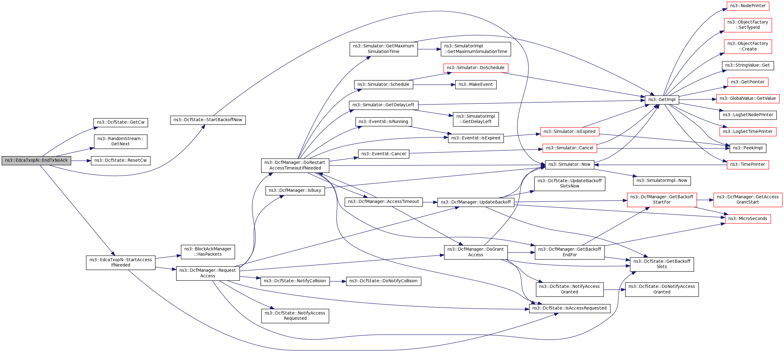
Definition at line 750 of file edca-txop-n.cc.
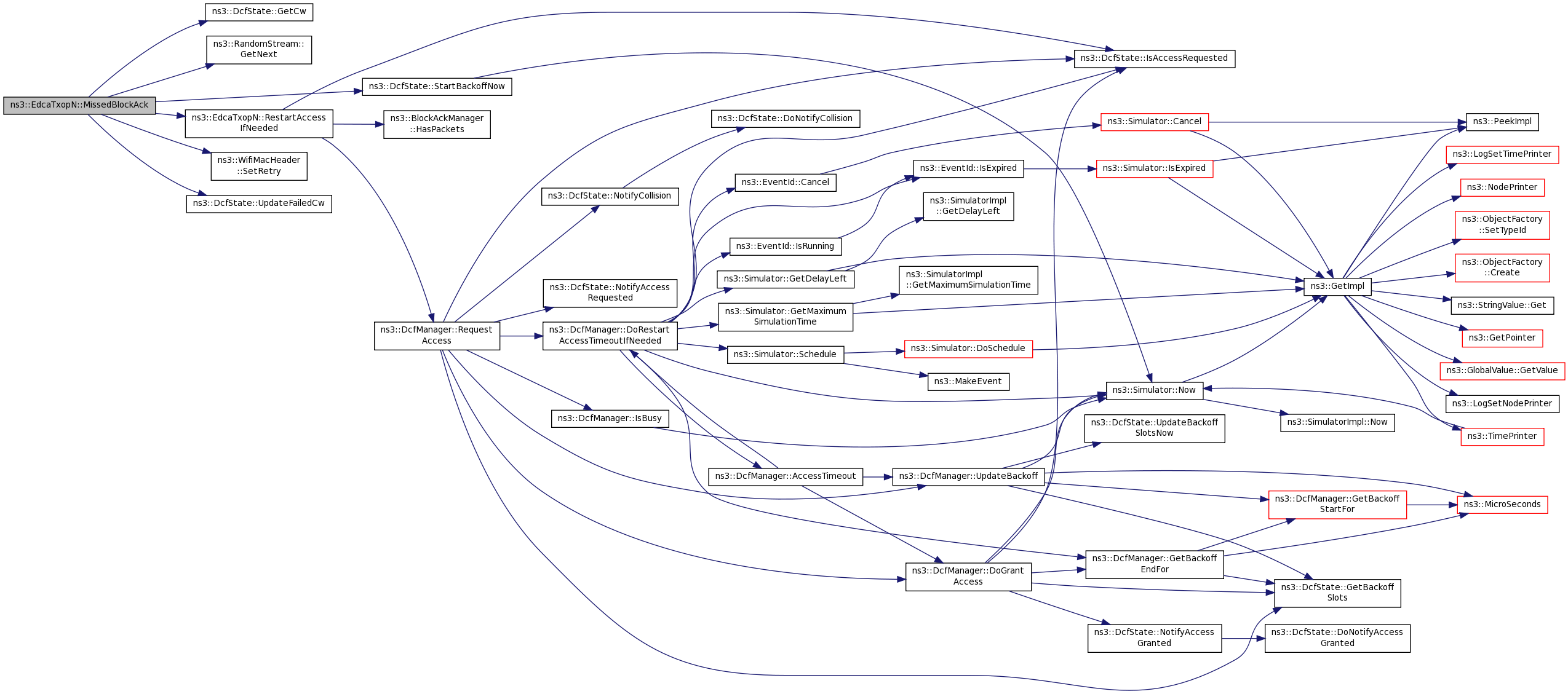
References ns3::DcfState::GetCw(), ns3::RandomStream::GetNext(), m_currentPacket, m_dcf, m_rng, NS_LOG_DEBUG, NS_LOG_FUNCTION, ns3::DcfState::ResetCw(), StartAccessIfNeeded(), and ns3::DcfState::StartBackoffNow().
Referenced by ns3::EdcaTxopN::TransmissionListener::EndTxNoAck().
Here is the call graph for this function:
Here is the caller graph for this function:
|
virtual |
Return the number of slots that make up an AIFS.
Implements ns3::Dcf.
Definition at line 304 of file edca-txop-n.cc.
References ns3::DcfState::GetAifsn(), m_dcf, and NS_LOG_FUNCTION.
Here is the call graph for this function:| uint8_t ns3::EdcaTxopN::GetBlockAckThreshold | ( | void | ) | const |
Return the current threshold for block ACK mechanism.
Definition at line 1043 of file edca-txop-n.cc.
References m_blockAckThreshold, and NS_LOG_FUNCTION.
Referenced by GetTypeId().
Here is the caller graph for this function:| uint32_t ns3::EdcaTxopN::GetFragmentOffset | ( | void | ) |
Calculate the offset for the current fragment.
Definition at line 785 of file edca-txop-n.cc.
References ns3::WifiMacHeader::GetAddr1(), m_currentHdr, m_currentPacket, m_fragmentNumber, m_stationManager, and NS_LOG_FUNCTION.
Referenced by GetFragmentPacket().
Here is the call graph for this function:
Here is the caller graph for this function:| Ptr< Packet > ns3::EdcaTxopN::GetFragmentPacket | ( | WifiMacHeader * | hdr | ) |
Get the next fragment from the packet with appropriate Wifi header for the fragment.
| hdr |
Definition at line 802 of file edca-txop-n.cc.
References ns3::Packet::CreateFragment(), GetFragmentOffset(), GetFragmentSize(), IsLastFragment(), m_currentHdr, m_currentPacket, m_fragmentNumber, NS_LOG_FUNCTION, ns3::WifiMacHeader::SetFragmentNumber(), ns3::WifiMacHeader::SetMoreFragments(), and ns3::WifiMacHeader::SetNoMoreFragments().
Referenced by NotifyAccessGranted(), and StartNext().
Here is the call graph for this function:
Here is the caller graph for this function:| uint32_t ns3::EdcaTxopN::GetFragmentSize | ( | void | ) |
Calculate the size of the current fragment.
Definition at line 769 of file edca-txop-n.cc.
References ns3::WifiMacHeader::GetAddr1(), m_currentHdr, m_currentPacket, m_fragmentNumber, m_stationManager, and NS_LOG_FUNCTION.
Referenced by GetFragmentPacket().
Here is the call graph for this function:
Here is the caller graph for this function:
|
virtual |
Return the maximum congestion window size.
Implements ns3::Dcf.
Definition at line 297 of file edca-txop-n.cc.
References ns3::DcfState::GetCwMax(), m_dcf, and NS_LOG_FUNCTION.
Here is the call graph for this function:
|
virtual |
Return the minimum congestion window size.
Implements ns3::Dcf.
Definition at line 290 of file edca-txop-n.cc.
References ns3::DcfState::GetCwMin(), m_dcf, and NS_LOG_FUNCTION.
Here is the call graph for this function:| Ptr< MsduAggregator > ns3::EdcaTxopN::GetMsduAggregator | ( | void | ) | const |
Definition at line 658 of file edca-txop-n.cc.
References m_aggregator.
| uint32_t ns3::EdcaTxopN::GetNextFragmentSize | ( | void | ) |
Calculate the size of the next fragment.
Definition at line 777 of file edca-txop-n.cc.
References ns3::WifiMacHeader::GetAddr1(), m_currentHdr, m_currentPacket, m_fragmentNumber, m_stationManager, and NS_LOG_FUNCTION.
Referenced by NotifyAccessGranted(), and StartNext().
Here is the call graph for this function:
Here is the caller graph for this function:| Ptr< WifiMacQueue > ns3::EdcaTxopN::GetQueue | ( | void | ) | const |
Return the packet queue associated with this EdcaTxopN.
Definition at line 262 of file edca-txop-n.cc.
References m_queue, and NS_LOG_FUNCTION.
Referenced by GetTypeId().
Here is the caller graph for this function:
|
static |
Definition at line 144 of file edca-txop-n.cc.
References ns3::TypeId::AddConstructor(), GetBlockAckThreshold(), GetQueue(), ns3::Dcf::GetTypeId(), SetBlockAckInactivityTimeout(), SetBlockAckThreshold(), and ns3::TypeId::SetParent().
Here is the call graph for this function:| enum TypeOfStation ns3::EdcaTxopN::GetTypeOfStation | ( | void | ) | const |
Return type of station.
Definition at line 255 of file edca-txop-n.cc.
References m_typeOfStation, and NS_LOG_FUNCTION.
| void ns3::EdcaTxopN::GotAck | ( | double | snr, |
| WifiMode | txMode | ||
| ) |
Event handler when an ACK is received.
| snr | |
| txMode |
Definition at line 571 of file edca-txop-n.cc.
References ns3::WifiActionHeader::BLOCK_ACK, ns3::WifiActionHeader::BLOCK_ACK_DELBA, ns3::WifiActionHeader::ActionValue::blockAck, ns3::Packet::Copy(), ns3::WifiActionHeader::GetAction(), ns3::WifiMacHeader::GetAddr1(), ns3::WifiActionHeader::GetCategory(), ns3::DcfState::GetCw(), ns3::RandomStream::GetNext(), ns3::Packet::GetSize(), ns3::MgtDelBaHeader::GetTid(), ns3::WifiMacHeader::IsAction(), ns3::MgtDelBaHeader::IsByOriginator(), IsLastFragment(), ns3::Callback< R, T1, T2, T3, T4, T5, T6, T7, T8, T9 >::IsNull(), ns3::WifiMacHeader::IsQosAmsdu(), m_baManager, m_currentHdr, m_currentPacket, m_dcf, m_low, m_rng, m_txOkCallback, NeedFragmentation(), NS_LOG_DEBUG, NS_LOG_FUNCTION, ns3::Packet::PeekHeader(), ns3::Packet::RemoveHeader(), ns3::DcfState::ResetCw(), RestartAccessIfNeeded(), ns3::DcfState::StartBackoffNow(), and ns3::BlockAckManager::TearDownBlockAck().
Referenced by ns3::EdcaTxopN::TransmissionListener::GotAck().
Here is the call graph for this function:
Here is the caller graph for this function:| void ns3::EdcaTxopN::GotAddBaResponse | ( | const MgtAddBaResponseHeader * | respHdr, |
| Mac48Address | recipient | ||
| ) |
Definition at line 881 of file edca-txop-n.cc.
References ns3::BlockAckManager::ExistsAgreementInState(), ns3::MgtAddBaResponseHeader::GetStatusCode(), ns3::MgtAddBaResponseHeader::GetTid(), ns3::StatusCode::IsSuccess(), m_baManager, ns3::BlockAckManager::NotifyAgreementUnsuccessful(), NS_LOG_DEBUG, NS_LOG_FUNCTION, ns3::OriginatorBlockAckAgreement::PENDING, RestartAccessIfNeeded(), and ns3::BlockAckManager::UpdateAgreement().
Here is the call graph for this function:| void ns3::EdcaTxopN::GotBlockAck | ( | const CtrlBAckResponseHeader * | blockAck, |
| Mac48Address | recipient | ||
| ) |
Event handler when a Block ACK is received.
| blockAck | |
| recipient |
Definition at line 911 of file edca-txop-n.cc.
References ns3::DcfState::GetCw(), ns3::RandomStream::GetNext(), m_baManager, m_currentPacket, m_dcf, m_rng, ns3::BlockAckManager::NotifyGotBlockAck(), NS_LOG_DEBUG, NS_LOG_FUNCTION, ns3::DcfState::ResetCw(), RestartAccessIfNeeded(), and ns3::DcfState::StartBackoffNow().
Referenced by ns3::EdcaTxopN::TransmissionListener::GotBlockAck().
Here is the call graph for this function:
Here is the caller graph for this function:| void ns3::EdcaTxopN::GotCts | ( | double | snr, |
| WifiMode | txMode | ||
| ) |
Event handler when a CTS is received.
| snr | |
| txMode |
Definition at line 519 of file edca-txop-n.cc.
References NS_LOG_DEBUG, and NS_LOG_FUNCTION.
Referenced by ns3::EdcaTxopN::TransmissionListener::GotCts().
Here is the caller graph for this function:| void ns3::EdcaTxopN::GotDelBaFrame | ( | const MgtDelBaHeader * | delBaHdr, |
| Mac48Address | recipient | ||
| ) |
Definition at line 903 of file edca-txop-n.cc.
References ns3::MgtDelBaHeader::GetTid(), m_baManager, NS_LOG_DEBUG, NS_LOG_FUNCTION, and ns3::BlockAckManager::TearDownBlockAck().
Here is the call graph for this function:| bool ns3::EdcaTxopN::IsLastFragment | ( | void | ) | const |
Check if the curren fragment is the last fragment.
Definition at line 794 of file edca-txop-n.cc.
References ns3::WifiMacHeader::GetAddr1(), m_currentHdr, m_currentPacket, m_fragmentNumber, m_stationManager, and NS_LOG_FUNCTION.
Referenced by GetFragmentPacket(), GotAck(), NotifyAccessGranted(), and StartNext().
Here is the call graph for this function:
Here is the caller graph for this function:Return the MacLow associated with this EdcaTxopN.
Definition at line 318 of file edca-txop-n.cc.
References m_low, and NS_LOG_FUNCTION.
Referenced by StartNext().
Here is the caller graph for this function:
|
private |
Definition at line 846 of file edca-txop-n.cc.
References ns3::ADHOC_STA, ns3::AP, ns3::WifiMacHeader::GetAddr1(), ns3::WifiMacHeader::GetAddr3(), m_typeOfStation, and NS_LOG_FUNCTION.
Referenced by NotifyAccessGranted().
Here is the call graph for this function:
Here is the caller graph for this function:
|
private |
This functions are used only to correctly set addresses in a-msdu subframe.
If aggregating sta is a STA (in an infrastructured network): SA = Address2 DA = Address3 If aggregating sta is an AP SA = Address3 DA = Address1
| hdr |
Definition at line 830 of file edca-txop-n.cc.
References ns3::ADHOC_STA, ns3::WifiMacHeader::GetAddr2(), ns3::WifiMacHeader::GetAddr3(), m_typeOfStation, NS_LOG_FUNCTION, and ns3::STA.
Referenced by NotifyAccessGranted().
Here is the call graph for this function:
Here is the caller graph for this function:| void ns3::EdcaTxopN::MissedAck | ( | void | ) |
Event handler when an ACK is received.
Definition at line 617 of file edca-txop-n.cc.
References ns3::WifiMacHeader::GetAddr1(), ns3::DcfState::GetCw(), ns3::RandomStream::GetNext(), ns3::Callback< R, T1, T2, T3, T4, T5, T6, T7, T8, T9 >::IsNull(), m_currentHdr, m_currentPacket, m_dcf, m_rng, m_stationManager, m_txFailedCallback, NeedDataRetransmission(), NS_LOG_DEBUG, NS_LOG_FUNCTION, ns3::DcfState::ResetCw(), RestartAccessIfNeeded(), ns3::WifiMacHeader::SetRetry(), ns3::DcfState::StartBackoffNow(), and ns3::DcfState::UpdateFailedCw().
Referenced by ns3::EdcaTxopN::TransmissionListener::MissedAck().
Here is the call graph for this function:
Here is the caller graph for this function:| void ns3::EdcaTxopN::MissedBlockAck | ( | void | ) |
Event handler when a Block ACK timeout has occurred.
Definition at line 644 of file edca-txop-n.cc.
References ns3::DcfState::GetCw(), ns3::RandomStream::GetNext(), m_currentHdr, m_dcf, m_rng, NS_LOG_DEBUG, NS_LOG_FUNCTION, RestartAccessIfNeeded(), ns3::WifiMacHeader::SetRetry(), ns3::DcfState::StartBackoffNow(), and ns3::DcfState::UpdateFailedCw().
Referenced by ns3::EdcaTxopN::TransmissionListener::MissedBlockAck().
Here is the call graph for this function:
Here is the caller graph for this function:| void ns3::EdcaTxopN::MissedCts | ( | void | ) |
Event handler when a CTS timeout has occurred.
Definition at line 526 of file edca-txop-n.cc.
References ns3::WifiMacHeader::GetAddr1(), ns3::DcfState::GetCw(), ns3::RandomStream::GetNext(), ns3::Callback< R, T1, T2, T3, T4, T5, T6, T7, T8, T9 >::IsNull(), m_currentHdr, m_currentPacket, m_dcf, m_rng, m_stationManager, m_txFailedCallback, NeedRtsRetransmission(), NS_LOG_DEBUG, NS_LOG_FUNCTION, ns3::DcfState::ResetCw(), RestartAccessIfNeeded(), ns3::DcfState::StartBackoffNow(), and ns3::DcfState::UpdateFailedCw().
Referenced by ns3::EdcaTxopN::TransmissionListener::MissedCts().
Here is the call graph for this function:
Here is the caller graph for this function:| bool ns3::EdcaTxopN::NeedDataRetransmission | ( | void | ) |
Check if DATA should be re-transmitted if ACK was missed.
Definition at line 704 of file edca-txop-n.cc.
References ns3::WifiMacHeader::GetAddr1(), m_currentHdr, m_currentPacket, m_stationManager, and NS_LOG_FUNCTION.
Referenced by MissedAck().
Here is the call graph for this function:
Here is the caller graph for this function:| bool ns3::EdcaTxopN::NeedFragmentation | ( | void | ) | const |
Check if the current packet should be fragmented.
Definition at line 761 of file edca-txop-n.cc.
References ns3::WifiMacHeader::GetAddr1(), m_currentHdr, m_currentPacket, m_stationManager, and NS_LOG_FUNCTION.
Referenced by GotAck(), and NotifyAccessGranted().
Here is the call graph for this function:
Here is the caller graph for this function:| bool ns3::EdcaTxopN::NeedRts | ( | void | ) |
Check if the current packet should be sent with a RTS protection.
Definition at line 688 of file edca-txop-n.cc.
References ns3::WifiMacHeader::GetAddr1(), m_currentHdr, m_currentPacket, m_stationManager, and NS_LOG_FUNCTION.
Referenced by NotifyAccessGranted().
Here is the call graph for this function:
Here is the caller graph for this function:| bool ns3::EdcaTxopN::NeedRtsRetransmission | ( | void | ) |
Check if RTS should be re-transmitted if CTS was missed.
Definition at line 696 of file edca-txop-n.cc.
References ns3::WifiMacHeader::GetAddr1(), m_currentHdr, m_currentPacket, m_stationManager, and NS_LOG_FUNCTION.
Referenced by MissedCts().
Here is the call graph for this function:
Here is the caller graph for this function:| bool ns3::EdcaTxopN::NeedsAccess | ( | void | ) | const |
Check if the EDCAF requires access.
Definition at line 332 of file edca-txop-n.cc.
References ns3::BlockAckManager::HasPackets(), m_baManager, m_currentPacket, m_queue, and NS_LOG_FUNCTION.
Here is the call graph for this function:| void ns3::EdcaTxopN::NextFragment | ( | void | ) |
Continue to the next fragment.
This method simply increments the internal variable that keep track of the current fragment number.
Definition at line 712 of file edca-txop-n.cc.
References m_fragmentNumber, and NS_LOG_FUNCTION.
Referenced by StartNext().
Here is the caller graph for this function:| void ns3::EdcaTxopN::NotifyAccessGranted | ( | void | ) |
Notify the EDCAF that access has been granted.
Definition at line 339 of file edca-txop-n.cc.
References ns3::WifiMacHeader::ADDR1, ns3::BASIC_BLOCK_ACK, CompleteTx(), ns3::MacLowTransmissionParameters::DisableAck(), ns3::MacLowTransmissionParameters::DisableNextData(), ns3::MacLowTransmissionParameters::DisableOverrideDurationId(), ns3::MacLowTransmissionParameters::DisableRts(), ns3::MacLowTransmissionParameters::EnableAck(), ns3::MacLowTransmissionParameters::EnableNextData(), ns3::MacLowTransmissionParameters::EnableRts(), ns3::BlockAckManager::ExistsAgreement(), ns3::WifiMacHeader::GetAddr1(), GetFragmentPacket(), GetNextFragmentSize(), ns3::BlockAckManager::GetNextPacket(), ns3::MacTxMiddle::GetNextSequenceNumberfor(), ns3::WifiMacHeader::GetQosTid(), ns3::WifiMacHeader::GetSequenceControl(), ns3::Packet::GetSize(), ns3::WifiMacHeader::GetType(), ns3::BlockAckManager::HasBar(), ns3::BlockAckManager::HasPackets(), ns3::Mac48Address::IsBroadcast(), ns3::WifiMacHeader::IsData(), ns3::Mac48Address::IsGroup(), IsLastFragment(), ns3::WifiMacHeader::IsQosAmsdu(), ns3::WifiMacHeader::IsQosBlockAck(), ns3::WifiMacHeader::IsQosData(), ns3::WifiMacHeader::IsRetry(), m_aggregator, m_baManager, m_blockAckThreshold, m_blockAckType, m_currentBar, m_currentHdr, m_currentPacket, m_currentPacketTimestamp, m_fragmentNumber, m_low, m_qosBlockedDestinations, m_queue, m_transmissionListener, m_txMiddle, MapDestAddressForAggregation(), MapSrcAddressForAggregation(), NeedFragmentation(), NeedRts(), NS_ASSERT, NS_LOG_DEBUG, NS_LOG_FUNCTION, SendBlockAckRequest(), ns3::WifiMacHeader::SetAddr3(), ns3::WifiMacHeader::SetFragmentNumber(), ns3::WifiMacHeader::SetNoMoreFragments(), ns3::WifiMacHeader::SetNoRetry(), ns3::WifiMacHeader::SetQosAmsdu(), ns3::WifiMacHeader::SetSequenceNumber(), SetupBlockAckIfNeeded(), VerifyBlockAck(), and ns3::WIFI_MAC_CTL_BACKREQ.
Referenced by ns3::EdcaTxopN::Dcf::DoNotifyAccessGranted().
Here is the call graph for this function:
Here is the caller graph for this function:| void ns3::EdcaTxopN::NotifyChannelSwitching | ( | void | ) |
When a channel switching occurs, enqueued packets are removed.
Definition at line 551 of file edca-txop-n.cc.
References m_currentPacket, m_queue, and NS_LOG_FUNCTION.
Referenced by ns3::EdcaTxopN::Dcf::DoNotifyChannelSwitching().
Here is the caller graph for this function:| void ns3::EdcaTxopN::NotifyCollision | ( | void | ) |
Notify the EDCAF that collision has occurred.
Definition at line 511 of file edca-txop-n.cc.
References ns3::DcfState::GetCw(), ns3::RandomStream::GetNext(), m_dcf, m_rng, NS_LOG_FUNCTION, RestartAccessIfNeeded(), and ns3::DcfState::StartBackoffNow().
Referenced by ns3::EdcaTxopN::Dcf::DoNotifyCollision(), and NotifyInternalCollision().
Here is the call graph for this function:
Here is the caller graph for this function:| void ns3::EdcaTxopN::NotifyInternalCollision | ( | void | ) |
Notify the EDCAF that internal collision has occurred.
Definition at line 504 of file edca-txop-n.cc.
References NotifyCollision(), and NS_LOG_FUNCTION.
Referenced by ns3::EdcaTxopN::Dcf::DoNotifyInternalCollision().
Here is the call graph for this function:
Here is the caller graph for this function:| void ns3::EdcaTxopN::PushFront | ( | Ptr< const Packet > | packet, |
| const WifiMacHeader & | hdr | ||
| ) |
| packet | packet to send |
| hdr | header of packet to send. |
Store the packet in the front of the internal queue until it can be sent safely.
Definition at line 869 of file edca-txop-n.cc.
References ns3::WifiMacHeader::GetAddr1(), ns3::WifiMacTrailer::GetSerializedSize(), ns3::WifiMacHeader::GetSerializedSize(), ns3::Packet::GetSize(), m_queue, m_stationManager, NS_LOG_FUNCTION, and StartAccessIfNeeded().
Referenced by SendDelbaFrame().
Here is the call graph for this function:
Here is the caller graph for this function:| void ns3::EdcaTxopN::Queue | ( | Ptr< const Packet > | packet, |
| const WifiMacHeader & | hdr | ||
| ) |
| packet | packet to send |
| hdr | header of packet to send. |
Store the packet in the internal queue until it can be sent safely.
Definition at line 559 of file edca-txop-n.cc.
References ns3::WifiMacHeader::GetAddr1(), ns3::WifiMacTrailer::GetSerializedSize(), ns3::WifiMacHeader::GetSerializedSize(), ns3::Packet::GetSize(), m_queue, m_stationManager, NS_LOG_FUNCTION, and StartAccessIfNeeded().
Here is the call graph for this function:| void ns3::EdcaTxopN::RestartAccessIfNeeded | ( | void | ) |
Restart access request if needed.
Definition at line 664 of file edca-txop-n.cc.
References ns3::BlockAckManager::HasPackets(), ns3::DcfState::IsAccessRequested(), m_baManager, m_currentPacket, m_dcf, m_manager, m_queue, NS_LOG_FUNCTION, and ns3::DcfManager::RequestAccess().
Referenced by GotAck(), GotAddBaResponse(), GotBlockAck(), MissedAck(), MissedBlockAck(), MissedCts(), and NotifyCollision().
Here is the call graph for this function:
Here is the caller graph for this function:
|
private |
Sends an ADDBARequest to establish a block ack agreement with sta addressed by recipient for tid tid.
| recipient | |
| tid | |
| startSeq | |
| timeout | |
| immediateBAck |
Definition at line 1050 of file edca-txop-n.cc.
References ns3::Packet::AddHeader(), ns3::WifiActionHeader::BLOCK_ACK, ns3::WifiActionHeader::BLOCK_ACK_ADDBA_REQUEST, ns3::WifiActionHeader::ActionValue::blockAck, ns3::BlockAckManager::CreateAgreement(), ns3::MacLowTransmissionParameters::DisableNextData(), ns3::MacLowTransmissionParameters::DisableOverrideDurationId(), ns3::MacLowTransmissionParameters::DisableRts(), ns3::MacLowTransmissionParameters::EnableAck(), ns3::MacTxMiddle::GetNextSequenceNumberfor(), m_baManager, m_currentHdr, m_currentPacket, m_low, m_transmissionListener, m_txMiddle, NS_LOG_DEBUG, NS_LOG_FUNCTION, ns3::WifiMacHeader::SetAction(), ns3::WifiActionHeader::SetAction(), ns3::WifiMacHeader::SetAddr1(), ns3::WifiMacHeader::SetAddr2(), ns3::WifiMacHeader::SetAddr3(), ns3::MgtAddBaRequestHeader::SetAmsduSupport(), ns3::WifiMacHeader::SetDsNotFrom(), ns3::WifiMacHeader::SetDsNotTo(), ns3::WifiMacHeader::SetFragmentNumber(), ns3::WifiMacHeader::SetNoMoreFragments(), ns3::WifiMacHeader::SetNoRetry(), and ns3::WifiMacHeader::SetSequenceNumber().
Referenced by SetupBlockAckIfNeeded().
Here is the call graph for this function:
Here is the caller graph for this function:
|
private |
After that all packets, for which a block ack agreement was established, have been transmitted, we have to send a block ack request.
| bar |
Definition at line 975 of file edca-txop-n.cc.
References ns3::Bar::bar, ns3::BASIC_BLOCK_ACK, ns3::COMPRESSED_BLOCK_ACK, ns3::MacLowTransmissionParameters::DisableNextData(), ns3::MacLowTransmissionParameters::DisableOverrideDurationId(), ns3::MacLowTransmissionParameters::DisableRts(), ns3::MacLowTransmissionParameters::EnableAck(), ns3::MacLowTransmissionParameters::EnableBasicBlockAck(), ns3::MacLowTransmissionParameters::EnableCompressedBlockAck(), ns3::Bar::immediate, m_blockAckType, m_currentHdr, m_currentPacket, m_low, m_transmissionListener, ns3::MULTI_TID_BLOCK_ACK, NS_FATAL_ERROR, NS_LOG_FUNCTION, ns3::Bar::recipient, ns3::WifiMacHeader::SetAddr1(), ns3::WifiMacHeader::SetAddr2(), ns3::WifiMacHeader::SetAddr3(), ns3::WifiMacHeader::SetDsNotFrom(), ns3::WifiMacHeader::SetDsNotTo(), ns3::WifiMacHeader::SetNoMoreFragments(), ns3::WifiMacHeader::SetNoRetry(), ns3::WifiMacHeader::SetType(), and ns3::WIFI_MAC_CTL_BACKREQ.
Referenced by NotifyAccessGranted().
Here is the call graph for this function:
Here is the caller graph for this function:| void ns3::EdcaTxopN::SendDelbaFrame | ( | Mac48Address | addr, |
| uint8_t | tid, | ||
| bool | byOriginator | ||
| ) |
Definition at line 1113 of file edca-txop-n.cc.
References ns3::Packet::AddHeader(), ns3::WifiActionHeader::BLOCK_ACK, ns3::WifiActionHeader::BLOCK_ACK_DELBA, ns3::WifiActionHeader::ActionValue::blockAck, m_low, NS_LOG_FUNCTION, PushFront(), ns3::WifiMacHeader::SetAction(), ns3::WifiActionHeader::SetAction(), ns3::WifiMacHeader::SetAddr1(), ns3::WifiMacHeader::SetAddr2(), ns3::WifiMacHeader::SetAddr3(), ns3::MgtDelBaHeader::SetByOriginator(), ns3::MgtDelBaHeader::SetByRecipient(), ns3::WifiMacHeader::SetDsNotFrom(), ns3::WifiMacHeader::SetDsNotTo(), and ns3::MgtDelBaHeader::SetTid().
Referenced by ns3::EdcaTxopN::BlockAckEventListener::BlockAckInactivityTimeout(), and CompleteConfig().
Here is the call graph for this function:
Here is the caller graph for this function:| void ns3::EdcaTxopN::SetAccessCategory | ( | enum AcIndex | ac | ) |
Set the access category of this EDCAF.
| ac |
Definition at line 823 of file edca-txop-n.cc.
References m_ac, and NS_LOG_FUNCTION.
|
virtual |
| aifsn | the number of slots which make up an AIFS for a specific DCF. a DIFS corresponds to an AIFSN = 2. |
Calling this method after DcfManager::Add has been called is not recommended.
Implements ns3::Dcf.
Definition at line 283 of file edca-txop-n.cc.
References m_dcf, NS_LOG_FUNCTION, and ns3::DcfState::SetAifsn().
Here is the call graph for this function:| void ns3::EdcaTxopN::SetBlockAckInactivityTimeout | ( | uint16_t | timeout | ) |
Definition at line 1036 of file edca-txop-n.cc.
References m_blockAckInactivityTimeout, NS_LOG_FUNCTION, and timeout.
Referenced by GetTypeId(), and ns3::QosWifiMacHelper::Setup().
Here is the caller graph for this function:| void ns3::EdcaTxopN::SetBlockAckThreshold | ( | uint8_t | threshold | ) |
Set threshold for block ACK mechanism.
If number of packets in the queue reaches the threshold, block ACK mechanism is used.
| threshold |
Definition at line 1028 of file edca-txop-n.cc.
References m_baManager, m_blockAckThreshold, NS_LOG_FUNCTION, and ns3::BlockAckManager::SetBlockAckThreshold().
Referenced by GetTypeId(), and ns3::QosWifiMacHelper::Setup().
Here is the call graph for this function:
Here is the caller graph for this function:Set MacLow associated with this EdcaTxopN.
| low | MacLow |
Definition at line 325 of file edca-txop-n.cc.
References m_low, and NS_LOG_FUNCTION.
Referenced by ns3::RegularWifiMac::SetupEdcaQueue().
Here is the caller graph for this function:| void ns3::EdcaTxopN::SetManager | ( | DcfManager * | manager | ) |
Set DcfManager this EdcaTxopN is associated to.
| manager | DcfManager |
Definition at line 220 of file edca-txop-n.cc.
References ns3::DcfManager::Add(), m_dcf, m_manager, and NS_LOG_FUNCTION.
Here is the call graph for this function:
|
virtual |
Set the maximum congestion window size.
| maxCw | the maximum congestion window size |
Implements ns3::Dcf.
Definition at line 276 of file edca-txop-n.cc.
References m_dcf, NS_LOG_FUNCTION, and ns3::DcfState::SetCwMax().
Here is the call graph for this function:
|
virtual |
Set the minimum congestion window size.
| minCw | the minimum congestion window size |
Implements ns3::Dcf.
Definition at line 269 of file edca-txop-n.cc.
References m_dcf, NS_LOG_FUNCTION, and ns3::DcfState::SetCwMin().
Here is the call graph for this function:| void ns3::EdcaTxopN::SetMsduAggregator | ( | Ptr< MsduAggregator > | aggr | ) |
Definition at line 862 of file edca-txop-n.cc.
References m_aggregator, and NS_LOG_FUNCTION.
Referenced by ns3::QosWifiMacHelper::Setup().
Here is the caller graph for this function:| void ns3::EdcaTxopN::SetTxFailedCallback | ( | TxFailed | callback | ) |
| callback | the callback to invoke when a packet transmission was completed unsuccessfully. |
Definition at line 235 of file edca-txop-n.cc.
References m_txFailedCallback, and NS_LOG_FUNCTION.
| void ns3::EdcaTxopN::SetTxMiddle | ( | MacTxMiddle * | txMiddle | ) |
Definition at line 311 of file edca-txop-n.cc.
References m_txMiddle, and NS_LOG_FUNCTION.
| void ns3::EdcaTxopN::SetTxOkCallback | ( | TxOk | callback | ) |
| callback | the callback to invoke when a packet transmission was completed successfully. |
Definition at line 228 of file edca-txop-n.cc.
References m_txOkCallback, and NS_LOG_FUNCTION.
| void ns3::EdcaTxopN::SetTypeOfStation | ( | enum TypeOfStation | type | ) |
Set type of station with the given type.
| type |
Definition at line 248 of file edca-txop-n.cc.
References m_typeOfStation, and NS_LOG_FUNCTION.
|
private |
If number of packets in the queue reaches m_blockAckThreshold value, an ADDBARequest frame is sent to destination in order to setup a block ack.
Definition at line 956 of file edca-txop-n.cc.
References ns3::WifiMacHeader::ADDR1, ns3::WifiMacHeader::GetAddr1(), ns3::MacTxMiddle::GetNextSeqNumberByTidAndAddress(), ns3::WifiMacHeader::GetQosTid(), m_blockAckInactivityTimeout, m_blockAckThreshold, m_currentHdr, m_queue, m_txMiddle, NS_LOG_FUNCTION, and SendAddBaRequest().
Referenced by NotifyAccessGranted().
Here is the call graph for this function:
Here is the caller graph for this function:| void ns3::EdcaTxopN::SetWifiRemoteStationManager | ( | Ptr< WifiRemoteStationManager > | remoteManager | ) |
Set WifiRemoteStationsManager this EdcaTxopN is associated to.
| remoteManager | WifiRemoteStationManager |
Definition at line 242 of file edca-txop-n.cc.
References m_stationManager, and NS_LOG_FUNCTION.
| void ns3::EdcaTxopN::StartAccessIfNeeded | ( | void | ) |
Request access from DCF manager if needed.
Definition at line 676 of file edca-txop-n.cc.
References ns3::BlockAckManager::HasPackets(), ns3::DcfState::IsAccessRequested(), m_baManager, m_currentPacket, m_dcf, m_manager, m_queue, NS_LOG_FUNCTION, and ns3::DcfManager::RequestAccess().
Referenced by EndTxNoAck(), PushFront(), and Queue().
Here is the call graph for this function:
Here is the caller graph for this function:| void ns3::EdcaTxopN::StartNext | ( | void | ) |
Start transmission for the next fragment.
This is called for fragment only.
Definition at line 719 of file edca-txop-n.cc.
References ns3::MacLowTransmissionParameters::DisableNextData(), ns3::MacLowTransmissionParameters::DisableOverrideDurationId(), ns3::MacLowTransmissionParameters::DisableRts(), ns3::MacLowTransmissionParameters::EnableAck(), ns3::MacLowTransmissionParameters::EnableNextData(), GetFragmentPacket(), GetNextFragmentSize(), IsLastFragment(), Low(), m_transmissionListener, NextFragment(), NS_LOG_DEBUG, and NS_LOG_FUNCTION.
Referenced by ns3::EdcaTxopN::TransmissionListener::StartNext().
Here is the call graph for this function:
Here is the caller graph for this function:
|
private |
Verifies if dequeued packet has to be transmitted with ack policy Block Ack.
This happens if an established block ack agreement exists with the receiver.
Definition at line 923 of file edca-txop-n.cc.
References ns3::WifiMacHeader::BLOCK_ACK, ns3::OriginatorBlockAckAgreement::ESTABLISHED, ns3::BlockAckManager::ExistsAgreementInState(), ns3::WifiMacHeader::GetAddr1(), ns3::WifiMacHeader::GetQosTid(), ns3::WifiMacHeader::GetSequenceNumber(), ns3::OriginatorBlockAckAgreement::INACTIVE, m_baManager, m_currentHdr, NS_LOG_FUNCTION, ns3::WifiMacHeader::SetQosAckPolicy(), and ns3::BlockAckManager::SwitchToBlockAckIfNeeded().
Referenced by NotifyAccessGranted().
Here is the call graph for this function:
Here is the caller graph for this function:
|
friend |
Definition at line 427 of file edca-txop-n.h.
Referenced by EdcaTxopN().
|
friend |
Definition at line 429 of file edca-txop-n.h.
Referenced by EdcaTxopN().
|
private |
Definition at line 424 of file edca-txop-n.h.
Referenced by CompleteConfig(), and SetAccessCategory().
|
private |
Definition at line 449 of file edca-txop-n.h.
Referenced by DoDispose(), GetMsduAggregator(), NotifyAccessGranted(), and SetMsduAggregator().
|
private |
Definition at line 452 of file edca-txop-n.h.
Referenced by CompleteConfig(), CompleteTx(), DoDispose(), EdcaTxopN(), GotAck(), GotAddBaResponse(), GotBlockAck(), GotDelBaFrame(), NeedsAccess(), NotifyAccessGranted(), RestartAccessIfNeeded(), SendAddBaRequest(), SetBlockAckThreshold(), StartAccessIfNeeded(), and VerifyBlockAck().
|
private |
Definition at line 459 of file edca-txop-n.h.
Referenced by SetBlockAckInactivityTimeout(), and SetupBlockAckIfNeeded().
|
private |
Definition at line 438 of file edca-txop-n.h.
Referenced by CompleteConfig(), DoDispose(), and EdcaTxopN().
|
private |
Definition at line 456 of file edca-txop-n.h.
Referenced by GetBlockAckThreshold(), NotifyAccessGranted(), SetBlockAckThreshold(), and SetupBlockAckIfNeeded().
|
private |
Definition at line 457 of file edca-txop-n.h.
Referenced by EdcaTxopN(), NotifyAccessGranted(), and SendBlockAckRequest().
|
private |
Definition at line 460 of file edca-txop-n.h.
Referenced by NotifyAccessGranted().
|
private |
Definition at line 448 of file edca-txop-n.h.
Referenced by CompleteTx(), GetFragmentOffset(), GetFragmentPacket(), GetFragmentSize(), GetNextFragmentSize(), GotAck(), IsLastFragment(), MissedAck(), MissedBlockAck(), MissedCts(), NeedDataRetransmission(), NeedFragmentation(), NeedRts(), NeedRtsRetransmission(), NotifyAccessGranted(), SendAddBaRequest(), SendBlockAckRequest(), SetupBlockAckIfNeeded(), and VerifyBlockAck().
Definition at line 446 of file edca-txop-n.h.
Referenced by CompleteTx(), EndTxNoAck(), GetFragmentOffset(), GetFragmentPacket(), GetFragmentSize(), GetNextFragmentSize(), GotAck(), GotBlockAck(), IsLastFragment(), MissedAck(), MissedCts(), NeedDataRetransmission(), NeedFragmentation(), NeedRts(), NeedRtsRetransmission(), NeedsAccess(), NotifyAccessGranted(), NotifyChannelSwitching(), RestartAccessIfNeeded(), SendAddBaRequest(), SendBlockAckRequest(), and StartAccessIfNeeded().
|
private |
Definition at line 458 of file edca-txop-n.h.
Referenced by CompleteTx(), and NotifyAccessGranted().
|
private |
Definition at line 430 of file edca-txop-n.h.
Referenced by DoDispose(), DoInitialize(), EdcaTxopN(), EndTxNoAck(), GetAifsn(), GetMaxCw(), GetMinCw(), GotAck(), GotBlockAck(), MissedAck(), MissedBlockAck(), MissedCts(), NotifyCollision(), RestartAccessIfNeeded(), SetAifsn(), SetManager(), SetMaxCw(), SetMinCw(), and StartAccessIfNeeded().
|
private |
Definition at line 441 of file edca-txop-n.h.
Referenced by GetFragmentOffset(), GetFragmentPacket(), GetFragmentSize(), GetNextFragmentSize(), IsLastFragment(), NextFragment(), and NotifyAccessGranted().
Definition at line 435 of file edca-txop-n.h.
Referenced by CompleteConfig(), DoDispose(), GotAck(), Low(), NotifyAccessGranted(), SendAddBaRequest(), SendBlockAckRequest(), SendDelbaFrame(), and SetLow().
|
private |
Definition at line 431 of file edca-txop-n.h.
Referenced by RestartAccessIfNeeded(), SetManager(), and StartAccessIfNeeded().
|
private |
Definition at line 451 of file edca-txop-n.h.
Referenced by DoDispose(), EdcaTxopN(), and NotifyAccessGranted().
|
private |
Definition at line 432 of file edca-txop-n.h.
Referenced by DoDispose(), EdcaTxopN(), GetQueue(), NeedsAccess(), NotifyAccessGranted(), NotifyChannelSwitching(), PushFront(), Queue(), RestartAccessIfNeeded(), SetupBlockAckIfNeeded(), and StartAccessIfNeeded().
|
private |
Definition at line 439 of file edca-txop-n.h.
Referenced by AssignStreams(), DoDispose(), DoInitialize(), EdcaTxopN(), EndTxNoAck(), GotAck(), GotBlockAck(), MissedAck(), MissedBlockAck(), MissedCts(), and NotifyCollision().
|
private |
Definition at line 440 of file edca-txop-n.h.
Referenced by DoDispose(), GetFragmentOffset(), GetFragmentSize(), GetNextFragmentSize(), IsLastFragment(), MissedAck(), MissedCts(), NeedDataRetransmission(), NeedFragmentation(), NeedRts(), NeedRtsRetransmission(), PushFront(), Queue(), and SetWifiRemoteStationManager().
|
private |
Definition at line 437 of file edca-txop-n.h.
Referenced by DoDispose(), EdcaTxopN(), NotifyAccessGranted(), SendAddBaRequest(), SendBlockAckRequest(), and StartNext().
|
private |
Definition at line 434 of file edca-txop-n.h.
Referenced by MissedAck(), MissedCts(), and SetTxFailedCallback().
|
private |
Definition at line 436 of file edca-txop-n.h.
Referenced by CompleteConfig(), CompleteTx(), DoDispose(), NotifyAccessGranted(), SendAddBaRequest(), SetTxMiddle(), and SetupBlockAckIfNeeded().
|
private |
Definition at line 433 of file edca-txop-n.h.
Referenced by GotAck(), and SetTxOkCallback().
|
private |
Definition at line 450 of file edca-txop-n.h.
Referenced by GetTypeOfStation(), MapDestAddressForAggregation(), MapSrcAddressForAggregation(), and SetTypeOfStation().