Class that monitors flows at the IPv4 layer of a Node. More...
#include <ipv4-flow-probe.h>
Inheritance diagram for ns3::Ipv4FlowProbe:
Collaboration diagram for ns3::Ipv4FlowProbe:Public Types | |
| enum | DropReason { DROP_NO_ROUTE = 0, DROP_TTL_EXPIRE, DROP_BAD_CHECKSUM, DROP_QUEUE, DROP_INTERFACE_DOWN, DROP_ROUTE_ERROR, DROP_FRAGMENT_TIMEOUT, DROP_INVALID_REASON } |
| enumeration of possible reasons why a packet may be dropped More... | |
Public Types inherited from ns3::FlowProbe | |
| typedef std::map< FlowId, FlowStats > | Stats |
| Container to map FlowId -> FlowStats. More... | |
Public Member Functions | |
| Ipv4FlowProbe (Ptr< FlowMonitor > monitor, Ptr< Ipv4FlowClassifier > classifier, Ptr< Node > node) | |
| Constructor. More... | |
| virtual | ~Ipv4FlowProbe () |
Public Member Functions inherited from ns3::FlowProbe | |
| virtual | ~FlowProbe () |
| void | AddPacketDropStats (FlowId flowId, uint32_t packetSize, uint32_t reasonCode) |
| Add a packet drop data to the flow stats. More... | |
| void | AddPacketStats (FlowId flowId, uint32_t packetSize, Time delayFromFirstProbe) |
| Add a packet data to the flow stats. More... | |
| Stats | GetStats () const |
| Get the partial flow statistics stored in this probe. More... | |
| void | SerializeToXmlStream (std::ostream &os, int indent, uint32_t index) const |
| Serializes the results to an std::ostream in XML format. More... | |
Public Member Functions inherited from ns3::Object | |
| Object () | |
| virtual | ~Object () |
| void | AggregateObject (Ptr< Object > other) |
| void | Dispose (void) |
| Run the DoDispose methods of this object and all the objects aggregated to it. More... | |
| AggregateIterator | GetAggregateIterator (void) const |
| virtual TypeId | GetInstanceTypeId (void) const |
| template<typename T > | |
| Ptr< T > | GetObject (void) const |
| template<typename T > | |
| Ptr< T > | GetObject (TypeId tid) const |
| void | Initialize (void) |
| This method calls the virtual DoInitialize method on all the objects aggregated to this object. More... | |
Public Member Functions inherited from ns3::SimpleRefCount< Object, ObjectBase, ObjectDeleter > | |
| SimpleRefCount () | |
| Constructor. More... | |
| SimpleRefCount (const SimpleRefCount &o) | |
| Copy constructor. More... | |
| uint32_t | GetReferenceCount (void) const |
| Get the reference count of the object. More... | |
| SimpleRefCount & | operator= (const SimpleRefCount &o) |
| Assignment. More... | |
| void | Ref (void) const |
| Increment the reference count. More... | |
| void | Unref (void) const |
| Decrement the reference count. More... | |
Public Member Functions inherited from ns3::ObjectBase | |
| virtual | ~ObjectBase () |
| Virtual destructor. More... | |
| void | GetAttribute (std::string name, AttributeValue &value) const |
| bool | GetAttributeFailSafe (std::string name, AttributeValue &attribute) const |
| void | SetAttribute (std::string name, const AttributeValue &value) |
| bool | SetAttributeFailSafe (std::string name, const AttributeValue &value) |
| bool | TraceConnect (std::string name, std::string context, const CallbackBase &cb) |
| bool | TraceConnectWithoutContext (std::string name, const CallbackBase &cb) |
| bool | TraceDisconnect (std::string name, std::string context, const CallbackBase &cb) |
| bool | TraceDisconnectWithoutContext (std::string name, const CallbackBase &cb) |
Protected Member Functions | |
| virtual void | DoDispose (void) |
| This method is called by Object::Dispose or by the object's destructor, whichever comes first. More... | |
Protected Member Functions inherited from ns3::FlowProbe | |
| FlowProbe (Ptr< FlowMonitor > flowMonitor) | |
| Constructor. More... | |
Protected Member Functions inherited from ns3::Object | |
| Object (const Object &o) | |
| virtual void | DoInitialize (void) |
| This method is called only once by Object::Initialize. More... | |
| virtual void | NotifyNewAggregate (void) |
| This method is invoked whenever two sets of objects are aggregated together. More... | |
Protected Member Functions inherited from ns3::ObjectBase | |
| void | ConstructSelf (const AttributeConstructionList &attributes) |
| virtual void | NotifyConstructionCompleted (void) |
| This method is invoked once all member attributes have been initialized. More... | |
Private Member Functions | |
| void | DropLogger (const Ipv4Header &ipHeader, Ptr< const Packet > ipPayload, Ipv4L3Protocol::DropReason reason, Ptr< Ipv4 > ipv4, uint32_t ifIndex) |
| Log a packet being dropped. More... | |
| void | ForwardLogger (const Ipv4Header &ipHeader, Ptr< const Packet > ipPayload, uint32_t interface) |
| Log a packet being forwarded. More... | |
| void | ForwardUpLogger (const Ipv4Header &ipHeader, Ptr< const Packet > ipPayload, uint32_t interface) |
| Log a packet being received by the destination. More... | |
| void | QueueDropLogger (Ptr< const Packet > ipPayload) |
| Log a packet being dropped by a queue. More... | |
| void | SendOutgoingLogger (const Ipv4Header &ipHeader, Ptr< const Packet > ipPayload, uint32_t interface) |
| Log a packet being sent. More... | |
Private Attributes | |
| Ptr< Ipv4FlowClassifier > | m_classifier |
| the Ipv4FlowClassifier this probe is associated with More... | |
| Ptr< Ipv4L3Protocol > | m_ipv4 |
| the Ipv4L3Protocol this probe is bound to More... | |
Additional Inherited Members | |
Static Public Member Functions inherited from ns3::Object | |
| static TypeId | GetTypeId (void) |
| Register this type. More... | |
Static Public Member Functions inherited from ns3::SimpleRefCount< Object, ObjectBase, ObjectDeleter > | |
| static void | Cleanup (void) |
| Noop. More... | |
Static Public Member Functions inherited from ns3::ObjectBase | |
| static TypeId | GetTypeId (void) |
| Get the type ID. More... | |
Protected Attributes inherited from ns3::FlowProbe | |
| Ptr< FlowMonitor > | m_flowMonitor |
| the FlowMonitor instance More... | |
| Stats | m_stats |
| The flow stats. More... | |
Class that monitors flows at the IPv4 layer of a Node.
For each node in the simulation, one instance of the class Ipv4FlowProbe is created to monitor that node. Ipv4FlowProbe accomplishes this by connecting callbacks to trace sources in the Ipv4L3Protocol interface of the node.
Definition at line 40 of file ipv4-flow-probe.h.
enumeration of possible reasons why a packet may be dropped
| Enumerator | |
|---|---|
| DROP_NO_ROUTE |
Packet dropped due to missing route to the destination. |
| DROP_TTL_EXPIRE |
Packet dropped due to TTL decremented to zero during IPv4 forwarding. |
| DROP_BAD_CHECKSUM |
Packet dropped due to invalid checksum in the IPv4 header. |
| DROP_QUEUE |
Packet dropped due to queue overflow. Note: only works for NetDevices that provide a TxQueue attribute of type Queue with a Drop trace source. It currently works with Csma and PointToPoint devices, but not with WiFi or WiMax. |
| DROP_INTERFACE_DOWN |
Interface is down so can not send packet. |
| DROP_ROUTE_ERROR |
Route error. |
| DROP_FRAGMENT_TIMEOUT |
Fragment timeout exceeded. |
| DROP_INVALID_REASON |
Fallback reason (no known reason) |
Definition at line 52 of file ipv4-flow-probe.h.
| ns3::Ipv4FlowProbe::Ipv4FlowProbe | ( | Ptr< FlowMonitor > | monitor, |
| Ptr< Ipv4FlowClassifier > | classifier, | ||
| Ptr< Node > | node | ||
| ) |
Constructor.
| monitor | the FlowMonitor this probe is associated with |
| classifier | the Ipv4FlowClassifier this probe is associated with |
| node | the Node this probe is associated with |
Definition at line 191 of file ipv4-flow-probe.cc.
References ns3::Config::ConnectWithoutContext(), DropLogger(), ForwardLogger(), ForwardUpLogger(), ns3::Node::GetId(), ns3::Object::GetObject(), m_ipv4, ns3::MakeCallback(), NS_FATAL_ERROR, NS_LOG_FUNCTION, QueueDropLogger(), and SendOutgoingLogger().
Here is the call graph for this function:
|
virtual |
Definition at line 229 of file ipv4-flow-probe.cc.
|
protectedvirtual |
This method is called by Object::Dispose or by the object's destructor, whichever comes first.
Subclasses are expected to implement their real destruction code in an overriden version of this method and chain up to their parent's implementation once they are done. i.e., for simplicity, the destructor of every subclass should be empty and its content should be moved to the associated DoDispose method.
It is safe to call GetObject from within this method.
Reimplemented from ns3::FlowProbe.
Definition at line 234 of file ipv4-flow-probe.cc.
References ns3::FlowProbe::DoDispose(), m_classifier, and m_ipv4.
Here is the call graph for this function:
|
private |
Log a packet being dropped.
| ipHeader | IP header |
| ipPayload | IP payload |
| reason | drop reason |
| ipv4 | pointer to the IP object dropping the packet |
| ifIndex | interface index |
Definition at line 302 of file ipv4-flow-probe.cc.
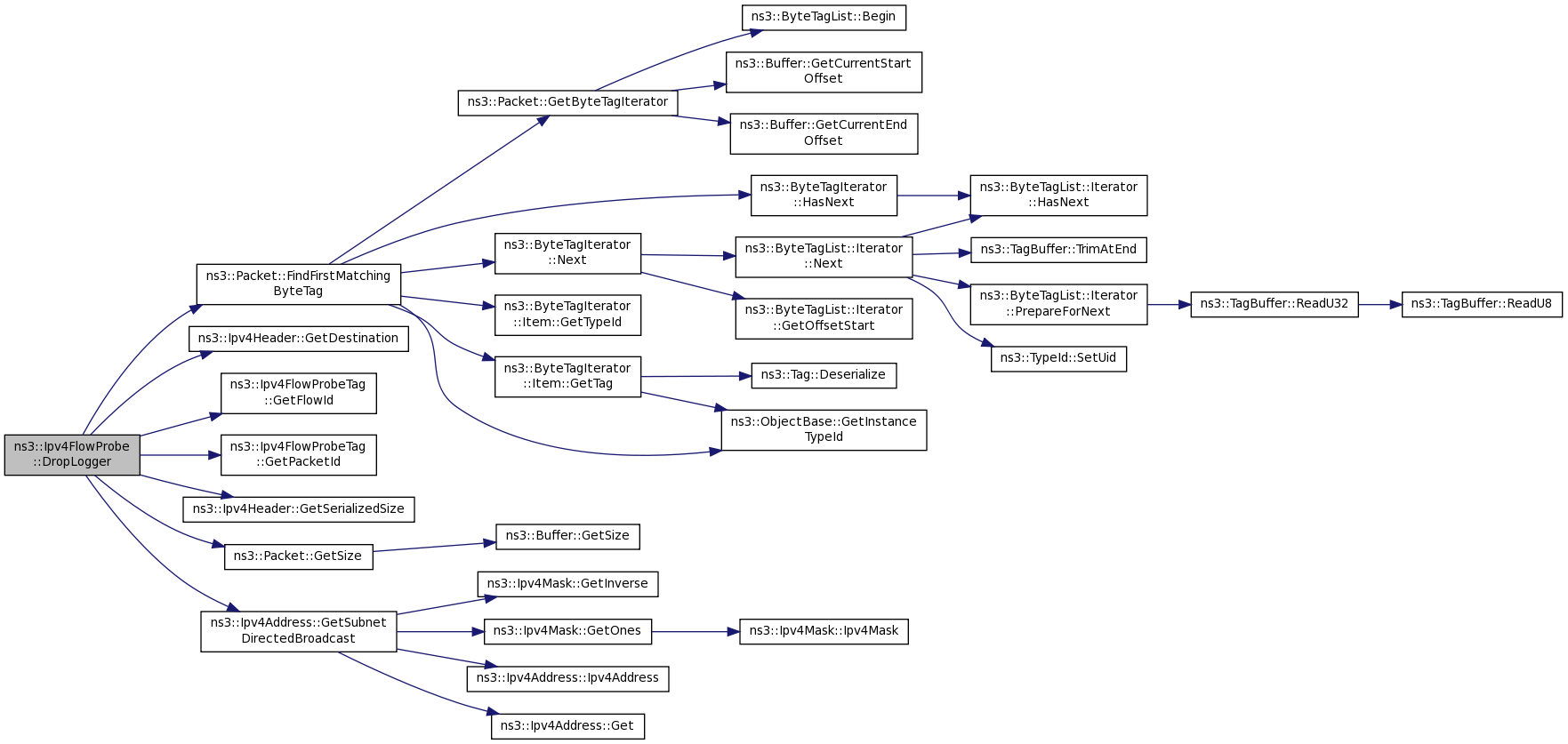
References DROP_BAD_CHECKSUM, ns3::Ipv4L3Protocol::DROP_BAD_CHECKSUM, DROP_FRAGMENT_TIMEOUT, ns3::Ipv4L3Protocol::DROP_FRAGMENT_TIMEOUT, DROP_INTERFACE_DOWN, ns3::Ipv4L3Protocol::DROP_INTERFACE_DOWN, DROP_INVALID_REASON, DROP_NO_ROUTE, ns3::Ipv4L3Protocol::DROP_NO_ROUTE, DROP_ROUTE_ERROR, ns3::Ipv4L3Protocol::DROP_ROUTE_ERROR, DROP_TTL_EXPIRE, ns3::Ipv4L3Protocol::DROP_TTL_EXPIRED, ns3::Packet::FindFirstMatchingByteTag(), ns3::Ipv4Header::GetDestination(), ns3::Ipv4FlowProbeTag::GetFlowId(), ns3::Ipv4FlowProbeTag::GetPacketId(), ns3::Ipv4Header::GetSerializedSize(), ns3::Packet::GetSize(), ns3::Ipv4Address::GetSubnetDirectedBroadcast(), ns3::FlowProbe::m_flowMonitor, m_ipv4, NS_FATAL_ERROR, and NS_LOG_DEBUG.
Referenced by Ipv4FlowProbe().
Here is the call graph for this function:
Here is the caller graph for this function:
|
private |
Log a packet being forwarded.
| ipHeader | IP header |
| ipPayload | IP payload |
| interface | incoming interface |
Definition at line 268 of file ipv4-flow-probe.cc.
References ns3::Packet::FindFirstMatchingByteTag(), ns3::Ipv4FlowProbeTag::GetFlowId(), ns3::Ipv4FlowProbeTag::GetPacketId(), ns3::Ipv4Header::GetSerializedSize(), ns3::Packet::GetSize(), ns3::FlowProbe::m_flowMonitor, and NS_LOG_DEBUG.
Referenced by Ipv4FlowProbe().
Here is the call graph for this function:
Here is the caller graph for this function:
|
private |
Log a packet being received by the destination.
| ipHeader | IP header |
| ipPayload | IP payload |
| interface | incoming interface |
Definition at line 285 of file ipv4-flow-probe.cc.
References ns3::Packet::FindFirstMatchingByteTag(), ns3::Ipv4FlowProbeTag::GetFlowId(), ns3::Ipv4FlowProbeTag::GetPacketId(), ns3::Ipv4Header::GetSerializedSize(), ns3::Packet::GetSize(), ns3::FlowProbe::m_flowMonitor, and NS_LOG_DEBUG.
Referenced by Ipv4FlowProbe().
Here is the call graph for this function:
Here is the caller graph for this function:Log a packet being dropped by a queue.
| ipPayload | IP payload |
Definition at line 376 of file ipv4-flow-probe.cc.
References DROP_QUEUE, ns3::Packet::FindFirstMatchingByteTag(), ns3::Ipv4FlowProbeTag::GetFlowId(), ns3::Ipv4FlowProbeTag::GetPacketId(), ns3::Ipv4FlowProbeTag::GetPacketSize(), ns3::FlowProbe::m_flowMonitor, and NS_LOG_DEBUG.
Referenced by Ipv4FlowProbe().
Here is the call graph for this function:
Here is the caller graph for this function:
|
private |
Log a packet being sent.
| ipHeader | IP header |
| ipPayload | IP payload |
| interface | outgoing interface |
Definition at line 242 of file ipv4-flow-probe.cc.
References ns3::Packet::AddByteTag(), ns3::Ipv4Header::GetDestination(), ns3::Ipv4Header::GetSerializedSize(), ns3::Packet::GetSize(), m_classifier, ns3::FlowProbe::m_flowMonitor, m_ipv4, and NS_LOG_DEBUG.
Referenced by Ipv4FlowProbe().
Here is the call graph for this function:
Here is the caller graph for this function:
|
private |
the Ipv4FlowClassifier this probe is associated with
Definition at line 108 of file ipv4-flow-probe.h.
Referenced by DoDispose(), and SendOutgoingLogger().
|
private |
the Ipv4L3Protocol this probe is bound to
Definition at line 109 of file ipv4-flow-probe.h.
Referenced by DoDispose(), DropLogger(), Ipv4FlowProbe(), and SendOutgoingLogger().