Models the transmission of RRC messages from the UE to the eNB in an ideal fashion, without errors and without consuming any radio resources. More...
#include <lte-rrc-protocol-ideal.h>
Inheritance diagram for ns3::LteEnbRrcProtocolIdeal:
Collaboration diagram for ns3::LteEnbRrcProtocolIdeal:Public Member Functions | |
| LteEnbRrcProtocolIdeal () | |
| virtual | ~LteEnbRrcProtocolIdeal () |
| virtual void | DoDispose (void) |
| This method is called by Object::Dispose or by the object's destructor, whichever comes first. More... | |
| LteEnbRrcSapUser * | GetLteEnbRrcSapUser () |
| LteUeRrcSapProvider * | GetUeRrcSapProvider (uint16_t rnti) |
| void | SetCellId (uint16_t cellId) |
| void | SetLteEnbRrcSapProvider (LteEnbRrcSapProvider *p) |
| void | SetUeRrcSapProvider (uint16_t rnti, LteUeRrcSapProvider *p) |
Public Member Functions inherited from ns3::Object | |
| Object () | |
| virtual | ~Object () |
| void | AggregateObject (Ptr< Object > other) |
| void | Dispose (void) |
| Run the DoDispose methods of this object and all the objects aggregated to it. More... | |
| AggregateIterator | GetAggregateIterator (void) const |
| virtual TypeId | GetInstanceTypeId (void) const |
| template<typename T > | |
| Ptr< T > | GetObject (void) const |
| template<typename T > | |
| Ptr< T > | GetObject (TypeId tid) const |
| void | Initialize (void) |
| This method calls the virtual DoInitialize method on all the objects aggregated to this object. More... | |
Public Member Functions inherited from ns3::SimpleRefCount< Object, ObjectBase, ObjectDeleter > | |
| SimpleRefCount () | |
| Constructor. More... | |
| SimpleRefCount (const SimpleRefCount &o) | |
| Copy constructor. More... | |
| uint32_t | GetReferenceCount (void) const |
| Get the reference count of the object. More... | |
| SimpleRefCount & | operator= (const SimpleRefCount &o) |
| Assignment. More... | |
| void | Ref (void) const |
| Increment the reference count. More... | |
| void | Unref (void) const |
| Decrement the reference count. More... | |
Public Member Functions inherited from ns3::ObjectBase | |
| virtual | ~ObjectBase () |
| Virtual destructor. More... | |
| void | GetAttribute (std::string name, AttributeValue &value) const |
| bool | GetAttributeFailSafe (std::string name, AttributeValue &attribute) const |
| void | SetAttribute (std::string name, const AttributeValue &value) |
| bool | SetAttributeFailSafe (std::string name, const AttributeValue &value) |
| bool | TraceConnect (std::string name, std::string context, const CallbackBase &cb) |
| bool | TraceConnectWithoutContext (std::string name, const CallbackBase &cb) |
| bool | TraceDisconnect (std::string name, std::string context, const CallbackBase &cb) |
| bool | TraceDisconnectWithoutContext (std::string name, const CallbackBase &cb) |
Static Public Member Functions | |
| static TypeId | GetTypeId (void) |
Static Public Member Functions inherited from ns3::Object | |
| static TypeId | GetTypeId (void) |
| Register this type. More... | |
Static Public Member Functions inherited from ns3::SimpleRefCount< Object, ObjectBase, ObjectDeleter > | |
| static void | Cleanup (void) |
| Noop. More... | |
Static Public Member Functions inherited from ns3::ObjectBase | |
| static TypeId | GetTypeId (void) |
| Get the type ID. More... | |
Private Attributes | |
| uint16_t | m_cellId |
| LteEnbRrcSapProvider * | m_enbRrcSapProvider |
| std::map< uint16_t, LteUeRrcSapProvider * > | m_enbRrcSapProviderMap |
| LteEnbRrcSapUser * | m_enbRrcSapUser |
| uint16_t | m_rnti |
Friends | |
| class | MemberLteEnbRrcSapUser< LteEnbRrcProtocolIdeal > |
Additional Inherited Members | |
Protected Member Functions inherited from ns3::Object | |
| Object (const Object &o) | |
| virtual void | DoInitialize (void) |
| This method is called only once by Object::Initialize. More... | |
| virtual void | NotifyNewAggregate (void) |
| This method is invoked whenever two sets of objects are aggregated together. More... | |
Protected Member Functions inherited from ns3::ObjectBase | |
| void | ConstructSelf (const AttributeConstructionList &attributes) |
| virtual void | NotifyConstructionCompleted (void) |
| This method is invoked once all member attributes have been initialized. More... | |
Models the transmission of RRC messages from the UE to the eNB in an ideal fashion, without errors and without consuming any radio resources.
Doxygen introspection did not find any typical Config paths.
No Attributes are defined for this type.
No TraceSources are defined for this type.
Definition at line 93 of file lte-rrc-protocol-ideal.h.
| ns3::LteEnbRrcProtocolIdeal::LteEnbRrcProtocolIdeal | ( | ) |
Definition at line 211 of file lte-rrc-protocol-ideal.cc.
References m_enbRrcSapUser, and NS_LOG_FUNCTION.
|
virtual |
Definition at line 218 of file lte-rrc-protocol-ideal.cc.
References NS_LOG_FUNCTION.
|
private |
Definition at line 619 of file lte-rrc-protocol-ideal.cc.
References ns3::g_handoverCommandMsgMap, ns3::IdealHandoverCommandHeader::GetMsgId(), NS_ASSERT_MSG, NS_LOG_INFO, and ns3::Packet::RemoveHeader().
Here is the call graph for this function:
|
private |
Definition at line 513 of file lte-rrc-protocol-ideal.cc.
References ns3::g_handoverPreparationInfoMsgMap, ns3::IdealHandoverPreparationInfoHeader::GetMsgId(), NS_ASSERT_MSG, NS_LOG_INFO, and ns3::Packet::RemoveHeader().
Here is the call graph for this function:
|
virtual |
This method is called by Object::Dispose or by the object's destructor, whichever comes first.
Subclasses are expected to implement their real destruction code in an overriden version of this method and chain up to their parent's implementation once they are done. i.e., for simplicity, the destructor of every subclass should be empty and its content should be moved to the associated DoDispose method.
It is safe to call GetObject from within this method.
Reimplemented from ns3::Object.
Definition at line 224 of file lte-rrc-protocol-ideal.cc.
References m_enbRrcSapUser, and NS_LOG_FUNCTION.
|
private |
Definition at line 605 of file lte-rrc-protocol-ideal.cc.
References ns3::Packet::AddHeader(), ns3::g_handoverCommandMsgIdCounter, ns3::g_handoverCommandMsgMap, NS_ASSERT_MSG, NS_LOG_INFO, and ns3::IdealHandoverCommandHeader::SetMsgId().
Here is the call graph for this function:
|
private |
Definition at line 499 of file lte-rrc-protocol-ideal.cc.
References ns3::Packet::AddHeader(), ns3::g_handoverPreparationInfoMsgIdCounter, ns3::g_handoverPreparationInfoMsgMap, NS_ASSERT_MSG, NS_LOG_INFO, and ns3::IdealHandoverPreparationInfoHeader::SetMsgId().
Here is the call graph for this function:
|
private |
Definition at line 319 of file lte-rrc-protocol-ideal.cc.
References m_enbRrcSapProviderMap, and NS_LOG_FUNCTION.
|
private |
Definition at line 366 of file lte-rrc-protocol-ideal.cc.
References GetUeRrcSapProvider(), ns3::LteUeRrcSapProvider::RecvRrcConnectionReconfiguration(), ns3::RRC_IDEAL_MSG_DELAY, and ns3::Simulator::Schedule().
Here is the call graph for this function:
|
private |
Definition at line 375 of file lte-rrc-protocol-ideal.cc.
References GetUeRrcSapProvider(), ns3::LteUeRrcSapProvider::RecvRrcConnectionReestablishment(), ns3::RRC_IDEAL_MSG_DELAY, and ns3::Simulator::Schedule().
Here is the call graph for this function:
|
private |
Definition at line 384 of file lte-rrc-protocol-ideal.cc.
References GetUeRrcSapProvider(), ns3::LteUeRrcSapProvider::RecvRrcConnectionReestablishmentReject(), ns3::RRC_IDEAL_MSG_DELAY, and ns3::Simulator::Schedule().
Here is the call graph for this function:
|
private |
Definition at line 402 of file lte-rrc-protocol-ideal.cc.
References GetUeRrcSapProvider(), ns3::LteUeRrcSapProvider::RecvRrcConnectionReject(), ns3::RRC_IDEAL_MSG_DELAY, and ns3::Simulator::Schedule().
Here is the call graph for this function:
|
private |
Definition at line 393 of file lte-rrc-protocol-ideal.cc.
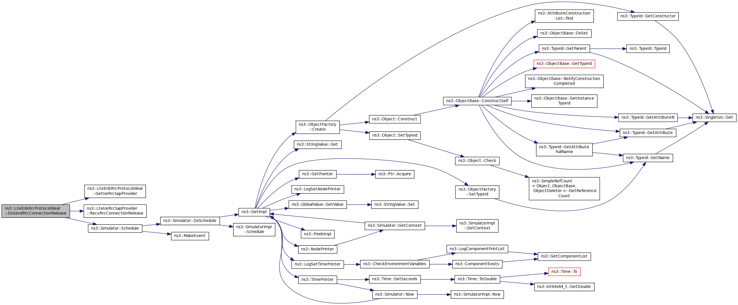
References GetUeRrcSapProvider(), ns3::LteUeRrcSapProvider::RecvRrcConnectionRelease(), ns3::RRC_IDEAL_MSG_DELAY, and ns3::Simulator::Schedule().
Here is the call graph for this function:
|
private |
Definition at line 357 of file lte-rrc-protocol-ideal.cc.
References GetUeRrcSapProvider(), ns3::LteUeRrcSapProvider::RecvRrcConnectionSetup(), ns3::RRC_IDEAL_MSG_DELAY, and ns3::Simulator::Schedule().
Here is the call graph for this function:
|
private |
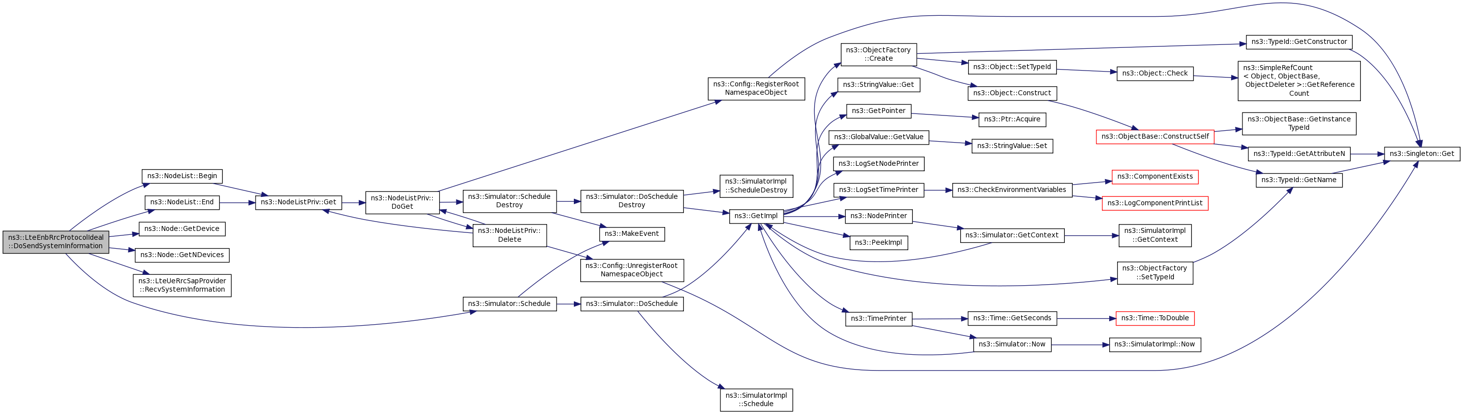
Definition at line 326 of file lte-rrc-protocol-ideal.cc.
References ns3::NodeList::Begin(), ns3::NodeList::End(), ns3::Node::GetDevice(), ns3::Node::GetNDevices(), m_cellId, NS_LOG_FUNCTION, NS_LOG_LOGIC, ns3::LteUeRrcSapProvider::RecvSystemInformation(), ns3::RRC_IDEAL_MSG_DELAY, and ns3::Simulator::Schedule().
Here is the call graph for this function:
|
private |
Definition at line 277 of file lte-rrc-protocol-ideal.cc.
References m_enbRrcSapProviderMap, and NS_LOG_FUNCTION.
| LteEnbRrcSapUser * ns3::LteEnbRrcProtocolIdeal::GetLteEnbRrcSapUser | ( | ) |
Definition at line 247 of file lte-rrc-protocol-ideal.cc.
References m_enbRrcSapUser.
|
static |
Definition at line 231 of file lte-rrc-protocol-ideal.cc.
References ns3::TypeId::SetParent().
Here is the call graph for this function:| LteUeRrcSapProvider * ns3::LteEnbRrcProtocolIdeal::GetUeRrcSapProvider | ( | uint16_t | rnti | ) |
Definition at line 259 of file lte-rrc-protocol-ideal.cc.
References m_enbRrcSapProviderMap, and NS_ASSERT_MSG.
Referenced by DoSendRrcConnectionReconfiguration(), DoSendRrcConnectionReestablishment(), DoSendRrcConnectionReestablishmentReject(), DoSendRrcConnectionReject(), DoSendRrcConnectionRelease(), and DoSendRrcConnectionSetup().
Here is the caller graph for this function:
|
private |
| void ns3::LteEnbRrcProtocolIdeal::SetCellId | ( | uint16_t | cellId | ) |
Definition at line 253 of file lte-rrc-protocol-ideal.cc.
References m_cellId.
| void ns3::LteEnbRrcProtocolIdeal::SetLteEnbRrcSapProvider | ( | LteEnbRrcSapProvider * | p | ) |
Definition at line 241 of file lte-rrc-protocol-ideal.cc.
References m_enbRrcSapProvider.
| void ns3::LteEnbRrcProtocolIdeal::SetUeRrcSapProvider | ( | uint16_t | rnti, |
| LteUeRrcSapProvider * | p | ||
| ) |
Definition at line 268 of file lte-rrc-protocol-ideal.cc.
References m_enbRrcSapProviderMap, and NS_ASSERT_MSG.
|
friend |
Definition at line 95 of file lte-rrc-protocol-ideal.h.
|
private |
Definition at line 134 of file lte-rrc-protocol-ideal.h.
Referenced by DoSendSystemInformation(), and SetCellId().
|
private |
Definition at line 135 of file lte-rrc-protocol-ideal.h.
Referenced by SetLteEnbRrcSapProvider().
|
private |
Definition at line 137 of file lte-rrc-protocol-ideal.h.
Referenced by DoRemoveUe(), DoSetupUe(), GetUeRrcSapProvider(), and SetUeRrcSapProvider().
|
private |
Definition at line 136 of file lte-rrc-protocol-ideal.h.
Referenced by DoDispose(), GetLteEnbRrcSapUser(), and LteEnbRrcProtocolIdeal().
|
private |
Definition at line 133 of file lte-rrc-protocol-ideal.h.