A Discrete-Event Network Simulator
API
 All Classes Namespaces Files Functions Variables Typedefs Enumerations Enumerator Properties Friends Macros Groups Pages
ns3::LteRlcSm Class Reference

LTE_RLC Saturation Mode (SM): simulation-specific mode used for experiments that do not need to consider the layers above the LTE_RLC. More...

#include <lte-rlc.h>

+ Inheritance diagram for ns3::LteRlcSm:
+ Collaboration diagram for ns3::LteRlcSm:

Public Member Functions

 LteRlcSm ()
 
virtual ~LteRlcSm ()
 
virtual void DoDispose ()
 This method is called by Object::Dispose or by the object's destructor, whichever comes first. More...
 
virtual void DoInitialize ()
 This method is called only once by Object::Initialize. More...
 
virtual void DoNotifyHarqDeliveryFailure ()
 
virtual void DoNotifyTxOpportunity (uint32_t bytes, uint8_t layer, uint8_t harqId)
 
virtual void DoReceivePdu (Ptr< Packet > p)
 
virtual void DoTransmitPdcpPdu (Ptr< Packet > p)
 
- Public Member Functions inherited from ns3::LteRlc
 LteRlc ()
 
virtual ~LteRlc ()
 
LteMacSapUserGetLteMacSapUser ()
 
LteRlcSapProviderGetLteRlcSapProvider ()
 
void SetLcId (uint8_t lcId)
 
void SetLteMacSapProvider (LteMacSapProvider *s)
 
void SetLteRlcSapUser (LteRlcSapUser *s)
 
void SetRnti (uint16_t rnti)
 
- Public Member Functions inherited from ns3::Object
 Object ()
 
virtual ~Object ()
 
void AggregateObject (Ptr< Object > other)
 
void Dispose (void)
 Run the DoDispose methods of this object and all the objects aggregated to it. More...
 
AggregateIterator GetAggregateIterator (void) const
 
virtual TypeId GetInstanceTypeId (void) const
 
template<typename T >
Ptr< T > GetObject (void) const
 
template<typename T >
Ptr< T > GetObject (TypeId tid) const
 
void Initialize (void)
 This method calls the virtual DoInitialize method on all the objects aggregated to this object. More...
 
- Public Member Functions inherited from ns3::SimpleRefCount< Object, ObjectBase, ObjectDeleter >
 SimpleRefCount ()
 Constructor. More...
 
 SimpleRefCount (const SimpleRefCount &o)
 Copy constructor. More...
 
uint32_t GetReferenceCount (void) const
 Get the reference count of the object. More...
 
SimpleRefCountoperator= (const SimpleRefCount &o)
 Assignment. More...
 
void Ref (void) const
 Increment the reference count. More...
 
void Unref (void) const
 Decrement the reference count. More...
 
- Public Member Functions inherited from ns3::ObjectBase
virtual ~ObjectBase ()
 Virtual destructor. More...
 
void GetAttribute (std::string name, AttributeValue &value) const
 
bool GetAttributeFailSafe (std::string name, AttributeValue &attribute) const
 
void SetAttribute (std::string name, const AttributeValue &value)
 
bool SetAttributeFailSafe (std::string name, const AttributeValue &value)
 
bool TraceConnect (std::string name, std::string context, const CallbackBase &cb)
 
bool TraceConnectWithoutContext (std::string name, const CallbackBase &cb)
 
bool TraceDisconnect (std::string name, std::string context, const CallbackBase &cb)
 
bool TraceDisconnectWithoutContext (std::string name, const CallbackBase &cb)
 

Static Public Member Functions

static TypeId GetTypeId (void)
 
- Static Public Member Functions inherited from ns3::LteRlc
static TypeId GetTypeId (void)
 
- Static Public Member Functions inherited from ns3::Object
static TypeId GetTypeId (void)
 Register this type. More...
 
- Static Public Member Functions inherited from ns3::SimpleRefCount< Object, ObjectBase, ObjectDeleter >
static void Cleanup (void)
 Noop. More...
 
- Static Public Member Functions inherited from ns3::ObjectBase
static TypeId GetTypeId (void)
 Get the type ID. More...
 

Private Member Functions

void ReportBufferStatus ()
 

Additional Inherited Members

- Protected Member Functions inherited from ns3::Object
 Object (const Object &o)
 
virtual void NotifyNewAggregate (void)
 This method is invoked whenever two sets of objects are aggregated together. More...
 
- Protected Member Functions inherited from ns3::ObjectBase
void ConstructSelf (const AttributeConstructionList &attributes)
 
virtual void NotifyConstructionCompleted (void)
 This method is invoked once all member attributes have been initialized. More...
 
- Protected Attributes inherited from ns3::LteRlc
uint8_t m_lcid
 
LteMacSapProviderm_macSapProvider
 
LteMacSapUserm_macSapUser
 
LteRlcSapProviderm_rlcSapProvider
 
LteRlcSapUserm_rlcSapUser
 
uint16_t m_rnti
 
TracedCallback< uint16_t,
uint8_t, uint32_t, uint64_t > 
m_rxPdu
 Used to inform of a PDU reception from the MAC SAP user. More...
 
TracedCallback< uint16_t,
uint8_t, uint32_t > 
m_txPdu
 Used to inform of a PDU delivery to the MAC SAP provider. More...
 

Detailed Description

LTE_RLC Saturation Mode (SM): simulation-specific mode used for experiments that do not need to consider the layers above the LTE_RLC.

The LTE_RLC SM, unlike the standard LTE_RLC modes, it does not provide data delivery services to upper layers; rather, it just generates a new LTE_RLC PDU whenever the MAC notifies a transmission opportunity.

Config Paths

ns3::LteRlcSm is accessible through the following paths with Config::Set and Config::Connect:

  • /NodeList/[i]/DeviceList/[i]/$ns3::LteEnbNetDevice/LteEnbRrc/UeMap/[i]/DataRadioBearerMap/[i]/LteRlc/$ns3::LteRlcSm
  • /NodeList/[i]/DeviceList/[i]/$ns3::LteEnbNetDevice/LteEnbRrc/UeMap/[i]/Srb0/LteRlc/$ns3::LteRlcSm
  • /NodeList/[i]/DeviceList/[i]/$ns3::LteEnbNetDevice/LteEnbRrc/UeMap/[i]/Srb1/LteRlc/$ns3::LteRlcSm
  • /NodeList/[i]/DeviceList/[i]/$ns3::LteNetDevice/$ns3::LteEnbNetDevice/LteEnbRrc/UeMap/[i]/DataRadioBearerMap/[i]/LteRlc/$ns3::LteRlcSm
  • /NodeList/[i]/DeviceList/[i]/$ns3::LteNetDevice/$ns3::LteEnbNetDevice/LteEnbRrc/UeMap/[i]/Srb0/LteRlc/$ns3::LteRlcSm
  • /NodeList/[i]/DeviceList/[i]/$ns3::LteNetDevice/$ns3::LteEnbNetDevice/LteEnbRrc/UeMap/[i]/Srb1/LteRlc/$ns3::LteRlcSm
  • /NodeList/[i]/DeviceList/[i]/$ns3::LteNetDevice/$ns3::LteUeNetDevice/LteUeRrc/DataRadioBearerMap/[i]/LteRlc/$ns3::LteRlcSm
  • /NodeList/[i]/DeviceList/[i]/$ns3::LteNetDevice/$ns3::LteUeNetDevice/LteUeRrc/Srb0/LteRlc/$ns3::LteRlcSm
  • /NodeList/[i]/DeviceList/[i]/$ns3::LteNetDevice/$ns3::LteUeNetDevice/LteUeRrc/Srb1/LteRlc/$ns3::LteRlcSm
  • /NodeList/[i]/DeviceList/[i]/$ns3::LteUeNetDevice/LteUeRrc/DataRadioBearerMap/[i]/LteRlc/$ns3::LteRlcSm
  • /NodeList/[i]/DeviceList/[i]/$ns3::LteUeNetDevice/LteUeRrc/Srb0/LteRlc/$ns3::LteRlcSm
  • /NodeList/[i]/DeviceList/[i]/$ns3::LteUeNetDevice/LteUeRrc/Srb1/LteRlc/$ns3::LteRlcSm

No Attributes are defined for this type.
No TraceSources are defined for this type.

TraceSources defined in parent class ns3::LteRlc

  • TxPDU: PDU transmission notified to the MAC.
  • RxPDU: PDU received.

Definition at line 146 of file lte-rlc.h.

Constructor & Destructor Documentation

ns3::LteRlcSm::LteRlcSm ( )

Definition at line 172 of file lte-rlc.cc.

References NS_LOG_FUNCTION.

ns3::LteRlcSm::~LteRlcSm ( )
virtual

Definition at line 177 of file lte-rlc.cc.

References NS_LOG_FUNCTION.

Member Function Documentation

void ns3::LteRlcSm::DoDispose ( void  )
virtual

This method is called by Object::Dispose or by the object's destructor, whichever comes first.

Subclasses are expected to implement their real destruction code in an overriden version of this method and chain up to their parent's implementation once they are done. i.e., for simplicity, the destructor of every subclass should be empty and its content should be moved to the associated DoDispose method.

It is safe to call GetObject from within this method.

Reimplemented from ns3::LteRlc.

Definition at line 200 of file lte-rlc.cc.

References ns3::LteRlc::DoDispose(), and NS_LOG_FUNCTION.

+ Here is the call graph for this function:

void ns3::LteRlcSm::DoInitialize ( void  )
virtual

This method is called only once by Object::Initialize.

If the user calls Object::Initialize multiple times, DoInitialize is called only the first time.

Subclasses are expected to override this method and chain up to their parent's implementation once they are done. It is safe to call GetObject and AggregateObject from within this method.

Reimplemented from ns3::Object.

Definition at line 193 of file lte-rlc.cc.

References NS_LOG_FUNCTION, and ReportBufferStatus().

+ Here is the call graph for this function:

void ns3::LteRlcSm::DoNotifyHarqDeliveryFailure ( )
virtual

Implements ns3::LteRlc.

Definition at line 254 of file lte-rlc.cc.

References NS_LOG_FUNCTION.

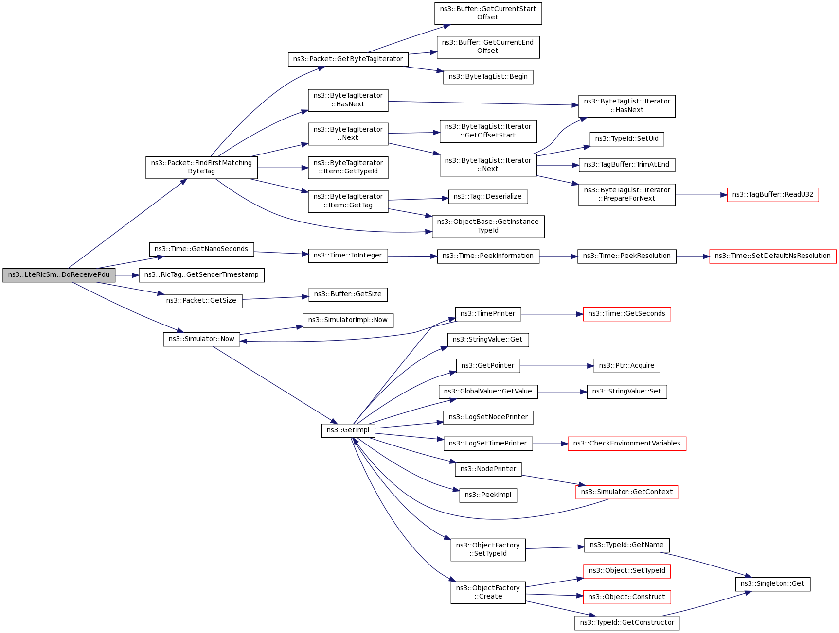
void ns3::LteRlcSm::DoReceivePdu ( Ptr< Packet p)
virtual
void ns3::LteRlcSm::DoTransmitPdcpPdu ( Ptr< Packet p)
virtual
Todo:
MRE What is the sense to duplicate all the interfaces here???

Implements ns3::LteRlc.

Definition at line 207 of file lte-rlc.cc.

References NS_LOG_FUNCTION.

TypeId ns3::LteRlcSm::GetTypeId ( void  )
static

Definition at line 183 of file lte-rlc.cc.

References ns3::TypeId::SetParent().

Referenced by ns3::LteUeRrc::ApplyRadioResourceConfigDedicated(), ns3::LteEnbRrc::GetRlcType(), and ns3::UeManager::SetupDataRadioBearer().

+ Here is the call graph for this function:

+ Here is the caller graph for this function:


The documentation for this class was generated from the following files: