Random direction mobility model. More...
#include <random-direction-2d-mobility-model.h>
Inheritance diagram for ns3::RandomDirection2dMobilityModel:
Collaboration diagram for ns3::RandomDirection2dMobilityModel:Public Member Functions | |
| RandomDirection2dMobilityModel () | |
Public Member Functions inherited from ns3::MobilityModel | |
| MobilityModel () | |
| virtual | ~MobilityModel ()=0 |
| int64_t | AssignStreams (int64_t stream) |
| Assign a fixed random variable stream number to the random variables used by this model. More... | |
| double | GetDistanceFrom (Ptr< const MobilityModel > position) const |
| Vector | GetPosition (void) const |
| double | GetRelativeSpeed (Ptr< const MobilityModel > other) const |
| Vector | GetVelocity (void) const |
| void | SetPosition (const Vector &position) |
Public Member Functions inherited from ns3::Object | |
| Object () | |
| virtual | ~Object () |
| void | AggregateObject (Ptr< Object > other) |
| void | Dispose (void) |
| Run the DoDispose methods of this object and all the objects aggregated to it. More... | |
| AggregateIterator | GetAggregateIterator (void) const |
| virtual TypeId | GetInstanceTypeId (void) const |
| template<typename T > | |
| Ptr< T > | GetObject (void) const |
| template<typename T > | |
| Ptr< T > | GetObject (TypeId tid) const |
| void | Initialize (void) |
| This method calls the virtual DoInitialize method on all the objects aggregated to this object. More... | |
Public Member Functions inherited from ns3::SimpleRefCount< Object, ObjectBase, ObjectDeleter > | |
| SimpleRefCount () | |
| Constructor. More... | |
| SimpleRefCount (const SimpleRefCount &o) | |
| Copy constructor. More... | |
| uint32_t | GetReferenceCount (void) const |
| Get the reference count of the object. More... | |
| SimpleRefCount & | operator= (const SimpleRefCount &o) |
| Assignment. More... | |
| void | Ref (void) const |
| Increment the reference count. More... | |
| void | Unref (void) const |
| Decrement the reference count. More... | |
Public Member Functions inherited from ns3::ObjectBase | |
| virtual | ~ObjectBase () |
| Virtual destructor. More... | |
| void | GetAttribute (std::string name, AttributeValue &value) const |
| bool | GetAttributeFailSafe (std::string name, AttributeValue &attribute) const |
| void | SetAttribute (std::string name, const AttributeValue &value) |
| bool | SetAttributeFailSafe (std::string name, const AttributeValue &value) |
| bool | TraceConnect (std::string name, std::string context, const CallbackBase &cb) |
| bool | TraceConnectWithoutContext (std::string name, const CallbackBase &cb) |
| bool | TraceDisconnect (std::string name, std::string context, const CallbackBase &cb) |
| bool | TraceDisconnectWithoutContext (std::string name, const CallbackBase &cb) |
Static Public Member Functions | |
| static TypeId | GetTypeId (void) |
Static Public Member Functions inherited from ns3::MobilityModel | |
| static TypeId | GetTypeId (void) |
Static Public Member Functions inherited from ns3::Object | |
| static TypeId | GetTypeId (void) |
| Register this type. More... | |
Static Public Member Functions inherited from ns3::SimpleRefCount< Object, ObjectBase, ObjectDeleter > | |
| static void | Cleanup (void) |
| Noop. More... | |
Static Public Member Functions inherited from ns3::ObjectBase | |
| static TypeId | GetTypeId (void) |
| Get the type ID. More... | |
Private Member Functions | |
| void | BeginPause (void) |
| virtual int64_t | DoAssignStreams (int64_t) |
| The default implementation does nothing but return the passed-in parameter. More... | |
| virtual void | DoDispose (void) |
| This method is called by Object::Dispose or by the object's destructor, whichever comes first. More... | |
| virtual Vector | DoGetPosition (void) const |
| virtual Vector | DoGetVelocity (void) const |
| virtual void | DoInitialize (void) |
| This method is called only once by Object::Initialize. More... | |
| void | DoInitializePrivate (void) |
| virtual void | DoSetPosition (const Vector &position) |
| void | InitializeDirectionAndSpeed (void) |
| void | ResetDirectionAndSpeed (void) |
| void | SetDirectionAndSpeed (double direction) |
Private Attributes | |
| Rectangle | m_bounds |
| Ptr< UniformRandomVariable > | m_direction |
| EventId | m_event |
| ConstantVelocityHelper | m_helper |
| Ptr< RandomVariableStream > | m_pause |
| Ptr< RandomVariableStream > | m_speed |
Static Private Attributes | |
| static const double | PI = 3.14159265358979323846 |
Additional Inherited Members | |
Protected Member Functions inherited from ns3::MobilityModel | |
| void | NotifyCourseChange (void) const |
| Must be invoked by subclasses when the course of the position changes to notify course change listeners. More... | |
Protected Member Functions inherited from ns3::Object | |
| Object (const Object &o) | |
| virtual void | NotifyNewAggregate (void) |
| This method is invoked whenever two sets of objects are aggregated together. More... | |
Protected Member Functions inherited from ns3::ObjectBase | |
| void | ConstructSelf (const AttributeConstructionList &attributes) |
| virtual void | NotifyConstructionCompleted (void) |
| This method is invoked once all member attributes have been initialized. More... | |
Random direction mobility model.
The movement of objects is based on random directions: each object pauses for a specific delay, chooses a random direction and speed and then travels in the specific direction until it reaches one of the boundaries of the model. When it reaches the boundary, it pauses, selects a new direction and speed, aso.
ns3::RandomDirection2dMobilityModel is accessible through the following paths with Config::Set and Config::Connect:
No TraceSources are defined for this type.
Definition at line 44 of file random-direction-2d-mobility-model.h.
| ns3::RandomDirection2dMobilityModel::RandomDirection2dMobilityModel | ( | ) |
Definition at line 60 of file random-direction-2d-mobility-model.cc.
References m_direction.
|
private |
Definition at line 86 of file random-direction-2d-mobility-model.cc.
References ns3::EventId::Cancel(), ns3::RandomVariableStream::GetValue(), m_event, m_helper, m_pause, ns3::MobilityModel::NotifyCourseChange(), ns3::ConstantVelocityHelper::Pause(), ResetDirectionAndSpeed(), ns3::Simulator::Schedule(), ns3::Seconds(), and ns3::ConstantVelocityHelper::Update().
Referenced by SetDirectionAndSpeed().
Here is the call graph for this function:
Here is the caller graph for this function:
|
privatevirtual |
The default implementation does nothing but return the passed-in parameter.
Subclasses using random variables are expected to override this.
Reimplemented from ns3::MobilityModel.
Definition at line 159 of file random-direction-2d-mobility-model.cc.
References m_direction, m_pause, m_speed, and ns3::RandomVariableStream::SetStream().
Here is the call graph for this function:
|
privatevirtual |
This method is called by Object::Dispose or by the object's destructor, whichever comes first.
Subclasses are expected to implement their real destruction code in an overriden version of this method and chain up to their parent's implementation once they are done. i.e., for simplicity, the destructor of every subclass should be empty and its content should be moved to the associated DoDispose method.
It is safe to call GetObject from within this method.
Reimplemented from ns3::Object.
Definition at line 66 of file random-direction-2d-mobility-model.cc.
References ns3::Object::DoDispose().
Here is the call graph for this function:
|
privatevirtual |
Concrete subclasses of this base class must implement this method.
Implements ns3::MobilityModel.
Definition at line 140 of file random-direction-2d-mobility-model.cc.
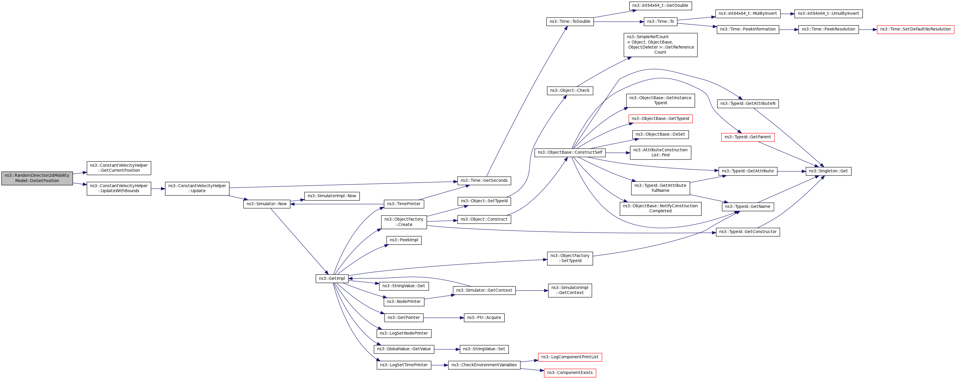
References ns3::ConstantVelocityHelper::GetCurrentPosition(), m_bounds, m_helper, and ns3::ConstantVelocityHelper::UpdateWithBounds().
Here is the call graph for this function:
|
privatevirtual |
Concrete subclasses of this base class must implement this method.
Implements ns3::MobilityModel.
Definition at line 154 of file random-direction-2d-mobility-model.cc.
References ns3::ConstantVelocityHelper::GetVelocity(), and m_helper.
Here is the call graph for this function:
|
privatevirtual |
This method is called only once by Object::Initialize.
If the user calls Object::Initialize multiple times, DoInitialize is called only the first time.
Subclasses are expected to override this method and chain up to their parent's implementation once they are done. It is safe to call GetObject and AggregateObject from within this method.
Reimplemented from ns3::Object.
Definition at line 72 of file random-direction-2d-mobility-model.cc.
References ns3::Object::DoInitialize(), and DoInitializePrivate().
Here is the call graph for this function:
|
private |
Definition at line 79 of file random-direction-2d-mobility-model.cc.
References ns3::UniformRandomVariable::GetValue(), m_direction, PI, and SetDirectionAndSpeed().
Referenced by DoInitialize(), and DoSetPosition().
Here is the call graph for this function:
Here is the caller graph for this function:
|
privatevirtual |
| position | the position to set. |
Concrete subclasses of this base class must implement this method.
Implements ns3::MobilityModel.
Definition at line 146 of file random-direction-2d-mobility-model.cc.
References ns3::EventId::Cancel(), DoInitializePrivate(), m_event, m_helper, ns3::Simulator::Remove(), ns3::Simulator::ScheduleNow(), and ns3::ConstantVelocityHelper::SetPosition().
Here is the call graph for this function:
|
static |
Definition at line 38 of file random-direction-2d-mobility-model.cc.
References m_bounds, m_pause, m_speed, and ns3::TypeId::SetParent().
Here is the call graph for this function:
|
private |
|
private |
Definition at line 116 of file random-direction-2d-mobility-model.cc.
References ns3::Rectangle::BOTTOM, ns3::Rectangle::GetClosestSide(), ns3::ConstantVelocityHelper::GetCurrentPosition(), ns3::UniformRandomVariable::GetValue(), ns3::Rectangle::LEFT, m_bounds, m_direction, m_helper, PI, ns3::Rectangle::RIGHT, SetDirectionAndSpeed(), ns3::Rectangle::TOP, and ns3::ConstantVelocityHelper::UpdateWithBounds().
Referenced by BeginPause().
Here is the call graph for this function:
Here is the caller graph for this function:
|
private |
Definition at line 97 of file random-direction-2d-mobility-model.cc.
References BeginPause(), ns3::CalculateDistance(), ns3::Rectangle::CalculateIntersection(), ns3::EventId::Cancel(), ns3::ConstantVelocityHelper::GetCurrentPosition(), ns3::RandomVariableStream::GetValue(), m_bounds, m_event, m_helper, m_speed, ns3::MobilityModel::NotifyCourseChange(), NS_LOG_FUNCTION_NOARGS, ns3::Simulator::Schedule(), ns3::Seconds(), ns3::ConstantVelocityHelper::SetVelocity(), ns3::ConstantVelocityHelper::Unpause(), and ns3::ConstantVelocityHelper::UpdateWithBounds().
Referenced by DoInitializePrivate(), and ResetDirectionAndSpeed().
Here is the call graph for this function:
Here is the caller graph for this function:
|
private |
Definition at line 65 of file random-direction-2d-mobility-model.h.
Referenced by DoGetPosition(), GetTypeId(), ResetDirectionAndSpeed(), and SetDirectionAndSpeed().
|
private |
Definition at line 64 of file random-direction-2d-mobility-model.h.
Referenced by DoAssignStreams(), DoInitializePrivate(), RandomDirection2dMobilityModel(), and ResetDirectionAndSpeed().
|
private |
Definition at line 68 of file random-direction-2d-mobility-model.h.
Referenced by BeginPause(), DoSetPosition(), and SetDirectionAndSpeed().
|
private |
Definition at line 69 of file random-direction-2d-mobility-model.h.
Referenced by BeginPause(), DoGetPosition(), DoGetVelocity(), DoSetPosition(), ResetDirectionAndSpeed(), and SetDirectionAndSpeed().
|
private |
Definition at line 67 of file random-direction-2d-mobility-model.h.
Referenced by BeginPause(), DoAssignStreams(), and GetTypeId().
|
private |
Definition at line 66 of file random-direction-2d-mobility-model.h.
Referenced by DoAssignStreams(), GetTypeId(), and SetDirectionAndSpeed().
|
staticprivate |
Definition at line 63 of file random-direction-2d-mobility-model.h.
Referenced by DoInitializePrivate(), and ResetDirectionAndSpeed().