Make it easy to create and manage PHY objects for the yans model. More...
#include <yans-wifi-helper.h>
Inheritance diagram for ns3::YansWifiPhyHelper:
Collaboration diagram for ns3::YansWifiPhyHelper:Public Types | |
| enum | SupportedPcapDataLinkTypes { DLT_IEEE802_11 = PcapHelper::DLT_IEEE802_11, DLT_PRISM_HEADER = PcapHelper::DLT_PRISM_HEADER, DLT_IEEE802_11_RADIO = PcapHelper::DLT_IEEE802_11_RADIO } |
| An enumeration of the pcap data link types (DLTs) which this helper supports. More... | |
Public Member Functions | |
| YansWifiPhyHelper () | |
| Create a phy helper without any parameter set. More... | |
| void | Set (std::string name, const AttributeValue &v) |
| void | SetChannel (Ptr< YansWifiChannel > channel) |
| void | SetChannel (std::string channelName) |
| void | SetErrorRateModel (std::string name, std::string n0="", const AttributeValue &v0=EmptyAttributeValue(), std::string n1="", const AttributeValue &v1=EmptyAttributeValue(), std::string n2="", const AttributeValue &v2=EmptyAttributeValue(), std::string n3="", const AttributeValue &v3=EmptyAttributeValue(), std::string n4="", const AttributeValue &v4=EmptyAttributeValue(), std::string n5="", const AttributeValue &v5=EmptyAttributeValue(), std::string n6="", const AttributeValue &v6=EmptyAttributeValue(), std::string n7="", const AttributeValue &v7=EmptyAttributeValue()) |
| void | SetPcapDataLinkType (enum SupportedPcapDataLinkTypes dlt) |
| Set the data link type of PCAP traces to be used. More... | |
Public Member Functions inherited from ns3::WifiPhyHelper | |
| virtual | ~WifiPhyHelper () |
Public Member Functions inherited from ns3::PcapHelperForDevice | |
| PcapHelperForDevice () | |
| Construct a PcapHelperForDevice. More... | |
| virtual | ~PcapHelperForDevice () |
| Destroy a PcapHelperForDevice. More... | |
| void | EnablePcap (std::string prefix, Ptr< NetDevice > nd, bool promiscuous=false, bool explicitFilename=false) |
| Enable pcap output the indicated net device. More... | |
| void | EnablePcap (std::string prefix, std::string ndName, bool promiscuous=false, bool explicitFilename=false) |
| Enable pcap output the indicated net device using a device previously named using the ns-3 object name service. More... | |
| void | EnablePcap (std::string prefix, NetDeviceContainer d, bool promiscuous=false) |
| Enable pcap output on each device in the container which is of the appropriate type. More... | |
| void | EnablePcap (std::string prefix, NodeContainer n, bool promiscuous=false) |
| Enable pcap output on each device (which is of the appropriate type) in the nodes provided in the container. More... | |
| void | EnablePcap (std::string prefix, uint32_t nodeid, uint32_t deviceid, bool promiscuous=false) |
| Enable pcap output on the device specified by a global node-id (of a previously created node) and associated device-id. More... | |
| void | EnablePcapAll (std::string prefix, bool promiscuous=false) |
| Enable pcap output on each device (which is of the appropriate type) in the set of all nodes created in the simulation. More... | |
Public Member Functions inherited from ns3::AsciiTraceHelperForDevice | |
| AsciiTraceHelperForDevice () | |
| Construct an AsciiTraceHelperForDevice. More... | |
| virtual | ~AsciiTraceHelperForDevice () |
| Destroy an AsciiTraceHelperForDevice. More... | |
| void | EnableAscii (std::string prefix, Ptr< NetDevice > nd, bool explicitFilename=false) |
| Enable ascii trace output on the indicated net device. More... | |
| void | EnableAscii (Ptr< OutputStreamWrapper > stream, Ptr< NetDevice > nd) |
| Enable ascii trace output on the indicated net device. More... | |
| void | EnableAscii (std::string prefix, std::string ndName, bool explicitFilename=false) |
| Enable ascii trace output the indicated net device using a device previously named using the ns-3 object name service. More... | |
| void | EnableAscii (Ptr< OutputStreamWrapper > stream, std::string ndName) |
| Enable ascii trace output the indicated net device using a device previously named using the ns-3 object name service. More... | |
| void | EnableAscii (std::string prefix, NetDeviceContainer d) |
| Enable ascii trace output on each device in the container which is of the appropriate type. More... | |
| void | EnableAscii (Ptr< OutputStreamWrapper > stream, NetDeviceContainer d) |
| Enable ascii trace output on each device in the container which is of the appropriate type. More... | |
| void | EnableAscii (std::string prefix, NodeContainer n) |
| Enable ascii trace output on each device (which is of the appropriate type) in the nodes provided in the container. More... | |
| void | EnableAscii (Ptr< OutputStreamWrapper > stream, NodeContainer n) |
| Enable ascii trace output on each device (which is of the appropriate type) in the nodes provided in the container. More... | |
| void | EnableAscii (std::string prefix, uint32_t nodeid, uint32_t deviceid, bool explicitFilename) |
| Enable ascii trace output on the device specified by a global node-id (of a previously created node) and associated device-id. More... | |
| void | EnableAscii (Ptr< OutputStreamWrapper > stream, uint32_t nodeid, uint32_t deviceid) |
| Enable ascii trace output on the device specified by a global node-id (of a previously created node) and associated device-id. More... | |
| void | EnableAsciiAll (std::string prefix) |
| Enable ascii trace output on each device (which is of the appropriate type) in the set of all nodes created in the simulation. More... | |
| void | EnableAsciiAll (Ptr< OutputStreamWrapper > stream) |
| Enable ascii trace output on each device (which is of the appropriate type) in the set of all nodes created in the simulation. More... | |
Static Public Member Functions | |
| static YansWifiPhyHelper | Default (void) |
| Create a phy helper in a default working state. More... | |
Private Member Functions | |
| virtual Ptr< WifiPhy > | Create (Ptr< Node > node, Ptr< WifiNetDevice > device) const |
| virtual void | EnableAsciiInternal (Ptr< OutputStreamWrapper > stream, std::string prefix, Ptr< NetDevice > nd, bool explicitFilename) |
| Enable ascii trace output on the indicated net device. More... | |
| virtual void | EnablePcapInternal (std::string prefix, Ptr< NetDevice > nd, bool promiscuous, bool explicitFilename) |
| Enable pcap output the indicated net device. More... | |
Private Attributes | |
| Ptr< YansWifiChannel > | m_channel |
| ObjectFactory | m_errorRateModel |
| uint32_t | m_pcapDlt |
| ObjectFactory | m_phy |
Make it easy to create and manage PHY objects for the yans model.
The yans PHY model is described in "Yet Another Network Simulator", http://cutebugs.net/files/wns2-yans.pdf
The Pcap and ascii traces generated by the EnableAscii and EnablePcap methods defined in this class correspond to PHY-level traces and come to us via WifiPhyHelper
Definition at line 158 of file yans-wifi-helper.h.
An enumeration of the pcap data link types (DLTs) which this helper supports.
See http://wiki.wireshark.org/Development/LibpcapFileFormat for more information on these formats.
| Enumerator | |
|---|---|
| DLT_IEEE802_11 |
IEEE 802.11 Wireless LAN headers on packets. |
| DLT_PRISM_HEADER |
Include Prism monitor mode information. |
| DLT_IEEE802_11_RADIO |
Include Radiotap link layer information. |
Definition at line 229 of file yans-wifi-helper.h.
| ns3::YansWifiPhyHelper::YansWifiPhyHelper | ( | ) |
Create a phy helper without any parameter set.
The user must set them all to be able to call Install later.
Definition at line 181 of file yans-wifi-helper.cc.
References m_phy, and ns3::ObjectFactory::SetTypeId().
Here is the call graph for this function:
|
privatevirtual |
| node | the node on which we wish to create a wifi PHY |
| device | the device within which this PHY will be created |
This method implements the pure virtual method defined in ns3::WifiPhyHelper.
Implements ns3::WifiPhyHelper.
Definition at line 237 of file yans-wifi-helper.cc.
References ns3::ObjectFactory::Create(), m_channel, m_errorRateModel, m_phy, ns3::YansWifiPhy::SetChannel(), ns3::YansWifiPhy::SetDevice(), ns3::YansWifiPhy::SetErrorRateModel(), and ns3::YansWifiPhy::SetMobility().
Here is the call graph for this function:
|
static |
Create a phy helper in a default working state.
Definition at line 189 of file yans-wifi-helper.cc.
References SetErrorRateModel().
Referenced by ns3::olsr::Bug780Test::CreateNodes(), ns3::olsr::TcRegressionTest::CreateNodes(), ns3::aodv::LoopbackTestCase::DoRun(), experiment(), and main().
Here is the call graph for this function:
Here is the caller graph for this function:
|
privatevirtual |
Enable ascii trace output on the indicated net device.
NetDevice-specific implementation mechanism for hooking the trace and writing to the trace file.
| stream | The output stream object to use when logging ascii traces. |
| prefix | Filename prefix to use for ascii trace files. |
| nd | Net device for which you want to enable tracing. |
| explicitFilename | Treat the prefix as an explicit filename if true |
Implements ns3::AsciiTraceHelperForDevice.
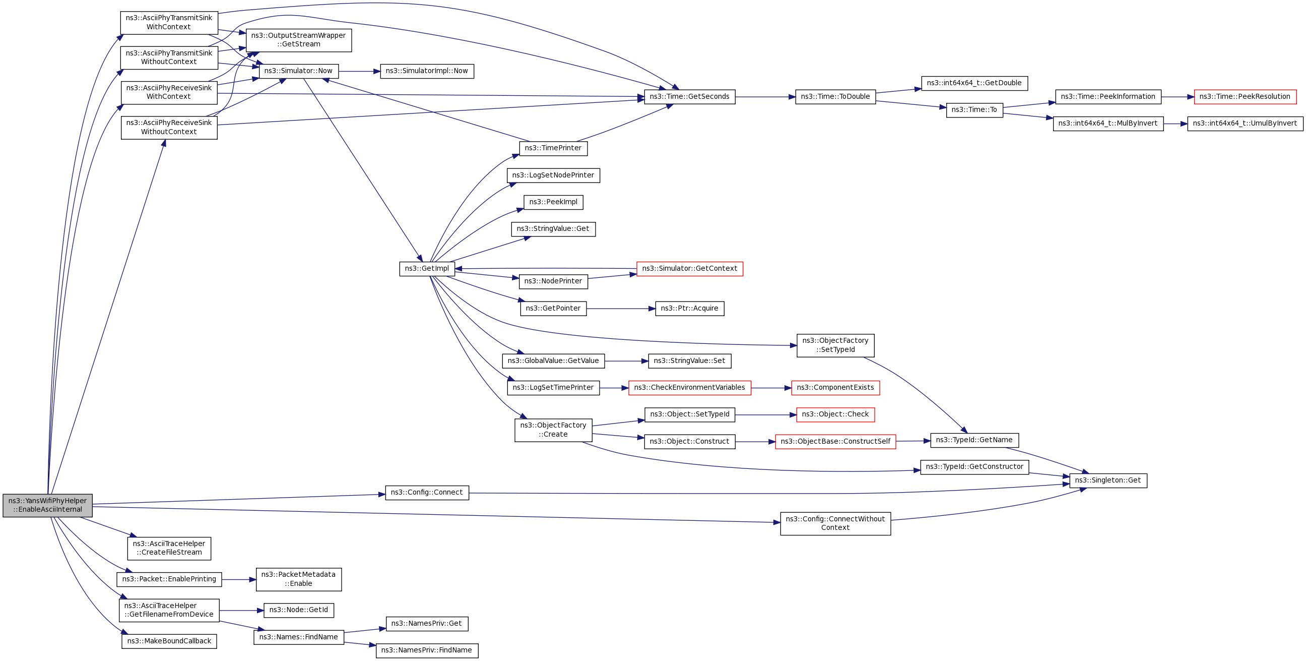
Definition at line 459 of file yans-wifi-helper.cc.
References ns3::AsciiPhyReceiveSinkWithContext(), ns3::AsciiPhyReceiveSinkWithoutContext(), ns3::AsciiPhyTransmitSinkWithContext(), ns3::AsciiPhyTransmitSinkWithoutContext(), ns3::Config::Connect(), ns3::Config::ConnectWithoutContext(), ns3::AsciiTraceHelper::CreateFileStream(), ns3::Packet::EnablePrinting(), ns3::AsciiTraceHelper::GetFilenameFromDevice(), ns3::MakeBoundCallback(), and NS_LOG_INFO.
Here is the call graph for this function:
|
privatevirtual |
Enable pcap output the indicated net device.
NetDevice-specific implementation mechanism for hooking the trace and writing to the trace file.
| prefix | Filename prefix to use for pcap files. |
| nd | Net device for which you want to enable tracing. |
| promiscuous | If true capture all possible packets available at the device. |
| explicitFilename | Treat the prefix as an explicit filename if true |
Implements ns3::PcapHelperForDevice.
Definition at line 423 of file yans-wifi-helper.cc.
References ns3::PcapHelper::CreateFile(), ns3::PcapHelper::GetFilenameFromDevice(), m_pcapDlt, ns3::MakeBoundCallback(), NS_ABORT_MSG_IF, NS_LOG_INFO, ns3::PcapSniffRxEvent(), ns3::PcapSniffTxEvent(), and ns3::ObjectBase::TraceConnectWithoutContext().
Here is the call graph for this function:| void ns3::YansWifiPhyHelper::Set | ( | std::string | name, |
| const AttributeValue & | v | ||
| ) |
| name | the name of the attribute to set |
| v | the value of the attribute |
Set an attribute of the underlying PHY object.
Definition at line 208 of file yans-wifi-helper.cc.
References m_phy, and ns3::ObjectFactory::Set().
Referenced by BatteryLifetimeTest::ConstantLoadTest(), ns3::olsr::Bug780Test::CreateNodes(), BasicEnergyDepletionTest::DepletionTestCase(), main(), RoutingExperiment::Run(), BatteryLifetimeTest::VariableLoadTest(), and WifiInterferenceTestCase::WifiSimpleInterference().
Here is the call graph for this function:
Here is the caller graph for this function:| void ns3::YansWifiPhyHelper::SetChannel | ( | Ptr< YansWifiChannel > | channel | ) |
| channel | the channel to associate to this helper |
Every PHY created by a call to Install is associated to this channel.
Definition at line 197 of file yans-wifi-helper.cc.
References m_channel.
Referenced by OcbWifiMacTestCase::ConfigureAdhocMode(), OcbWifiMacTestCase::ConfigureApStaMode(), OcbWifiMacTestCase::ConfigureOcbMode(), BatteryLifetimeTest::ConstantLoadTest(), PeerManagementProtocolRegressionTest::CreateDevices(), Bug772ChainTest::CreateDevices(), FlameRegressionTest::CreateDevices(), HwmpProactiveRegressionTest::CreateDevices(), AodvExample::CreateDevices(), HwmpDoRfRegressionTest::CreateDevices(), HwmpSimplestRegressionTest::CreateDevices(), DsdvManetExample::CreateDevices(), HwmpReactiveRegressionTest::CreateDevices(), ChainRegressionTest::CreateDevices(), ns3::olsr::Bug780Test::CreateNodes(), ns3::olsr::TcRegressionTest::CreateNodes(), MeshTest::CreateNodes(), BasicEnergyDepletionTest::DepletionTestCase(), ns3::aodv::LoopbackTestCase::DoRun(), WifiMsduAggregatorThroughputTest::DoRun(), experiment(), main(), Experiment::Run(), RoutingExperiment::Run(), BatteryLifetimeTest::VariableLoadTest(), and WifiInterferenceTestCase::WifiSimpleInterference().
Here is the caller graph for this function:| void ns3::YansWifiPhyHelper::SetChannel | ( | std::string | channelName | ) |
| channelName | The name of the channel to associate to this helper |
Every PHY created by a call to Install is associated to this channel.
Definition at line 202 of file yans-wifi-helper.cc.
References m_channel.
| void ns3::YansWifiPhyHelper::SetErrorRateModel | ( | std::string | name, |
| std::string | n0 = "", |
||
| const AttributeValue & | v0 = EmptyAttributeValue (), |
||
| std::string | n1 = "", |
||
| const AttributeValue & | v1 = EmptyAttributeValue (), |
||
| std::string | n2 = "", |
||
| const AttributeValue & | v2 = EmptyAttributeValue (), |
||
| std::string | n3 = "", |
||
| const AttributeValue & | v3 = EmptyAttributeValue (), |
||
| std::string | n4 = "", |
||
| const AttributeValue & | v4 = EmptyAttributeValue (), |
||
| std::string | n5 = "", |
||
| const AttributeValue & | v5 = EmptyAttributeValue (), |
||
| std::string | n6 = "", |
||
| const AttributeValue & | v6 = EmptyAttributeValue (), |
||
| std::string | n7 = "", |
||
| const AttributeValue & | v7 = EmptyAttributeValue () |
||
| ) |
| name | the name of the error rate model to set. |
| n0 | the name of the attribute to set |
| v0 | the value of the attribute to set |
| n1 | the name of the attribute to set |
| v1 | the value of the attribute to set |
| n2 | the name of the attribute to set |
| v2 | the value of the attribute to set |
| n3 | the name of the attribute to set |
| v3 | the value of the attribute to set |
| n4 | the name of the attribute to set |
| v4 | the value of the attribute to set |
| n5 | the name of the attribute to set |
| v5 | the value of the attribute to set |
| n6 | the name of the attribute to set |
| v6 | the value of the attribute to set |
| n7 | the name of the attribute to set |
| v7 | the value of the attribute to set |
Set the error rate model and its attributes to use when Install is called.
Definition at line 214 of file yans-wifi-helper.cc.
References m_errorRateModel, ns3::ObjectFactory::Set(), and ns3::ObjectFactory::SetTypeId().
Referenced by Bug772ChainTest::CreateDevices(), HwmpProactiveRegressionTest::CreateDevices(), FlameRegressionTest::CreateDevices(), HwmpDoRfRegressionTest::CreateDevices(), HwmpReactiveRegressionTest::CreateDevices(), ChainRegressionTest::CreateDevices(), ns3::olsr::TcRegressionTest::CreateNodes(), and Default().
Here is the call graph for this function:
Here is the caller graph for this function:| void ns3::YansWifiPhyHelper::SetPcapDataLinkType | ( | enum SupportedPcapDataLinkTypes | dlt | ) |
Set the data link type of PCAP traces to be used.
This function has to be called before EnablePcap(), so that the header of the pcap file can be written correctly.
| dlt | The data link type of the pcap file (and packets) to be used |
Definition at line 404 of file yans-wifi-helper.cc.
References ns3::PcapHelper::DLT_IEEE802_11, DLT_IEEE802_11, ns3::PcapHelper::DLT_IEEE802_11_RADIO, DLT_IEEE802_11_RADIO, ns3::PcapHelper::DLT_PRISM_HEADER, DLT_PRISM_HEADER, m_pcapDlt, and NS_ABORT_MSG.
Referenced by BatteryLifetimeTest::ConstantLoadTest(), BasicEnergyDepletionTest::DepletionTestCase(), main(), BatteryLifetimeTest::VariableLoadTest(), and WifiInterferenceTestCase::WifiSimpleInterference().
Here is the caller graph for this function:
|
private |
Definition at line 292 of file yans-wifi-helper.h.
Referenced by Create(), and SetChannel().
|
private |
Definition at line 291 of file yans-wifi-helper.h.
Referenced by Create(), and SetErrorRateModel().
|
private |
Definition at line 293 of file yans-wifi-helper.h.
Referenced by EnablePcapInternal(), and SetPcapDataLinkType().
|
private |
Definition at line 290 of file yans-wifi-helper.h.
Referenced by Create(), Set(), and YansWifiPhyHelper().