A Discrete-Event Network Simulator
API
SimulatorEventsTestCase Class Reference
+ Inheritance diagram for SimulatorEventsTestCase:
+ Collaboration diagram for SimulatorEventsTestCase:

Public Member Functions

 SimulatorEventsTestCase (ObjectFactory schedulerFactory)
 
void destroy (void)
 
virtual void DoRun (void)
 Implementation to actually run this TestCase. More...
 
void EventA (int a)
 
void EventB (int b)
 
void EventC (int c)
 
void EventD (int d)
 
void Eventfoo0 (void)
 
uint64_t NowUs (void)
 
- Public Member Functions inherited from ns3::TestCase
virtual ~TestCase ()
 Destructor. More...
 
std::string GetName (void) const
 

Public Attributes

bool m_a
 
bool m_b
 
bool m_c
 
bool m_d
 
bool m_destroy
 
EventId m_destroyId
 
EventId m_idC
 
ObjectFactory m_schedulerFactory
 

Additional Inherited Members

- Public Types inherited from ns3::TestCase
enum  TestDuration { QUICK = 1, EXTENSIVE = 2, TAKES_FOREVER = 3 }
 How long the test takes to execute. More...
 
- Protected Member Functions inherited from ns3::TestCase
 TestCase (std::string name)
 
void AddTestCase (TestCase *testCase, enum TestDuration duration)
 Add an individual child TestCase to this test suite. More...
 
TestCaseGetParent () const
 
bool IsStatusFailure (void) const
 
bool IsStatusSuccess (void) const
 
void SetDataDir (std::string directory)
 
void ReportTestFailure (std::string cond, std::string actual, std::string limit, std::string message, std::string file, int32_t line)
 Log the failure of this TestCase. More...
 
bool MustAssertOnFailure (void) const
 
bool MustContinueOnFailure (void) const
 
std::string CreateDataDirFilename (std::string filename)
 
std::string CreateTempDirFilename (std::string filename)
 

Detailed Description

Definition at line 29 of file simulator-test-suite.cc.

Constructor & Destructor Documentation

SimulatorEventsTestCase::SimulatorEventsTestCase ( ObjectFactory  schedulerFactory)

Definition at line 51 of file simulator-test-suite.cc.

Member Function Documentation

void SimulatorEventsTestCase::destroy ( void  )

Definition at line 109 of file simulator-test-suite.cc.

References ns3::EventId::IsExpired(), m_destroy, and m_destroyId.

Referenced by DoRun().

+ Here is the call graph for this function:

+ Here is the caller graph for this function:

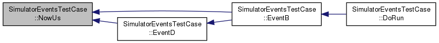
void SimulatorEventsTestCase::DoRun ( void  )
virtual

Implementation to actually run this TestCase.

Subclasses should override this method to conduct their tests.

Implements ns3::TestCase.

Definition at line 117 of file simulator-test-suite.cc.

References ns3::EventId::Cancel(), destroy(), EventA(), EventB(), EventC(), Eventfoo0(), ns3::EventId::IsExpired(), m_a, m_b, m_c, m_d, m_destroy, m_destroyId, m_idC, m_schedulerFactory, ns3::MicroSeconds(), and NS_TEST_EXPECT_MSG_EQ.

+ Here is the call graph for this function:

void SimulatorEventsTestCase::EventA ( int  a)

Definition at line 65 of file simulator-test-suite.cc.

References m_a.

Referenced by DoRun().

+ Here is the caller graph for this function:

void SimulatorEventsTestCase::EventB ( int  b)

Definition at line 71 of file simulator-test-suite.cc.

References EventD(), m_b, m_idC, ns3::MicroSeconds(), and NowUs().

Referenced by DoRun().

+ Here is the call graph for this function:

+ Here is the caller graph for this function:

void SimulatorEventsTestCase::EventC ( int  c)

Definition at line 86 of file simulator-test-suite.cc.

References m_c.

Referenced by DoRun().

+ Here is the caller graph for this function:

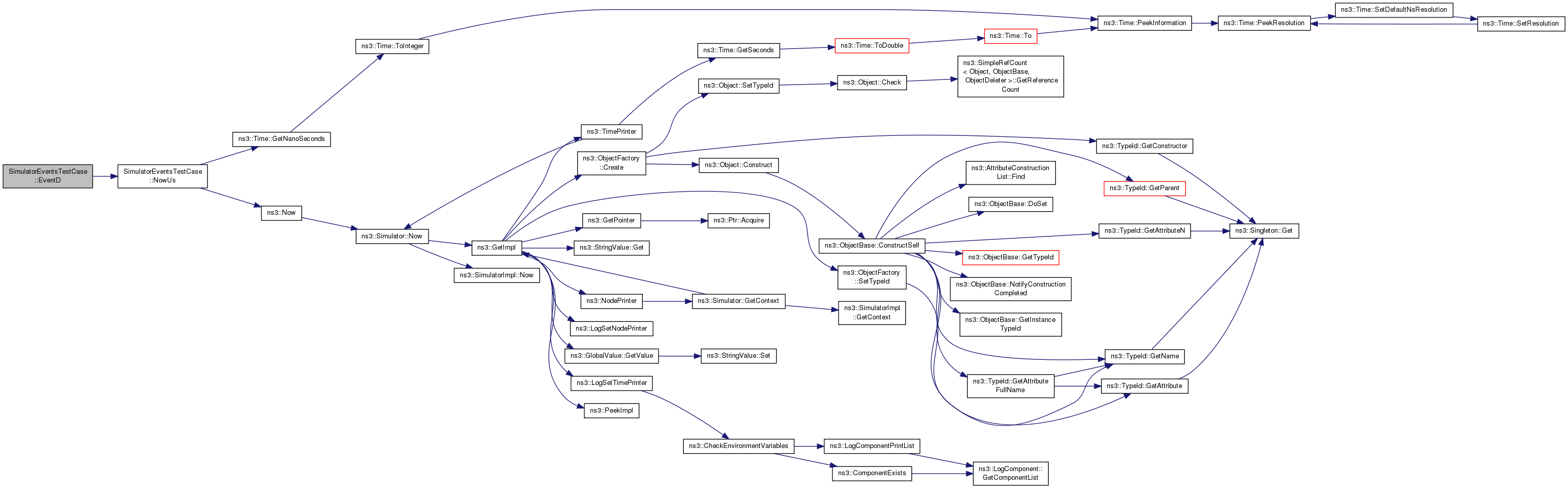
void SimulatorEventsTestCase::EventD ( int  d)

Definition at line 92 of file simulator-test-suite.cc.

References m_d, and NowUs().

Referenced by EventB().

+ Here is the call graph for this function:

+ Here is the caller graph for this function:

void SimulatorEventsTestCase::Eventfoo0 ( void  )

Definition at line 105 of file simulator-test-suite.cc.

Referenced by DoRun().

+ Here is the caller graph for this function:

uint64_t SimulatorEventsTestCase::NowUs ( void  )

Definition at line 58 of file simulator-test-suite.cc.

References ns3::Time::GetNanoSeconds(), and ns3::Now().

Referenced by EventB(), and EventD().

+ Here is the call graph for this function:

+ Here is the caller graph for this function:

Member Data Documentation

bool SimulatorEventsTestCase::m_a

Definition at line 42 of file simulator-test-suite.cc.

Referenced by DoRun(), and EventA().

bool SimulatorEventsTestCase::m_b

Definition at line 41 of file simulator-test-suite.cc.

Referenced by DoRun(), and EventB().

bool SimulatorEventsTestCase::m_c

Definition at line 43 of file simulator-test-suite.cc.

Referenced by DoRun(), and EventC().

bool SimulatorEventsTestCase::m_d

Definition at line 44 of file simulator-test-suite.cc.

Referenced by DoRun(), and EventD().

bool SimulatorEventsTestCase::m_destroy

Definition at line 46 of file simulator-test-suite.cc.

Referenced by destroy(), and DoRun().

EventId SimulatorEventsTestCase::m_destroyId

Definition at line 47 of file simulator-test-suite.cc.

Referenced by destroy(), and DoRun().

EventId SimulatorEventsTestCase::m_idC

Definition at line 45 of file simulator-test-suite.cc.

Referenced by DoRun(), and EventB().

ObjectFactory SimulatorEventsTestCase::m_schedulerFactory

Definition at line 48 of file simulator-test-suite.cc.

Referenced by DoRun().


The documentation for this class was generated from the following file: