A Discrete-Event Network Simulator
API
ns3::EnergyHarvesterContainer Class Reference

Holds a vector of ns3::EnergyHarvester pointers. More...

#include <energy-harvester-container.h>

+ Inheritance diagram for ns3::EnergyHarvesterContainer:
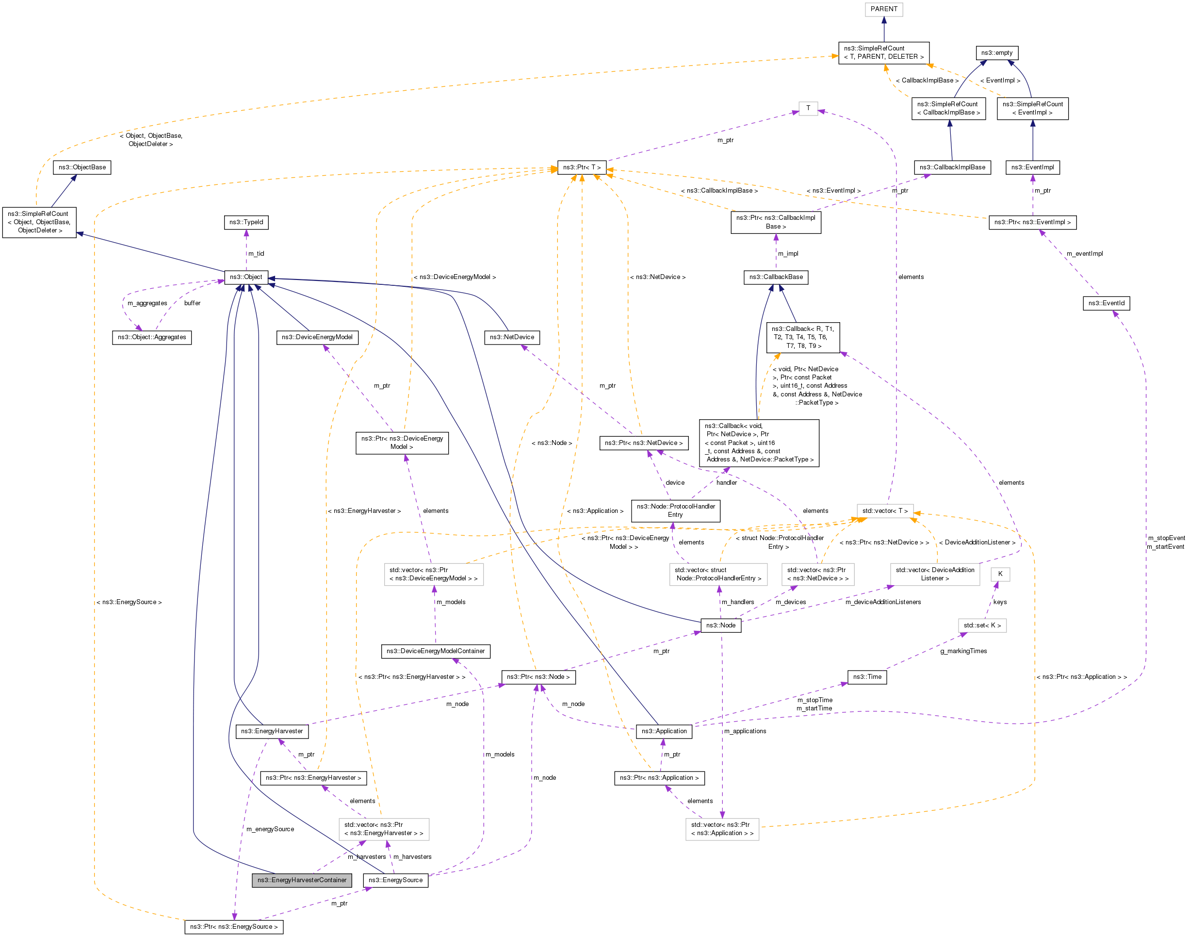
+ Collaboration diagram for ns3::EnergyHarvesterContainer:

Public Types

typedef std::vector< Ptr< EnergyHarvester > >::const_iterator Iterator
 

Public Member Functions

 EnergyHarvesterContainer ()
 Creates an empty EnergyHarvesterContainer. More...
 
 EnergyHarvesterContainer (Ptr< EnergyHarvester > harvester)
 
 EnergyHarvesterContainer (std::string harvesterName)
 
 EnergyHarvesterContainer (const EnergyHarvesterContainer &a, const EnergyHarvesterContainer &b)
 
 ~EnergyHarvesterContainer ()
 
void Add (EnergyHarvesterContainer container)
 
void Add (Ptr< EnergyHarvester > harvester)
 Append a single Ptr<EnergyHarvester> to the end of this container. More...
 
void Add (std::string harvesterName)
 Append a single Ptr<EnergyHarvester> referred to by its object name to the end of this container. More...
 
Iterator Begin (void) const
 Get an iterator which refers to the first EnergyHarvester pointer in the container. More...
 
void Clear (void)
 Removes all elements in the container. More...
 
Iterator End (void) const
 Get an iterator which refers to the last EnergyHarvester pointer in the container. More...
 
Ptr< EnergyHarvesterGet (uint32_t i) const
 Get the i-th Ptr<EnergyHarvester> stored in this container. More...
 
uint32_t GetN (void) const
 Get the number of Ptr<EnergyHarvester> stored in this container. More...
 
- Public Member Functions inherited from ns3::Object
 Object ()
 Constructor. More...
 
virtual ~Object ()
 Destructor. More...
 
void AggregateObject (Ptr< Object > other)
 Aggregate two Objects together. More...
 
void Dispose (void)
 Dispose of this Object. More...
 
AggregateIterator GetAggregateIterator (void) const
 Get an iterator to the Objects aggregated to this one. More...
 
virtual TypeId GetInstanceTypeId (void) const
 Implement the GetInstanceTypeId method defined in ObjectBase. More...
 
template<typename T >
Ptr< T > GetObject (void) const
 Get a pointer to the requested aggregated Object. More...
 
template<typename T >
Ptr< T > GetObject (TypeId tid) const
 Get a pointer to the requested aggregated Object. More...
 
void Initialize (void)
 Invoke DoInitialize on all Objects aggregated to this one. More...
 
- Public Member Functions inherited from ns3::SimpleRefCount< Object, ObjectBase, ObjectDeleter >
 SimpleRefCount ()
 Constructor. More...
 
 SimpleRefCount (const SimpleRefCount &o)
 Copy constructor. More...
 
uint32_t GetReferenceCount (void) const
 Get the reference count of the object. More...
 
SimpleRefCountoperator= (const SimpleRefCount &o)
 Assignment. More...
 
void Ref (void) const
 Increment the reference count. More...
 
void Unref (void) const
 Decrement the reference count. More...
 
- Public Member Functions inherited from ns3::ObjectBase
virtual ~ObjectBase ()
 Virtual destructor. More...
 
void GetAttribute (std::string name, AttributeValue &value) const
 Get the value of an attribute, raising fatal errors if unsuccessful. More...
 
bool GetAttributeFailSafe (std::string name, AttributeValue &value) const
 Get the value of an attribute without raising erros. More...
 
void SetAttribute (std::string name, const AttributeValue &value)
 Set a single attribute, raising fatal errors if unsuccessful. More...
 
bool SetAttributeFailSafe (std::string name, const AttributeValue &value)
 Set a single attribute without raising errors. More...
 
bool TraceConnect (std::string name, std::string context, const CallbackBase &cb)
 Connect a TraceSource to a Callback with a context. More...
 
bool TraceConnectWithoutContext (std::string name, const CallbackBase &cb)
 Connect a TraceSource to a Callback without a context. More...
 
bool TraceDisconnect (std::string name, std::string context, const CallbackBase &cb)
 Disconnect from a TraceSource a Callback previously connected with a context. More...
 
bool TraceDisconnectWithoutContext (std::string name, const CallbackBase &cb)
 Disconnect from a TraceSource a Callback previously connected without a context. More...
 

Static Public Member Functions

static TypeId GetTypeId (void)
 
- Static Public Member Functions inherited from ns3::Object
static TypeId GetTypeId (void)
 Register this type. More...
 
- Static Public Member Functions inherited from ns3::SimpleRefCount< Object, ObjectBase, ObjectDeleter >
static void Cleanup (void)
 Noop. More...
 
- Static Public Member Functions inherited from ns3::ObjectBase
static TypeId GetTypeId (void)
 Get the type ID. More...
 

Private Member Functions

virtual void DoDispose (void)
 Destructor implementation. More...
 
virtual void DoInitialize (void)
 Calls Object::Initialize () for all EnergySource objects. More...
 

Private Attributes

std::vector< Ptr< EnergyHarvester > > m_harvesters
 

Additional Inherited Members

- Protected Member Functions inherited from ns3::Object
 Object (const Object &o)
 Copy an Object. More...
 
virtual void NotifyNewAggregate (void)
 Notify all Objects aggregated to this one of a new Object being aggregated. More...
 
- Protected Member Functions inherited from ns3::ObjectBase
void ConstructSelf (const AttributeConstructionList &attributes)
 Complete construction of ObjectBase; invoked by derived classes. More...
 
virtual void NotifyConstructionCompleted (void)
 Notifier called once the ObjectBase is fully constructed. More...
 

Detailed Description

Holds a vector of ns3::EnergyHarvester pointers.

EnergyHarvesterContainer returns a list of EnergyHarvester pointers installed on a node. Users can use this list to access EnergyHarvester objects to obtain the total energy harvested on a node easily.

See also
NetDeviceContainer

Config Paths

ns3::EnergyHarvesterContainer is accessible through the following paths with Config::Set and Config::Connect:

  • "/NodeList/[i]/$ns3::EnergyHarvesterContainer"

No Attributes are defined for this type.
No TraceSources are defined for this type.
Size of this type is 56 bytes (on a 64-bit architecture).

Definition at line 45 of file energy-harvester-container.h.

Member Typedef Documentation

typedef std::vector< Ptr<EnergyHarvester> >::const_iterator ns3::EnergyHarvesterContainer::Iterator

Definition at line 48 of file energy-harvester-container.h.

Constructor & Destructor Documentation

ns3::EnergyHarvesterContainer::EnergyHarvesterContainer ( )

Creates an empty EnergyHarvesterContainer.

Definition at line 43 of file energy-harvester-container.cc.

References NS_LOG_FUNCTION.

ns3::EnergyHarvesterContainer::~EnergyHarvesterContainer ( )

Definition at line 48 of file energy-harvester-container.cc.

References NS_LOG_FUNCTION.

ns3::EnergyHarvesterContainer::EnergyHarvesterContainer ( Ptr< EnergyHarvester harvester)
Parameters
harvesterPointer to an EnergyHarvester.

Creates a EnergyHarvesterContainer with exactly one EnergyHarvester previously instantiated.

Definition at line 53 of file energy-harvester-container.cc.

References m_harvesters, NS_ASSERT, and NS_LOG_FUNCTION.

ns3::EnergyHarvesterContainer::EnergyHarvesterContainer ( std::string  harvesterName)
Parameters
harvesterNameName of EnergyHarvester.

Creates an EnergyHarvesterContainer with exactly one EnergyHarvester previously instantiated and assigned a name using the Object name service. This EnergyHarvester is specified by its assigned name.

Definition at line 60 of file energy-harvester-container.cc.

References m_harvesters, NS_ASSERT, and NS_LOG_FUNCTION.

ns3::EnergyHarvesterContainer::EnergyHarvesterContainer ( const EnergyHarvesterContainer a,
const EnergyHarvesterContainer b 
)
Parameters
aA EnergyHarvesterContainer.
bAnother EnergyHarvesterContainer.

Creates a EnergyHarvesterContainer by concatenating EnergyHarvesterContainer b to EnergyHarvesterContainer a.

Note
Can be used to concatenate 2 Ptr<EnergyHarvester> directly. C++ will be calling EnergyHarvesterContainer constructor with Ptr<EnergyHarvester> first.

Definition at line 68 of file energy-harvester-container.cc.

References Add(), and NS_LOG_FUNCTION.

+ Here is the call graph for this function:

Member Function Documentation

void ns3::EnergyHarvesterContainer::Add ( EnergyHarvesterContainer  container)
Parameters
containerAnother EnergyHarvesterContainer.

Appends the contents of another EnergyHarvesterContainer to the end of this EnergyHarvesterContainer.

Definition at line 105 of file energy-harvester-container.cc.

References Begin(), End(), m_harvesters, and NS_LOG_FUNCTION.

Referenced by EnergyHarvesterContainer(), and ns3::EnergyHarvesterHelper::Install().

+ Here is the call graph for this function:

+ Here is the caller graph for this function:

void ns3::EnergyHarvesterContainer::Add ( Ptr< EnergyHarvester harvester)

Append a single Ptr<EnergyHarvester> to the end of this container.

Parameters
harvesterPointer to an EnergyHarvester.

Definition at line 115 of file energy-harvester-container.cc.

References m_harvesters, NS_ASSERT, and NS_LOG_FUNCTION.

void ns3::EnergyHarvesterContainer::Add ( std::string  harvesterName)

Append a single Ptr<EnergyHarvester> referred to by its object name to the end of this container.

Parameters
harvesterNameName of EnergyHarvester object.

Definition at line 123 of file energy-harvester-container.cc.

References m_harvesters, NS_ASSERT, and NS_LOG_FUNCTION.

EnergyHarvesterContainer::Iterator ns3::EnergyHarvesterContainer::Begin ( void  ) const

Get an iterator which refers to the first EnergyHarvester pointer in the container.

Returns
An iterator which refers to the first EnergyHarvester in container.

EnergyHarvesters can be retrieved from the container in two ways. First, directly by an index into the container, and second, using an iterator. This method is used in the iterator method and is typically used in a for-loop to run through the EnergyHarvesters.

for (i = container.Begin (); i != container.End (); ++i)
{
(*i)->method (); // some EnergyHarvester method
}

Definition at line 77 of file energy-harvester-container.cc.

References m_harvesters, and NS_LOG_FUNCTION.

Referenced by Add().

+ Here is the caller graph for this function:

void ns3::EnergyHarvesterContainer::Clear ( void  )

Removes all elements in the container.

Definition at line 132 of file energy-harvester-container.cc.

References m_harvesters, and NS_LOG_FUNCTION.

void ns3::EnergyHarvesterContainer::DoDispose ( void  )
privatevirtual

Destructor implementation.

This method is called by Dispose() or by the Object's destructor, whichever comes first.

Subclasses are expected to implement their real destruction code in an overriden version of this method and chain up to their parent's implementation once they are done. i.e, for simplicity, the destructor of every subclass should be empty and its content should be moved to the associated DoDispose() method.

It is safe to call GetObject() from within this method.

Reimplemented from ns3::Object.

Definition at line 144 of file energy-harvester-container.cc.

References m_harvesters.

void ns3::EnergyHarvesterContainer::DoInitialize ( void  )
privatevirtual

Calls Object::Initialize () for all EnergySource objects.

Reimplemented from ns3::Object.

Definition at line 156 of file energy-harvester-container.cc.

References m_harvesters.

EnergyHarvesterContainer::Iterator ns3::EnergyHarvesterContainer::End ( void  ) const

Get an iterator which refers to the last EnergyHarvester pointer in the container.

Returns
An iterator which refers to the last EnergyHarvester in container.

EnergyHarvesters can be retrieved from the container in two ways. First, directly by an index into the container, and second, using an iterator. This method is used in the iterator method and is typically used in a for-loop to run through the EnergyHarvesters.

for (i = container.Begin (); i != container.End (); ++i)
{
(*i)->method (); // some EnergyHarvester method
}

Definition at line 84 of file energy-harvester-container.cc.

References m_harvesters, and NS_LOG_FUNCTION.

Referenced by Add().

+ Here is the caller graph for this function:

Ptr< EnergyHarvester > ns3::EnergyHarvesterContainer::Get ( uint32_t  i) const

Get the i-th Ptr<EnergyHarvester> stored in this container.

Parameters
iIndex of the requested Ptr<EnergyHarvester>.
Returns
The requested Ptr<EnergyHarvester>.

Definition at line 98 of file energy-harvester-container.cc.

References m_harvesters, and NS_LOG_FUNCTION.

uint32_t ns3::EnergyHarvesterContainer::GetN ( void  ) const

Get the number of Ptr<EnergyHarvester> stored in this container.

Returns
The number of Ptr<EnergyHarvester> stored in this container.

Definition at line 91 of file energy-harvester-container.cc.

References m_harvesters, and NS_LOG_FUNCTION.

TypeId ns3::EnergyHarvesterContainer::GetTypeId ( void  )
static

Definition at line 34 of file energy-harvester-container.cc.

References ns3::TypeId::SetParent().

+ Here is the call graph for this function:

Member Data Documentation

std::vector< Ptr<EnergyHarvester> > ns3::EnergyHarvesterContainer::m_harvesters
private

The documentation for this class was generated from the following files: