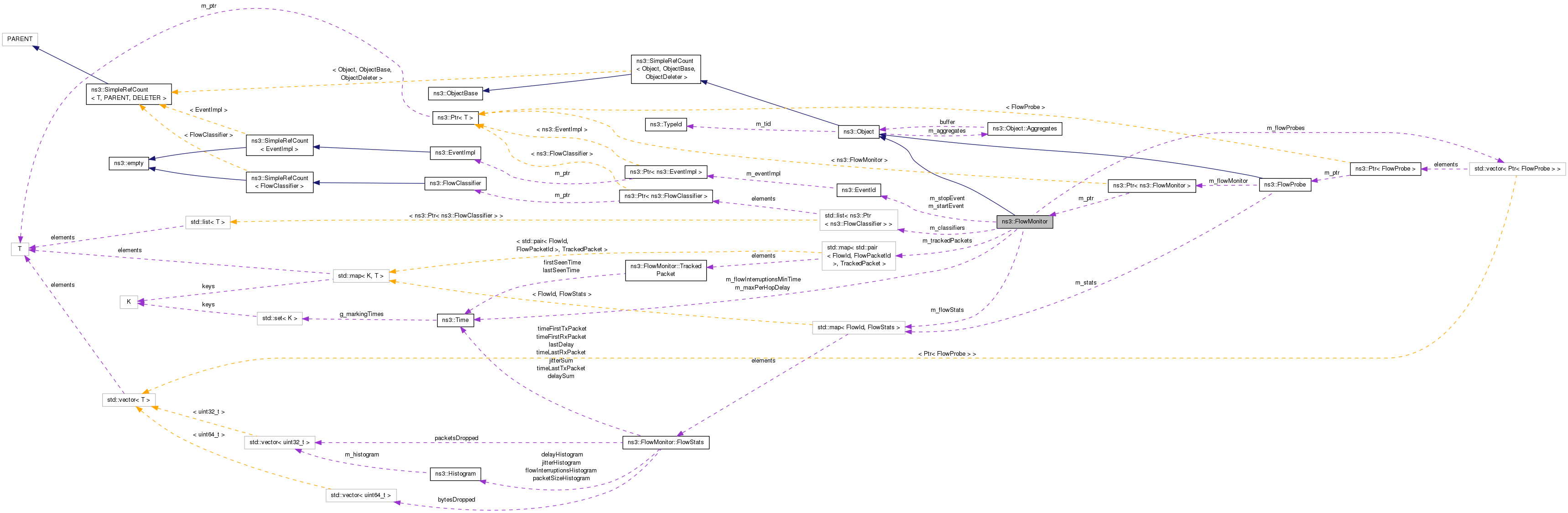
An object that monitors and reports back packet flows observed during a simulation. More...
#include <flow-monitor.h>
Inheritance diagram for ns3::FlowMonitor:
Collaboration diagram for ns3::FlowMonitor:Classes | |
| struct | FlowStats |
| Structure that represents the measured metrics of an individual packet flow. More... | |
| struct | TrackedPacket |
| Structure to represent a single tracked packet data. More... | |
Public Types | |
| typedef std::vector< Ptr< FlowProbe > > | FlowProbeContainer |
| Container: FlowProbe. More... | |
| typedef std::vector< Ptr< FlowProbe > >::const_iterator | FlowProbeContainerCI |
| Container Const Iterator: FlowProbe. More... | |
| typedef std::vector< Ptr< FlowProbe > >::iterator | FlowProbeContainerI |
| Container Iterator: FlowProbe. More... | |
| typedef std::map< FlowId, FlowStats > | FlowStatsContainer |
| Container: FlowId, FlowStats. More... | |
| typedef std::map< FlowId, FlowStats >::const_iterator | FlowStatsContainerCI |
| Container Const Iterator: FlowId, FlowStats. More... | |
| typedef std::map< FlowId, FlowStats >::iterator | FlowStatsContainerI |
| Container Iterator: FlowId, FlowStats. More... | |
Public Member Functions | |
| FlowMonitor () | |
| void | AddFlowClassifier (Ptr< FlowClassifier > classifier) |
| Add a FlowClassifier to be used by the flow monitor. More... | |
| void | AddProbe (Ptr< FlowProbe > probe) |
| Register a new FlowProbe that will begin monitoring and report events to this monitor. More... | |
| void | CheckForLostPackets () |
| Check right now for packets that appear to be lost. More... | |
| void | CheckForLostPackets (Time maxDelay) |
| Check right now for packets that appear to be lost, considering packets as lost if not seen in the network for a time larger than maxDelay. More... | |
| const FlowProbeContainer & | GetAllProbes () const |
| Get a list of all FlowProbe's associated with this FlowMonitor. More... | |
| const FlowStatsContainer & | GetFlowStats () const |
| Retrieve all collected the flow statistics. More... | |
| TypeId | GetInstanceTypeId () const |
| Implement the GetInstanceTypeId method defined in ObjectBase. More... | |
| void | ReportDrop (Ptr< FlowProbe > probe, FlowId flowId, FlowPacketId packetId, uint32_t packetSize, uint32_t reasonCode) |
| FlowProbe implementations are supposed to call this method to report that a known packet is being dropped due to some reason. More... | |
| void | ReportFirstTx (Ptr< FlowProbe > probe, FlowId flowId, FlowPacketId packetId, uint32_t packetSize) |
| FlowProbe implementations are supposed to call this method to report that a new packet was transmitted (but keep in mind the distinction between a new packet entering the system and a packet that is already known and is only being forwarded). More... | |
| void | ReportForwarding (Ptr< FlowProbe > probe, FlowId flowId, FlowPacketId packetId, uint32_t packetSize) |
| FlowProbe implementations are supposed to call this method to report that a known packet is being forwarded. More... | |
| void | ReportLastRx (Ptr< FlowProbe > probe, FlowId flowId, FlowPacketId packetId, uint32_t packetSize) |
| FlowProbe implementations are supposed to call this method to report that a known packet is being received. More... | |
| void | SerializeToXmlFile (std::string fileName, bool enableHistograms, bool enableProbes) |
| Same as SerializeToXmlStream, but writes to a file instead. More... | |
| void | SerializeToXmlStream (std::ostream &os, int indent, bool enableHistograms, bool enableProbes) |
| Serializes the results to an std::ostream in XML format. More... | |
| std::string | SerializeToXmlString (int indent, bool enableHistograms, bool enableProbes) |
| Same as SerializeToXmlStream, but returns the output as a std::string. More... | |
| void | Start (const Time &time) |
| Set the time, counting from the current time, from which to start monitoring flows. More... | |
| void | StartRightNow () |
| Begin monitoring flows right now More... | |
| void | Stop (const Time &time) |
| Set the time, counting from the current time, from which to stop monitoring flows. More... | |
| void | StopRightNow () |
| End monitoring flows right now More... | |
Public Member Functions inherited from ns3::Object | |
| Object () | |
| Constructor. More... | |
| virtual | ~Object () |
| Destructor. More... | |
| void | AggregateObject (Ptr< Object > other) |
| Aggregate two Objects together. More... | |
| void | Dispose (void) |
| Dispose of this Object. More... | |
| AggregateIterator | GetAggregateIterator (void) const |
| Get an iterator to the Objects aggregated to this one. More... | |
| template<typename T > | |
| Ptr< T > | GetObject (void) const |
| Get a pointer to the requested aggregated Object. More... | |
| template<typename T > | |
| Ptr< T > | GetObject (TypeId tid) const |
| Get a pointer to the requested aggregated Object. More... | |
| void | Initialize (void) |
| Invoke DoInitialize on all Objects aggregated to this one. More... | |
Public Member Functions inherited from ns3::SimpleRefCount< Object, ObjectBase, ObjectDeleter > | |
| SimpleRefCount () | |
| Constructor. More... | |
| SimpleRefCount (const SimpleRefCount &o) | |
| Copy constructor. More... | |
| uint32_t | GetReferenceCount (void) const |
| Get the reference count of the object. More... | |
| SimpleRefCount & | operator= (const SimpleRefCount &o) |
| Assignment. More... | |
| void | Ref (void) const |
| Increment the reference count. More... | |
| void | Unref (void) const |
| Decrement the reference count. More... | |
Public Member Functions inherited from ns3::ObjectBase | |
| virtual | ~ObjectBase () |
| Virtual destructor. More... | |
| void | GetAttribute (std::string name, AttributeValue &value) const |
| Get the value of an attribute, raising fatal errors if unsuccessful. More... | |
| bool | GetAttributeFailSafe (std::string name, AttributeValue &value) const |
| Get the value of an attribute without raising erros. More... | |
| void | SetAttribute (std::string name, const AttributeValue &value) |
| Set a single attribute, raising fatal errors if unsuccessful. More... | |
| bool | SetAttributeFailSafe (std::string name, const AttributeValue &value) |
| Set a single attribute without raising errors. More... | |
| bool | TraceConnect (std::string name, std::string context, const CallbackBase &cb) |
| Connect a TraceSource to a Callback with a context. More... | |
| bool | TraceConnectWithoutContext (std::string name, const CallbackBase &cb) |
| Connect a TraceSource to a Callback without a context. More... | |
| bool | TraceDisconnect (std::string name, std::string context, const CallbackBase &cb) |
| Disconnect from a TraceSource a Callback previously connected with a context. More... | |
| bool | TraceDisconnectWithoutContext (std::string name, const CallbackBase &cb) |
| Disconnect from a TraceSource a Callback previously connected without a context. More... | |
Static Public Member Functions | |
| static TypeId | GetTypeId () |
| Get the type ID. More... | |
Static Public Member Functions inherited from ns3::Object | |
| static TypeId | GetTypeId (void) |
| Register this type. More... | |
Static Public Member Functions inherited from ns3::SimpleRefCount< Object, ObjectBase, ObjectDeleter > | |
| static void | Cleanup (void) |
| Noop. More... | |
Static Public Member Functions inherited from ns3::ObjectBase | |
| static TypeId | GetTypeId (void) |
| Get the type ID. More... | |
Protected Member Functions | |
| virtual void | DoDispose (void) |
| Destructor implementation. More... | |
| virtual void | NotifyConstructionCompleted () |
| Notifier called once the ObjectBase is fully constructed. More... | |
Protected Member Functions inherited from ns3::Object | |
| Object (const Object &o) | |
| Copy an Object. More... | |
| virtual void | DoInitialize (void) |
| Initialize() implementation. More... | |
| virtual void | NotifyNewAggregate (void) |
| Notify all Objects aggregated to this one of a new Object being aggregated. More... | |
Protected Member Functions inherited from ns3::ObjectBase | |
| void | ConstructSelf (const AttributeConstructionList &attributes) |
| Complete construction of ObjectBase; invoked by derived classes. More... | |
Private Types | |
| typedef std::map< std::pair< FlowId, FlowPacketId >, TrackedPacket > | TrackedPacketMap |
| (FlowId,PacketId) –> TrackedPacket More... | |
Private Member Functions | |
| FlowStats & | GetStatsForFlow (FlowId flowId) |
| Get the stats for a given flow. More... | |
| void | PeriodicCheckForLostPackets () |
| Periodic function to check for lost packets and prune statistics. More... | |
Private Attributes | |
| std::list< Ptr< FlowClassifier > > | m_classifiers |
| the FlowClassifiers More... | |
| double | m_delayBinWidth |
| Delay bin width (for histograms) More... | |
| bool | m_enabled |
| FlowMon is enabled. More... | |
| double | m_flowInterruptionsBinWidth |
| Flow interruptions bin width (for histograms) More... | |
| Time | m_flowInterruptionsMinTime |
| Flow interruptions minimum time. More... | |
| FlowProbeContainer | m_flowProbes |
| all the FlowProbes More... | |
| FlowStatsContainer | m_flowStats |
| FlowId –> FlowStats. More... | |
| double | m_jitterBinWidth |
| Jitter bin width (for histograms) More... | |
| Time | m_maxPerHopDelay |
| Minimum per-hop delay. More... | |
| double | m_packetSizeBinWidth |
| packet size bin width (for histograms) More... | |
| EventId | m_startEvent |
| Start event. More... | |
| EventId | m_stopEvent |
| Stop event. More... | |
| TrackedPacketMap | m_trackedPackets |
| Tracked packets. More... | |
Additional Inherited Members | |
Related Functions inherited from ns3::ObjectBase | |
| static TypeId | GetObjectIid (void) |
| Ensure the TypeId for ObjectBase gets fully configured to anchor the inheritance tree properly. More... | |
An object that monitors and reports back packet flows observed during a simulation.
Introspection did not find any typical Config paths.
The FlowMonitor class is responsible for coordinating efforts regarding probes, and collects end-to-end flow statistics.
No TraceSources are defined for this type.
Size of this type is 272 bytes (on a 64-bit architecture).
Definition at line 50 of file flow-monitor.h.
| typedef std::vector< Ptr<FlowProbe> > ns3::FlowMonitor::FlowProbeContainer |
Container: FlowProbe.
Definition at line 222 of file flow-monitor.h.
| typedef std::vector< Ptr<FlowProbe> >::const_iterator ns3::FlowMonitor::FlowProbeContainerCI |
Container Const Iterator: FlowProbe.
Definition at line 226 of file flow-monitor.h.
| typedef std::vector< Ptr<FlowProbe> >::iterator ns3::FlowMonitor::FlowProbeContainerI |
Container Iterator: FlowProbe.
Definition at line 224 of file flow-monitor.h.
| typedef std::map<FlowId, FlowStats> ns3::FlowMonitor::FlowStatsContainer |
Container: FlowId, FlowStats.
Definition at line 216 of file flow-monitor.h.
| typedef std::map<FlowId, FlowStats>::const_iterator ns3::FlowMonitor::FlowStatsContainerCI |
Container Const Iterator: FlowId, FlowStats.
Definition at line 220 of file flow-monitor.h.
| typedef std::map<FlowId, FlowStats>::iterator ns3::FlowMonitor::FlowStatsContainerI |
Container Iterator: FlowId, FlowStats.
Definition at line 218 of file flow-monitor.h.
|
private |
(FlowId,PacketId) –> TrackedPacket
Definition at line 279 of file flow-monitor.h.
| ns3::FlowMonitor::FlowMonitor | ( | ) |
Definition at line 84 of file flow-monitor.cc.
| void ns3::FlowMonitor::AddFlowClassifier | ( | Ptr< FlowClassifier > | classifier | ) |
Add a FlowClassifier to be used by the flow monitor.
| classifier | the FlowClassifier |
Definition at line 397 of file flow-monitor.cc.
References m_classifiers.
Register a new FlowProbe that will begin monitoring and report events to this monitor.
This method is normally only used by FlowProbe implementations.
| probe | the probe to add |
Definition at line 338 of file flow-monitor.cc.
References m_flowProbes.
| void ns3::FlowMonitor::CheckForLostPackets | ( | ) |
Check right now for packets that appear to be lost.
Definition at line 318 of file flow-monitor.cc.
References m_maxPerHopDelay.
Referenced by experiment(), PeriodicCheckForLostPackets(), SerializeToXmlStream(), and StopRightNow().
Here is the caller graph for this function:| void ns3::FlowMonitor::CheckForLostPackets | ( | Time | maxDelay | ) |
Check right now for packets that appear to be lost, considering packets as lost if not seen in the network for a time larger than maxDelay.
| maxDelay | the max delay for a packet |
Definition at line 293 of file flow-monitor.cc.
References m_flowStats, m_trackedPackets, ns3::Simulator::Now(), and NS_ASSERT.
Here is the call graph for this function:
|
protectedvirtual |
Destructor implementation.
This method is called by Dispose() or by the Object's destructor, whichever comes first.
Subclasses are expected to implement their real destruction code in an overriden version of this method and chain up to their parent's implementation once they are done. i.e, for simplicity, the destructor of every subclass should be empty and its content should be moved to the associated DoDispose() method.
It is safe to call GetObject() from within this method.
Reimplemented from ns3::Object.
Definition at line 91 of file flow-monitor.cc.
References ns3::Object::DoDispose(), list, m_classifiers, and m_flowProbes.
Here is the call graph for this function:| const FlowMonitor::FlowProbeContainer & ns3::FlowMonitor::GetAllProbes | ( | ) | const |
Get a list of all FlowProbe's associated with this FlowMonitor.
Definition at line 345 of file flow-monitor.cc.
References m_flowProbes.
| const FlowMonitor::FlowStatsContainer & ns3::FlowMonitor::GetFlowStats | ( | ) | const |
Retrieve all collected the flow statistics.
Note, if the FlowMonitor has not stopped monitoring yet, you should call CheckForLostPackets() to make sure all possibly lost packets are accounted for.
Definition at line 286 of file flow-monitor.cc.
References m_flowStats.
Referenced by experiment().
Here is the caller graph for this function:
|
virtual |
Implement the GetInstanceTypeId method defined in ObjectBase.
Reimplemented from ns3::Object.
Definition at line 79 of file flow-monitor.cc.
References GetTypeId().
Here is the call graph for this function:
|
inlineprivate |
Get the stats for a given flow.
| flowId | the Flow identification |
Definition at line 108 of file flow-monitor.cc.
References ns3::FlowMonitor::FlowStats::delayHistogram, ns3::FlowMonitor::FlowStats::delaySum, ns3::FlowMonitor::FlowStats::flowInterruptionsHistogram, ns3::FlowMonitor::FlowStats::jitterHistogram, ns3::FlowMonitor::FlowStats::jitterSum, ns3::FlowMonitor::FlowStats::lastDelay, ns3::FlowMonitor::FlowStats::lostPackets, m_delayBinWidth, m_flowInterruptionsBinWidth, m_flowStats, m_jitterBinWidth, m_packetSizeBinWidth, ns3::FlowMonitor::FlowStats::packetSizeHistogram, ns3::FlowMonitor::FlowStats::rxBytes, ns3::FlowMonitor::FlowStats::rxPackets, ns3::Seconds(), ns3::Histogram::SetDefaultBinWidth(), ns3::FlowMonitor::FlowStats::timesForwarded, ns3::FlowMonitor::FlowStats::txBytes, and ns3::FlowMonitor::FlowStats::txPackets.
Referenced by ReportDrop(), ReportFirstTx(), and ReportLastRx().
Here is the call graph for this function:
Here is the caller graph for this function:
|
static |
Get the type ID.
Definition at line 40 of file flow-monitor.cc.
References m_delayBinWidth, m_flowInterruptionsBinWidth, m_flowInterruptionsMinTime, m_jitterBinWidth, m_maxPerHopDelay, m_packetSizeBinWidth, ns3::MakeDoubleAccessor(), ns3::MakeTimeAccessor(), ns3::MakeTimeChecker(), ns3::Seconds(), ns3::TypeId::SetParent(), and Start().
Referenced by GetInstanceTypeId().
Here is the call graph for this function:
Here is the caller graph for this function:
|
protectedvirtual |
Notifier called once the ObjectBase is fully constructed.
This method is invoked once all member attributes have been initialized. Subclasses can override this method to be notified of this event but if they do this, they must chain up to their parent's NotifyConstructionCompleted method.
Reimplemented from ns3::ObjectBase.
Definition at line 331 of file flow-monitor.cc.
References ns3::ObjectBase::NotifyConstructionCompleted(), PERIODIC_CHECK_INTERVAL, PeriodicCheckForLostPackets(), and ns3::Simulator::Schedule().
Here is the call graph for this function:
|
private |
Periodic function to check for lost packets and prune statistics.
Definition at line 324 of file flow-monitor.cc.
References CheckForLostPackets(), PERIODIC_CHECK_INTERVAL, and ns3::Simulator::Schedule().
Referenced by NotifyConstructionCompleted().
Here is the call graph for this function:
Here is the caller graph for this function:| void ns3::FlowMonitor::ReportDrop | ( | Ptr< FlowProbe > | probe, |
| FlowId | flowId, | ||
| FlowPacketId | packetId, | ||
| uint32_t | packetSize, | ||
| uint32_t | reasonCode | ||
| ) |
FlowProbe implementations are supposed to call this method to report that a known packet is being dropped due to some reason.
| probe | the reporting probe |
| flowId | flow identification |
| packetId | Packet ID |
| packetSize | packet size |
| reasonCode | drop reason code |
Definition at line 253 of file flow-monitor.cc.
References ns3::FlowProbe::AddPacketDropStats(), ns3::FlowMonitor::FlowStats::bytesDropped, GetStatsForFlow(), ns3::FlowMonitor::FlowStats::lostPackets, m_enabled, m_trackedPackets, NS_LOG_DEBUG, ns3::FlowMonitor::FlowStats::packetsDropped, and packetSize.
Here is the call graph for this function:| void ns3::FlowMonitor::ReportFirstTx | ( | Ptr< FlowProbe > | probe, |
| FlowId | flowId, | ||
| FlowPacketId | packetId, | ||
| uint32_t | packetSize | ||
| ) |
FlowProbe implementations are supposed to call this method to report that a new packet was transmitted (but keep in mind the distinction between a new packet entering the system and a packet that is already known and is only being forwarded).
| probe | the reporting probe |
| flowId | flow identification |
| packetId | Packet ID |
| packetSize | packet size |
Definition at line 138 of file flow-monitor.cc.
References ns3::FlowProbe::AddPacketStats(), ns3::FlowMonitor::TrackedPacket::firstSeenTime, GetStatsForFlow(), ns3::FlowMonitor::TrackedPacket::lastSeenTime, m_enabled, m_trackedPackets, ns3::Simulator::Now(), NS_LOG_DEBUG, packetSize, ns3::Seconds(), ns3::FlowMonitor::FlowStats::timeFirstTxPacket, ns3::FlowMonitor::FlowStats::timeLastTxPacket, ns3::FlowMonitor::TrackedPacket::timesForwarded, ns3::FlowMonitor::FlowStats::txBytes, and ns3::FlowMonitor::FlowStats::txPackets.
Here is the call graph for this function:| void ns3::FlowMonitor::ReportForwarding | ( | Ptr< FlowProbe > | probe, |
| FlowId | flowId, | ||
| FlowPacketId | packetId, | ||
| uint32_t | packetSize | ||
| ) |
FlowProbe implementations are supposed to call this method to report that a known packet is being forwarded.
| probe | the reporting probe |
| flowId | flow identification |
| packetId | Packet ID |
| packetSize | packet size |
Definition at line 166 of file flow-monitor.cc.
References ns3::FlowProbe::AddPacketStats(), m_enabled, m_trackedPackets, ns3::Simulator::Now(), and NS_LOG_WARN.
Here is the call graph for this function:| void ns3::FlowMonitor::ReportLastRx | ( | Ptr< FlowProbe > | probe, |
| FlowId | flowId, | ||
| FlowPacketId | packetId, | ||
| uint32_t | packetSize | ||
| ) |
FlowProbe implementations are supposed to call this method to report that a known packet is being received.
| probe | the reporting probe |
| flowId | flow identification |
| packetId | Packet ID |
| packetSize | packet size |
Definition at line 190 of file flow-monitor.cc.
References ns3::FlowProbe::AddPacketStats(), ns3::Histogram::AddValue(), ns3::FlowMonitor::FlowStats::delayHistogram, ns3::FlowMonitor::FlowStats::delaySum, ns3::FlowMonitor::FlowStats::flowInterruptionsHistogram, ns3::Time::GetSeconds(), GetStatsForFlow(), ns3::FlowMonitor::FlowStats::jitterHistogram, ns3::FlowMonitor::FlowStats::jitterSum, ns3::FlowMonitor::FlowStats::lastDelay, m_enabled, m_flowInterruptionsMinTime, m_trackedPackets, ns3::Simulator::Now(), NS_LOG_DEBUG, NS_LOG_WARN, packetSize, ns3::FlowMonitor::FlowStats::packetSizeHistogram, ns3::FlowMonitor::FlowStats::rxBytes, ns3::FlowMonitor::FlowStats::rxPackets, ns3::Seconds(), ns3::FlowMonitor::FlowStats::timeFirstRxPacket, ns3::FlowMonitor::FlowStats::timeLastRxPacket, and ns3::FlowMonitor::FlowStats::timesForwarded.
Here is the call graph for this function:| void ns3::FlowMonitor::SerializeToXmlFile | ( | std::string | fileName, |
| bool | enableHistograms, | ||
| bool | enableProbes | ||
| ) |
Same as SerializeToXmlStream, but writes to a file instead.
| fileName | name or path of the output file that will be created |
| enableHistograms | if true, include also the histograms in the output |
| enableProbes | if true, include also the per-probe/flow pair statistics in the output |
Definition at line 498 of file flow-monitor.cc.
References SerializeToXmlStream().
Here is the call graph for this function:| void ns3::FlowMonitor::SerializeToXmlStream | ( | std::ostream & | os, |
| int | indent, | ||
| bool | enableHistograms, | ||
| bool | enableProbes | ||
| ) |
Serializes the results to an std::ostream in XML format.
| os | the output stream |
| indent | number of spaces to use as base indentation level |
| enableHistograms | if true, include also the histograms in the output |
| enableProbes | if true, include also the per-probe/flow pair statistics in the output |
Definition at line 403 of file flow-monitor.cc.
References ATTRIB, CheckForLostPackets(), INDENT, list, m_classifiers, m_flowProbes, and m_flowStats.
Referenced by SerializeToXmlFile(), and SerializeToXmlString().
Here is the call graph for this function:
Here is the caller graph for this function:| std::string ns3::FlowMonitor::SerializeToXmlString | ( | int | indent, |
| bool | enableHistograms, | ||
| bool | enableProbes | ||
| ) |
Same as SerializeToXmlStream, but returns the output as a std::string.
| indent | number of spaces to use as base indentation level |
| enableHistograms | if true, include also the histograms in the output |
| enableProbes | if true, include also the per-probe/flow pair statistics in the output |
Definition at line 489 of file flow-monitor.cc.
References SerializeToXmlStream().
Here is the call graph for this function:| void ns3::FlowMonitor::Start | ( | const Time & | time | ) |
Set the time, counting from the current time, from which to start monitoring flows.
| time | delta time to start |
Definition at line 352 of file flow-monitor.cc.
References ns3::Simulator::Cancel(), m_enabled, m_startEvent, ns3::Simulator::Schedule(), and StartRightNow().
Referenced by GetTypeId().
Here is the call graph for this function:
Here is the caller graph for this function:| void ns3::FlowMonitor::StartRightNow | ( | ) |
Begin monitoring flows right now
Definition at line 375 of file flow-monitor.cc.
References m_enabled.
Referenced by Start().
Here is the caller graph for this function:| void ns3::FlowMonitor::Stop | ( | const Time & | time | ) |
Set the time, counting from the current time, from which to stop monitoring flows.
| time | delta time to stop |
Definition at line 363 of file flow-monitor.cc.
References ns3::Simulator::Cancel(), m_enabled, m_stopEvent, ns3::Simulator::Schedule(), and StopRightNow().
Here is the call graph for this function:| void ns3::FlowMonitor::StopRightNow | ( | ) |
End monitoring flows right now
Definition at line 386 of file flow-monitor.cc.
References CheckForLostPackets(), and m_enabled.
Referenced by Stop().
Here is the call graph for this function:
Here is the caller graph for this function:
|
private |
the FlowClassifiers
Definition at line 285 of file flow-monitor.h.
Referenced by AddFlowClassifier(), DoDispose(), and SerializeToXmlStream().
|
private |
Delay bin width (for histograms)
Definition at line 290 of file flow-monitor.h.
Referenced by GetStatsForFlow(), and GetTypeId().
|
private |
FlowMon is enabled.
Definition at line 289 of file flow-monitor.h.
Referenced by ReportDrop(), ReportFirstTx(), ReportForwarding(), ReportLastRx(), Start(), StartRightNow(), Stop(), and StopRightNow().
|
private |
Flow interruptions bin width (for histograms)
Definition at line 293 of file flow-monitor.h.
Referenced by GetStatsForFlow(), and GetTypeId().
|
private |
Flow interruptions minimum time.
Definition at line 294 of file flow-monitor.h.
Referenced by GetTypeId(), and ReportLastRx().
|
private |
all the FlowProbes
Definition at line 282 of file flow-monitor.h.
Referenced by AddProbe(), DoDispose(), GetAllProbes(), and SerializeToXmlStream().
|
private |
FlowId –> FlowStats.
Definition at line 276 of file flow-monitor.h.
Referenced by CheckForLostPackets(), GetFlowStats(), GetStatsForFlow(), and SerializeToXmlStream().
|
private |
Jitter bin width (for histograms)
Definition at line 291 of file flow-monitor.h.
Referenced by GetStatsForFlow(), and GetTypeId().
|
private |
Minimum per-hop delay.
Definition at line 281 of file flow-monitor.h.
Referenced by CheckForLostPackets(), and GetTypeId().
|
private |
packet size bin width (for histograms)
Definition at line 292 of file flow-monitor.h.
Referenced by GetStatsForFlow(), and GetTypeId().
|
private |
|
private |
|
private |
Tracked packets.
Definition at line 280 of file flow-monitor.h.
Referenced by CheckForLostPackets(), ReportDrop(), ReportFirstTx(), ReportForwarding(), and ReportLastRx().