An interface aggregated to a node to provide global routing info. More...
#include <global-router-interface.h>
Inheritance diagram for ns3::GlobalRouter:
Collaboration diagram for ns3::GlobalRouter:Public Member Functions | |
| GlobalRouter () | |
| Create a Global Router class. More... | |
| uint32_t | DiscoverLSAs (void) |
| Walk the connected channels, discover the adjacent routers and build the associated number of Global Routing Link State Advertisements that this router can export. More... | |
| Ipv4RoutingTableEntry * | GetInjectedRoute (uint32_t i) |
| Return the injected route indexed by i. More... | |
| bool | GetLSA (uint32_t n, GlobalRoutingLSA &lsa) const |
| Get a Global Routing Link State Advertisements that this router has said that it can export. More... | |
| uint32_t | GetNInjectedRoutes (void) |
| Get the number of injected routes that have been added to the routing table. More... | |
| uint32_t | GetNumLSAs (void) const |
| Get the Number of Global Routing Link State Advertisements that this router can export. More... | |
| Ipv4Address | GetRouterId (void) const |
| Get the Router ID associated with this Global Router. More... | |
| Ptr< Ipv4GlobalRouting > | GetRoutingProtocol (void) |
| Get the specific Global Routing Protocol used. More... | |
| void | InjectRoute (Ipv4Address network, Ipv4Mask networkMask) |
| Inject a route to be circulated to other routers as an external route. More... | |
| void | RemoveInjectedRoute (uint32_t i) |
| Withdraw a route from the global unicast routing table. More... | |
| void | SetRoutingProtocol (Ptr< Ipv4GlobalRouting > routing) |
| Set the specific Global Routing Protocol to be used. More... | |
| bool | WithdrawRoute (Ipv4Address network, Ipv4Mask networkMask) |
| Withdraw a route from the global unicast routing table. More... | |
Public Member Functions inherited from ns3::Object | |
| Object () | |
| Constructor. More... | |
| virtual | ~Object () |
| Destructor. More... | |
| void | AggregateObject (Ptr< Object > other) |
| Aggregate two Objects together. More... | |
| void | Dispose (void) |
| Dispose of this Object. More... | |
| AggregateIterator | GetAggregateIterator (void) const |
| Get an iterator to the Objects aggregated to this one. More... | |
| virtual TypeId | GetInstanceTypeId (void) const |
| Implement the GetInstanceTypeId method defined in ObjectBase. More... | |
| template<typename T > | |
| Ptr< T > | GetObject (void) const |
| Get a pointer to the requested aggregated Object. More... | |
| template<typename T > | |
| Ptr< T > | GetObject (TypeId tid) const |
| Get a pointer to the requested aggregated Object. More... | |
| void | Initialize (void) |
| Invoke DoInitialize on all Objects aggregated to this one. More... | |
Public Member Functions inherited from ns3::SimpleRefCount< Object, ObjectBase, ObjectDeleter > | |
| SimpleRefCount () | |
| Constructor. More... | |
| SimpleRefCount (const SimpleRefCount &o) | |
| Copy constructor. More... | |
| uint32_t | GetReferenceCount (void) const |
| Get the reference count of the object. More... | |
| SimpleRefCount & | operator= (const SimpleRefCount &o) |
| Assignment. More... | |
| void | Ref (void) const |
| Increment the reference count. More... | |
| void | Unref (void) const |
| Decrement the reference count. More... | |
Public Member Functions inherited from ns3::ObjectBase | |
| virtual | ~ObjectBase () |
| Virtual destructor. More... | |
| void | GetAttribute (std::string name, AttributeValue &value) const |
| Get the value of an attribute, raising fatal errors if unsuccessful. More... | |
| bool | GetAttributeFailSafe (std::string name, AttributeValue &value) const |
| Get the value of an attribute without raising erros. More... | |
| void | SetAttribute (std::string name, const AttributeValue &value) |
| Set a single attribute, raising fatal errors if unsuccessful. More... | |
| bool | SetAttributeFailSafe (std::string name, const AttributeValue &value) |
| Set a single attribute without raising errors. More... | |
| bool | TraceConnect (std::string name, std::string context, const CallbackBase &cb) |
| Connect a TraceSource to a Callback with a context. More... | |
| bool | TraceConnectWithoutContext (std::string name, const CallbackBase &cb) |
| Connect a TraceSource to a Callback without a context. More... | |
| bool | TraceDisconnect (std::string name, std::string context, const CallbackBase &cb) |
| Disconnect from a TraceSource a Callback previously connected with a context. More... | |
| bool | TraceDisconnectWithoutContext (std::string name, const CallbackBase &cb) |
| Disconnect from a TraceSource a Callback previously connected without a context. More... | |
Static Public Member Functions | |
| static TypeId | GetTypeId (void) |
| Get the type ID. More... | |
Static Public Member Functions inherited from ns3::Object | |
| static TypeId | GetTypeId (void) |
| Register this type. More... | |
Static Public Member Functions inherited from ns3::SimpleRefCount< Object, ObjectBase, ObjectDeleter > | |
| static void | Cleanup (void) |
| Noop. More... | |
Static Public Member Functions inherited from ns3::ObjectBase | |
| static TypeId | GetTypeId (void) |
| Get the type ID. More... | |
Private Types | |
| typedef std::list< Ipv4RoutingTableEntry * > | InjectedRoutes |
| container of Ipv4RoutingTableEntry More... | |
| typedef std::list< Ipv4RoutingTableEntry * >::const_iterator | InjectedRoutesCI |
| Const Iterator to container of Ipv4RoutingTableEntry. More... | |
| typedef std::list< Ipv4RoutingTableEntry * >::iterator | InjectedRoutesI |
| Iterator to container of Ipv4RoutingTableEntry. More... | |
| typedef std::list< GlobalRoutingLSA * > | ListOfLSAs_t |
| container for the GlobalRoutingLSAs More... | |
Private Member Functions | |
| GlobalRouter (GlobalRouter &sr) | |
| Global Router copy construction is disallowed. More... | |
| virtual | ~GlobalRouter () |
| bool | AnotherRouterOnLink (Ptr< NetDevice > nd, bool allowRecursion) const |
| Checks for the presence of another router on the NetDevice. More... | |
| void | BuildNetworkLSAs (NetDeviceContainer c) |
| Build one NetworkLSA for each net device talking to a network that we are the designated router for. More... | |
| void | ClearLSAs (void) |
| Clear list of LSAs. More... | |
| virtual void | DoDispose (void) |
| Destructor implementation. More... | |
| Ipv4Address | FindDesignatedRouterForLink (Ptr< NetDevice > ndLocal, bool allowRecursion) const |
| Finds a designated router. More... | |
| bool | FindInterfaceForDevice (Ptr< Node > node, Ptr< NetDevice > nd, uint32_t &index) const |
| Given a node and a net device, find an IPV4 interface index that corresponds to that net device. More... | |
| Ptr< NetDevice > | GetAdjacent (Ptr< NetDevice > nd, Ptr< Channel > ch) const |
| Link through the given channel and find the net device that's on the other end. More... | |
| Ptr< BridgeNetDevice > | NetDeviceIsBridged (Ptr< NetDevice > nd) const |
| Decide whether or not a given net device is being bridged by a BridgeNetDevice. More... | |
| GlobalRouter & | operator= (GlobalRouter &sr) |
| Global Router assignment operator is disallowed. More... | |
| void | ProcessBridgedBroadcastLink (Ptr< NetDevice > nd, GlobalRoutingLSA *pLSA, NetDeviceContainer &c) |
| Process a bridged broadcast link. More... | |
| void | ProcessBroadcastLink (Ptr< NetDevice > nd, GlobalRoutingLSA *pLSA, NetDeviceContainer &c) |
| Process a generic broadcast link. More... | |
| void | ProcessPointToPointLink (Ptr< NetDevice > ndLocal, GlobalRoutingLSA *pLSA) |
| Process a point to point link. More... | |
| void | ProcessSingleBroadcastLink (Ptr< NetDevice > nd, GlobalRoutingLSA *pLSA, NetDeviceContainer &c) |
| Process a single broadcast link. More... | |
Private Attributes | |
| InjectedRoutes | m_injectedRoutes |
| Routes we are exporting. More... | |
| ListOfLSAs_t | m_LSAs |
| database of GlobalRoutingLSAs More... | |
| Ipv4Address | m_routerId |
| router ID (its IPv4 address) More... | |
| Ptr< Ipv4GlobalRouting > | m_routingProtocol |
| the Ipv4GlobalRouting in use More... | |
Additional Inherited Members | |
Protected Member Functions inherited from ns3::Object | |
| Object (const Object &o) | |
| Copy an Object. More... | |
| virtual void | DoInitialize (void) |
| Initialize() implementation. More... | |
| virtual void | NotifyNewAggregate (void) |
| Notify all Objects aggregated to this one of a new Object being aggregated. More... | |
Protected Member Functions inherited from ns3::ObjectBase | |
| void | ConstructSelf (const AttributeConstructionList &attributes) |
| Complete construction of ObjectBase; invoked by derived classes. More... | |
| virtual void | NotifyConstructionCompleted (void) |
| Notifier called once the ObjectBase is fully constructed. More... | |
Related Functions inherited from ns3::ObjectBase | |
| static TypeId | GetObjectIid (void) |
| Ensure the TypeId for ObjectBase gets fully configured to anchor the inheritance tree properly. More... | |
An interface aggregated to a node to provide global routing info.
An interface aggregated to a node that provides global routing information to a global route manager. The presence of the interface indicates that the node is a router. The interface is the mechanism by which the router advertises its connections to neighboring routers. We're basically allowing the route manager to query for link state advertisements.
ns3::GlobalRouter is accessible through the following paths with Config::Set and Config::Connect:
No Attributes are defined for this type.
No TraceSources are defined for this type.
Size of this type is 80 bytes (on a 64-bit architecture).
Definition at line 584 of file global-router-interface.h.
|
private |
container of Ipv4RoutingTableEntry
Definition at line 846 of file global-router-interface.h.
|
private |
Const Iterator to container of Ipv4RoutingTableEntry.
Definition at line 847 of file global-router-interface.h.
|
private |
Iterator to container of Ipv4RoutingTableEntry.
Definition at line 848 of file global-router-interface.h.
|
private |
container for the GlobalRoutingLSAs
Definition at line 840 of file global-router-interface.h.
| ns3::GlobalRouter::GlobalRouter | ( | ) |
Create a Global Router class.
Definition at line 517 of file global-router-interface.cc.
References ns3::GlobalRouteManager::AllocateRouterId(), m_routerId, NS_LOG_FUNCTION, and ns3::Ipv4Address::Set().
Here is the call graph for this function:
|
privatevirtual |
Definition at line 524 of file global-router-interface.cc.
References ClearLSAs(), and NS_LOG_FUNCTION.
Here is the call graph for this function:
|
private |
Global Router copy construction is disallowed.
|
private |
Checks for the presence of another router on the NetDevice.
Given a node and an attached net device, take a look off in the channel to which the net device is attached and look for a node on the other side that has a GlobalRouter interface aggregated. Life gets more complicated when there is a bridged net device on the other side.
| nd | NetDevice to scan |
| allowRecursion | Recursively look for routers down bridge port |
Definition at line 1382 of file global-router-interface.cc.
References ns3::Object::GetObject(), NetDeviceIsBridged(), NS_ASSERT, NS_LOG_FUNCTION, and NS_LOG_LOGIC.
Referenced by ProcessBridgedBroadcastLink(), and ProcessSingleBroadcastLink().
Here is the call graph for this function:
Here is the caller graph for this function:
|
private |
Build one NetworkLSA for each net device talking to a network that we are the designated router for.
| c | the devices. |
Definition at line 1145 of file global-router-interface.cc.
References ns3::GlobalRoutingLSA::AddAttachedRouter(), FindInterfaceForDevice(), ns3::NetDeviceContainer::Get(), ns3::NetDeviceContainer::GetN(), ns3::Object::GetObject(), ns3::GlobalRoutingLSA::LSA_SPF_NOT_EXPLORED, m_LSAs, m_routerId, ns3::GlobalRoutingLSA::NetworkLSA, NS_ABORT_MSG_IF, NS_ABORT_MSG_UNLESS, NS_ASSERT, NS_LOG_FUNCTION, NS_LOG_LOGIC, NS_LOG_WARN, ns3::GlobalRoutingLSA::SetAdvertisingRouter(), ns3::GlobalRoutingLSA::SetLinkStateId(), ns3::GlobalRoutingLSA::SetLSType(), ns3::GlobalRoutingLSA::SetNetworkLSANetworkMask(), ns3::GlobalRoutingLSA::SetNode(), and ns3::GlobalRoutingLSA::SetStatus().
Referenced by DiscoverLSAs().
Here is the call graph for this function:
Here is the caller graph for this function:
|
private |
Clear list of LSAs.
Definition at line 558 of file global-router-interface.cc.
References m_LSAs, NS_LOG_FUNCTION, and NS_LOG_LOGIC.
Referenced by DiscoverLSAs(), and ~GlobalRouter().
Here is the caller graph for this function:| uint32_t ns3::GlobalRouter::DiscoverLSAs | ( | void | ) |
Walk the connected channels, discover the adjacent routers and build the associated number of Global Routing Link State Advertisements that this router can export.
This is a fairly expensive operation in that every time it is called the current list of LSAs is built by walking connected point-to-point channels and peeking into adjacent IPV4 stacks to get address information. This is done to allow for limited dynamics of the Global Routing environment. By that we mean that you can discover new link state advertisements after a network topology change by calling DiscoverLSAs and then by reading those advertisements.
Definition at line 591 of file global-router-interface.cc.
References ns3::GlobalRoutingLSA::ASExternalLSAs, BuildNetworkLSAs(), ClearLSAs(), FindInterfaceForDevice(), ns3::Node::GetDevice(), ns3::Node::GetId(), ns3::NetDeviceContainer::GetN(), ns3::Node::GetNDevices(), ns3::Object::GetObject(), ns3::GlobalRoutingLSA::LSA_SPF_NOT_EXPLORED, m_injectedRoutes, m_LSAs, m_routerId, NetDeviceIsBridged(), NS_ABORT_MSG_IF, NS_ABORT_MSG_UNLESS, NS_ASSERT_MSG, NS_LOG_FUNCTION, NS_LOG_LOGIC, ProcessBroadcastLink(), ProcessPointToPointLink(), ns3::GlobalRoutingLSA::RouterLSA, ns3::GlobalRoutingLSA::SetAdvertisingRouter(), ns3::GlobalRoutingLSA::SetLinkStateId(), ns3::GlobalRoutingLSA::SetLSType(), ns3::GlobalRoutingLSA::SetNetworkLSANetworkMask(), ns3::GlobalRoutingLSA::SetNode(), and ns3::GlobalRoutingLSA::SetStatus().
Here is the call graph for this function:
|
privatevirtual |
Destructor implementation.
This method is called by Dispose() or by the Object's destructor, whichever comes first.
Subclasses are expected to implement their real destruction code in an overriden version of this method and chain up to their parent's implementation once they are done. i.e, for simplicity, the destructor of every subclass should be empty and its content should be moved to the associated DoDispose() method.
It is safe to call GetObject() from within this method.
Reimplemented from ns3::Object.
Definition at line 544 of file global-router-interface.cc.
References ns3::Object::DoDispose(), m_injectedRoutes, m_routingProtocol, and NS_LOG_FUNCTION.
Here is the call graph for this function:
|
private |
Finds a designated router.
Given a local net device, we need to walk the channel to which the net device is attached and look for nodes with GlobalRouter interfaces on them (one of them will be us). Of these, the router with the lowest IP address on the net device connecting to the channel becomes the designated router for the link.
| ndLocal | local NetDevice to scan |
| allowRecursion | Recursively look for routers down bridge port |
Definition at line 1245 of file global-router-interface.cc.
References FindInterfaceForDevice(), ns3::Node::GetId(), ns3::Ipv4::GetNInterfaces(), ns3::Object::GetObject(), NetDeviceIsBridged(), NS_ASSERT, NS_LOG_FUNCTION, NS_LOG_LOGIC, and NS_LOG_WARN.
Referenced by ProcessBridgedBroadcastLink(), and ProcessSingleBroadcastLink().
Here is the call graph for this function:
Here is the caller graph for this function:
|
private |
Given a node and a net device, find an IPV4 interface index that corresponds to that net device.
This function may fail for various reasons. If a node does not have an internet stack (for example if it is a bridge) we won't have an IPv4 at all. If the node does have a stack, but the net device in question is bridged, there will not be an interface associated directly with the device.
| node | the node |
| nd | outgoing NetDevice |
| index | the IPV4 interface index |
Definition at line 1632 of file global-router-interface.cc.
References ns3::Node::GetId(), ns3::Object::GetObject(), NS_LOG_FUNCTION, and NS_LOG_LOGIC.
Referenced by BuildNetworkLSAs(), DiscoverLSAs(), FindDesignatedRouterForLink(), ProcessBridgedBroadcastLink(), ProcessPointToPointLink(), and ProcessSingleBroadcastLink().
Here is the call graph for this function:
Here is the caller graph for this function:
|
private |
Link through the given channel and find the net device that's on the other end.
This only makes sense with a point-to-point channel.
| nd | outgoing NetDevice |
| ch | channel |
Definition at line 1594 of file global-router-interface.cc.
References NS_ASSERT_MSG, and NS_LOG_FUNCTION.
Referenced by ProcessPointToPointLink().
Here is the caller graph for this function:| Ipv4RoutingTableEntry * ns3::GlobalRouter::GetInjectedRoute | ( | uint32_t | i | ) |
Return the injected route indexed by i.
| i | the index of the route |
Definition at line 1523 of file global-router-interface.cc.
References m_injectedRoutes, NS_ASSERT, and NS_LOG_FUNCTION.
| bool ns3::GlobalRouter::GetLSA | ( | uint32_t | n, |
| GlobalRoutingLSA & | lsa | ||
| ) | const |
Get a Global Routing Link State Advertisements that this router has said that it can export.
This is a fairly inexpensive expensive operation in that the hard work was done in GetNumLSAs. We just copy the indicated Global Routing Link State Advertisement into the requested GlobalRoutingLSA object.
You must call GlobalRouter::GetNumLSAs before calling this method in order to discover the adjacent routers and build the advertisements. GetNumLSAs will return the number of LSAs this router advertises. The parameter n (requested LSA number) must be in the range 0 to GetNumLSAs() - 1.
| n | The index number of the LSA you want to read. |
| lsa | The GlobalRoutingLSA class to receive the LSA information. |
Definition at line 1483 of file global-router-interface.cc.
References ns3::GlobalRoutingLSA::IsEmpty(), m_LSAs, NS_ASSERT_MSG, and NS_LOG_FUNCTION.
Here is the call graph for this function:| uint32_t ns3::GlobalRouter::GetNInjectedRoutes | ( | void | ) |
Get the number of injected routes that have been added to the routing table.
Definition at line 1546 of file global-router-interface.cc.
References m_injectedRoutes, and NS_LOG_FUNCTION.
| uint32_t ns3::GlobalRouter::GetNumLSAs | ( | void | ) | const |
Get the Number of Global Routing Link State Advertisements that this router can export.
To get meaningful information you must have previously called DiscoverLSAs. After you know how many LSAs are present in the router, you may call GetLSA () to retrieve the actual advertisement.
Definition at line 1473 of file global-router-interface.cc.
References m_LSAs, and NS_LOG_FUNCTION.
| Ipv4Address ns3::GlobalRouter::GetRouterId | ( | void | ) | const |
Get the Router ID associated with this Global Router.
The Router IDs are allocated in the RoutingEnvironment – one per Router, starting at 0.0.0.1 and incrementing with each instantiation of a router.
Definition at line 578 of file global-router-interface.cc.
References m_routerId, and NS_LOG_FUNCTION.
| Ptr< Ipv4GlobalRouting > ns3::GlobalRouter::GetRoutingProtocol | ( | void | ) |
Get the specific Global Routing Protocol used.
Definition at line 537 of file global-router-interface.cc.
References m_routingProtocol, and NS_LOG_FUNCTION.
|
static |
Get the type ID.
Definition at line 510 of file global-router-interface.cc.
References ns3::TypeId::SetParent().
Here is the call graph for this function:| void ns3::GlobalRouter::InjectRoute | ( | Ipv4Address | network, |
| Ipv4Mask | networkMask | ||
| ) |
Inject a route to be circulated to other routers as an external route.
| network | The Network to inject |
| networkMask | The Network Mask to inject |
Definition at line 1509 of file global-router-interface.cc.
References ns3::Ipv4RoutingTableEntry::CreateNetworkRouteTo(), m_injectedRoutes, and NS_LOG_FUNCTION.
Here is the call graph for this function:
|
private |
Decide whether or not a given net device is being bridged by a BridgeNetDevice.
| nd | the NetDevice |
Definition at line 1662 of file global-router-interface.cc.
References ns3::Node::GetDevice(), ns3::Node::GetNDevices(), NS_ABORT_MSG_UNLESS, NS_LOG_FUNCTION, and NS_LOG_LOGIC.
Referenced by AnotherRouterOnLink(), DiscoverLSAs(), and FindDesignatedRouterForLink().
Here is the call graph for this function:
Here is the caller graph for this function:
|
private |
Global Router assignment operator is disallowed.
|
private |
Process a bridged broadcast link.
Definition at line 863 of file global-router-interface.cc.
References ns3::NetDeviceContainer::Add(), ns3::GlobalRoutingLSA::AddLinkRecord(), AnotherRouterOnLink(), ns3::Ipv4Address::CombineMask(), FindDesignatedRouterForLink(), FindInterfaceForDevice(), ns3::Ipv4Mask::Get(), ns3::Node::GetId(), ns3::Object::GetObject(), NS_ABORT_MSG_IF, NS_ABORT_MSG_UNLESS, NS_ASSERT_MSG, NS_LOG_FUNCTION, NS_LOG_LOGIC, NS_LOG_WARN, ns3::Ipv4Address::Set(), ns3::GlobalRoutingLinkRecord::SetLinkData(), ns3::GlobalRoutingLinkRecord::SetLinkId(), ns3::GlobalRoutingLinkRecord::SetLinkType(), ns3::GlobalRoutingLinkRecord::SetMetric(), ns3::GlobalRoutingLinkRecord::StubNetwork, and ns3::GlobalRoutingLinkRecord::TransitNetwork.
Referenced by ProcessBroadcastLink().
Here is the call graph for this function:
Here is the caller graph for this function:
|
private |
Process a generic broadcast link.
Definition at line 739 of file global-router-interface.cc.
References NS_LOG_FUNCTION, ProcessBridgedBroadcastLink(), and ProcessSingleBroadcastLink().
Referenced by DiscoverLSAs().
Here is the call graph for this function:
Here is the caller graph for this function:
|
private |
Process a point to point link.
| ndLocal | the NetDevice |
| pLSA | the Global LSA |
Definition at line 1024 of file global-router-interface.cc.
References ns3::GlobalRoutingLSA::AddLinkRecord(), FindInterfaceForDevice(), ns3::Ipv4Mask::Get(), GetAdjacent(), ns3::Object::GetObject(), NS_ABORT_MSG_IF, NS_ABORT_MSG_UNLESS, NS_LOG_FUNCTION, NS_LOG_LOGIC, NS_LOG_WARN, ns3::GlobalRoutingLinkRecord::PointToPoint, ns3::GlobalRoutingLinkRecord::SetLinkData(), ns3::GlobalRoutingLinkRecord::SetLinkId(), ns3::GlobalRoutingLinkRecord::SetLinkType(), ns3::GlobalRoutingLinkRecord::SetMetric(), and ns3::GlobalRoutingLinkRecord::StubNetwork.
Referenced by DiscoverLSAs().
Here is the call graph for this function:
Here is the caller graph for this function:
|
private |
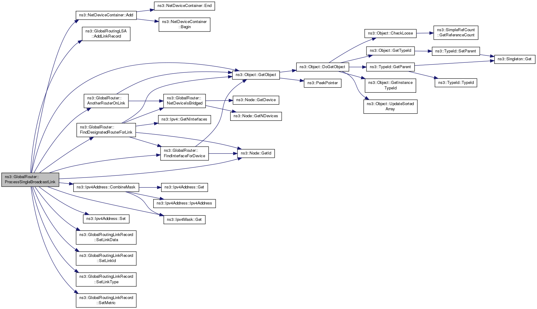
Process a single broadcast link.
Definition at line 754 of file global-router-interface.cc.
References ns3::NetDeviceContainer::Add(), ns3::GlobalRoutingLSA::AddLinkRecord(), AnotherRouterOnLink(), ns3::Ipv4Address::CombineMask(), FindDesignatedRouterForLink(), FindInterfaceForDevice(), ns3::Ipv4Mask::Get(), ns3::Node::GetId(), ns3::Object::GetObject(), NS_ABORT_MSG_IF, NS_ABORT_MSG_UNLESS, NS_LOG_FUNCTION, NS_LOG_LOGIC, NS_LOG_WARN, ns3::Ipv4Address::Set(), ns3::GlobalRoutingLinkRecord::SetLinkData(), ns3::GlobalRoutingLinkRecord::SetLinkId(), ns3::GlobalRoutingLinkRecord::SetLinkType(), ns3::GlobalRoutingLinkRecord::SetMetric(), ns3::GlobalRoutingLinkRecord::StubNetwork, and ns3::GlobalRoutingLinkRecord::TransitNetwork.
Referenced by ProcessBroadcastLink().
Here is the call graph for this function:
Here is the caller graph for this function:| void ns3::GlobalRouter::RemoveInjectedRoute | ( | uint32_t | i | ) |
Withdraw a route from the global unicast routing table.
Calling this function will cause all indexed routes numbered above index i to have their index decremented. For instance, it is possible to remove N injected routes by calling RemoveInjectedRoute (0) N times.
| i | The index (into the injected routing list) of the route to remove. |
Definition at line 1553 of file global-router-interface.cc.
References m_injectedRoutes, NS_ASSERT, NS_LOG_FUNCTION, and NS_LOG_LOGIC.
| void ns3::GlobalRouter::SetRoutingProtocol | ( | Ptr< Ipv4GlobalRouting > | routing | ) |
Set the specific Global Routing Protocol to be used.
| routing | the routing protocol |
Definition at line 531 of file global-router-interface.cc.
References m_routingProtocol, and NS_LOG_FUNCTION.
| bool ns3::GlobalRouter::WithdrawRoute | ( | Ipv4Address | network, |
| Ipv4Mask | networkMask | ||
| ) |
Withdraw a route from the global unicast routing table.
| network | The Network to withdraw |
| networkMask | The Network Mask to withdraw |
Definition at line 1572 of file global-router-interface.cc.
References m_injectedRoutes, NS_LOG_FUNCTION, and NS_LOG_LOGIC.
|
private |
Routes we are exporting.
Definition at line 849 of file global-router-interface.h.
Referenced by DiscoverLSAs(), DoDispose(), GetInjectedRoute(), GetNInjectedRoutes(), InjectRoute(), RemoveInjectedRoute(), and WithdrawRoute().
|
private |
database of GlobalRoutingLSAs
Definition at line 841 of file global-router-interface.h.
Referenced by BuildNetworkLSAs(), ClearLSAs(), DiscoverLSAs(), GetLSA(), and GetNumLSAs().
|
private |
router ID (its IPv4 address)
Definition at line 843 of file global-router-interface.h.
Referenced by BuildNetworkLSAs(), DiscoverLSAs(), GetRouterId(), and GlobalRouter().
|
private |
the Ipv4GlobalRouting in use
Definition at line 844 of file global-router-interface.h.
Referenced by DoDispose(), GetRoutingProtocol(), and SetRoutingProtocol().