Models the transmission of RRC messages from the UE to the eNB in a real fashion, by creating real RRC PDUs and transmitting them over Signaling Radio Bearers using radio resources allocated by the LTE MAC scheduler. More...
#include <lte-rrc-protocol-real.h>
Inheritance diagram for ns3::LteUeRrcProtocolReal:
Collaboration diagram for ns3::LteUeRrcProtocolReal:Public Member Functions | |
| LteUeRrcProtocolReal () | |
| virtual | ~LteUeRrcProtocolReal () |
| virtual void | DoDispose (void) |
| Destructor implementation. More... | |
| LteUeRrcSapUser * | GetLteUeRrcSapUser () |
| void | SetLteUeRrcSapProvider (LteUeRrcSapProvider *p) |
| void | SetUeRrc (Ptr< LteUeRrc > rrc) |
Public Member Functions inherited from ns3::Object | |
| Object () | |
| Constructor. More... | |
| virtual | ~Object () |
| Destructor. More... | |
| void | AggregateObject (Ptr< Object > other) |
| Aggregate two Objects together. More... | |
| void | Dispose (void) |
| Dispose of this Object. More... | |
| AggregateIterator | GetAggregateIterator (void) const |
| Get an iterator to the Objects aggregated to this one. More... | |
| virtual TypeId | GetInstanceTypeId (void) const |
| Implement the GetInstanceTypeId method defined in ObjectBase. More... | |
| template<typename T > | |
| Ptr< T > | GetObject (void) const |
| Get a pointer to the requested aggregated Object. More... | |
| template<typename T > | |
| Ptr< T > | GetObject (TypeId tid) const |
| Get a pointer to the requested aggregated Object. More... | |
| void | Initialize (void) |
| Invoke DoInitialize on all Objects aggregated to this one. More... | |
Public Member Functions inherited from ns3::SimpleRefCount< Object, ObjectBase, ObjectDeleter > | |
| SimpleRefCount () | |
| Constructor. More... | |
| SimpleRefCount (const SimpleRefCount &o) | |
| Copy constructor. More... | |
| uint32_t | GetReferenceCount (void) const |
| Get the reference count of the object. More... | |
| SimpleRefCount & | operator= (const SimpleRefCount &o) |
| Assignment. More... | |
| void | Ref (void) const |
| Increment the reference count. More... | |
| void | Unref (void) const |
| Decrement the reference count. More... | |
Public Member Functions inherited from ns3::ObjectBase | |
| virtual | ~ObjectBase () |
| Virtual destructor. More... | |
| void | GetAttribute (std::string name, AttributeValue &value) const |
| Get the value of an attribute, raising fatal errors if unsuccessful. More... | |
| bool | GetAttributeFailSafe (std::string name, AttributeValue &value) const |
| Get the value of an attribute without raising erros. More... | |
| void | SetAttribute (std::string name, const AttributeValue &value) |
| Set a single attribute, raising fatal errors if unsuccessful. More... | |
| bool | SetAttributeFailSafe (std::string name, const AttributeValue &value) |
| Set a single attribute without raising errors. More... | |
| bool | TraceConnect (std::string name, std::string context, const CallbackBase &cb) |
| Connect a TraceSource to a Callback with a context. More... | |
| bool | TraceConnectWithoutContext (std::string name, const CallbackBase &cb) |
| Connect a TraceSource to a Callback without a context. More... | |
| bool | TraceDisconnect (std::string name, std::string context, const CallbackBase &cb) |
| Disconnect from a TraceSource a Callback previously connected with a context. More... | |
| bool | TraceDisconnectWithoutContext (std::string name, const CallbackBase &cb) |
| Disconnect from a TraceSource a Callback previously connected without a context. More... | |
Static Public Member Functions | |
| static TypeId | GetTypeId (void) |
Static Public Member Functions inherited from ns3::Object | |
| static TypeId | GetTypeId (void) |
| Register this type. More... | |
Static Public Member Functions inherited from ns3::SimpleRefCount< Object, ObjectBase, ObjectDeleter > | |
| static void | Cleanup (void) |
| Noop. More... | |
Static Public Member Functions inherited from ns3::ObjectBase | |
| static TypeId | GetTypeId (void) |
| Get the type ID. More... | |
Private Member Functions | |
| void | DoReceivePdcpPdu (Ptr< Packet > p) |
| void | DoReceivePdcpSdu (LtePdcpSapUser::ReceivePdcpSduParameters params) |
| void | DoSendMeasurementReport (LteRrcSap::MeasurementReport msg) |
| void | DoSendRrcConnectionReconfigurationCompleted (LteRrcSap::RrcConnectionReconfigurationCompleted msg) |
| void | DoSendRrcConnectionReestablishmentComplete (LteRrcSap::RrcConnectionReestablishmentComplete msg) |
| void | DoSendRrcConnectionReestablishmentRequest (LteRrcSap::RrcConnectionReestablishmentRequest msg) |
| void | DoSendRrcConnectionRequest (LteRrcSap::RrcConnectionRequest msg) |
| void | DoSendRrcConnectionSetupCompleted (LteRrcSap::RrcConnectionSetupCompleted msg) |
| void | DoSetup (LteUeRrcSapUser::SetupParameters params) |
| void | SetEnbRrcSapProvider () |
Friends | |
| class | LtePdcpSpecificLtePdcpSapUser< LteUeRrcProtocolReal > |
| class | LteRlcSpecificLteRlcSapUser< LteUeRrcProtocolReal > |
| class | MemberLteUeRrcSapUser< LteUeRrcProtocolReal > |
Additional Inherited Members | |
Protected Member Functions inherited from ns3::Object | |
| Object (const Object &o) | |
| Copy an Object. More... | |
| virtual void | DoInitialize (void) |
| Initialize() implementation. More... | |
| virtual void | NotifyNewAggregate (void) |
| Notify all Objects aggregated to this one of a new Object being aggregated. More... | |
Protected Member Functions inherited from ns3::ObjectBase | |
| void | ConstructSelf (const AttributeConstructionList &attributes) |
| Complete construction of ObjectBase; invoked by derived classes. More... | |
| virtual void | NotifyConstructionCompleted (void) |
| Notifier called once the ObjectBase is fully constructed. More... | |
Related Functions inherited from ns3::ObjectBase | |
| static TypeId | GetObjectIid (void) |
| Ensure the TypeId for ObjectBase gets fully configured to anchor the inheritance tree properly. More... | |
Models the transmission of RRC messages from the UE to the eNB in a real fashion, by creating real RRC PDUs and transmitting them over Signaling Radio Bearers using radio resources allocated by the LTE MAC scheduler.
Introspection did not find any typical Config paths.
No Attributes are defined for this type.
No TraceSources are defined for this type.
Size of this type is 104 bytes (on a 64-bit architecture).
Definition at line 51 of file lte-rrc-protocol-real.h.
| ns3::LteUeRrcProtocolReal::LteUeRrcProtocolReal | ( | ) |
Definition at line 43 of file lte-rrc-protocol-real.cc.
References m_completeSetupParameters, m_ueRrcSapUser, ns3::LteUeRrcSapProvider::CompleteSetupParameters::srb0SapUser, and ns3::LteUeRrcSapProvider::CompleteSetupParameters::srb1SapUser.
|
virtual |
Definition at line 52 of file lte-rrc-protocol-real.cc.
|
virtual |
Destructor implementation.
This method is called by Dispose() or by the Object's destructor, whichever comes first.
Subclasses are expected to implement their real destruction code in an overriden version of this method and chain up to their parent's implementation once they are done. i.e, for simplicity, the destructor of every subclass should be empty and its content should be moved to the associated DoDispose() method.
It is safe to call GetObject() from within this method.
Reimplemented from ns3::Object.
Definition at line 57 of file lte-rrc-protocol-real.cc.
References m_completeSetupParameters, m_rrc, m_ueRrcSapUser, NS_LOG_FUNCTION, ns3::LteUeRrcSapProvider::CompleteSetupParameters::srb0SapUser, and ns3::LteUeRrcSapProvider::CompleteSetupParameters::srb1SapUser.
Definition at line 272 of file lte-rrc-protocol-real.cc.
References ns3::RrcConnectionSetupHeader::GetMessage(), ns3::RrcConnectionReestablishmentHeader::GetMessage(), ns3::RrcConnectionReestablishmentRejectHeader::GetMessage(), ns3::RrcConnectionRejectHeader::GetMessage(), ns3::RrcAsn1Header::GetMessageType(), m_ueRrcSapProvider, ns3::Packet::PeekHeader(), ns3::LteUeRrcSapProvider::RecvRrcConnectionReestablishment(), ns3::LteUeRrcSapProvider::RecvRrcConnectionReject(), ns3::LteUeRrcSapProvider::RecvRrcConnectionSetup(), and ns3::Packet::RemoveHeader().
Here is the call graph for this function:
|
private |
Definition at line 321 of file lte-rrc-protocol-real.cc.
References ns3::RrcConnectionReconfigurationHeader::GetMessage(), ns3::RrcConnectionReleaseHeader::GetMessage(), ns3::RrcAsn1Header::GetMessageType(), m_ueRrcSapProvider, ns3::LtePdcpSapUser::ReceivePdcpSduParameters::pdcpSdu, ns3::Packet::PeekHeader(), ns3::LteUeRrcSapProvider::RecvRrcConnectionReconfiguration(), and ns3::Packet::RemoveHeader().
Here is the call graph for this function:
|
private |
Definition at line 172 of file lte-rrc-protocol-real.cc.
References ns3::Packet::AddHeader(), ns3::LtePdcpSapProvider::TransmitPdcpSduParameters::lcid, m_rnti, m_rrc, m_setupParameters, ns3::LtePdcpSapProvider::TransmitPdcpSduParameters::pdcpSdu, ns3::LtePdcpSapProvider::TransmitPdcpSduParameters::rnti, SetEnbRrcSapProvider(), ns3::MeasurementReportHeader::SetMessage(), ns3::LteUeRrcSapUser::SetupParameters::srb1SapProvider, and ns3::LtePdcpSapProvider::TransmitPdcpSdu().
Here is the call graph for this function:
|
private |
Definition at line 149 of file lte-rrc-protocol-real.cc.
References ns3::Packet::AddHeader(), ns3::LtePdcpSapProvider::TransmitPdcpSduParameters::lcid, m_rnti, m_rrc, m_setupParameters, ns3::LtePdcpSapProvider::TransmitPdcpSduParameters::pdcpSdu, ns3::LtePdcpSapProvider::TransmitPdcpSduParameters::rnti, SetEnbRrcSapProvider(), ns3::RrcConnectionReconfigurationCompleteHeader::SetMessage(), ns3::LteUeRrcSapUser::SetupParameters::srb1SapProvider, and ns3::LtePdcpSapProvider::TransmitPdcpSdu().
Here is the call graph for this function:
|
private |
Definition at line 213 of file lte-rrc-protocol-real.cc.
References ns3::Packet::AddHeader(), ns3::LtePdcpSapProvider::TransmitPdcpSduParameters::lcid, m_rnti, m_setupParameters, ns3::LtePdcpSapProvider::TransmitPdcpSduParameters::pdcpSdu, ns3::LtePdcpSapProvider::TransmitPdcpSduParameters::rnti, ns3::RrcConnectionReestablishmentCompleteHeader::SetMessage(), ns3::LteUeRrcSapUser::SetupParameters::srb1SapProvider, and ns3::LtePdcpSapProvider::TransmitPdcpSdu().
Here is the call graph for this function:
|
private |
Definition at line 195 of file lte-rrc-protocol-real.cc.
References ns3::Packet::AddHeader(), ns3::LteRlcSapProvider::TransmitPdcpPduParameters::lcid, m_rnti, m_setupParameters, ns3::LteRlcSapProvider::TransmitPdcpPduParameters::pdcpPdu, ns3::LteRlcSapProvider::TransmitPdcpPduParameters::rnti, ns3::RrcConnectionReestablishmentRequestHeader::SetMessage(), ns3::LteUeRrcSapUser::SetupParameters::srb0SapProvider, and ns3::LteRlcSapProvider::TransmitPdcpPdu().
Here is the call graph for this function:
|
private |
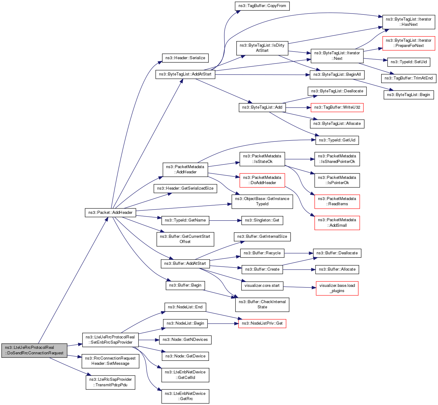
Definition at line 105 of file lte-rrc-protocol-real.cc.
References ns3::Packet::AddHeader(), ns3::LteRlcSapProvider::TransmitPdcpPduParameters::lcid, m_rnti, m_rrc, m_setupParameters, ns3::LteRlcSapProvider::TransmitPdcpPduParameters::pdcpPdu, ns3::LteRlcSapProvider::TransmitPdcpPduParameters::rnti, SetEnbRrcSapProvider(), ns3::RrcConnectionRequestHeader::SetMessage(), ns3::LteUeRrcSapUser::SetupParameters::srb0SapProvider, and ns3::LteRlcSapProvider::TransmitPdcpPdu().
Here is the call graph for this function:
|
private |
Definition at line 128 of file lte-rrc-protocol-real.cc.
References ns3::Packet::AddHeader(), ns3::LtePdcpSapProvider::TransmitPdcpSduParameters::lcid, m_rnti, m_setupParameters, ns3::LtePdcpSapProvider::TransmitPdcpSduParameters::pdcpSdu, ns3::LtePdcpSapProvider::TransmitPdcpSduParameters::rnti, ns3::RrcConnectionSetupCompleteHeader::SetMessage(), ns3::LteUeRrcSapUser::SetupParameters::srb1SapProvider, and ns3::LtePdcpSapProvider::TransmitPdcpSdu().
Here is the call graph for this function:
|
private |
Definition at line 95 of file lte-rrc-protocol-real.cc.
References ns3::LteUeRrcSapProvider::CompleteSetup(), m_completeSetupParameters, m_setupParameters, m_ueRrcSapProvider, NS_LOG_FUNCTION, ns3::LteUeRrcSapUser::SetupParameters::srb0SapProvider, and ns3::LteUeRrcSapUser::SetupParameters::srb1SapProvider.
Here is the call graph for this function:| LteUeRrcSapUser * ns3::LteUeRrcProtocolReal::GetLteUeRrcSapUser | ( | ) |
Definition at line 83 of file lte-rrc-protocol-real.cc.
References m_ueRrcSapUser.
|
static |
Definition at line 67 of file lte-rrc-protocol-real.cc.
References ns3::TypeId::SetParent().
Here is the call graph for this function:
|
private |
Definition at line 232 of file lte-rrc-protocol-real.cc.
References ns3::NodeList::Begin(), ns3::NodeList::End(), ns3::LteEnbNetDevice::GetCellId(), ns3::Node::GetDevice(), ns3::Node::GetNDevices(), ns3::LteEnbNetDevice::GetRrc(), m_enbRrcSapProvider, m_rnti, m_rrc, m_ueRrcSapProvider, and NS_ASSERT_MSG.
Referenced by DoSendMeasurementReport(), DoSendRrcConnectionReconfigurationCompleted(), and DoSendRrcConnectionRequest().
Here is the call graph for this function:
Here is the caller graph for this function:| void ns3::LteUeRrcProtocolReal::SetLteUeRrcSapProvider | ( | LteUeRrcSapProvider * | p | ) |
Definition at line 77 of file lte-rrc-protocol-real.cc.
References m_ueRrcSapProvider.
Definition at line 89 of file lte-rrc-protocol-real.cc.
References m_rrc.
|
friend |
Definition at line 55 of file lte-rrc-protocol-real.h.
|
friend |
Definition at line 54 of file lte-rrc-protocol-real.h.
|
friend |
Definition at line 53 of file lte-rrc-protocol-real.h.
|
private |
Definition at line 92 of file lte-rrc-protocol-real.h.
Referenced by DoDispose(), DoSetup(), and LteUeRrcProtocolReal().
|
private |
Definition at line 89 of file lte-rrc-protocol-real.h.
Referenced by SetEnbRrcSapProvider().
|
private |
Definition at line 86 of file lte-rrc-protocol-real.h.
Referenced by DoSendMeasurementReport(), DoSendRrcConnectionReconfigurationCompleted(), DoSendRrcConnectionReestablishmentComplete(), DoSendRrcConnectionReestablishmentRequest(), DoSendRrcConnectionRequest(), DoSendRrcConnectionSetupCompleted(), and SetEnbRrcSapProvider().
Definition at line 85 of file lte-rrc-protocol-real.h.
Referenced by DoDispose(), DoSendMeasurementReport(), DoSendRrcConnectionReconfigurationCompleted(), DoSendRrcConnectionRequest(), SetEnbRrcSapProvider(), and SetUeRrc().
|
private |
Definition at line 91 of file lte-rrc-protocol-real.h.
Referenced by DoSendMeasurementReport(), DoSendRrcConnectionReconfigurationCompleted(), DoSendRrcConnectionReestablishmentComplete(), DoSendRrcConnectionReestablishmentRequest(), DoSendRrcConnectionRequest(), DoSendRrcConnectionSetupCompleted(), and DoSetup().
|
private |
Definition at line 87 of file lte-rrc-protocol-real.h.
Referenced by DoReceivePdcpPdu(), DoReceivePdcpSdu(), DoSetup(), SetEnbRrcSapProvider(), and SetLteUeRrcSapProvider().
|
private |
Definition at line 88 of file lte-rrc-protocol-real.h.
Referenced by DoDispose(), GetLteUeRrcSapUser(), and LteUeRrcProtocolReal().