FLAME routing protocol. More...
#include <flame-protocol.h>
Inheritance diagram for ns3::flame::FlameProtocol:
Collaboration diagram for ns3::flame::FlameProtocol:Classes | |
| struct | Statistics |
Public Member Functions | |
| FlameProtocol () | |
| ~FlameProtocol () | |
| void | DoDispose () |
| Destructor implementation. More... | |
| Mac48Address | GetAddress () |
| bool | Install (Ptr< MeshPointDevice >) |
| Install FLAME on given mesh point. More... | |
| bool | RemoveRoutingStuff (uint32_t fromIface, const Mac48Address source, const Mac48Address destination, Ptr< Packet > packet, uint16_t &protocolType) |
| Cleanup flame headers! More... | |
| void | Report (std::ostream &) const |
| Statistics. More... | |
| bool | RequestRoute (uint32_t sourceIface, const Mac48Address source, const Mac48Address destination, Ptr< const Packet > packet, uint16_t protocolType, RouteReplyCallback routeReply) |
| Route request, inherited from MeshL2RoutingProtocol. More... | |
| void | ResetStats () |
Public Member Functions inherited from ns3::MeshL2RoutingProtocol | |
| virtual | ~MeshL2RoutingProtocol () |
| virtual D-tor for subclasses More... | |
| Ptr< MeshPointDevice > | GetMeshPoint () const |
| Each mesh protocol must be installed on the mesh point to work. More... | |
| void | SetMeshPoint (Ptr< MeshPointDevice > mp) |
| Set host mesh point, analog of SetNode (...) methods for upper layer protocols. More... | |
Public Member Functions inherited from ns3::Object | |
| Object () | |
| Constructor. More... | |
| virtual | ~Object () |
| Destructor. More... | |
| void | AggregateObject (Ptr< Object > other) |
| Aggregate two Objects together. More... | |
| void | Dispose (void) |
| Dispose of this Object. More... | |
| AggregateIterator | GetAggregateIterator (void) const |
| Get an iterator to the Objects aggregated to this one. More... | |
| virtual TypeId | GetInstanceTypeId (void) const |
| Implement the GetInstanceTypeId method defined in ObjectBase. More... | |
| template<typename T > | |
| Ptr< T > | GetObject (void) const |
| Get a pointer to the requested aggregated Object. More... | |
| template<typename T > | |
| Ptr< T > | GetObject (TypeId tid) const |
| Get a pointer to the requested aggregated Object. More... | |
| void | Initialize (void) |
| Invoke DoInitialize on all Objects aggregated to this one. More... | |
Public Member Functions inherited from ns3::SimpleRefCount< Object, ObjectBase, ObjectDeleter > | |
| SimpleRefCount () | |
| Constructor. More... | |
| SimpleRefCount (const SimpleRefCount &o) | |
| Copy constructor. More... | |
| uint32_t | GetReferenceCount (void) const |
| Get the reference count of the object. More... | |
| SimpleRefCount & | operator= (const SimpleRefCount &o) |
| Assignment. More... | |
| void | Ref (void) const |
| Increment the reference count. More... | |
| void | Unref (void) const |
| Decrement the reference count. More... | |
Public Member Functions inherited from ns3::ObjectBase | |
| virtual | ~ObjectBase () |
| Virtual destructor. More... | |
| void | GetAttribute (std::string name, AttributeValue &value) const |
| Get the value of an attribute, raising fatal errors if unsuccessful. More... | |
| bool | GetAttributeFailSafe (std::string name, AttributeValue &value) const |
| Get the value of an attribute without raising erros. More... | |
| void | SetAttribute (std::string name, const AttributeValue &value) |
| Set a single attribute, raising fatal errors if unsuccessful. More... | |
| bool | SetAttributeFailSafe (std::string name, const AttributeValue &value) |
| Set a single attribute without raising errors. More... | |
| bool | TraceConnect (std::string name, std::string context, const CallbackBase &cb) |
| Connect a TraceSource to a Callback with a context. More... | |
| bool | TraceConnectWithoutContext (std::string name, const CallbackBase &cb) |
| Connect a TraceSource to a Callback without a context. More... | |
| bool | TraceDisconnect (std::string name, std::string context, const CallbackBase &cb) |
| Disconnect from a TraceSource a Callback previously connected with a context. More... | |
| bool | TraceDisconnectWithoutContext (std::string name, const CallbackBase &cb) |
| Disconnect from a TraceSource a Callback previously connected without a context. More... | |
Static Public Member Functions | |
| static TypeId | GetTypeId () |
Static Public Member Functions inherited from ns3::MeshL2RoutingProtocol | |
| static TypeId | GetTypeId () |
| Never forget to support NS3 object model. More... | |
Static Public Member Functions inherited from ns3::Object | |
| static TypeId | GetTypeId (void) |
| Register this type. More... | |
Static Public Member Functions inherited from ns3::SimpleRefCount< Object, ObjectBase, ObjectDeleter > | |
| static void | Cleanup (void) |
| Noop. More... | |
Static Public Member Functions inherited from ns3::ObjectBase | |
| static TypeId | GetTypeId (void) |
| Get the type ID. More... | |
Private Member Functions | |
| FlameProtocol (const FlameProtocol &) | |
| bool | HandleDataFrame (uint16_t seqno, Mac48Address source, const FlameHeader flameHdr, Mac48Address receiver, uint32_t fromIface) |
| Handles a packet: adds a routing information and drops packets by TTL or Seqno. More... | |
| FlameProtocol & | operator= (const FlameProtocol &) |
Private Attributes | |
| uint8_t | m_maxCost |
| Max Cost value (or TTL, because cost is actually hopcount) More... | |
| uint16_t | m_myLastSeqno |
| Sequence number: More... | |
| Ptr< FlameRtable > | m_rtable |
| Routing table: More... | |
Broadcast timers: | |
| Time | m_broadcastInterval |
| Time | m_lastBroadcast |
Statistics: | |
| Statistics | m_stats |
Static Private Attributes | |
| static const uint16_t | FLAME_PROTOCOL = 0x4040 |
| LLC protocol number reserved by flame. More... | |
Information about MeshPointDeviceaddress, plugins | |
| typedef std::map< uint32_t, Ptr< FlameProtocolMac > > | FlamePluginMap |
| FlamePluginMap | m_interfaces |
| Mac48Address | m_address |
Additional Inherited Members | |
Public Types inherited from ns3::MeshL2RoutingProtocol | |
| typedef Callback< void, bool, Ptr< Packet >, Mac48Address, Mac48Address, uint16_t, uint32_t > | RouteReplyCallback |
| Callback to be invoked when route discovery procedure is completed. More... | |
Protected Member Functions inherited from ns3::Object | |
| Object (const Object &o) | |
| Copy an Object. More... | |
| virtual void | DoInitialize (void) |
| Initialize() implementation. More... | |
| virtual void | NotifyNewAggregate (void) |
| Notify all Objects aggregated to this one of a new Object being aggregated. More... | |
Protected Member Functions inherited from ns3::ObjectBase | |
| void | ConstructSelf (const AttributeConstructionList &attributes) |
| Complete construction of ObjectBase; invoked by derived classes. More... | |
| virtual void | NotifyConstructionCompleted (void) |
| Notifier called once the ObjectBase is fully constructed. More... | |
Protected Attributes inherited from ns3::MeshL2RoutingProtocol | |
| Ptr< MeshPointDevice > | m_mp |
| Host mesh point. More... | |
Related Functions inherited from ns3::ObjectBase | |
| static TypeId | GetObjectIid (void) |
| Ensure the TypeId for ObjectBase gets fully configured to anchor the inheritance tree properly. More... | |
FLAME routing protocol.
ns3::flame::FlameProtocol is accessible through the following paths with Config::Set and Config::Connect:
No TraceSources are defined for this type.
Size of this type is 144 bytes (on a 64-bit architecture).
Definition at line 79 of file flame-protocol.h.
|
private |
Definition at line 122 of file flame-protocol.h.
| ns3::flame::FlameProtocol::FlameProtocol | ( | ) |
Definition at line 131 of file flame-protocol.cc.
| ns3::flame::FlameProtocol::~FlameProtocol | ( | ) |
Definition at line 136 of file flame-protocol.cc.
|
private |
|
virtual |
Destructor implementation.
This method is called by Dispose() or by the Object's destructor, whichever comes first.
Subclasses are expected to implement their real destruction code in an overriden version of this method and chain up to their parent's implementation once they are done. i.e, for simplicity, the destructor of every subclass should be empty and its content should be moved to the associated DoDispose() method.
It is safe to call GetObject() from within this method.
Reimplemented from ns3::Object.
Definition at line 140 of file flame-protocol.cc.
References m_interfaces, ns3::MeshL2RoutingProtocol::m_mp, and m_rtable.
| Mac48Address ns3::flame::FlameProtocol::GetAddress | ( | void | ) |
Definition at line 322 of file flame-protocol.cc.
References m_address.
Referenced by HandleDataFrame(), RemoveRoutingStuff(), and RequestRoute().
Here is the caller graph for this function:
|
static |
Definition at line 109 of file flame-protocol.cc.
References m_broadcastInterval, m_maxCost, ns3::MakeTimeAccessor(), ns3::MakeTimeChecker(), ns3::MakeUintegerAccessor(), ns3::Seconds(), and ns3::TypeId::SetParent().
Here is the call graph for this function:
|
private |
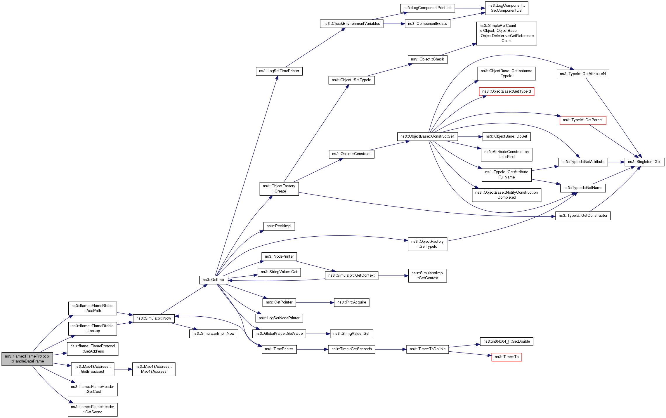
Handles a packet: adds a routing information and drops packets by TTL or Seqno.
Definition at line 327 of file flame-protocol.cc.
References ns3::flame::FlameRtable::AddPath(), ns3::flame::FlameProtocol::Statistics::droppedTtl, GetAddress(), ns3::Mac48Address::GetBroadcast(), ns3::flame::FlameHeader::GetCost(), ns3::flame::FlameHeader::GetSeqno(), ns3::flame::FlameRtable::Lookup(), m_maxCost, m_rtable, m_stats, ns3::flame::FlameRtable::LookupResult::retransmitter, ns3::flame::FlameRtable::LookupResult::seqnum, and ns3::flame::FlameProtocol::Statistics::totalDropped.
Referenced by RemoveRoutingStuff(), and RequestRoute().
Here is the call graph for this function:
Here is the caller graph for this function:| bool ns3::flame::FlameProtocol::Install | ( | Ptr< MeshPointDevice > | mp | ) |
Install FLAME on given mesh point.
Installing protocol cause installing its interface MAC plugins.
Also MP aggregates all installed protocols, FLAME protocol can be accessed via MeshPointDevice::GetObject<flame::FlameProtocol>();
Definition at line 292 of file flame-protocol.cc.
References ns3::Mac48Address::ConvertFrom(), first::interfaces, m_address, m_interfaces, and ns3::MeshL2RoutingProtocol::m_mp.
Referenced by ns3::FlameStack::InstallStack().
Here is the call graph for this function:
Here is the caller graph for this function:
|
private |
|
virtual |
Cleanup flame headers!
Implements ns3::MeshL2RoutingProtocol.
Definition at line 258 of file flame-protocol.cc.
References FLAME_PROTOCOL, GetAddress(), ns3::Mac48Address::GetBroadcast(), ns3::flame::FlameHeader::GetSeqno(), HandleDataFrame(), m_broadcastInterval, m_lastBroadcast, ns3::MeshL2RoutingProtocol::m_mp, ns3::Simulator::Now(), NS_ASSERT, NS_FATAL_ERROR, NS_LOG_DEBUG, ns3::Packet::RemoveHeader(), ns3::Packet::RemovePacketTag(), ns3::Seconds(), and ns3::flame::FlameTag::transmitter.
Here is the call graph for this function:| void ns3::flame::FlameProtocol::Report | ( | std::ostream & | os | ) | const |
Definition at line 364 of file flame-protocol.cc.
References ns3::Time::GetSeconds(), m_address, m_broadcastInterval, m_interfaces, m_maxCost, m_stats, and ns3::flame::FlameProtocol::Statistics::Print().
Referenced by ns3::FlameStack::Report().
Here is the call graph for this function:
Here is the caller graph for this function:
|
virtual |
Route request, inherited from MeshL2RoutingProtocol.
Implements ns3::MeshL2RoutingProtocol.
Definition at line 147 of file flame-protocol.cc.
References ns3::flame::FlameHeader::AddCost(), ns3::Packet::AddHeader(), ns3::Packet::AddPacketTag(), ns3::Packet::Copy(), FLAME_PROTOCOL, GetAddress(), ns3::Mac48Address::GetBroadcast(), ns3::flame::FlameHeader::GetSeqno(), ns3::Packet::GetSize(), HandleDataFrame(), ns3::flame::FlameRtable::LookupResult::ifIndex, ns3::flame::FlameRtable::INTERFACE_ANY, ns3::flame::FlameRtable::Lookup(), m_broadcastInterval, m_lastBroadcast, ns3::MeshL2RoutingProtocol::m_mp, m_myLastSeqno, m_rtable, m_stats, ns3::Simulator::Now(), NS_ASSERT, NS_FATAL_ERROR, NS_LOG_DEBUG, ns3::Packet::PeekPacketTag(), ns3::flame::FlameTag::receiver, ns3::Packet::RemoveHeader(), ns3::Packet::RemovePacketTag(), ns3::flame::FlameRtable::LookupResult::retransmitter, ns3::flame::FlameHeader::SetOrigDst(), ns3::flame::FlameHeader::SetOrigSrc(), ns3::flame::FlameHeader::SetProtocol(), ns3::flame::FlameHeader::SetSeqno(), ns3::flame::FlameProtocol::Statistics::totalDropped, ns3::flame::FlameTag::transmitter, ns3::flame::FlameProtocol::Statistics::txBroadcast, ns3::flame::FlameProtocol::Statistics::txBytes, and ns3::flame::FlameProtocol::Statistics::txUnicast.
Here is the call graph for this function:| void ns3::flame::FlameProtocol::ResetStats | ( | ) |
Definition at line 378 of file flame-protocol.cc.
References m_interfaces, and m_stats.
Referenced by ns3::FlameStack::ResetStats().
Here is the caller graph for this function:
|
staticprivate |
LLC protocol number reserved by flame.
Definition at line 111 of file flame-protocol.h.
Referenced by RemoveRoutingStuff(), and RequestRoute().
|
private |
Definition at line 124 of file flame-protocol.h.
Referenced by GetAddress(), Install(), and Report().
|
private |
Definition at line 130 of file flame-protocol.h.
Referenced by GetTypeId(), RemoveRoutingStuff(), Report(), and RequestRoute().
|
private |
Definition at line 123 of file flame-protocol.h.
Referenced by DoDispose(), Install(), Report(), and ResetStats().
|
private |
Definition at line 131 of file flame-protocol.h.
Referenced by RemoveRoutingStuff(), and RequestRoute().
|
private |
Max Cost value (or TTL, because cost is actually hopcount)
Definition at line 134 of file flame-protocol.h.
Referenced by GetTypeId(), HandleDataFrame(), and Report().
|
private |
|
private |
Routing table:
Definition at line 138 of file flame-protocol.h.
Referenced by DoDispose(), HandleDataFrame(), and RequestRoute().
|
private |
Definition at line 151 of file flame-protocol.h.
Referenced by HandleDataFrame(), Report(), RequestRoute(), and ResetStats().