Trivial (still useful) test of OLSR operation. More...
#include <hello-regression-test.h>
Inheritance diagram for ns3::olsr::HelloRegressionTest:
Collaboration diagram for ns3::olsr::HelloRegressionTest:Public Member Functions | |
| HelloRegressionTest () | |
| ~HelloRegressionTest () | |
Public Member Functions inherited from ns3::TestCase | |
| virtual | ~TestCase () |
| Destructor. More... | |
| std::string | GetName (void) const |
Private Member Functions | |
| void | CheckResults () |
| Compare traces with reference ones. More... | |
| void | CreateNodes () |
| Create & configure test network. More... | |
| void | DoRun () |
| Go. More... | |
Private Attributes | |
| const Time | m_time |
| Total simulation time. More... | |
Static Private Attributes | |
| static const char *const | PREFIX = "olsr-hello-regression-test" |
| Unique PCAP files prefix for this test. More... | |
Additional Inherited Members | |
Public Types inherited from ns3::TestCase | |
| enum | TestDuration { QUICK = 1, EXTENSIVE = 2, TAKES_FOREVER = 3 } |
| How long the test takes to execute. More... | |
Protected Member Functions inherited from ns3::TestCase | |
| TestCase (std::string name) | |
| void | AddTestCase (TestCase *testCase, enum TestDuration duration) |
| Add an individual child TestCase to this test suite. More... | |
| TestCase * | GetParent () const |
| bool | IsStatusFailure (void) const |
| bool | IsStatusSuccess (void) const |
| void | SetDataDir (std::string directory) |
| void | ReportTestFailure (std::string cond, std::string actual, std::string limit, std::string message, std::string file, int32_t line) |
| Log the failure of this TestCase. More... | |
| bool | MustAssertOnFailure (void) const |
| bool | MustContinueOnFailure (void) const |
| std::string | CreateDataDirFilename (std::string filename) |
| std::string | CreateTempDirFilename (std::string filename) |
Trivial (still useful) test of OLSR operation.
This test creates 2 stations with point-to-point link and runs OLSR without any extra traffic. It is expected that only HELLO messages will be sent.
Expected trace (5 seconds):
1 2 |------>| HELLO (empty) src = 10.1.1.1 |<------| HELLO (empty) src = 10.1.1.2 |------>| HELLO (Link type: Asymmetric link, Neighbor address: 10.1.1.2) src = 10.1.1.1 |<------| HELLO (Link type: Asymmetric link, Neighbor address: 10.1.1.1) src = 10.1.1.2 |------>| HELLO (Link type: Symmetric link, Neighbor address: 10.1.1.2) src = 10.1.1.1 |<------| HELLO (Link type: Symmetric link, Neighbor address: 10.1.1.1) src = 10.1.1.2
Definition at line 50 of file hello-regression-test.h.
| ns3::olsr::HelloRegressionTest::HelloRegressionTest | ( | ) |
Definition at line 43 of file hello-regression-test.cc.
| ns3::olsr::HelloRegressionTest::~HelloRegressionTest | ( | ) |
Definition at line 49 of file hello-regression-test.cc.
|
private |
Compare traces with reference ones.
Definition at line 95 of file hello-regression-test.cc.
References NS_PCAP_TEST_EXPECT_EQ, and PREFIX.
Referenced by DoRun().
Here is the caller graph for this function:
|
private |
Create & configure test network.
Definition at line 68 of file hello-regression-test.cc.
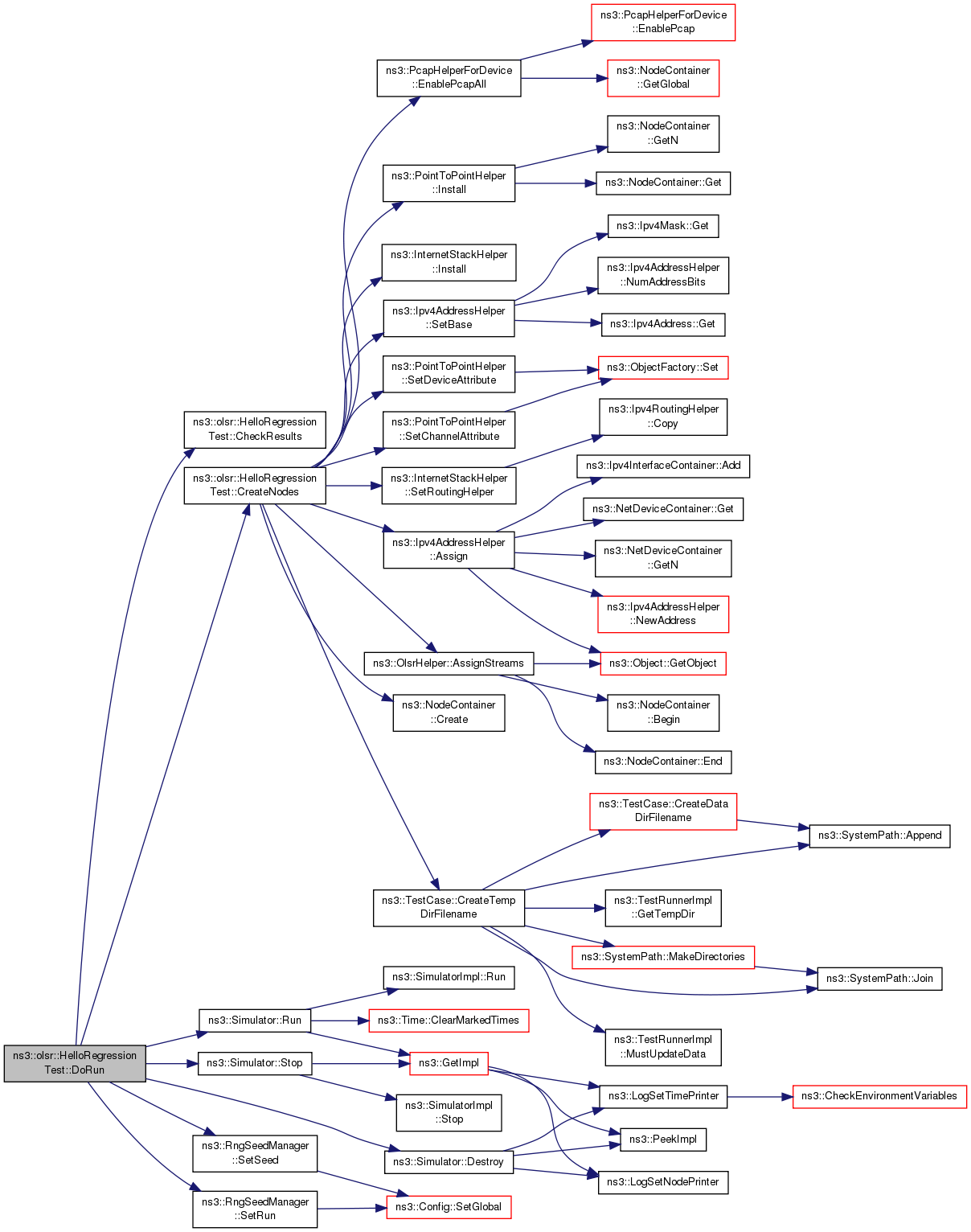
References ns3::Ipv4AddressHelper::Assign(), ns3::OlsrHelper::AssignStreams(), ns3::NodeContainer::Create(), ns3::TestCase::CreateTempDirFilename(), ns3::PcapHelperForDevice::EnablePcapAll(), ns3::PointToPointHelper::Install(), ns3::InternetStackHelper::Install(), NS_TEST_ASSERT_MSG_EQ, PREFIX, ns3::Ipv4AddressHelper::SetBase(), ns3::PointToPointHelper::SetChannelAttribute(), ns3::PointToPointHelper::SetDeviceAttribute(), and ns3::InternetStackHelper::SetRoutingHelper().
Referenced by DoRun().
Here is the call graph for this function:
Here is the caller graph for this function:
|
privatevirtual |
Go.
Implements ns3::TestCase.
Definition at line 54 of file hello-regression-test.cc.
References CheckResults(), CreateNodes(), ns3::Simulator::Destroy(), m_time, ns3::Simulator::Run(), ns3::RngSeedManager::SetRun(), ns3::RngSeedManager::SetSeed(), and ns3::Simulator::Stop().
Here is the call graph for this function:
|
private |
Total simulation time.
Definition at line 59 of file hello-regression-test.h.
Referenced by DoRun().
|
staticprivate |
Unique PCAP files prefix for this test.
Definition at line 57 of file hello-regression-test.h.
Referenced by CheckResults(), and CreateNodes().