Test cases used for the test suite lte-rlc-am-e2e. More...
#include <lte-test-rlc-am-e2e.h>
Inheritance diagram for LteRlcAmE2eTestCase:
Collaboration diagram for LteRlcAmE2eTestCase:Public Member Functions | |
| LteRlcAmE2eTestCase (std::string name, uint32_t seed, double losses, bool bulkSduArrival) | |
| LteRlcAmE2eTestCase () | |
| virtual | ~LteRlcAmE2eTestCase () |
Public Member Functions inherited from ns3::TestCase | |
| virtual | ~TestCase () |
| Destructor. More... | |
| std::string | GetName (void) const |
Private Member Functions | |
| void | DlDropEvent (Ptr< const Packet > p) |
| virtual void | DoRun (void) |
| Implementation to actually run this TestCase. More... | |
| void | UlDropEvent (Ptr< const Packet > p) |
Private Attributes | |
| bool | m_bulkSduArrival |
| uint32_t | m_dlDrops |
| double | m_losses |
| uint32_t | m_run |
| uint32_t | m_ulDrops |
Additional Inherited Members | |
Public Types inherited from ns3::TestCase | |
| enum | TestDuration { QUICK = 1, EXTENSIVE = 2, TAKES_FOREVER = 3 } |
| How long the test takes to execute. More... | |
Protected Member Functions inherited from ns3::TestCase | |
| TestCase (std::string name) | |
| void | AddTestCase (TestCase *testCase, enum TestDuration duration) |
| Add an individual child TestCase to this test suite. More... | |
| TestCase * | GetParent () const |
| bool | IsStatusFailure (void) const |
| bool | IsStatusSuccess (void) const |
| void | SetDataDir (std::string directory) |
| void | ReportTestFailure (std::string cond, std::string actual, std::string limit, std::string message, std::string file, int32_t line) |
| Log the failure of this TestCase. More... | |
| bool | MustAssertOnFailure (void) const |
| bool | MustContinueOnFailure (void) const |
| std::string | CreateDataDirFilename (std::string filename) |
| std::string | CreateTempDirFilename (std::string filename) |
Test cases used for the test suite lte-rlc-am-e2e.
See the testing section of the LTE module documentation for details.
Definition at line 46 of file lte-test-rlc-am-e2e.h.
| LteRlcAmE2eTestCase::LteRlcAmE2eTestCase | ( | std::string | name, |
| uint32_t | seed, | ||
| double | losses, | ||
| bool | bulkSduArrival | ||
| ) |
Definition at line 101 of file lte-test-rlc-am-e2e.cc.
References NS_LOG_INFO.
| LteRlcAmE2eTestCase::LteRlcAmE2eTestCase | ( | ) |
|
virtual |
Definition at line 112 of file lte-test-rlc-am-e2e.cc.
Definition at line 118 of file lte-test-rlc-am-e2e.cc.
References m_dlDrops.
Referenced by DoRun().
Here is the caller graph for this function:
|
privatevirtual |
Implementation to actually run this TestCase.
Subclasses should override this method to conduct their tests.
Implements ns3::TestCase.
Definition at line 132 of file lte-test-rlc-am-e2e.cc.
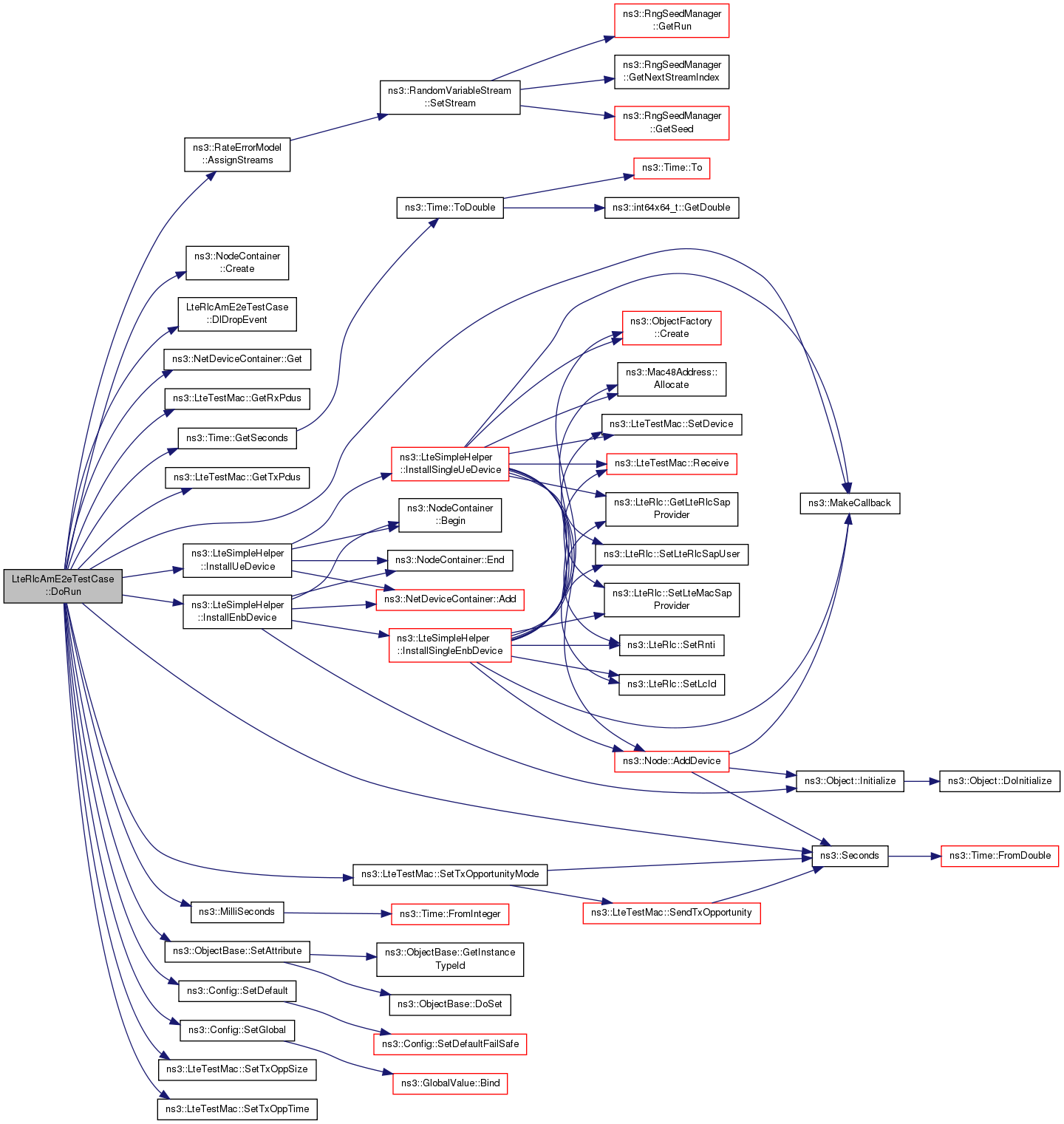
References ns3::RateErrorModel::AssignStreams(), ns3::NodeContainer::Create(), DlDropEvent(), ns3::NetDeviceContainer::Get(), ns3::LteTestMac::GetRxPdus(), ns3::Time::GetSeconds(), ns3::LteTestMac::GetTxPdus(), ns3::LteSimpleHelper::InstallEnbDevice(), ns3::LteSimpleHelper::InstallUeDevice(), m_bulkSduArrival, m_dlDrops, ns3::LteSimpleHelper::m_enbMac, ns3::LteSimpleHelper::m_enbRrc, m_losses, m_run, ns3::LteSimpleHelper::m_ueMac, ns3::LteSimpleHelper::m_ueRrc, ns3::MakeCallback(), ns3::MilliSeconds(), NS_LOG_INFO, NS_TEST_ASSERT_MSG_EQ, ns3::Seconds(), ns3::ObjectBase::SetAttribute(), ns3::Config::SetDefault(), ns3::Config::SetGlobal(), ns3::LteTestMac::SetTxOpportunityMode(), ns3::LteTestMac::SetTxOppSize(), ns3::LteTestMac::SetTxOppTime(), and stopTime.
Here is the call graph for this function:Definition at line 125 of file lte-test-rlc-am-e2e.cc.
References m_ulDrops.
|
private |
Definition at line 61 of file lte-test-rlc-am-e2e.h.
Referenced by DoRun().
|
private |
Definition at line 63 of file lte-test-rlc-am-e2e.h.
Referenced by DlDropEvent(), and DoRun().
|
private |
Definition at line 60 of file lte-test-rlc-am-e2e.h.
Referenced by DoRun().
|
private |
Definition at line 59 of file lte-test-rlc-am-e2e.h.
Referenced by DoRun().
|
private |
Definition at line 64 of file lte-test-rlc-am-e2e.h.
Referenced by UlDropEvent().