Inheritance diagram for Ns3TcpLossTestCase:
Collaboration diagram for Ns3TcpLossTestCase:Public Member Functions | |
| Ns3TcpLossTestCase () | |
| Ns3TcpLossTestCase (std::string tcpModel, uint32_t testCase) | |
| virtual | ~Ns3TcpLossTestCase () |
Public Member Functions inherited from ns3::TestCase | |
| virtual | ~TestCase () |
| Destructor. More... | |
| std::string | GetName (void) const |
Private Member Functions | |
| void | CwndTracer (uint32_t oldval, uint32_t newval) |
| virtual void | DoRun (void) |
| Implementation to actually run this TestCase. More... | |
| virtual void | DoSetup (void) |
| Implementation to do any local setup required for this TestCase. More... | |
| virtual void | DoTeardown (void) |
| Implementation to do any local setup required for this TestCase. More... | |
| void | Ipv4L3Tx (std::string context, Ptr< const Packet > packet, Ptr< Ipv4 > ipv4, uint32_t interface) |
| void | StartFlow (Ptr< Socket > localSocket, Ipv4Address servAddress, uint16_t servPort) |
| void | WriteUntilBufferFull (Ptr< Socket > localSocket, uint32_t txSpace) |
Private Attributes | |
| uint32_t | m_currentTxBytes |
| bool | m_needToClose |
| Ptr< OutputStreamWrapper > | m_osw |
| PcapFile | m_pcapFile |
| std::string | m_pcapFilename |
| std::string | m_tcpModel |
| uint32_t | m_testCase |
| uint32_t | m_totalTxBytes |
| bool | m_writeLogging |
| bool | m_writeResults |
| bool | m_writeVectors |
Additional Inherited Members | |
Public Types inherited from ns3::TestCase | |
| enum | TestDuration { QUICK = 1, EXTENSIVE = 2, TAKES_FOREVER = 3 } |
| How long the test takes to execute. More... | |
Protected Member Functions inherited from ns3::TestCase | |
| TestCase (std::string name) | |
| void | AddTestCase (TestCase *testCase, enum TestDuration duration) |
| Add an individual child TestCase to this test suite. More... | |
| TestCase * | GetParent () const |
| bool | IsStatusFailure (void) const |
| bool | IsStatusSuccess (void) const |
| void | SetDataDir (std::string directory) |
| void | ReportTestFailure (std::string cond, std::string actual, std::string limit, std::string message, std::string file, int32_t line) |
| Log the failure of this TestCase. More... | |
| bool | MustAssertOnFailure (void) const |
| bool | MustContinueOnFailure (void) const |
| std::string | CreateDataDirFilename (std::string filename) |
| std::string | CreateTempDirFilename (std::string filename) |
Definition at line 57 of file ns3tcp-loss-test-suite.cc.
| Ns3TcpLossTestCase::Ns3TcpLossTestCase | ( | ) |
Definition at line 90 of file ns3tcp-loss-test-suite.cc.
| Ns3TcpLossTestCase::Ns3TcpLossTestCase | ( | std::string | tcpModel, |
| uint32_t | testCase | ||
| ) |
Definition at line 103 of file ns3tcp-loss-test-suite.cc.
|
inlinevirtual |
Definition at line 62 of file ns3tcp-loss-test-suite.cc.
|
private |
Definition at line 209 of file ns3tcp-loss-test-suite.cc.
References ns3::Time::GetSeconds(), ns3::OutputStreamWrapper::GetStream(), m_osw, m_writeLogging, and ns3::Now().
Referenced by DoRun().
Here is the call graph for this function:
Here is the caller graph for this function:
|
privatevirtual |
Implementation to actually run this TestCase.
Subclasses should override this method to conduct their tests.
Implements ns3::TestCase.
Definition at line 278 of file ns3tcp-loss-test-suite.cc.
References ns3::NodeContainer::Add(), ns3::Ipv4AddressHelper::Assign(), ns3::Socket::Bind(), ns3::Config::Connect(), ns3::Config::ConnectWithoutContext(), ns3::NodeContainer::Create(), ns3::AsciiTraceHelper::CreateFileStream(), CwndTracer(), ns3::AsciiTraceHelperForDevice::EnableAsciiAll(), ns3::PcapHelperForDevice::EnablePcapAll(), ns3::NetDeviceContainer::Get(), ns3::NodeContainer::Get(), ns3::Ipv4InterfaceContainer::GetAddress(), ns3::OutputStreamWrapper::GetStream(), ns3::PacketSinkHelper::Install(), ns3::PointToPointHelper::Install(), ns3::InternetStackHelper::InstallAll(), Ipv4L3Tx(), ns3::LOG_LEVEL_ALL, ns3::LOG_LEVEL_DEBUG, ns3::LOG_LEVEL_INFO, ns3::LOG_PREFIX_FUNC, ns3::LogComponentEnable(), ns3::LogComponentEnableAll(), m_osw, m_tcpModel, m_testCase, m_writeLogging, m_writeResults, ns3::MakeCallback(), NS_FATAL_ERROR, ns3::Seconds(), ns3::Ipv4AddressHelper::SetBase(), ns3::PointToPointHelper::SetChannelAttribute(), ns3::Config::SetDefault(), ns3::PointToPointHelper::SetDeviceAttribute(), ns3::ReceiveListErrorModel::SetList(), ns3::ApplicationContainer::Start(), StartFlow(), and ns3::ApplicationContainer::Stop().
Here is the call graph for this function:
|
privatevirtual |
Implementation to do any local setup required for this TestCase.
Subclasses should override this method to perform any costly per-test setup before DoRun is invoked.
Reimplemented from ns3::TestCase.
Definition at line 117 of file ns3tcp-loss-test-suite.cc.
References ns3::TestCase::CreateDataDirFilename(), ns3::PcapFile::GetDataLinkType(), ns3::PcapFile::Init(), m_pcapFile, m_pcapFilename, m_tcpModel, m_testCase, m_writeVectors, NS_ABORT_MSG_UNLESS, ns3::PcapFile::Open(), PCAP_LINK_TYPE, and PCAP_SNAPLEN.
Here is the call graph for this function:
|
privatevirtual |
Implementation to do any local setup required for this TestCase.
Subclasses should override this method to perform any costly per-test teardown
Reimplemented from ns3::TestCase.
Definition at line 140 of file ns3tcp-loss-test-suite.cc.
References ns3::PcapFile::Close(), and m_pcapFile.
Here is the call graph for this function:
|
private |
Definition at line 146 of file ns3tcp-loss-test-suite.cc.
References ns3::Packet::Copy(), ns3::Packet::CopyData(), ns3::Time::GetMicroSeconds(), ns3::Packet::GetSize(), ns3::TestCase::IsStatusSuccess(), m_pcapFile, m_tcpModel, m_testCase, m_writeVectors, ns3::Now(), NS_LOG_DEBUG, NS_TEST_EXPECT_MSG_EQ, PCAP_SNAPLEN, ns3::PcapFile::Read(), ns3::Packet::RemoveHeader(), and ns3::PcapFile::Write().
Referenced by DoRun().
Here is the call graph for this function:
Here is the caller graph for this function:
|
private |
Definition at line 258 of file ns3tcp-loss-test-suite.cc.
References ns3::Socket::Connect(), ns3::Time::GetSeconds(), ns3::Socket::GetTxAvailable(), m_writeLogging, ns3::MakeCallback(), ns3::Now(), ns3::Socket::SetSendCallback(), and WriteUntilBufferFull().
Referenced by DoRun().
Here is the call graph for this function:
Here is the caller graph for this function:
|
private |
Definition at line 222 of file ns3tcp-loss-test-suite.cc.
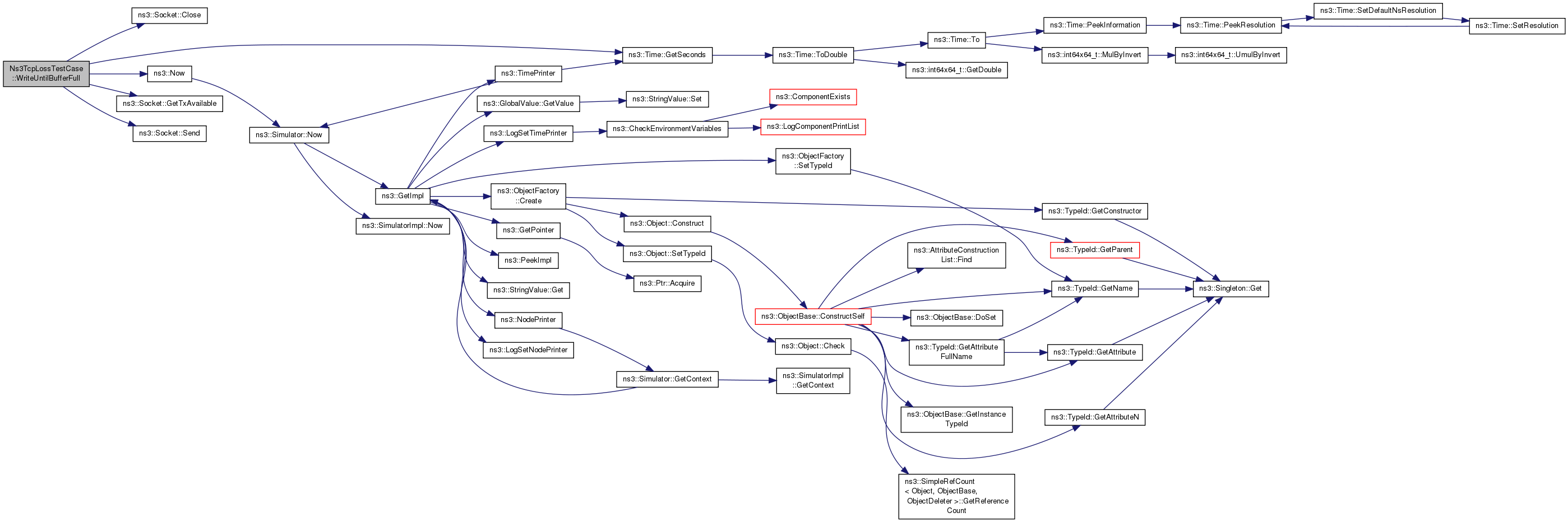
References ns3::Socket::Close(), ns3::Time::GetSeconds(), ns3::Socket::GetTxAvailable(), m_currentTxBytes, m_needToClose, m_totalTxBytes, m_writeLogging, ns3::Now(), NS_ASSERT, and ns3::Socket::Send().
Referenced by StartFlow().
Here is the call graph for this function:
Here is the caller graph for this function:
|
private |
Definition at line 74 of file ns3tcp-loss-test-suite.cc.
Referenced by WriteUntilBufferFull().
|
private |
Definition at line 78 of file ns3tcp-loss-test-suite.cc.
Referenced by WriteUntilBufferFull().
|
private |
Definition at line 69 of file ns3tcp-loss-test-suite.cc.
Referenced by CwndTracer(), and DoRun().
|
private |
Definition at line 71 of file ns3tcp-loss-test-suite.cc.
Referenced by DoSetup(), DoTeardown(), and Ipv4L3Tx().
|
private |
Definition at line 70 of file ns3tcp-loss-test-suite.cc.
Referenced by DoSetup().
|
private |
Definition at line 79 of file ns3tcp-loss-test-suite.cc.
Referenced by DoRun(), DoSetup(), and Ipv4L3Tx().
|
private |
Definition at line 72 of file ns3tcp-loss-test-suite.cc.
Referenced by DoRun(), DoSetup(), and Ipv4L3Tx().
|
private |
Definition at line 73 of file ns3tcp-loss-test-suite.cc.
Referenced by WriteUntilBufferFull().
|
private |
Definition at line 77 of file ns3tcp-loss-test-suite.cc.
Referenced by CwndTracer(), DoRun(), StartFlow(), and WriteUntilBufferFull().
|
private |
Definition at line 76 of file ns3tcp-loss-test-suite.cc.
Referenced by DoRun().
|
private |
Definition at line 75 of file ns3tcp-loss-test-suite.cc.
Referenced by DoSetup(), and Ipv4L3Tx().