This simulation is to show the routing service of WaveNetDevice described in IEEE 09.4. More...
Collaboration diagram for WaveNetDeviceExample:Public Member Functions | |
| void | SendIpExample (void) |
| void | SendWsaExample (void) |
| void | SendWsmpExample (void) |
Private Member Functions | |
| void | CreateWaveNodes (void) |
| bool | Receive (Ptr< NetDevice > dev, Ptr< const Packet > pkt, uint16_t mode, const Address &sender) |
| bool | ReceiveVsa (Ptr< const Packet >, const Address &, uint32_t, uint32_t) |
| void | SendIpPacket (uint32_t seq, bool ipv6) |
| void | SendOneWsmpPacket (uint32_t channel, uint32_t seq) |
Private Attributes | |
| NetDeviceContainer | devices |
| NodeContainer | nodes |
This simulation is to show the routing service of WaveNetDevice described in IEEE 09.4.
note: although txPowerLevel is supported now, the "TxPowerLevels" attribute of YansWifiPhy is 1 which means phy devices only support 1 levels. Thus, if users want to control txPowerLevel, they should set these attributes of YansWifiPhy by themselves..
Definition at line 39 of file wave-simple-device.cc.
|
private |
Definition at line 59 of file wave-simple-device.cc.
References ns3::ListPositionAllocator::Add(), ns3::YansWifiChannelHelper::Create(), ns3::YansWavePhyHelper::Default(), ns3::YansWifiChannelHelper::Default(), ns3::QosWaveMacHelper::Default(), ns3::WaveHelper::Default(), first::devices, ns3::YansWifiPhyHelper::DLT_IEEE802_11, ns3::PcapHelperForDevice::EnablePcap(), ns3::MobilityHelper::Install(), ns3::WaveHelper::Install(), ns3::MakeCallback(), first::nodes, Receive(), ReceiveVsa(), ns3::YansWifiPhyHelper::SetChannel(), ns3::MobilityHelper::SetMobilityModel(), ns3::YansWifiPhyHelper::SetPcapDataLinkType(), ns3::MobilityHelper::SetPositionAllocator(), ns3::WaveNetDevice::SetReceiveCallback(), and ns3::WaveNetDevice::SetWaveVsaCallback().
Here is the call graph for this function:
|
private |
Definition at line 92 of file wave-simple-device.cc.
References ns3::Time::GetSeconds(), ns3::SeqTsHeader::GetSeq(), ns3::SeqTsHeader::GetTs(), ns3::Now(), and ns3::Packet::PeekHeader().
Referenced by CreateWaveNodes().
Here is the call graph for this function:
Here is the caller graph for this function:
|
private |
Definition at line 217 of file wave-simple-device.cc.
References ns3::Time::GetSeconds(), and ns3::Now().
Referenced by CreateWaveNodes().
Here is the call graph for this function:
Here is the caller graph for this function:| void WaveNetDeviceExample::SendIpExample | ( | void | ) |
Definition at line 180 of file wave-simple-device.cc.
References ns3::WaveNetDevice::DeleteTxProfile(), ns3::Simulator::Destroy(), first::devices, EXTENDED_ALTERNATING, ns3::WaveNetDevice::RegisterTxProfile(), ns3::Simulator::Run(), SCH1, ns3::Simulator::Schedule(), ns3::Seconds(), SendIpPacket(), ns3::WaveNetDevice::StartSch(), ns3::Simulator::Stop(), and ns3::WaveNetDevice::StopSch().
Here is the call graph for this function:
|
private |
Definition at line 163 of file wave-simple-device.cc.
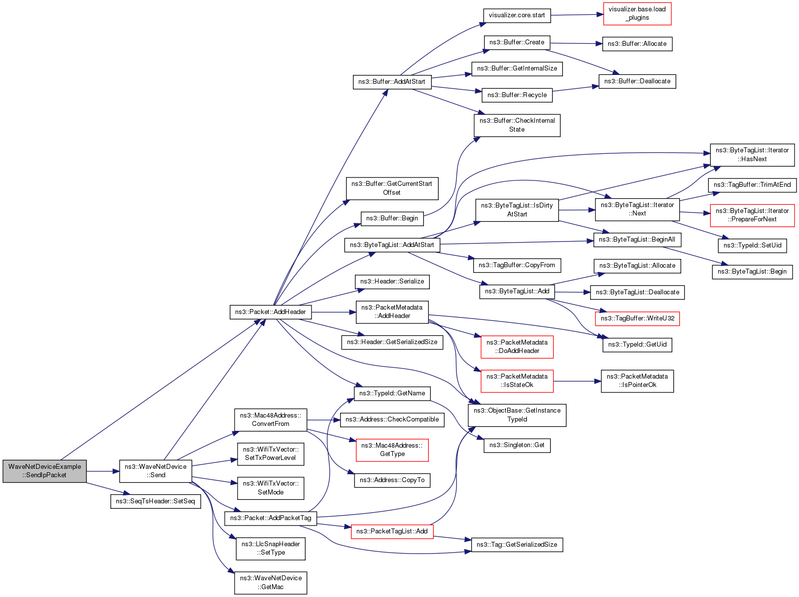
References ns3::Packet::AddHeader(), first::devices, ns3::WaveNetDevice::Send(), and ns3::SeqTsHeader::SetSeq().
Referenced by SendIpExample().
Here is the call graph for this function:
Here is the caller graph for this function:
|
private |
Definition at line 105 of file wave-simple-device.cc.
References ns3::Packet::AddHeader(), first::devices, ns3::Mac48Address::GetBroadcast(), ns3::WaveNetDevice::SendX(), and ns3::SeqTsHeader::SetSeq().
Referenced by SendWsmpExample().
Here is the call graph for this function:
Here is the caller graph for this function:| void WaveNetDeviceExample::SendWsaExample | ( | void | ) |
Definition at line 224 of file wave-simple-device.cc.
References ns3::Simulator::Destroy(), first::devices, EXTENDED_ALTERNATING, ns3::Mac48Address::GetBroadcast(), ns3::Simulator::Run(), SCH1, ns3::Simulator::Schedule(), ns3::Seconds(), ns3::WaveNetDevice::StartSch(), ns3::WaveNetDevice::StartVsa(), ns3::Simulator::Stop(), ns3::WaveNetDevice::StopSch(), ns3::WaveNetDevice::StopVsa(), and ns3::VSA_TRANSMIT_IN_BOTHI.
Here is the call graph for this function:| void WaveNetDeviceExample::SendWsmpExample | ( | void | ) |
Definition at line 128 of file wave-simple-device.cc.
References CCH, ns3::Simulator::Destroy(), first::devices, EXTENDED_ALTERNATING, ns3::Simulator::Run(), SCH1, ns3::Simulator::Schedule(), ns3::Seconds(), SendOneWsmpPacket(), ns3::WaveNetDevice::StartSch(), and ns3::Simulator::Stop().
Here is the call graph for this function:
|
private |
Definition at line 56 of file wave-simple-device.cc.
|
private |
Definition at line 55 of file wave-simple-device.cc.