Interface to network animator. More...
#include <animation-interface.h>
Collaboration diagram for ns3::AnimationInterface:Classes | |
| class | AnimPacketInfo |
| class | AnimXmlElement |
| struct | Ipv4RoutePathElement |
| struct | Ipv4RouteTrackElement |
| struct | LinkPairCompare |
| struct | LinkProperties |
| struct | NodeSize |
| struct | P2pLinkNodeIdPair |
| struct | Rgb |
Public Types | |
| typedef void(* | AnimWriteCallback) (const char *str) |
| typedef for WriteCallBack used for listening to AnimationInterface write messages More... | |
| enum | CounterType { UINT32_COUNTER, DOUBLE_COUNTER } |
| Counter Types. More... | |
Public Member Functions | |
| AnimationInterface (const std::string filename) | |
| Constructor. More... | |
| ~AnimationInterface () | |
| Destructor for the animator interface. More... | |
| uint32_t | AddNodeCounter (std::string counterName, CounterType counterType) |
| Setup a node counter. More... | |
| uint32_t | AddResource (std::string resourcePath) |
| Add a resource such as the path to an image file. More... | |
| AnimationInterface & | AddSourceDestination (uint32_t fromNodeId, std::string destinationIpv4Address) |
| Helper function to print the routing path from a source node to destination IP. More... | |
| void | EnableIpv4L3ProtocolCounters (Time startTime, Time stopTime, Time pollInterval=Seconds(1)) |
| Enable tracking of Ipv4 L3 Protocol Counters such as Tx, Rx, Drop. More... | |
| AnimationInterface & | EnableIpv4RouteTracking (std::string fileName, Time startTime, Time stopTime, Time pollInterval=Seconds(5)) |
| Enable tracking of the Ipv4 routing table for all Nodes. More... | |
| AnimationInterface & | EnableIpv4RouteTracking (std::string fileName, Time startTime, Time stopTime, NodeContainer nc, Time pollInterval=Seconds(5)) |
| Enable tracking of the Ipv4 routing table for a set of Nodes. More... | |
| void | EnablePacketMetadata (bool enable=true) |
| Enable Packet metadata. More... | |
| void | EnableQueueCounters (Time startTime, Time stopTime, Time pollInterval=Seconds(1)) |
| Enable tracking of Queue Counters such as Enqueue, Dequeue, Queue Drops. More... | |
| void | EnableWifiMacCounters (Time startTime, Time stopTime, Time pollInterval=Seconds(1)) |
| Enable tracking of Wifi Mac Counters such as Tx, TxDrop, Rx, RxDrop. More... | |
| void | EnableWifiPhyCounters (Time startTime, Time stopTime, Time pollInterval=Seconds(1)) |
| Enable tracking of Wifi Phy Counters such as TxDrop, RxDrop. More... | |
| double | GetNodeEnergyFraction (Ptr< const Node > node) const |
| Get node's energy fraction (This used only for testing) More... | |
| uint64_t | GetTracePktCount () |
| Get trace file packet count (This used only for testing) More... | |
| bool | IsStarted (void) |
| Is AnimationInterface started. More... | |
| void | ResetAnimWriteCallback () |
| Reset the write callback function. More... | |
| void | SetAnimWriteCallback (AnimWriteCallback cb) |
| Set a callback function to listen to AnimationInterface write events. More... | |
| void | SetBackgroundImage (std::string fileName, double x, double y, double scaleX, double scaleY, double opacity) |
| Helper function to set the background image. More... | |
| void | SetMaxPktsPerTraceFile (uint64_t maxPktsPerFile) |
| Set Max packets per trace file. More... | |
| void | SetMobilityPollInterval (Time t) |
| Set mobility poll interval:WARNING: setting a low interval can cause slowness. More... | |
| void | SetStartTime (Time t) |
| Specify the time at which capture should start. More... | |
| void | SetStopTime (Time t) |
| Specify the time at which capture should stop. More... | |
| void | SkipPacketTracing () |
| Do not trace packets. More... | |
| void | UpdateLinkDescription (uint32_t fromNode, uint32_t toNode, std::string linkDescription) |
| Helper function to update the description for a link. More... | |
| void | UpdateLinkDescription (Ptr< Node > fromNode, Ptr< Node > toNode, std::string linkDescription) |
| Helper function to update the description for a link. More... | |
| void | UpdateNodeColor (Ptr< Node > n, uint8_t r, uint8_t g, uint8_t b) |
| Helper function to update the node color. More... | |
| void | UpdateNodeColor (uint32_t nodeId, uint8_t r, uint8_t g, uint8_t b) |
| Helper function to update the node color. More... | |
| void | UpdateNodeCounter (uint32_t nodeCounterId, uint32_t nodeId, double counter) |
| Helper function to update a node's counter referenced by the nodeCounterId. More... | |
| void | UpdateNodeDescription (Ptr< Node > n, std::string descr) |
| Helper function to update the description for a given node. More... | |
| void | UpdateNodeDescription (uint32_t nodeId, std::string descr) |
| Helper function to update the description for a given node. More... | |
| void | UpdateNodeImage (uint32_t nodeId, uint32_t resourceId) |
| Helper function to update the image of a node. More... | |
| void | UpdateNodeSize (uint32_t nodeId, double width, double height) |
| Helper function to update the size of a node. More... | |
Static Public Member Functions | |
| static bool | IsInitialized (void) |
| Check if AnimationInterface is initialized. More... | |
| static void | SetConstantPosition (Ptr< Node > n, double x, double y, double z=0) |
| Helper function to set Constant Position for a given node. More... | |
Private Types | |
| typedef std::map< uint64_t, AnimPacketInfo > | AnimUidPacketInfoMap |
| typedef std::map< uint32_t, double > | EnergyFractionMap |
| typedef std::vector< Ipv4RoutePathElement > | Ipv4RoutePathElements |
| typedef std::map< P2pLinkNodeIdPair, LinkProperties, LinkPairCompare > | LinkPropertiesMap |
| typedef std::map< uint32_t, Rgb > | NodeColorsMap |
| typedef std::map< uint32_t, uint64_t > | NodeCounterMap64 |
| typedef std::map< uint32_t, std::string > | NodeDescriptionsMap |
| enum | ProtocolType { UAN, LTE, WIFI, WIMAX, CSMA } |
Private Member Functions | |
| void | AddByteTag (uint64_t animUid, Ptr< const Packet > p) |
| void | AddPendingPacket (ProtocolType protocolType, uint64_t animUid, AnimPacketInfo pktInfo) |
| void | AddToIpv4AddressNodeIdTable (std::string, uint32_t) |
| void | CheckMaxPktsPerTraceFile () |
| void | ConnectCallbacks () |
| void | ConnectLte () |
| void | ConnectLteEnb (Ptr< Node > n, Ptr< LteEnbNetDevice > nd, uint32_t devIndex) |
| void | ConnectLteUe (Ptr< Node > n, Ptr< LteUeNetDevice > nd, uint32_t devIndex) |
| std::string | CounterTypeToString (CounterType counterType) |
| void | CsmaMacRxTrace (std::string context, Ptr< const Packet > p) |
| void | CsmaPhyRxEndTrace (std::string context, Ptr< const Packet > p) |
| void | CsmaPhyTxBeginTrace (std::string context, Ptr< const Packet > p) |
| void | CsmaPhyTxEndTrace (std::string context, Ptr< const Packet > p) |
| void | DequeueTrace (std::string context, Ptr< const Packet >) |
| void | DevTxTrace (std::string context, Ptr< const Packet > p, Ptr< NetDevice > tx, Ptr< NetDevice > rx, Time txTime, Time rxTime) |
| void | EnqueueTrace (std::string context, Ptr< const Packet >) |
| uint64_t | GetAnimUidFromPacket (Ptr< const Packet >) |
| const std::vector< std::string > | GetElementsFromContext (const std::string &context) const |
| std::string | GetIpv4Address (Ptr< NetDevice > nd) |
| std::string | GetIpv4RoutingTable (Ptr< Node > n) |
| std::string | GetMacAddress (Ptr< NetDevice > nd) |
| std::vector< Ptr< Node > > | GetMovedNodes () |
| std::string | GetNetAnimVersion () |
| Ptr< NetDevice > | GetNetDeviceFromContext (std::string context) |
| Ptr< Node > | GetNodeFromContext (const std::string &context) const |
| std::string | GetPacketMetadata (Ptr< const Packet > p) |
| Vector | GetPosition (Ptr< Node > n) |
| void | Ipv4DropTrace (std::string context, const Ipv4Header &, Ptr< const Packet >, Ipv4L3Protocol::DropReason, Ptr< Ipv4 >, uint32_t) |
| void | Ipv4RxTrace (std::string context, Ptr< const Packet >, Ptr< Ipv4 >, uint32_t) |
| void | Ipv4TxTrace (std::string context, Ptr< const Packet >, Ptr< Ipv4 >, uint32_t) |
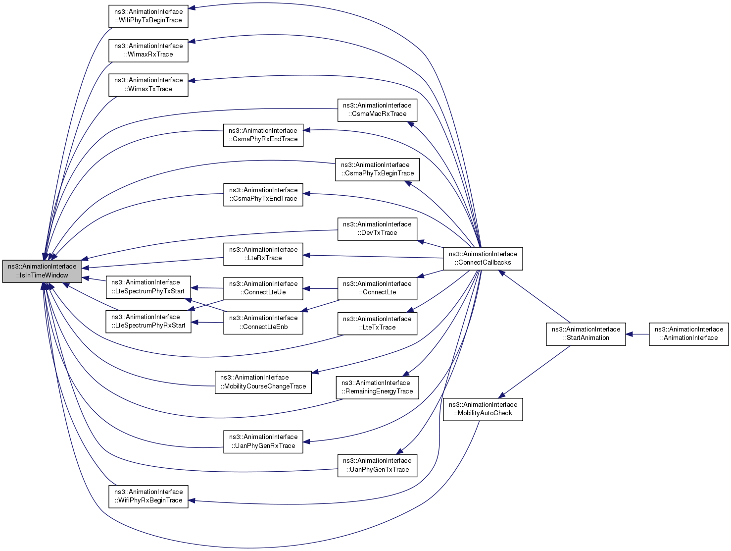
| bool | IsInTimeWindow () |
| bool | IsPacketPending (uint64_t animUid, ProtocolType protocolType) |
| void | LteRxTrace (std::string context, Ptr< const Packet > p, const Mac48Address &) |
| void | LteSpectrumPhyRxStart (std::string context, Ptr< const PacketBurst > pb) |
| void | LteSpectrumPhyTxStart (std::string context, Ptr< const PacketBurst > pb) |
| void | LteTxTrace (std::string context, Ptr< const Packet > p, const Mac48Address &) |
| void | MobilityAutoCheck () |
| void | MobilityCourseChangeTrace (Ptr< const MobilityModel > mob) |
| bool | NodeHasMoved (Ptr< Node > n, Vector newLocation) |
| void | OutputCsmaPacket (Ptr< const Packet > p, AnimPacketInfo &pktInfo) |
| void | OutputWirelessPacketRxInfo (Ptr< const Packet > p, AnimPacketInfo &pktInfo, uint64_t animUid) |
| void | OutputWirelessPacketTxInfo (Ptr< const Packet > p, AnimPacketInfo &pktInfo, uint64_t animUid) |
| AnimUidPacketInfoMap * | ProtocolTypeToPendingPackets (ProtocolType protocolType) |
| void | PurgePendingPackets (ProtocolType protocolType) |
| void | QueueDropTrace (std::string context, Ptr< const Packet >) |
| void | RecursiveIpv4RoutePathSearch (std::string fromIpv4, std::string toIpv4, Ipv4RoutePathElements &) |
| void | RemainingEnergyTrace (std::string context, double previousEnergy, double currentEnergy) |
| void | SetOutputFile (const std::string &fn, bool routing=false) |
| void | StartAnimation (bool restart=false) |
| void | StopAnimation (bool onlyAnimation=false) |
| void | TrackIpv4L3ProtocolCounters () |
| void | TrackIpv4Route () |
| void | TrackIpv4RoutePaths () |
| void | TrackQueueCounters () |
| void | TrackWifiMacCounters () |
| void | TrackWifiPhyCounters () |
| void | UanPhyGenRxTrace (std::string context, Ptr< const Packet >) |
| void | UanPhyGenTxTrace (std::string context, Ptr< const Packet >) |
| Vector | UpdatePosition (Ptr< Node > n) |
| Vector | UpdatePosition (Ptr< Node > n, Vector v) |
| void | WifiMacRxDropTrace (std::string context, Ptr< const Packet >) |
| void | WifiMacRxTrace (std::string context, Ptr< const Packet >) |
| void | WifiMacTxDropTrace (std::string context, Ptr< const Packet >) |
| void | WifiMacTxTrace (std::string context, Ptr< const Packet >) |
| void | WifiPhyRxBeginTrace (std::string context, Ptr< const Packet > p) |
| void | WifiPhyRxDropTrace (std::string context, Ptr< const Packet >) |
| void | WifiPhyTxBeginTrace (std::string context, Ptr< const Packet > p) |
| void | WifiPhyTxDropTrace (std::string context, Ptr< const Packet >) |
| void | WimaxRxTrace (std::string context, Ptr< const Packet > p, const Mac48Address &) |
| void | WimaxTxTrace (std::string context, Ptr< const Packet > p, const Mac48Address &) |
| void | WriteLinkProperties () |
| int | WriteN (const char *, uint32_t, FILE *f) |
| int | WriteN (const std::string &, FILE *f) |
| void | WriteNodeColors () |
| void | WriteNodeEnergies () |
| void | WriteNodes () |
| void | WriteNodeSizes () |
| void | WriteNodeUpdate (uint32_t nodeId) |
| void | WriteNonP2pLinkProperties (uint32_t id, std::string ipv4Address, std::string channelType) |
| void | WriteRoutePath (uint32_t nodeId, std::string destination, Ipv4RoutePathElements rpElements) |
| void | WriteXmlAddNodeCounter (uint32_t counterId, std::string counterName, CounterType counterType) |
| void | WriteXmlAddResource (uint32_t resourceId, std::string resourcePath) |
| void | WriteXmlAnim (bool routing=false) |
| void | WriteXmlClose (std::string name, bool routing=false) |
| void | WriteXmlLink (uint32_t fromId, uint32_t toLp, uint32_t toId) |
| void | WriteXmlNode (uint32_t id, uint32_t sysId, double locX, double locY) |
| void | WriteXmlNonP2pLinkProperties (uint32_t id, std::string ipv4Address, std::string channelType) |
| void | WriteXmlP (std::string pktType, uint32_t fId, double fbTx, double lbTx, uint32_t tId, double fbRx, double lbRx, std::string metaInfo="") |
| void | WriteXmlP (uint64_t animUid, std::string pktType, uint32_t fId, double fbTx, double lbTx) |
| void | WriteXmlPRef (uint64_t animUid, uint32_t fId, double fbTx, std::string metaInfo="") |
| void | WriteXmlRouting (uint32_t id, std::string routingInfo) |
| void | WriteXmlRp (uint32_t nodeId, std::string destination, Ipv4RoutePathElements rpElements) |
| void | WriteXmlUpdateBackground (std::string fileName, double x, double y, double scaleX, double scaleY, double opacity) |
| void | WriteXmlUpdateLink (uint32_t fromId, uint32_t toId, std::string) |
| void | WriteXmlUpdateNodeColor (uint32_t nodeId, uint8_t r, uint8_t g, uint8_t b) |
| void | WriteXmlUpdateNodeCounter (uint32_t counterId, uint32_t nodeId, double value) |
| void | WriteXmlUpdateNodeDescription (uint32_t nodeId) |
| void | WriteXmlUpdateNodeImage (uint32_t nodeId, uint32_t resourceId) |
| void | WriteXmlUpdateNodePosition (uint32_t nodeId, double x, double y) |
| void | WriteXmlUpdateNodeSize (uint32_t nodeId, double width, double height) |
Static Private Attributes | |
| static Rectangle * | userBoundary |
Interface to network animator.
Provides functions that facilitate communications with an external or internal network animator.
Definition at line 69 of file animation-interface.h.
|
private |
Definition at line 508 of file animation-interface.h.
| typedef void(* ns3::AnimationInterface::AnimWriteCallback) (const char *str) |
typedef for WriteCallBack used for listening to AnimationInterface write messages
Definition at line 94 of file animation-interface.h.
|
private |
Definition at line 509 of file animation-interface.h.
|
private |
Definition at line 510 of file animation-interface.h.
|
private |
Definition at line 505 of file animation-interface.h.
|
private |
Definition at line 507 of file animation-interface.h.
|
private |
Definition at line 514 of file animation-interface.h.
|
private |
Definition at line 506 of file animation-interface.h.
| ns3::AnimationInterface::AnimationInterface | ( | const std::string | filename | ) |
Constructor.
| filename | The Filename for the trace file used by the Animator |
Definition at line 63 of file animation-interface.cc.
References StartAnimation().
Here is the call graph for this function:| ns3::AnimationInterface::~AnimationInterface | ( | ) |
Destructor for the animator interface.
Definition at line 85 of file animation-interface.cc.
References StopAnimation().
Here is the call graph for this function:Definition at line 612 of file animation-interface.cc.
References ns3::Packet::AddByteTag(), and ns3::AnimByteTag::Set().
Referenced by CsmaPhyTxBeginTrace(), LteSpectrumPhyTxStart(), LteTxTrace(), UanPhyGenTxTrace(), WifiPhyTxBeginTrace(), and WimaxTxTrace().
Here is the call graph for this function:
Here is the caller graph for this function:| uint32_t ns3::AnimationInterface::AddNodeCounter | ( | std::string | counterName, |
| CounterType | counterType | ||
| ) |
Setup a node counter.
| counterName | A string to identify the counter |
| counterType | The type of the counter, such as uint32, double etc |
returns The id of the counter to be used as a reference for future
Definition at line 226 of file animation-interface.cc.
References m_nodeCounters, and WriteXmlAddNodeCounter().
Referenced by EnableIpv4L3ProtocolCounters(), EnableQueueCounters(), EnableWifiMacCounters(), EnableWifiPhyCounters(), and WriteNodeEnergies().
Here is the call graph for this function:
Here is the caller graph for this function:
|
private |
Definition at line 1145 of file animation-interface.cc.
References NS_ASSERT, and ProtocolTypeToPendingPackets().
Referenced by CsmaPhyTxBeginTrace(), CsmaPhyTxEndTrace(), LteSpectrumPhyTxStart(), LteTxTrace(), UanPhyGenTxTrace(), WifiPhyRxBeginTrace(), WifiPhyTxBeginTrace(), and WimaxTxTrace().
Here is the call graph for this function:
Here is the caller graph for this function:| uint32_t ns3::AnimationInterface::AddResource | ( | std::string | resourcePath | ) |
Add a resource such as the path to an image file.
| resourcePath | Absolute Path to an image/resource |
returns a number identifying the resource
Definition at line 235 of file animation-interface.cc.
References m_resources, and WriteXmlAddResource().
Here is the call graph for this function:| AnimationInterface & ns3::AnimationInterface::AddSourceDestination | ( | uint32_t | fromNodeId, |
| std::string | destinationIpv4Address | ||
| ) |
Helper function to print the routing path from a source node to destination IP.
Definition at line 200 of file animation-interface.cc.
References m_ipv4RouteTrackElements.
|
private |
Definition at line 1307 of file animation-interface.cc.
References m_ipv4ToNodeIdMap.
Referenced by WriteLinkProperties().
Here is the caller graph for this function:
|
private |
Definition at line 1703 of file animation-interface.cc.
References m_currentPktCount, m_maxPktsPerFile, NS_LOG_UNCOND, and StopAnimation().
Referenced by DevTxTrace(), OutputCsmaPacket(), OutputWirelessPacketRxInfo(), and OutputWirelessPacketTxInfo().
Here is the call graph for this function:
Here is the caller graph for this function:
|
private |
Definition at line 1389 of file animation-interface.cc.
References ns3::Config::Connect(), ConnectLte(), ns3::Config::ConnectWithoutContext(), CsmaMacRxTrace(), CsmaPhyRxEndTrace(), CsmaPhyTxBeginTrace(), CsmaPhyTxEndTrace(), DequeueTrace(), DevTxTrace(), EnqueueTrace(), Ipv4DropTrace(), Ipv4RxTrace(), Ipv4TxTrace(), LteRxTrace(), LteTxTrace(), ns3::MakeCallback(), MobilityCourseChangeTrace(), QueueDropTrace(), RemainingEnergyTrace(), UanPhyGenRxTrace(), UanPhyGenTxTrace(), WifiMacRxDropTrace(), WifiMacRxTrace(), WifiMacTxDropTrace(), WifiMacTxTrace(), WifiPhyRxBeginTrace(), WifiPhyRxDropTrace(), WifiPhyTxBeginTrace(), WifiPhyTxDropTrace(), WimaxRxTrace(), and WimaxTxTrace().
Referenced by StartAnimation().
Here is the call graph for this function:
Here is the caller graph for this function:
|
private |
Definition at line 1361 of file animation-interface.cc.
References ns3::NodeList::Begin(), ConnectLteEnb(), ConnectLteUe(), ns3::NodeList::End(), ns3::Node::GetDevice(), ns3::Node::GetNDevices(), and NS_ASSERT.
Referenced by ConnectCallbacks().
Here is the call graph for this function:
Here is the caller graph for this function:
|
private |
Definition at line 1315 of file animation-interface.cc.
References ns3::Node::GetId(), ns3::LteEnbNetDevice::GetPhy(), LteSpectrumPhyRxStart(), LteSpectrumPhyTxStart(), and ns3::MakeCallback().
Referenced by ConnectLte().
Here is the call graph for this function:
Here is the caller graph for this function:
|
private |
Definition at line 1339 of file animation-interface.cc.
References ns3::Node::GetId(), LteSpectrumPhyRxStart(), LteSpectrumPhyTxStart(), and ns3::MakeCallback().
Referenced by ConnectLte().
Here is the call graph for this function:
Here is the caller graph for this function:
|
private |
Definition at line 1227 of file animation-interface.cc.
References DOUBLE_COUNTER, and UINT32_COUNTER.
Referenced by WriteXmlAddNodeCounter().
Here is the caller graph for this function:Definition at line 1083 of file animation-interface.cc.
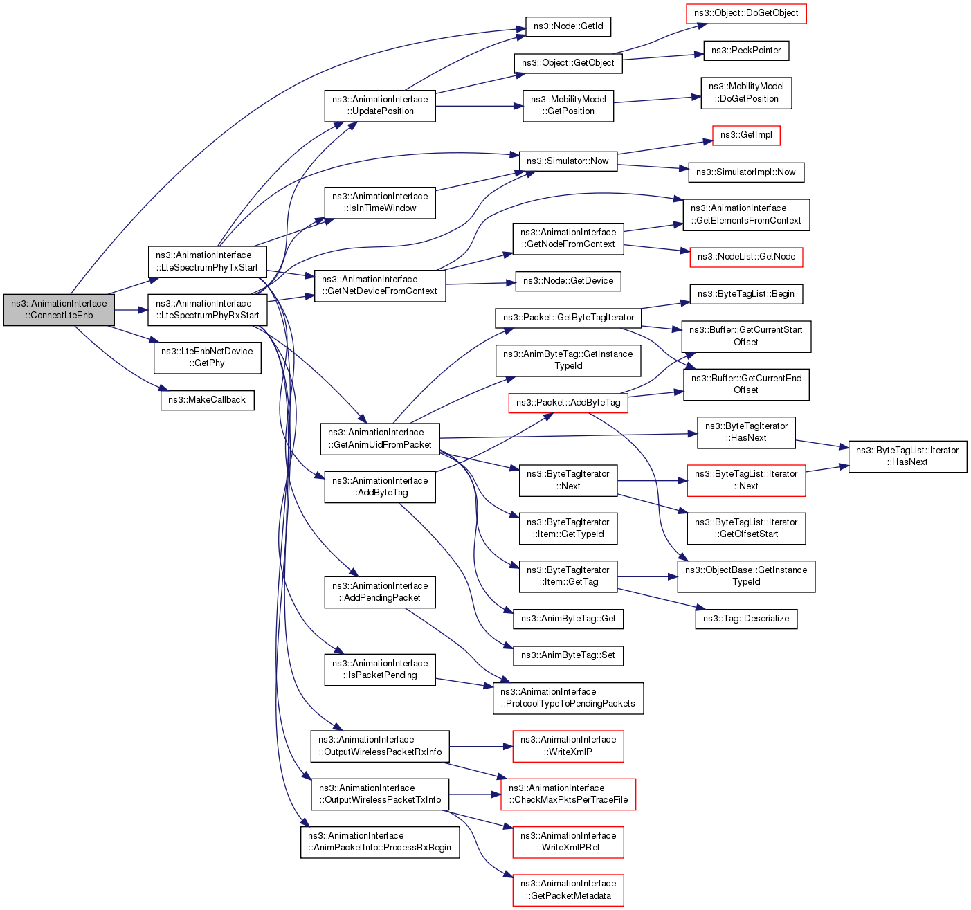
References CSMA, GetAnimUidFromPacket(), GetNetDeviceFromContext(), IsInTimeWindow(), IsPacketPending(), m_pendingCsmaPackets, m_started, m_trackPackets, NS_ASSERT, NS_LOG_FUNCTION, NS_LOG_INFO, NS_LOG_WARN, and OutputCsmaPacket().
Referenced by ConnectCallbacks().
Here is the call graph for this function:
Here is the caller graph for this function:
|
private |
Definition at line 1059 of file animation-interface.cc.
References CSMA, GetAnimUidFromPacket(), GetNetDeviceFromContext(), IsInTimeWindow(), IsPacketPending(), m_pendingCsmaPackets, m_started, m_trackPackets, ns3::Simulator::Now(), NS_ASSERT, NS_LOG_INFO, NS_LOG_WARN, OutputCsmaPacket(), ns3::AnimationInterface::AnimPacketInfo::ProcessRxBegin(), and UpdatePosition().
Referenced by ConnectCallbacks().
Here is the call graph for this function:
Here is the caller graph for this function:
|
private |
Definition at line 1016 of file animation-interface.cc.
References AddByteTag(), AddPendingPacket(), CSMA, gAnimUid, GetNetDeviceFromContext(), IsInTimeWindow(), m_started, m_trackPackets, ns3::Simulator::Now(), NS_ASSERT, NS_LOG_INFO, and UpdatePosition().
Referenced by ConnectCallbacks().
Here is the call graph for this function:
Here is the caller graph for this function:
|
private |
Definition at line 1034 of file animation-interface.cc.
References AddPendingPacket(), CSMA, GetAnimUidFromPacket(), GetNetDeviceFromContext(), ns3::Time::GetSeconds(), IsInTimeWindow(), IsPacketPending(), ns3::AnimationInterface::AnimPacketInfo::m_lbTx, m_pendingCsmaPackets, m_started, m_trackPackets, ns3::Simulator::Now(), NS_ASSERT, NS_FATAL_ERROR, NS_LOG_INFO, NS_LOG_WARN, and UpdatePosition().
Referenced by ConnectCallbacks().
Here is the call graph for this function:
Here is the caller graph for this function:Definition at line 719 of file animation-interface.cc.
References GetNodeFromContext(), and m_nodeQueueDequeue.
Referenced by ConnectCallbacks().
Here is the call graph for this function:
Here is the caller graph for this function:
|
private |
Definition at line 735 of file animation-interface.cc.
References CheckMaxPktsPerTraceFile(), GetPacketMetadata(), ns3::Time::GetSeconds(), IsInTimeWindow(), m_enablePacketMetadata, m_started, m_trackPackets, ns3::Simulator::Now(), NS_ASSERT, and WriteXmlP().
Referenced by ConnectCallbacks().
Here is the call graph for this function:
Here is the caller graph for this function:| void ns3::AnimationInterface::EnableIpv4L3ProtocolCounters | ( | Time | startTime, |
| Time | stopTime, | ||
| Time | pollInterval = Seconds (1) |
||
| ) |
Enable tracking of Ipv4 L3 Protocol Counters such as Tx, Rx, Drop.
| startTime | Start Time for capturing values |
| stopTime | Stop Time for capturing values |
| pollInterval | The periodic interval at which the counters are written to the trace file Default: 1s |
Definition at line 161 of file animation-interface.cc.
References AddNodeCounter(), ns3::NodeList::Begin(), DOUBLE_COUNTER, ns3::NodeList::End(), ns3::Node::GetId(), m_ipv4L3ProtocolCountersPollInterval, m_ipv4L3ProtocolCountersStopTime, m_ipv4L3ProtocolDropCounterId, m_ipv4L3ProtocolRxCounterId, m_ipv4L3ProtocolTxCounterId, m_nodeIpv4Drop, m_nodeIpv4Rx, m_nodeIpv4Tx, ns3::Simulator::Schedule(), stopTime, TrackIpv4L3ProtocolCounters(), and UpdateNodeCounter().
Here is the call graph for this function:| AnimationInterface & ns3::AnimationInterface::EnableIpv4RouteTracking | ( | std::string | fileName, |
| Time | startTime, | ||
| Time | stopTime, | ||
| Time | pollInterval = Seconds (5) |
||
| ) |
Enable tracking of the Ipv4 routing table for all Nodes.
| fileName | Trace file for storing routing table information |
| startTime | Start time for capture |
| stopTime | End time for capture |
| pollInterval | The periodic interval at which routing table information is polled Default: 5s |
Definition at line 182 of file animation-interface.cc.
References m_routingPollInterval, m_routingStopTime, ns3::Simulator::Schedule(), SetOutputFile(), stopTime, TrackIpv4Route(), and WriteXmlAnim().
Referenced by EnableIpv4RouteTracking().
Here is the call graph for this function:
Here is the caller graph for this function:| AnimationInterface & ns3::AnimationInterface::EnableIpv4RouteTracking | ( | std::string | fileName, |
| Time | startTime, | ||
| Time | stopTime, | ||
| NodeContainer | nc, | ||
| Time | pollInterval = Seconds (5) |
||
| ) |
Enable tracking of the Ipv4 routing table for a set of Nodes.
| fileName | Trace file for storing routing table information |
| startTime | Start time for capture |
| stopTime | End time for capture |
| nc | A NodeContainer containing nodes for which Routing table has to be tracked |
| pollInterval | The periodic interval at which routing table information is polled Default: 5s |
Definition at line 193 of file animation-interface.cc.
References EnableIpv4RouteTracking(), and m_routingNc.
Here is the call graph for this function:| void ns3::AnimationInterface::EnablePacketMetadata | ( | bool | enable = true | ) |
Enable Packet metadata.
| enable | if true enables writing the packet metadata to the XML trace file if false disables writing the packet metadata |
Definition at line 244 of file animation-interface.cc.
References ns3::Packet::EnablePrinting(), and m_enablePacketMetadata.
Here is the call graph for this function:| void ns3::AnimationInterface::EnableQueueCounters | ( | Time | startTime, |
| Time | stopTime, | ||
| Time | pollInterval = Seconds (1) |
||
| ) |
Enable tracking of Queue Counters such as Enqueue, Dequeue, Queue Drops.
| startTime | Start Time for capturing values |
| stopTime | Stop Time for capturing values |
| pollInterval | The periodic interval at which the counters are written to the trace file Default: 1s |
Definition at line 140 of file animation-interface.cc.
References AddNodeCounter(), ns3::NodeList::Begin(), DOUBLE_COUNTER, ns3::NodeList::End(), ns3::Node::GetId(), m_nodeQueueDequeue, m_nodeQueueDrop, m_nodeQueueEnqueue, m_queueCountersPollInterval, m_queueCountersStopTime, m_queueDequeueCounterId, m_queueDropCounterId, m_queueEnqueueCounterId, ns3::Simulator::Schedule(), stopTime, TrackQueueCounters(), and UpdateNodeCounter().
Here is the call graph for this function:| void ns3::AnimationInterface::EnableWifiMacCounters | ( | Time | startTime, |
| Time | stopTime, | ||
| Time | pollInterval = Seconds (1) |
||
| ) |
Enable tracking of Wifi Mac Counters such as Tx, TxDrop, Rx, RxDrop.
| startTime | Start Time for capturing values |
| stopTime | Stop Time for capturing values |
| pollInterval | The periodic interval at which the counters are written to the trace file Default: 1s |
Definition at line 116 of file animation-interface.cc.
References AddNodeCounter(), ns3::NodeList::Begin(), DOUBLE_COUNTER, ns3::NodeList::End(), ns3::Node::GetId(), m_nodeWifiMacRx, m_nodeWifiMacRxDrop, m_nodeWifiMacTx, m_nodeWifiMacTxDrop, m_wifiMacCountersPollInterval, m_wifiMacCountersStopTime, m_wifiMacRxCounterId, m_wifiMacRxDropCounterId, m_wifiMacTxCounterId, m_wifiMacTxDropCounterId, ns3::Simulator::Schedule(), stopTime, TrackWifiMacCounters(), and UpdateNodeCounter().
Here is the call graph for this function:| void ns3::AnimationInterface::EnableWifiPhyCounters | ( | Time | startTime, |
| Time | stopTime, | ||
| Time | pollInterval = Seconds (1) |
||
| ) |
Enable tracking of Wifi Phy Counters such as TxDrop, RxDrop.
| startTime | Start Time for capturing values |
| stopTime | Stop Time for capturing values |
| pollInterval | The periodic interval at which the counters are written to the trace file Default: 1s |
Definition at line 97 of file animation-interface.cc.
References AddNodeCounter(), ns3::NodeList::Begin(), DOUBLE_COUNTER, ns3::NodeList::End(), ns3::Node::GetId(), m_nodeWifiPhyRxDrop, m_nodeWifiPhyTxDrop, m_wifiPhyCountersPollInterval, m_wifiPhyCountersStopTime, m_wifiPhyRxDropCounterId, m_wifiPhyTxDropCounterId, ns3::Simulator::Schedule(), stopTime, TrackWifiPhyCounters(), and UpdateNodeCounter().
Here is the call graph for this function:Definition at line 711 of file animation-interface.cc.
References GetNodeFromContext(), and m_nodeQueueEnqueue.
Referenced by ConnectCallbacks().
Here is the call graph for this function:
Here is the caller graph for this function:Definition at line 586 of file animation-interface.cc.
References ns3::AnimByteTag::Get(), ns3::Packet::GetByteTagIterator(), ns3::AnimByteTag::GetInstanceTypeId(), ns3::ByteTagIterator::Item::GetTag(), ns3::ByteTagIterator::Item::GetTypeId(), ns3::ByteTagIterator::HasNext(), and ns3::ByteTagIterator::Next().
Referenced by CsmaMacRxTrace(), CsmaPhyRxEndTrace(), CsmaPhyTxEndTrace(), LteRxTrace(), LteSpectrumPhyRxStart(), UanPhyGenRxTrace(), WifiPhyRxBeginTrace(), and WimaxRxTrace().
Here is the call graph for this function:
Here is the caller graph for this function:
|
private |
Definition at line 544 of file animation-interface.cc.
Referenced by GetNetDeviceFromContext(), and GetNodeFromContext().
Here is the caller graph for this function:Definition at line 1521 of file animation-interface.cc.
References ns3::Ipv4InterfaceAddress::GetLocal(), ns3::NodeList::GetNode(), and NS_LOG_WARN.
Referenced by WriteLinkProperties().
Here is the call graph for this function:
Here is the caller graph for this function:Definition at line 1899 of file animation-interface.cc.
References ns3::Node::GetId(), ns3::Object::GetObject(), ns3::Ipv4::GetRoutingProtocol(), NS_ASSERT, and NS_LOG_WARN.
Referenced by TrackIpv4Route().
Here is the call graph for this function:
Here is the caller graph for this function:Definition at line 1512 of file animation-interface.cc.
Referenced by WriteLinkProperties().
Here is the caller graph for this function:Definition at line 455 of file animation-interface.cc.
References ns3::NodeList::Begin(), ns3::NodeList::End(), ns3::Object::GetObject(), ns3::MobilityModel::GetPosition(), GetPosition(), NodeHasMoved(), NS_ASSERT, and UpdatePosition().
Referenced by MobilityAutoCheck().
Here is the call graph for this function:
Here is the caller graph for this function:
|
private |
Definition at line 1716 of file animation-interface.cc.
References NETANIM_VERSION.
Referenced by WriteXmlAnim().
Here is the caller graph for this function:Definition at line 573 of file animation-interface.cc.
References ns3::Node::GetDevice(), GetElementsFromContext(), and GetNodeFromContext().
Referenced by CsmaMacRxTrace(), CsmaPhyRxEndTrace(), CsmaPhyTxBeginTrace(), CsmaPhyTxEndTrace(), LteRxTrace(), LteSpectrumPhyRxStart(), LteSpectrumPhyTxStart(), LteTxTrace(), UanPhyGenRxTrace(), UanPhyGenTxTrace(), WifiPhyRxBeginTrace(), WifiPhyTxBeginTrace(), WimaxRxTrace(), and WimaxTxTrace().
Here is the call graph for this function:
Here is the caller graph for this function:Get node's energy fraction (This used only for testing)
returns current node's remaining energy (between [0, 1])
Definition at line 389 of file animation-interface.cc.
References m_nodeEnergyFraction, and NS_ASSERT.
Referenced by AnimationRemainingEnergyTestCase::CheckLogic().
Here is the caller graph for this function:
|
private |
Definition at line 560 of file animation-interface.cc.
References GetElementsFromContext(), ns3::NodeList::GetNode(), and NS_ASSERT.
Referenced by DequeueTrace(), EnqueueTrace(), GetNetDeviceFromContext(), Ipv4DropTrace(), Ipv4RxTrace(), Ipv4TxTrace(), QueueDropTrace(), RemainingEnergyTrace(), WifiMacRxDropTrace(), WifiMacRxTrace(), WifiMacTxDropTrace(), WifiMacTxTrace(), WifiPhyRxDropTrace(), and WifiPhyTxDropTrace().
Here is the call graph for this function:
Here is the caller graph for this function:Definition at line 1249 of file animation-interface.cc.
References ns3::Packet::Print().
Referenced by DevTxTrace(), OutputCsmaPacket(), and OutputWirelessPacketTxInfo().
Here is the call graph for this function:
Here is the caller graph for this function:Definition at line 1501 of file animation-interface.cc.
References ns3::Node::GetId(), m_nodeLocation, and NS_FATAL_ERROR.
Referenced by GetMovedNodes(), MobilityAutoCheck(), MobilityCourseChangeTrace(), and NodeHasMoved().
Here is the call graph for this function:
Here is the caller graph for this function:| uint64_t ns3::AnimationInterface::GetTracePktCount | ( | ) |
Get trace file packet count (This used only for testing)
returns Number of packets recorded in the current trace file
Definition at line 1257 of file animation-interface.cc.
References m_currentPktCount.
Referenced by AnimationInterfaceTestCase::CheckLogic().
Here is the caller graph for this function:
|
private |
Definition at line 699 of file animation-interface.cc.
References GetNodeFromContext(), and m_nodeIpv4Drop.
Referenced by ConnectCallbacks().
Here is the call graph for this function:
Here is the caller graph for this function:
|
private |
Definition at line 692 of file animation-interface.cc.
References GetNodeFromContext(), and m_nodeIpv4Rx.
Referenced by ConnectCallbacks().
Here is the call graph for this function:
Here is the caller graph for this function:
|
private |
Definition at line 685 of file animation-interface.cc.
References GetNodeFromContext(), and m_nodeIpv4Tx.
Referenced by ConnectCallbacks().
Here is the call graph for this function:
Here is the caller graph for this function:
|
static |
Check if AnimationInterface is initialized.
Definition at line 254 of file animation-interface.cc.
References ns3::initialized.
|
private |
Definition at line 1659 of file animation-interface.cc.
References m_startTime, m_stopTime, and ns3::Simulator::Now().
Referenced by CsmaMacRxTrace(), CsmaPhyRxEndTrace(), CsmaPhyTxBeginTrace(), CsmaPhyTxEndTrace(), DevTxTrace(), LteRxTrace(), LteSpectrumPhyRxStart(), LteSpectrumPhyTxStart(), LteTxTrace(), MobilityAutoCheck(), MobilityCourseChangeTrace(), RemainingEnergyTrace(), UanPhyGenRxTrace(), UanPhyGenTxTrace(), WifiPhyRxBeginTrace(), WifiPhyTxBeginTrace(), WimaxRxTrace(), and WimaxTxTrace().
Here is the call graph for this function:
Here is the caller graph for this function:
|
private |
Definition at line 1153 of file animation-interface.cc.
References NS_ASSERT, and ProtocolTypeToPendingPackets().
Referenced by CsmaMacRxTrace(), CsmaPhyRxEndTrace(), CsmaPhyTxEndTrace(), LteRxTrace(), LteSpectrumPhyRxStart(), UanPhyGenRxTrace(), WifiPhyRxBeginTrace(), and WimaxRxTrace().
Here is the call graph for this function:
Here is the caller graph for this function:| bool ns3::AnimationInterface::IsStarted | ( | void | ) |
Is AnimationInterface started.
Definition at line 260 of file animation-interface.cc.
References m_started.
|
private |
Definition at line 926 of file animation-interface.cc.
References gAnimUid, GetAnimUidFromPacket(), GetNetDeviceFromContext(), IsInTimeWindow(), IsPacketPending(), LTE, m_pendingLtePackets, m_started, m_trackPackets, ns3::Simulator::Now(), NS_ASSERT, NS_LOG_INFO, NS_LOG_WARN, OutputWirelessPacketRxInfo(), ns3::AnimationInterface::AnimPacketInfo::ProcessRxBegin(), and UpdatePosition().
Referenced by ConnectCallbacks().
Here is the call graph for this function:
Here is the caller graph for this function:
|
private |
Definition at line 980 of file animation-interface.cc.
References gAnimUid, GetAnimUidFromPacket(), GetNetDeviceFromContext(), IsInTimeWindow(), IsPacketPending(), list, LTE, m_pendingLtePackets, m_started, m_trackPackets, ns3::Simulator::Now(), NS_ASSERT, NS_LOG_INFO, NS_LOG_WARN, OutputWirelessPacketRxInfo(), ns3::AnimationInterface::AnimPacketInfo::ProcessRxBegin(), and UpdatePosition().
Referenced by ConnectLteEnb(), and ConnectLteUe().
Here is the call graph for this function:
Here is the caller graph for this function:
|
private |
Definition at line 948 of file animation-interface.cc.
References AddByteTag(), AddPendingPacket(), gAnimUid, GetNetDeviceFromContext(), IsInTimeWindow(), list, LTE, m_started, m_trackPackets, ns3::Simulator::Now(), NS_ASSERT, NS_LOG_INFO, NS_LOG_WARN, OutputWirelessPacketTxInfo(), and UpdatePosition().
Referenced by ConnectLteEnb(), and ConnectLteUe().
Here is the call graph for this function:
Here is the caller graph for this function:
|
private |
Definition at line 907 of file animation-interface.cc.
References AddByteTag(), AddPendingPacket(), gAnimUid, GetNetDeviceFromContext(), IsInTimeWindow(), LTE, m_started, m_trackPackets, ns3::Simulator::Now(), NS_ASSERT, NS_LOG_INFO, OutputWirelessPacketTxInfo(), and UpdatePosition().
Referenced by ConnectCallbacks().
Here is the call graph for this function:
Here is the caller graph for this function:
|
private |
Definition at line 432 of file animation-interface.cc.
References CSMA, ns3::Node::GetId(), GetMovedNodes(), GetPosition(), ns3::Simulator::IsFinished(), IsInTimeWindow(), LTE, m_mobilityPollInterval, m_started, NS_ASSERT, PurgePendingPackets(), ns3::Simulator::Schedule(), WIFI, WIMAX, and WriteXmlUpdateNodePosition().
Referenced by StartAnimation().
Here is the call graph for this function:
Here is the caller graph for this function:
|
private |
Definition at line 397 of file animation-interface.cc.
References ns3::Node::GetId(), GetPosition(), IsInTimeWindow(), m_started, m_trackPackets, NS_ASSERT, UpdatePosition(), and WriteXmlUpdateNodePosition().
Referenced by ConnectCallbacks().
Here is the call graph for this function:
Here is the caller graph for this function:Definition at line 417 of file animation-interface.cc.
References GetPosition().
Referenced by GetMovedNodes().
Here is the call graph for this function:
Here is the caller graph for this function:
|
private |
Definition at line 1127 of file animation-interface.cc.
References CheckMaxPktsPerTraceFile(), GetPacketMetadata(), m_enablePacketMetadata, ns3::AnimationInterface::AnimPacketInfo::m_fbRx, ns3::AnimationInterface::AnimPacketInfo::m_fbTx, ns3::AnimationInterface::AnimPacketInfo::m_lbRx, ns3::AnimationInterface::AnimPacketInfo::m_lbTx, ns3::AnimationInterface::AnimPacketInfo::m_rxnd, ns3::AnimationInterface::AnimPacketInfo::m_txnd, NS_ASSERT, and WriteXmlP().
Referenced by CsmaMacRxTrace(), and CsmaPhyRxEndTrace().
Here is the call graph for this function:
Here is the caller graph for this function:
|
private |
Definition at line 1119 of file animation-interface.cc.
References CheckMaxPktsPerTraceFile(), ns3::AnimationInterface::AnimPacketInfo::m_fbRx, ns3::AnimationInterface::AnimPacketInfo::m_lbRx, ns3::AnimationInterface::AnimPacketInfo::m_rxnd, and WriteXmlP().
Referenced by LteRxTrace(), LteSpectrumPhyRxStart(), UanPhyGenRxTrace(), WifiPhyRxBeginTrace(), and WimaxRxTrace().
Here is the call graph for this function:
Here is the caller graph for this function:
|
private |
Definition at line 1106 of file animation-interface.cc.
References CheckMaxPktsPerTraceFile(), GetPacketMetadata(), m_enablePacketMetadata, ns3::AnimationInterface::AnimPacketInfo::m_fbTx, ns3::AnimationInterface::AnimPacketInfo::m_txnd, ns3::AnimationInterface::AnimPacketInfo::m_txNodeId, and WriteXmlPRef().
Referenced by LteSpectrumPhyTxStart(), LteTxTrace(), UanPhyGenTxTrace(), WifiPhyTxBeginTrace(), and WimaxTxTrace().
Here is the call graph for this function:
Here is the caller graph for this function:
|
private |
Definition at line 1189 of file animation-interface.cc.
References CSMA, LTE, m_pendingCsmaPackets, m_pendingLtePackets, m_pendingUanPackets, m_pendingWifiPackets, m_pendingWimaxPackets, UAN, WIFI, and WIMAX.
Referenced by AddPendingPacket(), IsPacketPending(), and PurgePendingPackets().
Here is the caller graph for this function:
|
private |
Definition at line 1161 of file animation-interface.cc.
References ns3::Time::GetSeconds(), ns3::AnimationInterface::AnimPacketInfo::m_fbTx, ns3::Simulator::Now(), NS_ASSERT, ProtocolTypeToPendingPackets(), and PURGE_INTERVAL.
Referenced by MobilityAutoCheck().
Here is the call graph for this function:
Here is the caller graph for this function:Definition at line 727 of file animation-interface.cc.
References GetNodeFromContext(), and m_nodeQueueDrop.
Referenced by ConnectCallbacks().
Here is the call graph for this function:
Here is the caller graph for this function:
|
private |
Definition at line 1917 of file animation-interface.cc.
References ns3::Socket::ERROR_NOROUTETOHOST, ns3::Ipv4Route::GetGateway(), ns3::Node::GetId(), ns3::NodeList::GetNode(), ns3::Object::GetObject(), ns3::Ipv4::GetRoutingProtocol(), m_ipv4ToNodeIdMap, NS_FATAL_ERROR, NS_LOG_DEBUG, NS_LOG_INFO, NS_LOG_WARN, and ns3::Ipv4Header::SetDestination().
Referenced by TrackIpv4RoutePaths().
Here is the call graph for this function:
Here is the caller graph for this function:
|
private |
Definition at line 620 of file animation-interface.cc.
References GetNodeFromContext(), IsInTimeWindow(), m_nodeEnergyFraction, m_remainingEnergyCounterId, m_started, NS_ASSERT, NS_LOG_INFO, and UpdateNodeCounter().
Referenced by ConnectCallbacks().
Here is the call graph for this function:
Here is the caller graph for this function:| void ns3::AnimationInterface::ResetAnimWriteCallback | ( | ) |
Reset the write callback function.
Definition at line 272 of file animation-interface.cc.
References m_writeCallback.
Referenced by StopAnimation().
Here is the caller graph for this function:| void ns3::AnimationInterface::SetAnimWriteCallback | ( | AnimWriteCallback | cb | ) |
Set a callback function to listen to AnimationInterface write events.
| cb | Address of callback function |
Definition at line 266 of file animation-interface.cc.
References m_writeCallback.
| void ns3::AnimationInterface::SetBackgroundImage | ( | std::string | fileName, |
| double | x, | ||
| double | y, | ||
| double | scaleX, | ||
| double | scaleY, | ||
| double | opacity | ||
| ) |
Helper function to set the background image.
| fileName | File name of the background image |
| x | X co-ordinate of the image |
| y | Y co-ordinate of the image |
| scaleX | X scale of the image |
| scaleY | Y scale of the image |
| opacity | Opacity of the background: A value between 0.0 and 1.0. 0.0 is transparent, 1.0 is opaque |
Definition at line 322 of file animation-interface.cc.
References NS_FATAL_ERROR, and WriteXmlUpdateBackground().
Here is the call graph for this function:
|
static |
Helper function to set Constant Position for a given node.
| n | Ptr to the node |
| x | X co-ordinate of the node |
| y | Y co-ordinate of the node |
| z | Z co-ordinate of the node |
Definition at line 285 of file animation-interface.cc.
References ns3::Object::AggregateObject(), ns3::Node::GetId(), ns3::Object::GetObject(), NS_ASSERT, and NS_LOG_INFO.
Here is the call graph for this function:| void ns3::AnimationInterface::SetMaxPktsPerTraceFile | ( | uint64_t | maxPktsPerFile | ) |
Set Max packets per trace file.
| maxPktsPerFile | The maximum number of packets per trace file. AnimationInterface will create trace files with the following filenames : filename, filename-1, filename-2..., filename-N where each file contains packet info for 'maxPktsPerFile' number of packets |
Definition at line 220 of file animation-interface.cc.
References m_maxPktsPerFile.
| void ns3::AnimationInterface::SetMobilityPollInterval | ( | Time | t | ) |
Set mobility poll interval:WARNING: setting a low interval can cause slowness.
| t | Time interval between fetching mobility/position information Default: 0.25s |
Definition at line 278 of file animation-interface.cc.
References m_mobilityPollInterval.
|
private |
Definition at line 1669 of file animation-interface.cc.
References m_f, m_outputFileName, m_routingF, m_routingFileName, NS_FATAL_ERROR, and NS_LOG_INFO.
Referenced by EnableIpv4RouteTracking(), and StartAnimation().
Here is the caller graph for this function:| void ns3::AnimationInterface::SetStartTime | ( | Time | t | ) |
Specify the time at which capture should start.
| t | The time at which AnimationInterface should begin capture of traffic info |
Definition at line 208 of file animation-interface.cc.
References m_startTime.
| void ns3::AnimationInterface::SetStopTime | ( | Time | t | ) |
Specify the time at which capture should stop.
| t | The time at which AnimationInterface should stop capture of traffic info |
Definition at line 214 of file animation-interface.cc.
References m_stopTime.
| void ns3::AnimationInterface::SkipPacketTracing | ( | ) |
Do not trace packets.
This helps reduce the trace file size if AnimationInterface is solely used for tracking mobility, routing paths and counters
Definition at line 91 of file animation-interface.cc.
References m_trackPackets.
|
private |
Definition at line 1288 of file animation-interface.cc.
References ConnectCallbacks(), m_currentPktCount, m_mobilityPollInterval, m_outputFileName, m_started, MobilityAutoCheck(), ns3::Simulator::Schedule(), SetOutputFile(), WriteLinkProperties(), WriteNodeColors(), WriteNodeEnergies(), WriteNodes(), WriteNodeSizes(), and WriteXmlAnim().
Referenced by AnimationInterface().
Here is the call graph for this function:
Here is the caller graph for this function:
|
private |
Definition at line 1263 of file animation-interface.cc.
References m_f, m_routingF, m_started, NS_LOG_INFO, ResetAnimWriteCallback(), and WriteXmlClose().
Referenced by CheckMaxPktsPerTraceFile(), and ~AnimationInterface().
Here is the call graph for this function:
Here is the caller graph for this function:
|
private |
Definition at line 1853 of file animation-interface.cc.
References ns3::NodeList::Begin(), ns3::NodeList::End(), ns3::Node::GetId(), m_ipv4L3ProtocolCountersPollInterval, m_ipv4L3ProtocolCountersStopTime, m_ipv4L3ProtocolDropCounterId, m_ipv4L3ProtocolRxCounterId, m_ipv4L3ProtocolTxCounterId, m_nodeIpv4Drop, m_nodeIpv4Rx, m_nodeIpv4Tx, ns3::Simulator::Now(), NS_LOG_INFO, ns3::Simulator::Schedule(), and UpdateNodeCounter().
Referenced by EnableIpv4L3ProtocolCounters().
Here is the call graph for this function:
Here is the caller graph for this function:
|
private |
Definition at line 1871 of file animation-interface.cc.
References ns3::NodeList::Begin(), ns3::NodeContainer::Begin(), ns3::NodeList::End(), ns3::NodeContainer::End(), ns3::Node::GetId(), GetIpv4RoutingTable(), ns3::NodeContainer::GetN(), m_routingNc, m_routingPollInterval, m_routingStopTime, ns3::Simulator::Now(), NS_LOG_INFO, ns3::Simulator::Schedule(), TrackIpv4RoutePaths(), and WriteXmlRouting().
Referenced by EnableIpv4RouteTracking().
Here is the call graph for this function:
Here is the caller graph for this function:
|
private |
Definition at line 1725 of file animation-interface.cc.
References ns3::AnimationInterface::Ipv4RouteTrackElement::destination, ns3::AnimationInterface::Ipv4RouteTrackElement::fromNodeId, ns3::Ipv4Route::GetGateway(), ns3::NodeList::GetNode(), ns3::Object::GetObject(), ns3::Ipv4::GetRoutingProtocol(), m_ipv4RouteTrackElements, m_ipv4ToNodeIdMap, NS_FATAL_ERROR, NS_LOG_INFO, NS_LOG_WARN, RecursiveIpv4RoutePathSearch(), ns3::Ipv4Header::SetDestination(), and WriteRoutePath().
Referenced by TrackIpv4Route().
Here is the call graph for this function:
Here is the caller graph for this function:
|
private |
Definition at line 1799 of file animation-interface.cc.
References ns3::NodeList::Begin(), ns3::NodeList::End(), ns3::Node::GetId(), m_nodeQueueDequeue, m_nodeQueueDrop, m_nodeQueueEnqueue, m_queueCountersPollInterval, m_queueCountersStopTime, m_queueDequeueCounterId, m_queueDropCounterId, m_queueEnqueueCounterId, ns3::Simulator::Now(), NS_LOG_INFO, ns3::Simulator::Schedule(), and UpdateNodeCounter().
Referenced by EnableQueueCounters().
Here is the call graph for this function:
Here is the caller graph for this function:
|
private |
Definition at line 1817 of file animation-interface.cc.
References ns3::NodeList::Begin(), ns3::NodeList::End(), ns3::Node::GetId(), m_nodeWifiMacRx, m_nodeWifiMacRxDrop, m_nodeWifiMacTx, m_nodeWifiMacTxDrop, m_wifiMacCountersPollInterval, m_wifiMacCountersStopTime, m_wifiMacRxCounterId, m_wifiMacRxDropCounterId, m_wifiMacTxCounterId, m_wifiMacTxDropCounterId, ns3::Simulator::Now(), NS_LOG_INFO, ns3::Simulator::Schedule(), and UpdateNodeCounter().
Referenced by EnableWifiMacCounters().
Here is the call graph for this function:
Here is the caller graph for this function:
|
private |
Definition at line 1836 of file animation-interface.cc.
References ns3::NodeList::Begin(), ns3::NodeList::End(), ns3::Node::GetId(), m_nodeWifiPhyRxDrop, m_nodeWifiPhyTxDrop, m_wifiPhyCountersPollInterval, m_wifiPhyCountersStopTime, m_wifiPhyRxDropCounterId, m_wifiPhyTxDropCounterId, ns3::Simulator::Now(), NS_LOG_INFO, ns3::Simulator::Schedule(), and UpdateNodeCounter().
Referenced by EnableWifiPhyCounters().
Here is the call graph for this function:
Here is the caller graph for this function:
|
private |
Definition at line 781 of file animation-interface.cc.
References GetAnimUidFromPacket(), GetNetDeviceFromContext(), IsInTimeWindow(), IsPacketPending(), m_pendingUanPackets, m_started, m_trackPackets, ns3::Simulator::Now(), NS_ASSERT, NS_LOG_INFO, NS_LOG_WARN, OutputWirelessPacketRxInfo(), UAN, and UpdatePosition().
Referenced by ConnectCallbacks().
Here is the call graph for this function:
Here is the caller graph for this function:
|
private |
Definition at line 763 of file animation-interface.cc.
References AddByteTag(), AddPendingPacket(), gAnimUid, GetNetDeviceFromContext(), IsInTimeWindow(), m_pendingUanPackets, m_started, m_trackPackets, ns3::Simulator::Now(), NS_ASSERT, NS_LOG_INFO, OutputWirelessPacketTxInfo(), UAN, and UpdatePosition().
Referenced by ConnectCallbacks().
Here is the call graph for this function:
Here is the caller graph for this function:| void ns3::AnimationInterface::UpdateLinkDescription | ( | uint32_t | fromNode, |
| uint32_t | toNode, | ||
| std::string | linkDescription | ||
| ) |
Helper function to update the description for a link.
| fromNode | Node Id of the "from Node" of the p2p link |
| toNode | Node Id of the "to Node" of the p2p link |
| linkDescription | Description of the link such as link bandwidth |
Definition at line 356 of file animation-interface.cc.
References WriteXmlUpdateLink().
Referenced by modify().
Here is the call graph for this function:
Here is the caller graph for this function:| void ns3::AnimationInterface::UpdateLinkDescription | ( | Ptr< Node > | fromNode, |
| Ptr< Node > | toNode, | ||
| std::string | linkDescription | ||
| ) |
Helper function to update the description for a link.
| fromNode | Ptr to the "from Node" of the p2p link |
| toNode | Ptr to the "to Node" of the p2p link |
| linkDescription | Description of the link such as link bandwidth |
Definition at line 363 of file animation-interface.cc.
References ns3::Node::GetId(), NS_ASSERT, and WriteXmlUpdateLink().
Here is the call graph for this function:Helper function to update the node color.
| n | Ptr to the node |
| r | Red component value (0-255) |
| g | Green component value (0-255) |
| b | Blue component value (0-255) |
Definition at line 340 of file animation-interface.cc.
References ns3::Node::GetId().
Referenced by modify(), and WriteNodeColors().
Here is the call graph for this function:
Here is the caller graph for this function:| void ns3::AnimationInterface::UpdateNodeColor | ( | uint32_t | nodeId, |
| uint8_t | r, | ||
| uint8_t | g, | ||
| uint8_t | b | ||
| ) |
Helper function to update the node color.
| nodeId | Id of the node |
| r | Red component value (0-255) |
| g | Green component value (0-255) |
| b | Blue component value (0-255) |
Definition at line 346 of file animation-interface.cc.
References ns3::NodeList::GetNode(), m_nodeColors, NS_ASSERT, NS_LOG_INFO, and WriteXmlUpdateNodeColor().
Here is the call graph for this function:| void ns3::AnimationInterface::UpdateNodeCounter | ( | uint32_t | nodeCounterId, |
| uint32_t | nodeId, | ||
| double | counter | ||
| ) |
Helper function to update a node's counter referenced by the nodeCounterId.
| nodeCounterId | The counter Id obtained from AddNodeCounter |
| nodeId | Node Id of the node |
| counter | Current value of the counter |
Definition at line 312 of file animation-interface.cc.
References m_nodeCounters, NS_FATAL_ERROR, and WriteXmlUpdateNodeCounter().
Referenced by EnableIpv4L3ProtocolCounters(), EnableQueueCounters(), EnableWifiMacCounters(), EnableWifiPhyCounters(), modify(), RemainingEnergyTrace(), TrackIpv4L3ProtocolCounters(), TrackQueueCounters(), TrackWifiMacCounters(), TrackWifiPhyCounters(), and WriteNodeEnergies().
Here is the call graph for this function:
Here is the caller graph for this function:Helper function to update the description for a given node.
| n | Ptr to the node |
| descr | A string to briefly describe the node |
Definition at line 372 of file animation-interface.cc.
References ns3::Node::GetId().
Referenced by modify().
Here is the call graph for this function:
Here is the caller graph for this function:| void ns3::AnimationInterface::UpdateNodeDescription | ( | uint32_t | nodeId, |
| std::string | descr | ||
| ) |
Helper function to update the description for a given node.
| nodeId | Id of the node |
| descr | A string to briefly describe the node |
Definition at line 378 of file animation-interface.cc.
References ns3::NodeList::GetNode(), m_nodeDescriptions, NS_ASSERT, and WriteXmlUpdateNodeDescription().
Here is the call graph for this function:| void ns3::AnimationInterface::UpdateNodeImage | ( | uint32_t | nodeId, |
| uint32_t | resourceId | ||
| ) |
Helper function to update the image of a node.
| nodeId | Id of the node |
| resourceId | Id of the image resource that was previously added |
Definition at line 301 of file animation-interface.cc.
References m_resources, NS_FATAL_ERROR, NS_LOG_INFO, and WriteXmlUpdateNodeImage().
Referenced by modify().
Here is the call graph for this function:
Here is the caller graph for this function:| void ns3::AnimationInterface::UpdateNodeSize | ( | uint32_t | nodeId, |
| double | width, | ||
| double | height | ||
| ) |
Helper function to update the size of a node.
| nodeId | Id of the node |
| width | Width of the node |
| height | Height of the node |
Definition at line 332 of file animation-interface.cc.
References ns3::AnimationInterface::NodeSize::height, m_nodeSizes, ns3::AnimationInterface::NodeSize::width, and WriteXmlUpdateNodeSize().
Referenced by modify(), and WriteNodeSizes().
Here is the call graph for this function:
Here is the caller graph for this function:Definition at line 1478 of file animation-interface.cc.
References ns3::Node::GetId(), ns3::Object::GetObject(), ns3::MobilityModel::GetPosition(), m_nodeLocation, and NS_LOG_UNCOND.
Referenced by CsmaPhyRxEndTrace(), CsmaPhyTxBeginTrace(), CsmaPhyTxEndTrace(), GetMovedNodes(), LteRxTrace(), LteSpectrumPhyRxStart(), LteSpectrumPhyTxStart(), LteTxTrace(), MobilityCourseChangeTrace(), UanPhyGenRxTrace(), UanPhyGenTxTrace(), WifiPhyRxBeginTrace(), WifiPhyTxBeginTrace(), WimaxRxTrace(), WimaxTxTrace(), WriteLinkProperties(), and WriteNodes().
Here is the call graph for this function:
Here is the caller graph for this function:Definition at line 1494 of file animation-interface.cc.
References ns3::Node::GetId(), and m_nodeLocation.
Here is the call graph for this function:
|
private |
Definition at line 678 of file animation-interface.cc.
References GetNodeFromContext(), and m_nodeWifiMacRxDrop.
Referenced by ConnectCallbacks().
Here is the call graph for this function:
Here is the caller graph for this function:Definition at line 671 of file animation-interface.cc.
References GetNodeFromContext(), and m_nodeWifiMacRx.
Referenced by ConnectCallbacks().
Here is the call graph for this function:
Here is the caller graph for this function:
|
private |
Definition at line 664 of file animation-interface.cc.
References GetNodeFromContext(), and m_nodeWifiMacTxDrop.
Referenced by ConnectCallbacks().
Here is the call graph for this function:
Here is the caller graph for this function:Definition at line 657 of file animation-interface.cc.
References GetNodeFromContext(), and m_nodeWifiMacTx.
Referenced by ConnectCallbacks().
Here is the call graph for this function:
Here is the caller graph for this function:
|
private |
Definition at line 828 of file animation-interface.cc.
References AddPendingPacket(), ns3::WifiMacHeader::GetAddr2(), GetAnimUidFromPacket(), GetNetDeviceFromContext(), ns3::NodeList::GetNode(), IsInTimeWindow(), IsPacketPending(), m_macToNodeIdMap, m_pendingWifiPackets, m_started, m_trackPackets, ns3::Simulator::Now(), NS_ASSERT, NS_LOG_INFO, NS_LOG_WARN, OutputWirelessPacketRxInfo(), ns3::Packet::PeekHeader(), UpdatePosition(), and WIFI.
Referenced by ConnectCallbacks().
Here is the call graph for this function:
Here is the caller graph for this function:
|
private |
Definition at line 650 of file animation-interface.cc.
References GetNodeFromContext(), and m_nodeWifiPhyRxDrop.
Referenced by ConnectCallbacks().
Here is the call graph for this function:
Here is the caller graph for this function:
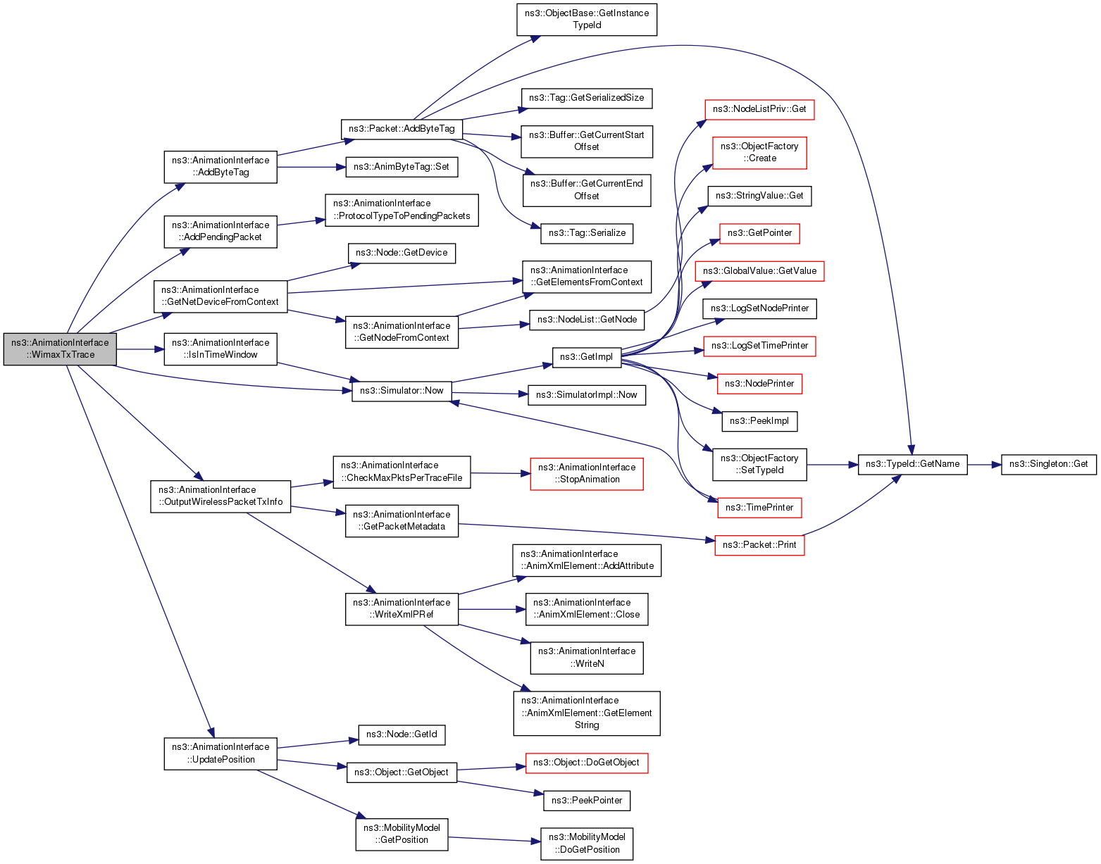
|
private |
Definition at line 803 of file animation-interface.cc.
References AddByteTag(), AddPendingPacket(), gAnimUid, ns3::Node::GetId(), GetNetDeviceFromContext(), IsInTimeWindow(), m_macToNodeIdMap, m_pendingWifiPackets, m_started, m_trackPackets, ns3::Simulator::Now(), NS_ASSERT, NS_LOG_INFO, OutputWirelessPacketTxInfo(), UpdatePosition(), and WIFI.
Referenced by ConnectCallbacks().
Here is the call graph for this function:
Here is the caller graph for this function:
|
private |
Definition at line 643 of file animation-interface.cc.
References GetNodeFromContext(), and m_nodeWifiPhyTxDrop.
Referenced by ConnectCallbacks().
Here is the call graph for this function:
Here is the caller graph for this function:
|
private |
Definition at line 889 of file animation-interface.cc.
References GetAnimUidFromPacket(), GetNetDeviceFromContext(), IsInTimeWindow(), IsPacketPending(), m_pendingWimaxPackets, m_started, m_trackPackets, ns3::Simulator::Now(), NS_ASSERT, NS_LOG_INFO, OutputWirelessPacketRxInfo(), ns3::AnimationInterface::AnimPacketInfo::ProcessRxBegin(), UpdatePosition(), and WIMAX.
Referenced by ConnectCallbacks().
Here is the call graph for this function:
Here is the caller graph for this function:
|
private |
Definition at line 870 of file animation-interface.cc.
References AddByteTag(), AddPendingPacket(), gAnimUid, GetNetDeviceFromContext(), IsInTimeWindow(), m_started, m_trackPackets, ns3::Simulator::Now(), NS_ASSERT, NS_LOG_INFO, OutputWirelessPacketTxInfo(), UpdatePosition(), and WIMAX.
Referenced by ConnectCallbacks().
Here is the call graph for this function:
Here is the caller graph for this function:
|
private |
Definition at line 1542 of file animation-interface.cc.
References AddToIpv4AddressNodeIdTable(), ns3::NodeList::Begin(), ns3::NodeList::End(), ns3::AnimationInterface::P2pLinkNodeIdPair::fromNode, ns3::Node::GetDevice(), ns3::Node::GetId(), GetIpv4Address(), GetMacAddress(), ns3::Node::GetNDevices(), m_linkProperties, NS_ASSERT, NS_LOG_DEBUG, NS_LOG_INFO, ns3::AnimationInterface::P2pLinkNodeIdPair::toNode, UpdatePosition(), WriteNonP2pLinkProperties(), and WriteXmlLink().
Referenced by StartAnimation().
Here is the call graph for this function:
Here is the caller graph for this function:
|
private |
Definition at line 498 of file animation-interface.cc.
References data.
Referenced by WriteN(), WriteXmlAddNodeCounter(), WriteXmlAddResource(), WriteXmlAnim(), WriteXmlClose(), WriteXmlLink(), WriteXmlNode(), WriteXmlNonP2pLinkProperties(), WriteXmlP(), WriteXmlPRef(), WriteXmlRouting(), WriteXmlRp(), WriteXmlUpdateBackground(), WriteXmlUpdateLink(), WriteXmlUpdateNodeColor(), WriteXmlUpdateNodeCounter(), WriteXmlUpdateNodeDescription(), WriteXmlUpdateNodeImage(), WriteXmlUpdateNodePosition(), and WriteXmlUpdateNodeSize().
Here is the caller graph for this function:
|
private |
Definition at line 486 of file animation-interface.cc.
References m_writeCallback, and WriteN().
Here is the call graph for this function:
|
private |
Definition at line 1617 of file animation-interface.cc.
References ns3::AnimationInterface::Rgb::b, ns3::NodeList::Begin(), ns3::NodeList::End(), ns3::AnimationInterface::Rgb::g, ns3::Node::GetId(), m_nodeColors, ns3::AnimationInterface::Rgb::r, and UpdateNodeColor().
Referenced by StartAnimation().
Here is the call graph for this function:
Here is the caller graph for this function:
|
private |
Definition at line 1645 of file animation-interface.cc.
References AddNodeCounter(), ns3::NodeList::Begin(), DOUBLE_COUNTER, ns3::NodeList::End(), ns3::Node::GetId(), ns3::NodeList::GetNode(), m_remainingEnergyCounterId, and UpdateNodeCounter().
Referenced by StartAnimation().
Here is the call graph for this function:
Here is the caller graph for this function:
|
private |
Definition at line 1605 of file animation-interface.cc.
References ns3::NodeList::Begin(), ns3::NodeList::End(), ns3::Node::GetId(), ns3::Node::GetSystemId(), NS_LOG_INFO, UpdatePosition(), and WriteXmlNode().
Referenced by StartAnimation().
Here is the call graph for this function:
Here is the caller graph for this function:
|
private |
Definition at line 1632 of file animation-interface.cc.
References ns3::NodeList::Begin(), ns3::NodeList::End(), ns3::Node::GetId(), m_nodeSizes, NS_LOG_INFO, and UpdateNodeSize().
Referenced by StartAnimation().
Here is the call graph for this function:
Here is the caller graph for this function:
|
private |
|
private |
Definition at line 538 of file animation-interface.cc.
References WriteXmlNonP2pLinkProperties().
Referenced by WriteLinkProperties().
Here is the call graph for this function:
Here is the caller graph for this function:
|
private |
Definition at line 521 of file animation-interface.cc.
References NS_LOG_INFO, and WriteXmlRp().
Referenced by TrackIpv4RoutePaths().
Here is the call graph for this function:
Here is the caller graph for this function:
|
private |
Definition at line 2207 of file animation-interface.cc.
References ns3::AnimationInterface::AnimXmlElement::AddAttribute(), ns3::AnimationInterface::AnimXmlElement::Close(), CounterTypeToString(), ns3::AnimationInterface::AnimXmlElement::GetElementString(), m_f, and WriteN().
Referenced by AddNodeCounter().
Here is the call graph for this function:
Here is the caller graph for this function:
|
private |
Definition at line 2218 of file animation-interface.cc.
References ns3::AnimationInterface::AnimXmlElement::AddAttribute(), ns3::AnimationInterface::AnimXmlElement::Close(), ns3::AnimationInterface::AnimXmlElement::GetElementString(), m_f, and WriteN().
Referenced by AddResource().
Here is the call graph for this function:
Here is the caller graph for this function:
|
private |
Definition at line 2038 of file animation-interface.cc.
References ns3::AnimationInterface::AnimXmlElement::AddAttribute(), ns3::AnimationInterface::AnimXmlElement::Close(), ns3::AnimationInterface::AnimXmlElement::GetElementString(), GetNetAnimVersion(), m_f, m_routingF, and WriteN().
Referenced by EnableIpv4RouteTracking(), and StartAnimation().
Here is the call graph for this function:
Here is the caller graph for this function:
|
private |
Definition at line 2057 of file animation-interface.cc.
References m_f, m_routingF, and WriteN().
Referenced by StopAnimation().
Here is the call graph for this function:
Here is the caller graph for this function:
|
private |
Definition at line 2095 of file animation-interface.cc.
References ns3::AnimationInterface::AnimXmlElement::AddAttribute(), ns3::AnimationInterface::AnimXmlElement::Close(), ns3::AnimationInterface::LinkProperties::fromNodeDescription, ns3::AnimationInterface::AnimXmlElement::GetElementString(), ns3::AnimationInterface::LinkProperties::linkDescription, m_f, m_linkProperties, ns3::AnimationInterface::LinkProperties::toNodeDescription, and WriteN().
Referenced by WriteLinkProperties().
Here is the call graph for this function:
Here is the caller graph for this function:
|
private |
Definition at line 2071 of file animation-interface.cc.
References ns3::AnimationInterface::AnimXmlElement::AddAttribute(), ns3::AnimationInterface::AnimXmlElement::Close(), ns3::AnimationInterface::AnimXmlElement::GetElementString(), m_f, and WriteN().
Referenced by WriteNodes().
Here is the call graph for this function:
Here is the caller graph for this function:
|
private |
Definition at line 2322 of file animation-interface.cc.
References ns3::AnimationInterface::AnimXmlElement::AddAttribute(), ns3::AnimationInterface::AnimXmlElement::Close(), ns3::AnimationInterface::AnimXmlElement::GetElementString(), m_f, and WriteN().
Referenced by WriteNonP2pLinkProperties().
Here is the call graph for this function:
Here is the caller graph for this function:
|
private |
Definition at line 2188 of file animation-interface.cc.
References ns3::AnimationInterface::AnimXmlElement::AddAttribute(), ns3::AnimationInterface::AnimXmlElement::Close(), ns3::AnimationInterface::AnimXmlElement::GetElementString(), m_f, and WriteN().
Referenced by DevTxTrace(), OutputCsmaPacket(), and OutputWirelessPacketRxInfo().
Here is the call graph for this function:
Here is the caller graph for this function:
|
private |
Definition at line 2176 of file animation-interface.cc.
References ns3::AnimationInterface::AnimXmlElement::AddAttribute(), ns3::AnimationInterface::AnimXmlElement::Close(), ns3::AnimationInterface::AnimXmlElement::GetElementString(), m_f, and WriteN().
Here is the call graph for this function:
|
private |
Definition at line 2161 of file animation-interface.cc.
References ns3::AnimationInterface::AnimXmlElement::AddAttribute(), ns3::AnimationInterface::AnimXmlElement::Close(), ns3::AnimationInterface::AnimXmlElement::GetElementString(), m_f, and WriteN().
Referenced by OutputWirelessPacketTxInfo().
Here is the call graph for this function:
Here is the caller graph for this function:
|
private |
Definition at line 2125 of file animation-interface.cc.
References ns3::AnimationInterface::AnimXmlElement::AddAttribute(), ns3::AnimationInterface::AnimXmlElement::Close(), ns3::AnimationInterface::AnimXmlElement::GetElementString(), m_routingF, ns3::Simulator::Now(), and WriteN().
Referenced by TrackIpv4Route().
Here is the call graph for this function:
Here is the caller graph for this function:
|
private |
Definition at line 2136 of file animation-interface.cc.
References ns3::AnimationInterface::AnimXmlElement::Add(), ns3::AnimationInterface::AnimXmlElement::AddAttribute(), ns3::AnimationInterface::AnimXmlElement::AddLineBreak(), ns3::AnimationInterface::AnimXmlElement::Close(), ns3::AnimationInterface::AnimXmlElement::CloseTag(), ns3::AnimationInterface::AnimXmlElement::GetElementString(), m_routingF, ns3::AnimationInterface::Ipv4RoutePathElement::nextHop, ns3::AnimationInterface::Ipv4RoutePathElement::nodeId, ns3::Simulator::Now(), and WriteN().
Referenced by WriteRoutePath().
Here is the call graph for this function:
Here is the caller graph for this function:
|
private |
Definition at line 2308 of file animation-interface.cc.
References ns3::AnimationInterface::AnimXmlElement::AddAttribute(), ns3::AnimationInterface::AnimXmlElement::Close(), ns3::AnimationInterface::AnimXmlElement::GetElementString(), m_f, and WriteN().
Referenced by SetBackgroundImage().
Here is the call graph for this function:
Here is the caller graph for this function:
|
private |
Definition at line 2083 of file animation-interface.cc.
References ns3::AnimationInterface::AnimXmlElement::AddAttribute(), ns3::AnimationInterface::AnimXmlElement::Close(), ns3::AnimationInterface::AnimXmlElement::GetElementString(), m_f, ns3::Simulator::Now(), and WriteN().
Referenced by UpdateLinkDescription().
Here is the call graph for this function:
Here is the caller graph for this function:
|
private |
Definition at line 2266 of file animation-interface.cc.
References ns3::AnimationInterface::AnimXmlElement::AddAttribute(), ns3::AnimationInterface::AnimXmlElement::Close(), ns3::AnimationInterface::AnimXmlElement::GetElementString(), m_f, ns3::Simulator::Now(), and WriteN().
Referenced by UpdateNodeColor().
Here is the call graph for this function:
Here is the caller graph for this function:
|
private |
Definition at line 2296 of file animation-interface.cc.
References ns3::AnimationInterface::AnimXmlElement::AddAttribute(), ns3::AnimationInterface::AnimXmlElement::Close(), ns3::AnimationInterface::AnimXmlElement::GetElementString(), m_f, ns3::Simulator::Now(), and WriteN().
Referenced by UpdateNodeCounter().
Here is the call graph for this function:
Here is the caller graph for this function:
|
private |
Definition at line 2280 of file animation-interface.cc.
References ns3::AnimationInterface::AnimXmlElement::AddAttribute(), ns3::AnimationInterface::AnimXmlElement::Close(), ns3::AnimationInterface::AnimXmlElement::GetElementString(), m_f, m_nodeDescriptions, ns3::Simulator::Now(), and WriteN().
Referenced by UpdateNodeDescription().
Here is the call graph for this function:
Here is the caller graph for this function:
|
private |
Definition at line 2228 of file animation-interface.cc.
References ns3::AnimationInterface::AnimXmlElement::AddAttribute(), ns3::AnimationInterface::AnimXmlElement::Close(), ns3::AnimationInterface::AnimXmlElement::GetElementString(), m_f, ns3::Simulator::Now(), and WriteN().
Referenced by UpdateNodeImage().
Here is the call graph for this function:
Here is the caller graph for this function:
|
private |
Definition at line 2253 of file animation-interface.cc.
References ns3::AnimationInterface::AnimXmlElement::AddAttribute(), ns3::AnimationInterface::AnimXmlElement::Close(), ns3::AnimationInterface::AnimXmlElement::GetElementString(), m_f, ns3::Simulator::Now(), and WriteN().
Referenced by MobilityAutoCheck(), and MobilityCourseChangeTrace().
Here is the call graph for this function:
Here is the caller graph for this function:
|
private |
Definition at line 2240 of file animation-interface.cc.
References ns3::AnimationInterface::AnimXmlElement::AddAttribute(), ns3::AnimationInterface::AnimXmlElement::Close(), ns3::AnimationInterface::AnimXmlElement::GetElementString(), m_f, ns3::Simulator::Now(), and WriteN().
Referenced by UpdateNodeSize().
Here is the call graph for this function:
Here is the caller graph for this function:
|
private |
Definition at line 541 of file animation-interface.h.
Referenced by CsmaPhyTxBeginTrace(), LteRxTrace(), LteSpectrumPhyRxStart(), LteSpectrumPhyTxStart(), LteTxTrace(), UanPhyGenTxTrace(), WifiPhyTxBeginTrace(), and WimaxTxTrace().
|
private |
Definition at line 595 of file animation-interface.h.
Referenced by CheckMaxPktsPerTraceFile(), GetTracePktCount(), and StartAnimation().
|
private |
Definition at line 544 of file animation-interface.h.
Referenced by DevTxTrace(), EnablePacketMetadata(), OutputCsmaPacket(), and OutputWirelessPacketTxInfo().
|
private |
Definition at line 537 of file animation-interface.h.
Referenced by SetOutputFile(), StopAnimation(), WriteXmlAddNodeCounter(), WriteXmlAddResource(), WriteXmlAnim(), WriteXmlClose(), WriteXmlLink(), WriteXmlNode(), WriteXmlNonP2pLinkProperties(), WriteXmlP(), WriteXmlPRef(), WriteXmlUpdateBackground(), WriteXmlUpdateLink(), WriteXmlUpdateNodeColor(), WriteXmlUpdateNodeCounter(), WriteXmlUpdateNodeDescription(), WriteXmlUpdateNodeImage(), WriteXmlUpdateNodePosition(), and WriteXmlUpdateNodeSize().
|
private |
Definition at line 554 of file animation-interface.h.
Referenced by EnableIpv4L3ProtocolCounters(), and TrackIpv4L3ProtocolCounters().
|
private |
Definition at line 553 of file animation-interface.h.
Referenced by EnableIpv4L3ProtocolCounters(), and TrackIpv4L3ProtocolCounters().
|
private |
Definition at line 569 of file animation-interface.h.
Referenced by EnableIpv4L3ProtocolCounters(), and TrackIpv4L3ProtocolCounters().
|
private |
Definition at line 568 of file animation-interface.h.
Referenced by EnableIpv4L3ProtocolCounters(), and TrackIpv4L3ProtocolCounters().
|
private |
Definition at line 567 of file animation-interface.h.
Referenced by EnableIpv4L3ProtocolCounters(), and TrackIpv4L3ProtocolCounters().
|
private |
Definition at line 596 of file animation-interface.h.
Referenced by AddSourceDestination(), and TrackIpv4RoutePaths().
|
private |
Definition at line 590 of file animation-interface.h.
Referenced by AddToIpv4AddressNodeIdTable(), RecursiveIpv4RoutePathSearch(), and TrackIpv4RoutePaths().
|
private |
Definition at line 593 of file animation-interface.h.
Referenced by WriteLinkProperties(), and WriteXmlLink().
|
private |
Definition at line 589 of file animation-interface.h.
Referenced by WifiPhyRxBeginTrace(), and WifiPhyTxBeginTrace().
|
private |
Definition at line 547 of file animation-interface.h.
Referenced by CheckMaxPktsPerTraceFile(), and SetMaxPktsPerTraceFile().
|
private |
Definition at line 539 of file animation-interface.h.
Referenced by MobilityAutoCheck(), SetMobilityPollInterval(), and StartAnimation().
|
private |
Definition at line 591 of file animation-interface.h.
Referenced by UpdateNodeColor(), and WriteNodeColors().
|
private |
Definition at line 599 of file animation-interface.h.
Referenced by AddNodeCounter(), and UpdateNodeCounter().
|
private |
Definition at line 592 of file animation-interface.h.
Referenced by UpdateNodeDescription(), and WriteXmlUpdateNodeDescription().
|
private |
Definition at line 594 of file animation-interface.h.
Referenced by GetNodeEnergyFraction(), and RemainingEnergyTrace().
|
private |
Definition at line 602 of file animation-interface.h.
Referenced by EnableIpv4L3ProtocolCounters(), Ipv4DropTrace(), and TrackIpv4L3ProtocolCounters().
|
private |
Definition at line 604 of file animation-interface.h.
Referenced by EnableIpv4L3ProtocolCounters(), Ipv4RxTrace(), and TrackIpv4L3ProtocolCounters().
|
private |
Definition at line 603 of file animation-interface.h.
Referenced by EnableIpv4L3ProtocolCounters(), Ipv4TxTrace(), and TrackIpv4L3ProtocolCounters().
|
private |
Definition at line 588 of file animation-interface.h.
Referenced by GetPosition(), and UpdatePosition().
|
private |
Definition at line 606 of file animation-interface.h.
Referenced by DequeueTrace(), EnableQueueCounters(), and TrackQueueCounters().
|
private |
Definition at line 607 of file animation-interface.h.
Referenced by EnableQueueCounters(), QueueDropTrace(), and TrackQueueCounters().
|
private |
Definition at line 605 of file animation-interface.h.
Referenced by EnableQueueCounters(), EnqueueTrace(), and TrackQueueCounters().
|
private |
Definition at line 597 of file animation-interface.h.
Referenced by UpdateNodeSize(), and WriteNodeSizes().
|
private |
Definition at line 610 of file animation-interface.h.
Referenced by EnableWifiMacCounters(), TrackWifiMacCounters(), and WifiMacRxTrace().
|
private |
Definition at line 611 of file animation-interface.h.
Referenced by EnableWifiMacCounters(), TrackWifiMacCounters(), and WifiMacRxDropTrace().
|
private |
Definition at line 608 of file animation-interface.h.
Referenced by EnableWifiMacCounters(), TrackWifiMacCounters(), and WifiMacTxTrace().
|
private |
Definition at line 609 of file animation-interface.h.
Referenced by EnableWifiMacCounters(), TrackWifiMacCounters(), and WifiMacTxDropTrace().
|
private |
Definition at line 613 of file animation-interface.h.
Referenced by EnableWifiPhyCounters(), TrackWifiPhyCounters(), and WifiPhyRxDropTrace().
|
private |
Definition at line 612 of file animation-interface.h.
Referenced by EnableWifiPhyCounters(), TrackWifiPhyCounters(), and WifiPhyTxDropTrace().
|
private |
Definition at line 548 of file animation-interface.h.
|
private |
Definition at line 540 of file animation-interface.h.
Referenced by SetOutputFile(), and StartAnimation().
|
private |
Definition at line 586 of file animation-interface.h.
Referenced by CsmaMacRxTrace(), CsmaPhyRxEndTrace(), CsmaPhyTxEndTrace(), and ProtocolTypeToPendingPackets().
|
private |
Definition at line 585 of file animation-interface.h.
Referenced by LteRxTrace(), LteSpectrumPhyRxStart(), and ProtocolTypeToPendingPackets().
|
private |
Definition at line 587 of file animation-interface.h.
Referenced by ProtocolTypeToPendingPackets(), UanPhyGenRxTrace(), and UanPhyGenTxTrace().
|
private |
Definition at line 583 of file animation-interface.h.
Referenced by ProtocolTypeToPendingPackets(), WifiPhyRxBeginTrace(), and WifiPhyTxBeginTrace().
|
private |
Definition at line 584 of file animation-interface.h.
Referenced by ProtocolTypeToPendingPackets(), and WimaxRxTrace().
|
private |
Definition at line 556 of file animation-interface.h.
Referenced by EnableQueueCounters(), and TrackQueueCounters().
|
private |
Definition at line 555 of file animation-interface.h.
Referenced by EnableQueueCounters(), and TrackQueueCounters().
|
private |
Definition at line 572 of file animation-interface.h.
Referenced by EnableQueueCounters(), and TrackQueueCounters().
|
private |
Definition at line 573 of file animation-interface.h.
Referenced by EnableQueueCounters(), and TrackQueueCounters().
|
private |
Definition at line 571 of file animation-interface.h.
Referenced by EnableQueueCounters(), and TrackQueueCounters().
|
private |
Definition at line 565 of file animation-interface.h.
Referenced by RemainingEnergyTrace(), and WriteNodeEnergies().
|
private |
Definition at line 598 of file animation-interface.h.
Referenced by AddResource(), and UpdateNodeImage().
|
private |
Definition at line 538 of file animation-interface.h.
Referenced by SetOutputFile(), StopAnimation(), WriteXmlAnim(), WriteXmlClose(), WriteXmlRouting(), and WriteXmlRp().
|
private |
Definition at line 550 of file animation-interface.h.
Referenced by SetOutputFile().
|
private |
Definition at line 552 of file animation-interface.h.
Referenced by EnableIpv4RouteTracking(), and TrackIpv4Route().
|
private |
Definition at line 551 of file animation-interface.h.
Referenced by EnableIpv4RouteTracking(), and TrackIpv4Route().
|
private |
Definition at line 549 of file animation-interface.h.
Referenced by EnableIpv4RouteTracking(), and TrackIpv4Route().
|
private |
Definition at line 543 of file animation-interface.h.
Referenced by CsmaMacRxTrace(), CsmaPhyRxEndTrace(), CsmaPhyTxBeginTrace(), CsmaPhyTxEndTrace(), DevTxTrace(), IsStarted(), LteRxTrace(), LteSpectrumPhyRxStart(), LteSpectrumPhyTxStart(), LteTxTrace(), MobilityAutoCheck(), MobilityCourseChangeTrace(), RemainingEnergyTrace(), StartAnimation(), StopAnimation(), UanPhyGenRxTrace(), UanPhyGenTxTrace(), WifiPhyRxBeginTrace(), WifiPhyTxBeginTrace(), WimaxRxTrace(), and WimaxTxTrace().
|
private |
Definition at line 545 of file animation-interface.h.
Referenced by IsInTimeWindow(), and SetStartTime().
|
private |
Definition at line 546 of file animation-interface.h.
Referenced by IsInTimeWindow(), and SetStopTime().
|
private |
Definition at line 562 of file animation-interface.h.
Referenced by CsmaMacRxTrace(), CsmaPhyRxEndTrace(), CsmaPhyTxBeginTrace(), CsmaPhyTxEndTrace(), DevTxTrace(), LteRxTrace(), LteSpectrumPhyRxStart(), LteSpectrumPhyTxStart(), LteTxTrace(), MobilityCourseChangeTrace(), SkipPacketTracing(), UanPhyGenRxTrace(), UanPhyGenTxTrace(), WifiPhyRxBeginTrace(), WifiPhyTxBeginTrace(), WimaxRxTrace(), and WimaxTxTrace().
|
private |
Definition at line 558 of file animation-interface.h.
Referenced by EnableWifiMacCounters(), and TrackWifiMacCounters().
|
private |
Definition at line 557 of file animation-interface.h.
Referenced by EnableWifiMacCounters(), and TrackWifiMacCounters().
|
private |
Definition at line 577 of file animation-interface.h.
Referenced by EnableWifiMacCounters(), and TrackWifiMacCounters().
|
private |
Definition at line 578 of file animation-interface.h.
Referenced by EnableWifiMacCounters(), and TrackWifiMacCounters().
|
private |
Definition at line 575 of file animation-interface.h.
Referenced by EnableWifiMacCounters(), and TrackWifiMacCounters().
|
private |
Definition at line 576 of file animation-interface.h.
Referenced by EnableWifiMacCounters(), and TrackWifiMacCounters().
|
private |
Definition at line 560 of file animation-interface.h.
Referenced by EnableWifiPhyCounters(), and TrackWifiPhyCounters().
|
private |
Definition at line 559 of file animation-interface.h.
Referenced by EnableWifiPhyCounters(), and TrackWifiPhyCounters().
|
private |
Definition at line 581 of file animation-interface.h.
Referenced by EnableWifiPhyCounters(), and TrackWifiPhyCounters().
|
private |
Definition at line 580 of file animation-interface.h.
Referenced by EnableWifiPhyCounters(), and TrackWifiPhyCounters().
|
private |
Definition at line 542 of file animation-interface.h.
Referenced by ResetAnimWriteCallback(), SetAnimWriteCallback(), and WriteN().
|
staticprivate |
Definition at line 561 of file animation-interface.h.