A Discrete-Event Network Simulator
API
ns3::Chunk Class Referenceabstract

abstract base class for ns3::Header and ns3::Trailer More...

#include <chunk.h>

+ Inheritance diagram for ns3::Chunk:
+ Collaboration diagram for ns3::Chunk:

Public Member Functions

virtual uint32_t Deserialize (Buffer::Iterator start)=0
 Deserialize the object from a buffer iterator. More...
 
virtual void Print (std::ostream &os) const =0
 Print the object contents. More...
 
- Public Member Functions inherited from ns3::ObjectBase
virtual ~ObjectBase ()
 Virtual destructor. More...
 
void GetAttribute (std::string name, AttributeValue &value) const
 Get the value of an attribute, raising fatal errors if unsuccessful. More...
 
bool GetAttributeFailSafe (std::string name, AttributeValue &value) const
 Get the value of an attribute without raising erros. More...
 
virtual TypeId GetInstanceTypeId (void) const =0
 Get the most derived TypeId for this Object. More...
 
void SetAttribute (std::string name, const AttributeValue &value)
 Set a single attribute, raising fatal errors if unsuccessful. More...
 
bool SetAttributeFailSafe (std::string name, const AttributeValue &value)
 Set a single attribute without raising errors. More...
 
bool TraceConnect (std::string name, std::string context, const CallbackBase &cb)
 Connect a TraceSource to a Callback with a context. More...
 
bool TraceConnectWithoutContext (std::string name, const CallbackBase &cb)
 Connect a TraceSource to a Callback without a context. More...
 
bool TraceDisconnect (std::string name, std::string context, const CallbackBase &cb)
 Disconnect from a TraceSource a Callback previously connected with a context. More...
 
bool TraceDisconnectWithoutContext (std::string name, const CallbackBase &cb)
 Disconnect from a TraceSource a Callback previously connected without a context. More...
 

Static Public Member Functions

static TypeId GetTypeId (void)
 Get the type ID. More...
 
- Static Public Member Functions inherited from ns3::ObjectBase
static TypeId GetTypeId (void)
 Get the type ID. More...
 

Additional Inherited Members

- Protected Member Functions inherited from ns3::ObjectBase
void ConstructSelf (const AttributeConstructionList &attributes)
 Complete construction of ObjectBase; invoked by derived classes. More...
 
virtual void NotifyConstructionCompleted (void)
 Notifier called once the ObjectBase is fully constructed. More...
 

Detailed Description

abstract base class for ns3::Header and ns3::Trailer

Introspection did not find any typical Config paths.


No Attributes are defined for this type.
No TraceSources are defined for this type.
Size of this type is 8 bytes (on a 64-bit architecture).

Definition at line 14 of file chunk.h.

Member Function Documentation

virtual uint32_t ns3::Chunk::Deserialize ( Buffer::Iterator  start)
pure virtual

Deserialize the object from a buffer iterator.

Parameters
startthe buffer iterator
Returns
the number of deserialized bytes

Implemented in ns3::Icmpv6OptionRedirected, ns3::Icmpv6OptionLinkLayerAddress, ns3::Icmpv6OptionPrefixInformation, ns3::Icmpv6OptionMtu, ns3::Icmpv6ParameterError, ns3::dsr::DsrOptionAckHeader, ns3::Icmpv6TimeExceeded, ns3::dsr::DsrOptionAckReqHeader, ns3::Icmpv6TooBig, ns3::SixLowPanUdpNhcExtension, ns3::dsr::DsrOptionRerrUnsupportHeader, ns3::Icmpv6DestinationUnreachable, ns3::Icmpv6Echo, ns3::SixLowPanNhcExtension, ns3::dsr::DsrOptionRerrUnreachHeader, ns3::Icmpv6Redirection, ns3::Icmpv6RS, ns3::dsr::DsrOptionRerrHeader, ns3::MeasurementReportHeader, ns3::Ipv6ExtensionAHHeader, ns3::RrcConnectionRejectHeader, ns3::Icmpv6RA, ns3::SixLowPanIphc, ns3::MgtDelBaHeader, ns3::RrcConnectionReleaseHeader, ns3::Ipv6ExtensionESPHeader, ns3::dsr::DsrOptionSRHeader, ns3::RrcConnectionReestablishmentRejectHeader, ns3::PbbPacket, ns3::RrcConnectionReestablishmentCompleteHeader, ns3::Ipv6ExtensionLooseRoutingHeader, ns3::SixLowPanIpv6, ns3::MgtAddBaResponseHeader, ns3::RrcConnectionReestablishmentHeader, ns3::IdealHandoverCommandHeader, ns3::Icmpv6NA, ns3::RrcConnectionReestablishmentRequestHeader, ns3::dsr::DsrOptionRrepHeader, ns3::Ipv6ExtensionRoutingHeader, ns3::RngReq, ns3::HandoverPreparationInfoHeader, ns3::SixLowPanFragN, ns3::UanHeaderRcAck, ns3::MgtAddBaRequestHeader, ns3::DsaAck, ns3::IdealHandoverPreparationInfoHeader, ns3::WifiActionHeader, ns3::LrWpanMacHeader, ns3::Ipv6ExtensionFragmentHeader, ns3::UanHeaderRcCts, ns3::SixLowPanFrag1, ns3::Icmpv6NS, ns3::Ipv6OptionRouterAlertHeader, ns3::DsaRsp, ns3::RrcConnectionReconfigurationHeader, ns3::dsr::DsrOptionRreqHeader, ns3::RrcConnectionReconfigurationCompleteHeader, ns3::UlMap, ns3::DlMap, ns3::Ipv6OptionJumbogramHeader, ns3::Ipv6ExtensionDestinationHeader, ns3::dsr::DsrRoutingHeader, ns3::DsaReq, ns3::EpcX2ResourceStatusUpdateHeader, ns3::Icmpv6OptionHeader, ns3::RrcConnectionSetupCompleteHeader, ns3::MgtProbeResponseHeader, ns3::UanHeaderRcCtsGlobal, ns3::EpcX2LoadInformationHeader, ns3::aodv::RerrHeader, ns3::FragmentationSubheader, ns3::TcpHeader, ns3::Ipv6ExtensionHopByHopHeader, ns3::Ipv6OptionPadnHeader, ns3::Icmpv4TimeExceeded, ns3::EpcX2UeContextReleaseHeader, ns3::aodv::RrepAckHeader, ns3::dsr::DsrOptionPadnHeader, ns3::RrcConnectionSetupHeader, ns3::Dcd, ns3::Ipv4Header, ns3::GrantManagementSubheader, ns3::MgtProbeRequestHeader, ns3::Ucd, ns3::EpcX2SnStatusTransferHeader, ns3::Icmpv4DestinationUnreachable, ns3::olsr::MessageHeader, ns3::UanHeaderRcRts, ns3::Ipv6OptionPad1Header, ns3::Icmpv6Header, ns3::SixLowPanHc1, ns3::RngRsp, ns3::CtrlBAckResponseHeader, ns3::dsr::DsrOptionPad1Header, ns3::RrcConnectionRequestHeader, anonymous_namespace{packet-metadata-test.cc}::HistoryTrailer< N >, ns3::aodv::RrepHeader, ns3::Ipv6Header, anonymous_namespace{packet-test-suite.cc}::ATestTrailer< N >, ns3::EpcX2HandoverPreparationFailureHeader, ns3::BandwidthRequestHeader, ns3::RipNgHeader, ns3::dsr::DsrFsHeader, ns3::RrcDlCcchMessage, ns3::MgtAssocResponseHeader, ns3::VendorSpecificActionHeader, ns3::RrcUlCcchMessage, ns3::Icmpv4Echo, ns3::EpcX2HandoverRequestAckHeader, ns3::LteRlcAmHeader, anonymous_namespace{packet-test-suite.cc}::ATestHeader< N >, ns3::RrcDlDcchMessage, ns3::UdpHeader, ns3::Ipv6OptionHeader, ns3::dsr::DsrOptionHeader, ns3::EthernetHeader, ns3::aodv::RreqHeader, ns3::WifiMacHeader, ns3::GenericMacHeader, ns3::Ipv6ExtensionHeader, ns3::RrcUlDcchMessage, ns3::UanHeaderCommon, ns3::ArpHeader, ns3::olsr::PacketHeader, ns3::EthernetTrailer, ns3::OfdmDownlinkFramePrefix, ns3::MgtAssocRequestHeader, ns3::UanHeaderRcData, ns3::EpcX2HandoverRequestHeader, ns3::Header, ns3::RadiotapHeader, ns3::LteRlcHeader, ns3::Trailer, ns3::Tlv, ns3::Icmpv4Header, anonymous_namespace{packet-metadata-test.cc}::HistoryHeader< N >, ns3::PppHeader, ns3::ManagementMessageType, ns3::RipNgRte, ns3::dot11s::PeerLinkFrameStart, ns3::dsdv::DsdvHeader, ns3::LlcSnapHeader, ns3::LtePdcpHeader, ns3::aodv::TypeHeader, ns3::SeqTsHeader, ns3::dot11s::MeshHeader, ns3::LrWpanMacTrailer, ns3::CtrlBAckRequestHeader, ns3::WifiInformationElementVector, ns3::MacHeaderType, ns3::Asn1Header, ns3::WifiMacTrailer, ns3::flame::FlameHeader, ns3::GtpuHeader, ns3::RrcAsn1Header, ns3::WimaxMacToMacHeader, ns3::AmpduSubframeHeader, ns3::AmsduSubframeHeader, ns3::EpcX2Header, BenchHeader< N >, ns3::AlohaNoackMacHeader, and MyHeader.

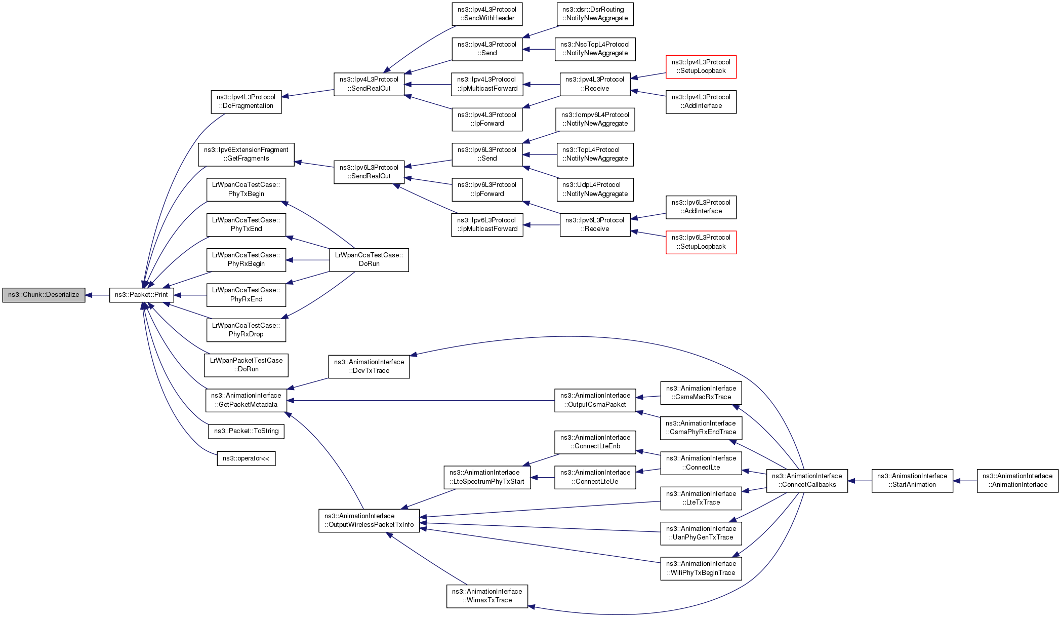
Referenced by ns3::Packet::Print().

+ Here is the caller graph for this function:

TypeId ns3::Chunk::GetTypeId ( void  )
static

Get the type ID.

Returns
the object TypeId

Definition at line 8 of file chunk.cc.

References ns3::TypeId::SetParent().

+ Here is the call graph for this function:

virtual void ns3::Chunk::Print ( std::ostream &  os) const
pure virtual

Print the object contents.

Parameters
osthe output stream

Implemented in ns3::Icmpv6OptionRedirected, ns3::Icmpv6OptionLinkLayerAddress, ns3::Icmpv6OptionPrefixInformation, ns3::Icmpv6OptionMtu, ns3::Icmpv6ParameterError, ns3::dsr::DsrOptionAckHeader, ns3::Icmpv6TimeExceeded, ns3::dsr::DsrOptionAckReqHeader, ns3::Icmpv6TooBig, ns3::SixLowPanUdpNhcExtension, ns3::dsr::DsrOptionRerrUnsupportHeader, ns3::Icmpv6DestinationUnreachable, ns3::Icmpv6Echo, ns3::SixLowPanNhcExtension, ns3::dsr::DsrOptionRerrUnreachHeader, ns3::Icmpv6Redirection, ns3::Icmpv6RS, ns3::dsr::DsrOptionRerrHeader, ns3::MeasurementReportHeader, ns3::RrcConnectionRejectHeader, ns3::Ipv6ExtensionAHHeader, ns3::MgtDelBaHeader, ns3::RrcConnectionReleaseHeader, ns3::Icmpv6RA, ns3::SixLowPanIphc, ns3::PbbPacket, ns3::RrcConnectionReestablishmentRejectHeader, ns3::Ipv6ExtensionESPHeader, ns3::dsr::DsrOptionSRHeader, ns3::RrcConnectionReestablishmentCompleteHeader, ns3::Ipv6ExtensionLooseRoutingHeader, ns3::RrcConnectionReestablishmentHeader, ns3::MgtAddBaResponseHeader, ns3::SixLowPanIpv6, ns3::IdealHandoverCommandHeader, ns3::RrcConnectionReestablishmentRequestHeader, ns3::Icmpv6NA, ns3::dsr::DsrOptionRrepHeader, ns3::HandoverPreparationInfoHeader, ns3::RngReq, ns3::Ipv6ExtensionRoutingHeader, ns3::UanHeaderRcAck, ns3::SixLowPanFragN, ns3::MgtAddBaRequestHeader, ns3::DsaAck, ns3::IdealHandoverPreparationInfoHeader, ns3::WifiActionHeader, ns3::LrWpanMacHeader, ns3::UanHeaderRcCts, ns3::DsaRsp, ns3::Ipv6ExtensionFragmentHeader, ns3::SixLowPanFrag1, ns3::Icmpv6NS, ns3::Ipv6OptionRouterAlertHeader, ns3::RrcConnectionReconfigurationHeader, ns3::dsr::DsrOptionRreqHeader, ns3::RrcConnectionReconfigurationCompleteHeader, ns3::UlMap, ns3::DlMap, ns3::EpcX2ResourceStatusUpdateHeader, ns3::DsaReq, ns3::RrcConnectionSetupCompleteHeader, ns3::Ipv6OptionJumbogramHeader, ns3::dsr::DsrRoutingHeader, ns3::Ipv6ExtensionDestinationHeader, ns3::UanHeaderRcCtsGlobal, ns3::MgtProbeResponseHeader, ns3::Icmpv6OptionHeader, ns3::EpcX2LoadInformationHeader, ns3::aodv::RerrHeader, ns3::FragmentationSubheader, ns3::TcpHeader, ns3::Icmpv4TimeExceeded, ns3::EpcX2UeContextReleaseHeader, ns3::Ipv6ExtensionHopByHopHeader, ns3::aodv::RrepAckHeader, ns3::Ipv6OptionPadnHeader, ns3::RrcConnectionSetupHeader, ns3::Dcd, ns3::Ipv4Header, ns3::GrantManagementSubheader, ns3::dsr::DsrOptionPadnHeader, ns3::MgtProbeRequestHeader, ns3::Ucd, ns3::EpcX2SnStatusTransferHeader, ns3::Icmpv4DestinationUnreachable, ns3::olsr::MessageHeader, ns3::UanHeaderRcRts, anonymous_namespace{packet-test-suite.cc}::ATestTrailer< N >, ns3::RrcConnectionRequestHeader, ns3::RngRsp, ns3::CtrlBAckResponseHeader, ns3::aodv::RrepHeader, anonymous_namespace{packet-metadata-test.cc}::HistoryTrailer< N >, ns3::Ipv6OptionPad1Header, ns3::Icmpv6Header, ns3::EpcX2HandoverPreparationFailureHeader, ns3::SixLowPanHc1, ns3::BandwidthRequestHeader, ns3::dsr::DsrOptionPad1Header, ns3::RrcDlCcchMessage, ns3::Ipv6Header, ns3::MgtAssocResponseHeader, ns3::RipNgHeader, ns3::dsr::DsrFsHeader, ns3::VendorSpecificActionHeader, ns3::RrcUlCcchMessage, ns3::Icmpv4Echo, ns3::EpcX2HandoverRequestAckHeader, anonymous_namespace{packet-test-suite.cc}::ATestHeader< N >, ns3::LteRlcAmHeader, ns3::RrcDlDcchMessage, ns3::UdpHeader, ns3::aodv::RreqHeader, ns3::EthernetHeader, ns3::RrcUlDcchMessage, ns3::WifiMacHeader, ns3::GenericMacHeader, ns3::UanHeaderCommon, ns3::dsr::DsrOptionHeader, ns3::Ipv6OptionHeader, ns3::ArpHeader, ns3::RadiotapHeader, ns3::Header, ns3::olsr::PacketHeader, ns3::EthernetTrailer, ns3::OfdmDownlinkFramePrefix, ns3::MgtAssocRequestHeader, ns3::Trailer, ns3::UanHeaderRcData, ns3::Ipv6ExtensionHeader, ns3::EpcX2HandoverRequestHeader, ns3::RrcAsn1Header, ns3::Icmpv4Header, ns3::LteRlcHeader, ns3::Tlv, anonymous_namespace{packet-metadata-test.cc}::HistoryHeader< N >, ns3::PppHeader, ns3::ManagementMessageType, ns3::dot11s::PeerLinkFrameStart, ns3::dsdv::DsdvHeader, ns3::aodv::TypeHeader, ns3::LlcSnapHeader, ns3::LtePdcpHeader, ns3::SeqTsHeader, ns3::LrWpanMacTrailer, ns3::WifiInformationElementVector, ns3::CtrlBAckRequestHeader, ns3::MacHeaderType, ns3::RipNgRte, ns3::Asn1Header, ns3::GtpuHeader, ns3::WifiMacTrailer, ns3::WimaxMacToMacHeader, ns3::flame::FlameHeader, ns3::EpcX2Header, ns3::dot11s::MeshHeader, ns3::AlohaNoackMacHeader, ns3::AmpduSubframeHeader, ns3::AmsduSubframeHeader, BenchHeader< N >, and MyHeader.

Referenced by ns3::Packet::Print().

+ Here is the caller graph for this function:


The documentation for this class was generated from the following files: