A representation of an internet endpoint/connection. More...
#include <ipv4-end-point.h>
Collaboration diagram for ns3::Ipv4EndPoint:Public Member Functions | |
| Ipv4EndPoint (Ipv4Address address, uint16_t port) | |
| Constructor. More... | |
| ~Ipv4EndPoint () | |
| void | BindToNetDevice (Ptr< NetDevice > netdevice) |
| Bind a socket to specific device. More... | |
| void | ForwardIcmp (Ipv4Address icmpSource, uint8_t icmpTtl, uint8_t icmpType, uint8_t icmpCode, uint32_t icmpInfo) |
| Forward the ICMP packet to the upper level. More... | |
| void | ForwardUp (Ptr< Packet > p, const Ipv4Header &header, uint16_t sport, Ptr< Ipv4Interface > incomingInterface) |
| Forward the packet to the upper level. More... | |
| Ptr< NetDevice > | GetBoundNetDevice (void) |
| Returns socket's bound netdevice, if any. More... | |
| Ipv4Address | GetLocalAddress (void) |
| Get the local address. More... | |
| uint16_t | GetLocalPort (void) |
| Get the local port. More... | |
| Ipv4Address | GetPeerAddress (void) |
| Get the peer address. More... | |
| uint16_t | GetPeerPort (void) |
| Get the peer port. More... | |
| void | SetDestroyCallback (Callback< void > callback) |
| Set the default destroy callback. More... | |
| void | SetIcmpCallback (Callback< void, Ipv4Address, uint8_t, uint8_t, uint8_t, uint32_t > callback) |
| Set the ICMP callback. More... | |
| void | SetLocalAddress (Ipv4Address address) |
| Set the local address. More... | |
| void | SetPeer (Ipv4Address address, uint16_t port) |
| Set the peer informations (address and port). More... | |
| void | SetRxCallback (Callback< void, Ptr< Packet >, Ipv4Header, uint16_t, Ptr< Ipv4Interface > > callback) |
| Set the reception callback. More... | |
Private Member Functions | |
| void | DoForwardIcmp (Ipv4Address icmpSource, uint8_t icmpTtl, uint8_t icmpType, uint8_t icmpCode, uint32_t icmpInfo) |
| ForwardIcmp wrapper. More... | |
| void | DoForwardUp (Ptr< Packet > p, const Ipv4Header &header, uint16_t sport, Ptr< Ipv4Interface > incomingInterface) |
| ForwardUp wrapper. More... | |
Private Attributes | |
| Ptr< NetDevice > | m_boundnetdevice |
| The NetDevice the EndPoint is bound to (if any). More... | |
| Callback< void > | m_destroyCallback |
| The destroy callback. More... | |
| Callback< void, Ipv4Address, uint8_t, uint8_t, uint8_t, uint32_t > | m_icmpCallback |
| The ICMPv6 callback. More... | |
| Ipv4Address | m_localAddr |
| The local address. More... | |
| uint16_t | m_localPort |
| The local port. More... | |
| Ipv4Address | m_peerAddr |
| The peer address. More... | |
| uint16_t | m_peerPort |
| The peer port. More... | |
| Callback< void, Ptr< Packet >, Ipv4Header, uint16_t, Ptr< Ipv4Interface > > | m_rxCallback |
| The RX callback. More... | |
A representation of an internet endpoint/connection.
This class provides an internet four-tuple (source and destination ports and addresses). These are used in the ns3::Ipv4EndPointDemux as targets of lookups. The class also has a callback for notification to higher layers that a packet from a lower layer was received. In the ns3 internet-stack, these notifications are automatically registered to be received by the corresponding socket.
Definition at line 47 of file ipv4-end-point.h.
| ns3::Ipv4EndPoint::Ipv4EndPoint | ( | Ipv4Address | address, |
| uint16_t | port | ||
| ) |
Constructor.
| address | the IPv4 address |
| port | the port |
Definition at line 30 of file ipv4-end-point.cc.
References NS_LOG_FUNCTION.
| ns3::Ipv4EndPoint::~Ipv4EndPoint | ( | ) |
Definition at line 38 of file ipv4-end-point.cc.
References ns3::Callback< R, T1, T2, T3, T4, T5, T6, T7, T8, T9 >::IsNull(), m_destroyCallback, m_icmpCallback, m_rxCallback, NS_LOG_FUNCTION, and ns3::Callback< R, T1, T2, T3, T4, T5, T6, T7, T8, T9 >::Nullify().
Here is the call graph for this function:Bind a socket to specific device.
This method corresponds to using setsockopt() SO_BINDTODEVICE of real network or BSD sockets. If set on a socket, this option will force packets to leave the bound device regardless of the device that IP routing would naturally choose. In the receive direction, only packets received from the bound interface will be delivered.
This option has no particular relationship to binding sockets to an address via Socket::Bind (). It is possible to bind sockets to a specific IP address on the bound interface by calling both Socket::Bind (address) and Socket::BindToNetDevice (device), but it is also possible to bind to mismatching device and address, even if the socket can not receive any packets as a result.
| netdevice | Pointer to Netdevice of desired interface |
Definition at line 91 of file ipv4-end-point.cc.
References m_boundnetdevice, and NS_LOG_FUNCTION.
Referenced by ns3::UdpSocketImpl::BindToNetDevice(), and ns3::TcpSocketBase::BindToNetDevice().
Here is the caller graph for this function:
|
private |
ForwardIcmp wrapper.
| icmpSource | source IP address |
| icmpTtl | time-to-live |
| icmpType | ICMP type |
| icmpCode | ICMP code |
| icmpInfo | ICMP info |
Definition at line 163 of file ipv4-end-point.cc.
References m_icmpCallback, and NS_LOG_FUNCTION.
Referenced by ForwardIcmp().
Here is the caller graph for this function:
|
private |
ForwardUp wrapper.
| p | packet |
| header | the packet header |
| sport | source port |
| incomingInterface | incoming interface |
Definition at line 138 of file ipv4-end-point.cc.
References m_rxCallback, and NS_LOG_FUNCTION.
Referenced by ForwardUp().
Here is the caller graph for this function:| void ns3::Ipv4EndPoint::ForwardIcmp | ( | Ipv4Address | icmpSource, |
| uint8_t | icmpTtl, | ||
| uint8_t | icmpType, | ||
| uint8_t | icmpCode, | ||
| uint32_t | icmpInfo | ||
| ) |
Forward the ICMP packet to the upper level.
Called from an L4Protocol implementation to notify an endpoint of an icmp message reception.
| icmpSource | source IP address |
| icmpTtl | time-to-live |
| icmpType | ICMP type |
| icmpCode | ICMP code |
| icmpInfo | ICMP info |
Definition at line 150 of file ipv4-end-point.cc.
References DoForwardIcmp(), m_icmpCallback, NS_LOG_FUNCTION, and ns3::Simulator::ScheduleNow().
Referenced by ns3::TcpL4Protocol::ReceiveIcmp(), and ns3::UdpL4Protocol::ReceiveIcmp().
Here is the call graph for this function:
Here is the caller graph for this function:| void ns3::Ipv4EndPoint::ForwardUp | ( | Ptr< Packet > | p, |
| const Ipv4Header & | header, | ||
| uint16_t | sport, | ||
| Ptr< Ipv4Interface > | incomingInterface | ||
| ) |
Forward the packet to the upper level.
Called from an L4Protocol implementation to notify an endpoint of a packet reception.
| p | the packet |
| header | the packet header |
| sport | source port |
| incomingInterface | incoming interface |
Definition at line 126 of file ipv4-end-point.cc.
References DoForwardUp(), m_rxCallback, NS_LOG_FUNCTION, and ns3::Simulator::ScheduleNow().
Here is the call graph for this function:Returns socket's bound netdevice, if any.
This method corresponds to using getsockopt() SO_BINDTODEVICE of real network or BSD sockets.
Definition at line 99 of file ipv4-end-point.cc.
References m_boundnetdevice, and NS_LOG_FUNCTION.
Referenced by ns3::Ipv4EndPointDemux::Lookup().
Here is the caller graph for this function:| Ipv4Address ns3::Ipv4EndPoint::GetLocalAddress | ( | void | ) |
Get the local address.
Definition at line 51 of file ipv4-end-point.cc.
References m_localAddr, and NS_LOG_FUNCTION.
Referenced by ns3::TcpSocketBase::DoForwardUp(), ns3::UdpSocketImpl::DoSendTo(), ns3::NscTcpSocketImpl::FinishBind(), ns3::UdpSocketImpl::GetSockName(), ns3::TcpSocketBase::GetSockName(), ns3::Ipv4EndPointDemux::Lookup(), ns3::TcpSocketBase::PersistTimeout(), ns3::TcpSocketBase::SendDataPacket(), and ns3::TcpSocketBase::SendEmptyPacket().
Here is the caller graph for this function:| uint16_t ns3::Ipv4EndPoint::GetLocalPort | ( | void | ) |
Get the local port.
Definition at line 65 of file ipv4-end-point.cc.
References m_localPort, and NS_LOG_FUNCTION.
Referenced by ns3::TcpSocketBase::DoForwardUp(), ns3::UdpSocketImpl::DoSendTo(), ns3::NscTcpSocketImpl::FinishBind(), ns3::UdpSocketImpl::GetSockName(), ns3::TcpSocketBase::GetSockName(), ns3::Ipv4EndPointDemux::Lookup(), ns3::TcpSocketBase::PersistTimeout(), ns3::TcpSocketBase::SendDataPacket(), and ns3::TcpSocketBase::SendEmptyPacket().
Here is the caller graph for this function:| Ipv4Address ns3::Ipv4EndPoint::GetPeerAddress | ( | void | ) |
Get the peer address.
Definition at line 71 of file ipv4-end-point.cc.
References m_peerAddr, and NS_LOG_FUNCTION.
Referenced by ns3::TcpSocketBase::DoForwardUp(), ns3::Ipv4EndPointDemux::Lookup(), ns3::TcpSocketBase::PersistTimeout(), ns3::TcpSocketBase::Recv(), ns3::TcpSocketBase::RecvFrom(), ns3::TcpSocketBase::SendDataPacket(), ns3::TcpSocketBase::SendEmptyPacket(), and ns3::TcpSocketBase::SetupEndpoint().
Here is the caller graph for this function:| uint16_t ns3::Ipv4EndPoint::GetPeerPort | ( | void | ) |
Get the peer port.
Definition at line 77 of file ipv4-end-point.cc.
References m_peerPort, and NS_LOG_FUNCTION.
Referenced by ns3::TcpSocketBase::DoForwardUp(), ns3::Ipv4EndPointDemux::Lookup(), ns3::TcpSocketBase::PersistTimeout(), ns3::TcpSocketBase::Recv(), ns3::TcpSocketBase::RecvFrom(), ns3::TcpSocketBase::SendDataPacket(), and ns3::TcpSocketBase::SendEmptyPacket().
Here is the caller graph for this function:| void ns3::Ipv4EndPoint::SetDestroyCallback | ( | Callback< void > | callback | ) |
Set the default destroy callback.
| callback | callback function |
Definition at line 119 of file ipv4-end-point.cc.
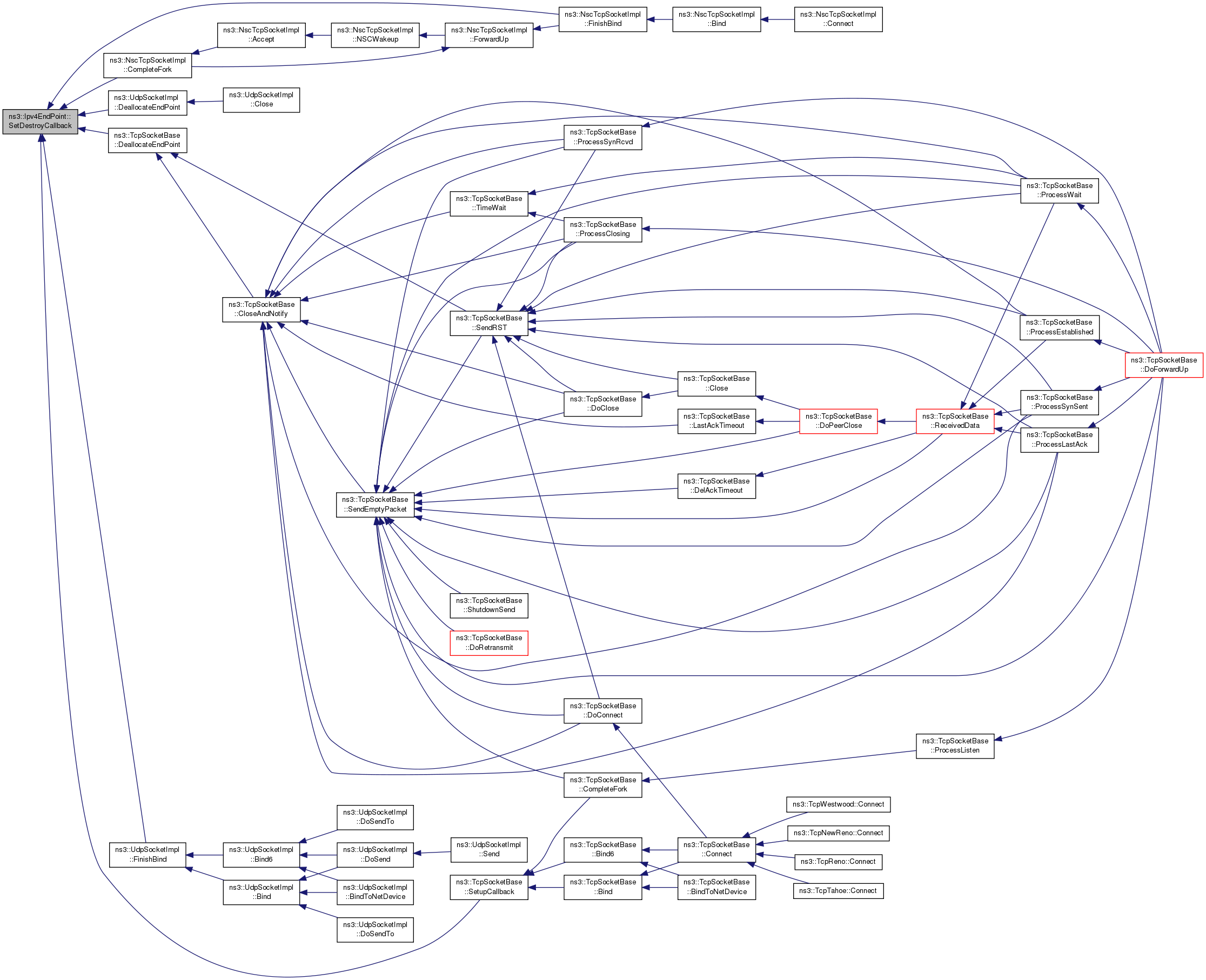
References m_destroyCallback, and NS_LOG_FUNCTION.
Referenced by ns3::NscTcpSocketImpl::CompleteFork(), ns3::UdpSocketImpl::DeallocateEndPoint(), ns3::TcpSocketBase::DeallocateEndPoint(), ns3::NscTcpSocketImpl::FinishBind(), ns3::UdpSocketImpl::FinishBind(), and ns3::TcpSocketBase::SetupCallback().
Here is the caller graph for this function:| void ns3::Ipv4EndPoint::SetIcmpCallback | ( | Callback< void, Ipv4Address, uint8_t, uint8_t, uint8_t, uint32_t > | callback | ) |
Set the ICMP callback.
| callback | callback function |
Definition at line 112 of file ipv4-end-point.cc.
References m_icmpCallback, and NS_LOG_FUNCTION.
Referenced by ns3::UdpSocketImpl::FinishBind(), and ns3::TcpSocketBase::SetupCallback().
Here is the caller graph for this function:| void ns3::Ipv4EndPoint::SetLocalAddress | ( | Ipv4Address | address | ) |
Set the local address.
| address | the address to set |
Definition at line 58 of file ipv4-end-point.cc.
References first::address, m_localAddr, and NS_LOG_FUNCTION.
Referenced by ns3::TcpSocketBase::SetupEndpoint().
Here is the caller graph for this function:| void ns3::Ipv4EndPoint::SetPeer | ( | Ipv4Address | address, |
| uint16_t | port | ||
| ) |
Set the peer informations (address and port).
| address | peer address |
| port | peer port |
Definition at line 83 of file ipv4-end-point.cc.
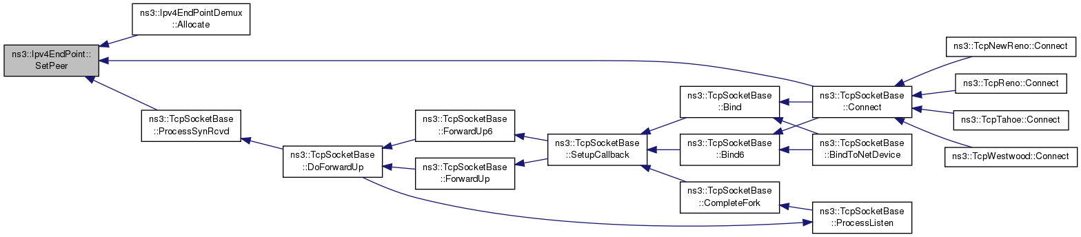
References first::address, m_peerAddr, m_peerPort, NS_LOG_FUNCTION, and port.
Referenced by ns3::Ipv4EndPointDemux::Allocate(), ns3::TcpSocketBase::Connect(), and ns3::TcpSocketBase::ProcessSynRcvd().
Here is the caller graph for this function:| void ns3::Ipv4EndPoint::SetRxCallback | ( | Callback< void, Ptr< Packet >, Ipv4Header, uint16_t, Ptr< Ipv4Interface > > | callback | ) |
Set the reception callback.
| callback | callback function |
Definition at line 106 of file ipv4-end-point.cc.
References m_rxCallback, and NS_LOG_FUNCTION.
Referenced by ns3::NscTcpSocketImpl::CompleteFork(), ns3::NscTcpSocketImpl::FinishBind(), ns3::UdpSocketImpl::FinishBind(), and ns3::TcpSocketBase::SetupCallback().
Here is the caller graph for this function:The NetDevice the EndPoint is bound to (if any).
Definition at line 216 of file ipv4-end-point.h.
Referenced by BindToNetDevice(), and GetBoundNetDevice().
|
private |
The destroy callback.
Definition at line 231 of file ipv4-end-point.h.
Referenced by SetDestroyCallback(), and ~Ipv4EndPoint().
|
private |
The ICMPv6 callback.
Definition at line 226 of file ipv4-end-point.h.
Referenced by DoForwardIcmp(), ForwardIcmp(), SetIcmpCallback(), and ~Ipv4EndPoint().
|
private |
The local address.
Definition at line 196 of file ipv4-end-point.h.
Referenced by GetLocalAddress(), and SetLocalAddress().
|
private |
|
private |
The peer address.
Definition at line 206 of file ipv4-end-point.h.
Referenced by GetPeerAddress(), and SetPeer().
|
private |
The peer port.
Definition at line 211 of file ipv4-end-point.h.
Referenced by GetPeerPort(), and SetPeer().
|
private |
The RX callback.
Definition at line 221 of file ipv4-end-point.h.
Referenced by DoForwardUp(), ForwardUp(), SetRxCallback(), and ~Ipv4EndPoint().